XB-ART-60646
Nat Cell Biol
2024 Mar 18; doi: 10.1038/s41556-024-01378-y.
Show Gene links
Show Anatomy links
Competence for neural crest induction is controlled by hydrostatic pressure through Yap.
Alasaadi DN, Alvizi L, Hartmann J, Stillman N, Moghe P, Hiiragi T, Mayor R.
???displayArticle.abstract???
Embryonic induction is a key mechanism in development that corresponds to an interaction between a signalling and a responding tissue, causing a change in the direction of differentiation by the responding tissue. Considerable progress has been achieved in identifying inductive signals, yet how tissues control their responsiveness to these signals, known as competence, remains poorly understood. While the role of molecular signals in competence has been studied, how tissue mechanics influence competence remains unexplored. Here we investigate the role of hydrostatic pressure in controlling competence in neural crest cells, an embryonic cell population. We show that neural crest competence decreases concomitantly with an increase in the hydrostatic pressure of the blastocoel, an embryonic cavity in contact with the prospective neural crest. By manipulating hydrostatic pressure in vivo, we show that this increase leads to the inhibition of Yap signalling and impairs Wnt activation in the responding tissue, which would be required for neural crest induction. We further show that hydrostatic pressure controls neural crest induction in amphibian and mouse embryos and in human cells, suggesting a conserved mechanism across vertebrates. Our work sets out how tissue mechanics can interplay with signalling pathways to regulate embryonic competence.
???displayArticle.pubmedLink??? 38499770
???displayArticle.pmcLink??? PMC11021196
???displayArticle.link??? Nat Cell Biol
???displayArticle.grants??? [+]
MR/S007792/1 RCUK | Medical Research Council (MRC), BB/T013044 RCUK | Biotechnology and Biological Sciences Research Council (BBSRC), 102489/Z/13/Z Wellcome Trust (Wellcome)
Species referenced: Xenopus laevis
Genes referenced: bmp4 ctnnb1 foxd3 klf6 lef1 pax3 pcyt1a snai2 sox10 sox8 sox9 tbxt wnt8a yap1
GO keywords: neural crest cell development [+]
Wnt signaling pathway
canonical Wnt signaling pathway involved in neural crest cell differentiation
response to hydrostatic pressure
cellular response to hydrostatic pressure
???displayArticle.morpholinos??? yap1 MO3
Phenotypes: Xla.Tg(WntREs:dEGFP){Vlemx} + deflation(Fig. 4bc) [+]
Xla.Tg(WntREs:dEGFP){Vlemx} + inflation(Fig. 4bc)
Xla Wt + deflation(Fig. 2 de)
Xla Wt + dorso-lateral marginal zone transplant + deflation(Fig. 3 g)
Xla Wt + dorso-lateral marginal zone transplant + inflation(Fig. 3 f)
Xla Wt + Inflation(Fig. 2 de)
Xla Wt + Inflation(Fig. 6 j (r2c1))
Xla Wt + ouabain(xFig. 5 de)
Xla Wt + wnt8a(Fig. 4 de)
Xla Wt + wnt8a + yap1 MO(Fig. 4 de)
Xla Wt + yap1 MO(Fig. 4 def )
Xla Wt + yap1 MO(Fig. 6 h (r1c2))
Xla Wt + yap1 MO + BIO(Fig. 4 fg)
Xla Wt + deflation(Fig. 2 de)
Xla Wt + dorso-lateral marginal zone transplant + deflation(Fig. 3 g)
Xla Wt + dorso-lateral marginal zone transplant + inflation(Fig. 3 f)
Xla Wt + Inflation(Fig. 2 de)
Xla Wt + Inflation(Fig. 6 j (r2c1))
Xla Wt + ouabain(xFig. 5 de)
Xla Wt + wnt8a(Fig. 4 de)
Xla Wt + wnt8a + yap1 MO(Fig. 4 de)
Xla Wt + yap1 MO(Fig. 4 def )
Xla Wt + yap1 MO(Fig. 6 h (r1c2))
Xla Wt + yap1 MO + BIO(Fig. 4 fg)
???attribute.lit??? ???displayArticles.show???
|
|
Fig. 1: Loss of neural crest competence correlates with increased hydrostatic pressure. a, Schematic of neural crest ectopic induction assay using DLMZ as the inducer (grey), grafted into host blastocoel cavity (red). b, In situ hybridization analysis of foxd3 and snai2 at stage (St) 17 and 18, respectively, seen in ventral view and dorsal view as inset. c, Spread of data indicating the percentage of embryos with ectopic induction analysed with different neural crest (NC) markers. d, Quantification of neural crest competence at the indicated stages; 10, 11 and 12 normalized to control with no graft. Embryos that exhibited ectopic induction are represented as Ectopic+ (red), and embryos with no ectopic induction are shown as Ectopic (black). e, Micro-CT of a whole mount embryo (grey) at stages 10, 11 and 12 showing blastocoel cavity (red). f,g, Quantification of blastocoel volume (f) and hydrostatic pressure (g) at stages 1012. Scale bars, 450um for ventral and 200um for dorsal (b) and 300um (e). Statistical analysis was performed using two-sided Dunnetts tests (*P=0.0164 (g), ****P0.0001 (d,f), 95% CI). Data are mean and s.d. (c). Box plots (f,g) show median, 25th and 75th percentiles, and whiskers extending to minimum and maximum values. Three independent experiments (c,d). n=17 st10, 19 st11 and 12 st12 embryos (f) and n=19 st10, 13 st11, and 22 st12 embryos (g). |
|
|
Fig. 2: Loss of neural crest induction is driven by an increase in hydrostatic pressure. a, The mechanical assays (left) and micro-CT scans (middle and right) of control (red), inflation (cyan) and deflation (yellow) embryos. b,c, Quantification of blastocoel volume (b) and hydrostatic pressure (HP) (c). d, In situ hybridization (ISH) of snai2 and foxd3 at stage 15 after the indicated treatments. e, Relative expression of neural crest markers by RTqPCR at indicated treatments. f, Schematic of mice hydrostatic pressure assay, in which mouse embryos are collected at embryonic day 8 (E8) and incubated to E8.5. g,h, ISH of Sox10 of mouse embryos (g) and percentage of embryos positive for Sox10 (h). i, Schematic of neuruloids hydrostatic pressure assay, in which neuruloids were incubated under hydrostatic pressure from day 5 of the protocol until day 7. j, Immunofluorescence of neuruloids at day 7 stained with the Sox10 neural crest marker and nuclei counterstained with DAPI. k, Quantification of neuruloids culture. Scale bars, 300um (a), 400um (d and g) and 100um (j). Data are mean and s.d. Statistical analysis was performed using unpaired two-tailed unpaired t-tests (***P0.0005 (c); ****P0.0001 (b), 95% CI). n st10=11control, 15inflation and n st12=11 control, 10 deflation embryos (b), n st10=14 control, 11 inflation and n st12=18 control, 16 deflation embryos (c), and three independent experiments (df,h,j). |
|
|
Fig. 3: Hydrostatic pressure controls neural crest competence. ac, Schematic of inflating embryo with hypotonic (a), hypertonic (b) and blastocoel fluid (c). d, Spread of data points comparing the change in snai2 expression at stage 14. e, Schematic of reinflating an embryo to normal blastocoel size after deflation with a saline solution. f, Spread of data points comparing changes in snai2 expression at stage 14. g,i, Left to right: the schematic of DLMZ graft assay into stage 12 and 10 embryos, respectively and analysed via ISH for snai2 at stages 18 and 16, respectively. h,j, Quantification of neural crest competence assay during deflation (h) and inflation (j) of Xenopus embryos. Scale bar, 450um (g,i). Data are mean and s.d. Statistical analysis was performed using two-sided Dunns test and unpaired t-tests (NS, P=0.2590 (f), ***P=0.0001 (d), ****P0.0001 (d,f,h,j), 95% CI). n=9 control, 10 hypotonic, 8 hypertonic and 13 blastocoel embryos (d), n=10 control, 1 deflation and 23 reinflation embryos (f), n competence=16 control and deflation embryos (h), n competence=18 control and inflation embryos (j). |
|
|
Fig. 4: Hydrostatic pressure regulates Yap activity. a, Relative luciferase activity of super Top flash after the indicated treatments, normalized to Fop flash. b, Xenopus transgenic embryos Tg(pbin7Lef-dGFP) to detect Wnt activity at stage 12.5 after the indicated treatments. c, Quantification of GFP intensity normalized to control embryos. d,f,h, In situ hybridization of snai2 at stages 16 and 17, after the indicated injections at the eight-cell stage. Asterisks indicate the injected side. Embryos injected with control Yap morpholino (Co-MO), Yap morpholino (Yap(MO)), or Wnt pathway activators. e,g,i, Quantification of snai2 expression level analysed via ISH during inhibition of Yap, and with Wnt8 mRNA (e), BIO (g), or an active form of -catenin (LEFN-CTA; i). Scale bars, 450m. Data are mean and s.d. Three independent experiments; each point represents three replicates (a). n=5 embryos for each condition (c). Statistical analysis was performed using two-sided unpaired Dunnetts tests (*P=0.0378 (i), **P0.0062 (a), ***P=0.0003 (c,i), ****P0.0001 (c,e,g,i), 95% CI). n=10control, 10Yap-MO, 8Yap-MO + Xwnt8, 6Xwnt8 embryos (e). n=10control, 10Yap-MO, 9Yap-MO + BIO, 10BIO embryos (g). n=9control, 10Yap-MO, 9Yap-MO + -cat, 9-cat embryos (l). |
|
|
Fig. 5: Hydrostatic pressure controls Yap localization. a–c, Immunofluorescence of ectoderm showing Yap (blue) and DAPI (pink) during gastrulation (a) inflation (b), and deflation (c); graphs show quantification of the Yap nuclear-to-cytoplasmic (Nuc/Cyto) ratio. d, Particle-based 2D model illustrating how an expanding cavity (red) can compress surrounding cells (light-grey circles) if they are encapsulated by a stiff shell (the vitelline membrane, dark-grey outer layer). Dark-grey connection lines between cells indicate adhesive interactions. e, Immunofluorescence sections of the ectoderm expressing membrane GFP (grey) and stained for DAPI (red). f,g, Spread of data showing the percentage of intercellular space (f) and density (g). 10* indicates inflated embryos at stage 10 (cyan) and control embryos (red) at the indicated stages. h, Schematic of embryos indicating the regions of interest of ectoderm for analysis of ectoderm packing quantified in i. j, Spread of data indicating the relationship of ectoderm packing and Yap localization. k, Immunofluorescence of different confluences of iNCCs expressing Sox9 (pink) and Sox10 (orange). l,m, Spread of data showing different cell packing and mean fluorescence intensity at different densities. n, Immunofluorescence of Yap (pink) and Sox10 (orange) localization at different confluences of iNCCs. o, Spread of data showing mean fluorescence intensity of Sox10 and Yap at different densities. Scale bars, 20 µm (a–c,e), 100 µm (k) and 65 µm (n). Data are mean and s.d. Statistical analysis was performed using a two-sided two-tailed Student’s t-test and Dunnett’s test; (NS, P ≥ 0.1408 (j,l), *P = 0.0168 (m), ***P ≤ 0.0010 (a–c,i) and ****P = 0.0001 (b,f,g,l,m), 95% CI). Three independent experiments (i,j,l,m,o). n = 9st10, 6st12 embryos (a), n = 9control, 7inflation embryos (b), n = 8control, 8deflation embryos (c), nst10 and nst12 = 20 embryos (f), and nst10 = 9, nst10* = 10, nst12 = 9 embryos (g). |
|
|
Fig. 6: Nuclear Yap mediated by hydrostatic pressure controls Wnt activity. a,d, Immunofluorescence of -catenin (pink; DAPI, grey; -catenin) after deflating or injecting with Yap(S127A) at the 8-cell stage. b,e, Quantification of the -catenin nuclear-to-cytoplasmic ratio after treatment of deflation (b) and Yap(S127A) (e). c, Relative luciferase activity at indicated treatments. f, Immunofluorescence of Yap after activation of Wnt pathway. g, Quantification of Yap nuclear-to-cytoplasmic ratio after treatment. h, In situ hybridization of embryos at stage 18 analysing snai2 after the indicated treatments; asterisks indicate injected side. i,k, Normalized quantification of snai2 expression levels after treating Xenopus embryos with active form of Yap (Yap(S127A)) either with Yap inhibitor (Yap(MO)) (i) or by inflation (k). j, Schematic of inflation assay and in situ hybridization analysis of snai2 at stage 14. Scale bars, 15m (a,d,f) and 400m (h,j). Data are mean and s.d. Statistical analysis was performed using two-sided unpaired t-test and two-sided Dunnetts tests (NS, P0.1345 (i,j), **P0.0046 (b and c), ***P0.0006 (c), ****P=0.0001 (e,i,k), 95% CI). n=10 embryos (b,e,g). Three independent experiments; each point represents three replicates (c). n=13control, 10Yap-MO, 12Yap-MO + Yap(S127A), 7Yap(S127A) embryos (i). n=10control, 12inflation, 9inflation + Yap(S127A) embryos (k). |
|
|
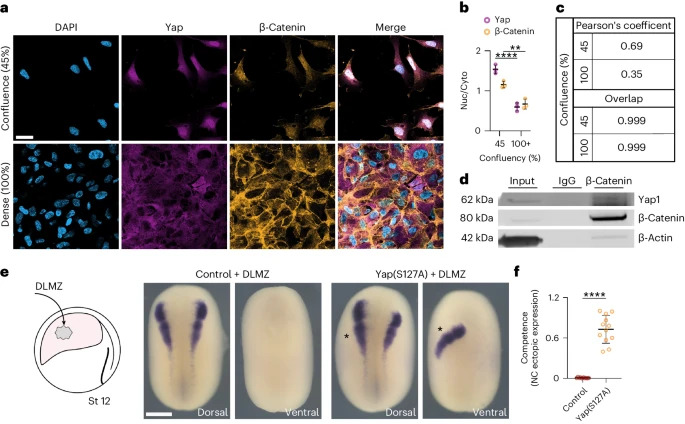
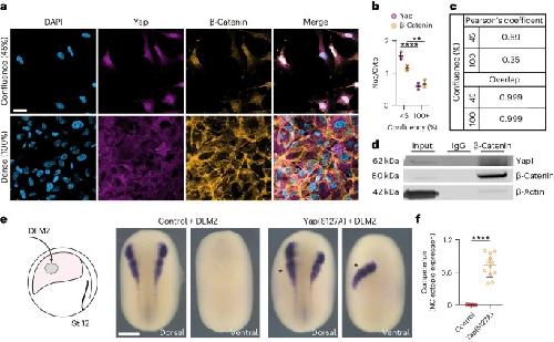
Fig. 7: Nuclear Yap and -catenin extends neural crest competence. a, Immunofluorescence of iNCCs at different confluency stained for -catenin and Yap. b, Quantification of Yap nuclear-to-cytoplasmic ratio. c, Pearsons coefficient and overlap of -catenin and Yap at different confluencies. d, Co-immunoprecipitation analysis of -catenin, no specific binding IgG. e, Schematic of neural crest competence assay and in situ hybridization analysis of snai2 at stage 18. f, Quantification of neural crest competence normalized to control. Scale bars, 20m (a) and 400m (e). Data are mean and s.d. Statistical analysis was performed using ordinary two-way ANOVA and two-sided unpaired t-test (**P0.0058 (b), ****P=0.0001 (b,f), 95% CI). Three independent experiments (b,c). n=11control, 12Yap(S127A) embryos (f). Three independent experiments (d). An unprocessed blot is available as Source data. |
|
|
Extended Data Fig. 1 Analysis of neural crest competence. a, Schematic of neural crest ectopic induction via DLMZ assay, where stage 10 donor embryo injected with FLDX as a lineage tracer (cyan) in two blastomeres at the 2-cell stage. b, In situ hybridization of snai2 at stage 16, showing embryos with dorso-lateral and ventral ectopic induction. When the grafted tissue was located next to the host neural crest, we observed expansion in the markers, whereas when the graft was ventral, we observed proper ectopic induction; only the latter was considered in the analysis. c, Percentage of embryos exhibiting either ventral or dorso-lateral ectopic induction. d, In situ hybridization of Wnt8 positive animal and ventral sides after grafting the DLMZ into the blastocoel cavity. f, Percentage of embryos exhibiting either positive or negative ectopic Wnt8 expression. Histograms represent mean, error bars are s.d. Panels represent three independent experiments. Scale and 400um (b) and 350um (d and e). Three independent experiments (c, f). |
|
|
Extended Data Fig. 2 Changes in blastocoel volume and hydrostatic pressure. a, Quantification of embryo volume at stage 10 (n = 18 embryos), 11 (n = 18 embryos), and 12 (n = 18 embryos). b, Percentage of the ratio of blastocoel volume to whole embryo volume at stage 10 (n = 17), 11 (n = 18), and 12 (n = 12). c, Schematic of embryos at different stages showing microelectrode penetration (0.5-1 µm tip) through ectoderm. d, Profile of a successful measurement of blastocoel hydrostatic pressure. Pressure is close to zero whilst the microelectrode is not in contact with the embryo before and after measurement. A transitory spike is noted during penetration of the microelectrode through the ectoderm. The spike is followed by a stable phase between five to ten seconds, indicating the actual blastocoel pressure. e, Correlation between Hydrostatic Pressure and Competence. ‘R2 = 0.99 and beta = −7.7, as calculated using orthogonal distance regression (ODR) to account for measurement variability in estimating neural crest competence and the hydrostatic pressure within the blastocoel cavity. Statistical analysis was performed using two-sided Dunnett’s test (NS, P > 0.1639; a, ***P = 0.0003; b, ****P ≤ 0.0001; b, CI = 95%). Box plots (a and b) show median, 25th and 75th percentiles, and whiskers extend to minimum and maximum values. Data represent mean, error bars are s.d. (e). Three independent experiments (e). |
|
|
Extended Data Fig. 3 Manipulation of blastocoel volume during gastrulation. a, Spread of data points indicating change in volume between control, inflation, and deflation at stage 10 (n = 11, 15, 10 embryos, respectively), 11 (n = 10, 11, 8 embryos, respectively), and 12 (n = 11, 10, 10 embryos, respectively). b, Quantifying snai2 and foxd3 expression levels by ISH after indicated treatment. Data represent mean, error bars are s.d. Statistical analysis was performed using two-sided Dunnett’s test (*P = 0.0106; a, ***P = 0.0001; b, ****P ≤ 0.0001; a and b, CI = 95%). nsnai2 = 22control, 25inflation, 22deflation, nfoxd3 = 22control, 14inflation, 10deflation embryos (b). |
|
|
Extended Data Fig. 4 Mesoderm independent neural crest induction inhibition by hydrostatic pressure. a, In situ hybridization of snai2 at different treatments. b, Spread of data indicating snai2 expression percentage. Scale and 400 µm (a). Three independent experiments (b). |
|
|
Extended Data Fig. 5 Control for mechanical manipulation of the blastocoel. a, Schematic showing the puncture procedure of inflation and deflation. Embryos were punctured with a needle similar to the one used for the inflation/deflation experiments, but no liquid was injected or removed from the blastocoel cavity. b, Embryos analyzed via in situ hybridization at stage 15 using snai2 marker. c, Spread of data points indicating the change in neural crest expression in control embryo (n=10 embryos) and punctured embryo (n=15 embryos). d, Control embryo compared to embryo treated with ouabain as described in Methods, analyzed at stage 14 using snai2 marker. e, Spread of data points comparing change in neural crest expression between control embryo (n=9 embryos) and treated embryo (n=11 embryos). Scale bar 450m (b and d). Data represent mean, error bars are s.d. Statistical analysis was performed using a two-sided unpaired student t-test (NS, P=0.2667; c and ****P0.0001; e, CI=95%). |
|
|
Extended Data Fig. 6 Gastrulation is not affected by changes in hydrostatic pressure. a, Schematic of mechanically changing blastocoel volume. b. In situ hybridization of embryos at stage 10 analyzing the pan-mesodermal markers Xbra and the neural crest inducer gene Wnt8. c, Percentage of embryos expressing mesodermal markers comparing control to inflated and deflated embryos. d, In situ hybridization of embryos at stage 14 analyzing the pan-mesodermal marker Xbra and neural crest marker gene Wnt8. e, Spread of data points indicating the change in notochord length normalized to total length in control (n = 7 embryos), inflation (n = 16 embryos), and deflation (n = 13 embryos). f, Effect of inflation and deflation on mesoderm ability to produce Wnt8. g, Spread of data points comparing change in Wnt8 expression in control (n = 8 embryos), inflation (n = 8 embryos), and deflation (n = 8 embryos). h, Blastopore formation and closure after inflation and deflation compared to control. i, Diameter of blastopore closure in control (n = 9 embryos), inflation (n = 8 embryos), and deflation (n = 9 embryos). Scale bar 350 µm (b, d, f, and h). Data (e, g, and i) represent mean, error bars are s.d. Statistical analysis was performed using two-sided Dunnett’s test (NS, P > 0.05 e, g, and i, CI = 95%). Three independent experiments (b and d). |
|
|
Extended Data Fig. 7 Deflation expands neural crest at the expense of epidermis. a, Schematic of deflation assay to reduce blastocoel volume. b, Double in situ hybridization of neural plate marker (Sox2, cyan) and neural crest marker (snai2, purple). c, Spread of data points comparing the relative area of the neural plate in control (n = 8 embryos) and deflation (n = 11 embryos). d, In situ hybridization of epidermis marker (keratin, purple). e, Spread of data points of relative area of epidermis in control (n = 10 embryos), and deflation (n = 20 embryos). Embryos in (b) and (d) were analyzed at stage 14. Scale bar 450 µm (b). Data (c, e) represent mean, error bars are s.d. Statistical analysis was performed using a two-sided unpaired student t-test (NS, P = 0.0626; c and **P = 0.0017; c and e, CI = 95%). |
|
|
Extended Data Fig. 8 Mechanical pressure inhibits neural crest. Schematic of in vitro compression assay of neural crest explants; explants with prospective neural crest were obtained by initial dissection from dorsal blastopore lip to ventral side followed by dissection from animal pole to ventral side. Explants were then compressed under a coverslip, and compressed explants were cultured until stage 18, and the expression of the neural crest marker snai2 was analyzed. b, Representative examples of control (not compressed) and experimental (compressed) explants showing snai2 expression. c, Spread of data points comparing the neural crest expression marker in control (n = 11 explants) and compressed (n = 11 explants) conditions. Scale bar 400 µm (b). Data represent mean, error bars are s.d. Statistical analysis was performed using a two-sided unpaired student t-test (***P = 0.001; c, CI = 95%). |
|
|
Extended Data Fig. 9 Control for TOP-flash assay. a, Data spread indicates relative Wnt activity in control embryos and in embryos treated with BIO. BIO is an inhibitor of GSK3, which should lead to an increase in Wnt activity. Each data point represents three replicates, and each condition represents three independent experiments. Data represent mean, error bars are s.d. Statistical analysis was performed using two-sided student t-test (**P = 0.0053, CI = 95%). |
|
|
Extended Data Fig. 10 Neural crest ectopic induction mediated by nuclear Yap. a, In situ hybridization of mesodermal marker (Wnt8) at different treatments. b, Percentage of no observable ectopic Wnt8 expression. c, Competence assay analyzed via in situ hybridization. Co-injection on one side of embryos of FLDX (cyan) and active Yap analyzed via snai2 (purple) at stage 17. d, Percentage of ectopic neural crest expression. Scale bar 450 µm (a and c). Data (d) represent mean, error bars are s.d. Three independent experiments. |
|
|
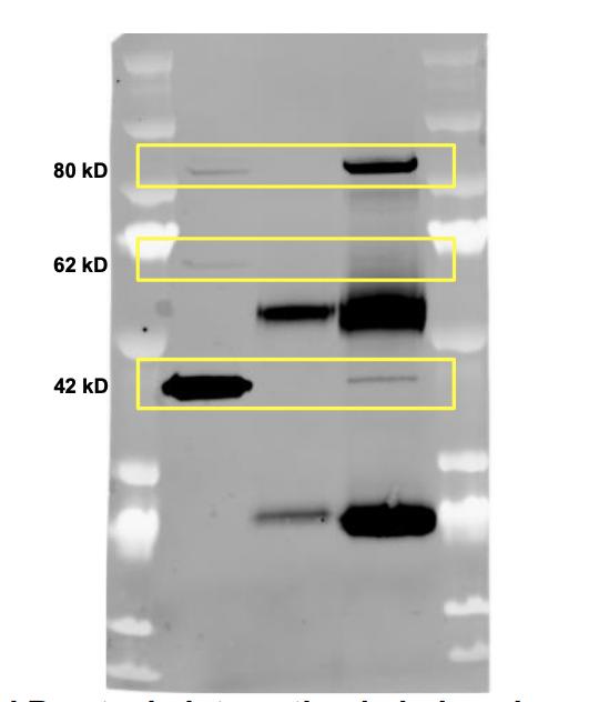
Supplementary 1 | Yap and B-catenin interaction in induced neural crest cells. Coimmunoprecipitation of induced neural crest cell lysate. Left side bands indicate input, and right side indicates positive band. |
References [+] :
Aragona,
A mechanical checkpoint controls multicellular growth through YAP/TAZ regulation by actin-processing factors.
2013, Pubmed
Aragona, A mechanical checkpoint controls multicellular growth through YAP/TAZ regulation by actin-processing factors. 2013, Pubmed
Azzolin, YAP/TAZ incorporation in the β-catenin destruction complex orchestrates the Wnt response. 2014, Pubmed
Bae, Anosmin-1 is essential for neural crest and cranial placodes formation in Xenopus. 2018, Pubmed , Xenbase
Bagnat, Morphogenetic Roles of Hydrostatic Pressure in Animal Development. 2022, Pubmed
Baker, Wnt signaling in Xenopus embryos inhibits bmp4 expression and activates neural development. 1999, Pubmed , Xenbase
Barbazan, Cancer-associated fibroblasts actively compress cancer cells and modulate mechanotransduction. 2023, Pubmed
Barriga, In Vivo and In Vitro Quantitative Analysis of Neural Crest Cell Migration. 2019, Pubmed , Xenbase
Barry, Restriction of intestinal stem cell expansion and the regenerative response by YAP. 2013, Pubmed
Behrens, Functional interaction of beta-catenin with the transcription factor LEF-1. 1996, Pubmed , Xenbase
Biswas, Mechanical instability of adherens junctions overrides intrinsic quiescence of hair follicle stem cells. 2021, Pubmed
Cai, The Hippo signaling pathway restricts the oncogenic potential of an intestinal regeneration program. 2010, Pubmed
Cai, β-Catenin destruction complex-independent regulation of Hippo-YAP signaling by APC in intestinal tumorigenesis. 2015, Pubmed
Camargo, YAP1 increases organ size and expands undifferentiated progenitor cells. 2007, Pubmed
Carmona-Fontaine, Neural crests are actively precluded from the anterior neural fold by a novel inhibitory mechanism dependent on Dickkopf1 secreted by the prechordal mesoderm. 2007, Pubmed , Xenbase
Chan, Integration of luminal pressure and signalling in tissue self-organization. 2020, Pubmed
Christian, Xwnt-8, a Xenopus Wnt-1/int-1-related gene responsive to mesoderm-inducing growth factors, may play a role in ventral mesodermal patterning during embryogenesis. 1991, Pubmed , Xenbase
Dupont, Role of YAP/TAZ in mechanotransduction. 2011, Pubmed
Esmaeili, Chromatin accessibility and histone acetylation in the regulation of competence in early development. 2020, Pubmed , Xenbase
Franklin, Concerted localization-resets precede YAP-dependent transcription. 2020, Pubmed
Gao, Cell contact and pressure control of YAP localization and clustering revealed by super-resolution imaging. 2017, Pubmed
García-Castro, Ectodermal Wnt function as a neural crest inducer. 2002, Pubmed
Gee, Yes-associated protein 65 (YAP) expands neural progenitors and regulates Pax3 expression in the neural plate border zone. 2011, Pubmed , Xenbase
Gillespie, Analysis of competence: receptors for fibroblast growth factor in early Xenopus embryos. 1989, Pubmed , Xenbase
Gregorieff, Yap-dependent reprogramming of Lgr5(+) stem cells drives intestinal regeneration and cancer. 2015, Pubmed
Gurdon, Embryonic induction--molecular prospects. 1987, Pubmed
Hannezo, Rigidity transitions in development and disease. 2022, Pubmed
Haremaki, Self-organizing neuruloids model developmental aspects of Huntington's disease in the ectodermal compartment. 2019, Pubmed
Hindley, The Hippo pathway member YAP enhances human neural crest cell fate and migration. 2016, Pubmed
Hwang, Kap-β2/Transportin mediates β-catenin nuclear transport in Wnt signaling. 2022, Pubmed , Xenbase
Imajo, A molecular mechanism that links Hippo signalling to the inhibition of Wnt/β-catenin signalling. 2012, Pubmed , Xenbase
Jia, YAP and Wnt3a independently promote AECIIs proliferation and differentiation by increasing nuclear β‑catenin expression in experimental bronchopulmonary dysplasia. 2021, Pubmed
Jiang, YAP‑mediated crosstalk between the Wnt and Hippo signaling pathways (Review). 2020, Pubmed
Jonas, Epidermal keratin gene expressed in embryos of Xenopus laevis. 1985, Pubmed , Xenbase
Keller, In vitro differentiation of embryonic stem cells. 1995, Pubmed
Keller, Vital dye mapping of the gastrula and neurula of Xenopus laevis. I. Prospective areas and morphogenetic movements of the superficial layer. 1975, Pubmed , Xenbase
Kelsh, Expression of zebrafish fkd6 in neural crest-derived glia. 2000, Pubmed
Kishi, Requirement of Sox2-mediated signaling for differentiation of early Xenopus neuroectoderm. 2000, Pubmed , Xenbase
Komuro, WW domain-containing protein YAP associates with ErbB-4 and acts as a co-transcriptional activator for the carboxyl-terminal fragment of ErbB-4 that translocates to the nucleus. 2003, Pubmed
LaBonne, Neural crest induction in Xenopus: evidence for a two-signal model. 1998, Pubmed , Xenbase
Latinkić, The Xenopus Brachyury promoter is activated by FGF and low concentrations of activin and suppressed by high concentrations of activin and by paired-type homeodomain proteins. 1997, Pubmed , Xenbase
Leung, WNT/β-catenin signaling mediates human neural crest induction via a pre-neural border intermediate. 2016, Pubmed
Li, YAP and β-catenin cooperate to drive H. pylori-induced gastric tumorigenesis. 2023, Pubmed
Liu, Mechanosensitive Piezo1 is crucial for periosteal stem cell-mediated fracture healing. 2022, Pubmed
Maj, Controlled levels of canonical Wnt signaling are required for neural crest migration. 2016, Pubmed , Xenbase
Mancilla, Neural crest formation in Xenopus laevis: mechanisms of Xslug induction. 1996, Pubmed , Xenbase
Mayor, Induction of the prospective neural crest of Xenopus. 1995, Pubmed , Xenbase
Metscher, MicroCT for comparative morphology: simple staining methods allow high-contrast 3D imaging of diverse non-mineralized animal tissues. 2009, Pubmed
Milewski, Identification of minimal enhancer elements sufficient for Pax3 expression in neural crest and implication of Tead2 as a regulator of Pax3. 2004, Pubmed
Oudhoff, SETD7 Controls Intestinal Regeneration and Tumorigenesis by Regulating Wnt/β-Catenin and Hippo/YAP Signaling. 2016, Pubmed
Pan, YAP promotes osteogenesis and suppresses adipogenic differentiation by regulating β-catenin signaling. 2018, Pubmed
Panciera, Mechanobiology of YAP and TAZ in physiology and disease. 2017, Pubmed
Park, The Hippo pathway drives the cellular response to hydrostatic pressure. 2022, Pubmed
Park, Alternative Wnt Signaling Activates YAP/TAZ. 2015, Pubmed
Petrie, Generation of compartmentalized pressure by a nuclear piston governs cell motility in a 3D matrix. 2014, Pubmed
Phelps, MITF deficiency and oncogenic GNAQ each promote proliferation programs in zebrafish melanocyte lineage cells. 2022, Pubmed
Pla, The neural border: Induction, specification and maturation of the territory that generates neural crest cells. 2018, Pubmed , Xenbase
Quinn, YAP and β-Catenin Cooperate to Drive Oncogenesis in Basal Breast Cancer. 2021, Pubmed
Rosenbluh, β-Catenin-driven cancers require a YAP1 transcriptional complex for survival and tumorigenesis. 2012, Pubmed
Shellard, Collective durotaxis along a self-generated stiffness gradient in vivo. 2021, Pubmed , Xenbase
Slack, Intracellular and intercellular potentials in the early amphibian embryo. 1973, Pubmed , Xenbase
Steinbach, Somatic linker histones cause loss of mesodermal competence in Xenopus. 1997, Pubmed , Xenbase
Steventon, Differential requirements of BMP and Wnt signalling during gastrulation and neurulation define two steps in neural crest induction. 2009, Pubmed , Xenbase
Sun, Common and Distinctive Functions of the Hippo Effectors Taz and Yap in Skeletal Muscle Stem Cell Function. 2017, Pubmed
Surani, Genetic and epigenetic regulators of pluripotency. 2007, Pubmed
Szabó, Mechanisms of Neural Crest Migration. 2018, Pubmed
Tran, Design and use of transgenic reporter strains for detecting activity of signaling pathways in Xenopus. 2014, Pubmed , Xenbase
Varelas, The Crumbs complex couples cell density sensing to Hippo-dependent control of the TGF-β-SMAD pathway. 2010, Pubmed
Veeman, Zebrafish prickle, a modulator of noncanonical Wnt/Fz signaling, regulates gastrulation movements. 2003, Pubmed
Vleminckx, The C-terminal transactivation domain of beta-catenin is necessary and sufficient for signaling by the LEF-1/beta-catenin complex in Xenopus laevis. 1999, Pubmed , Xenbase
Watanabe, Specific induction of cranial placode cells from Xenopus ectoderm by modulating the levels of BMP, Wnt, and FGF signaling. 2015, Pubmed , Xenbase
Wu, SNW1 is a critical regulator of spatial BMP activity, neural plate border formation, and neural crest specification in vertebrate embryos. 2011, Pubmed , Xenbase
Xia, Lateral Inhibition in Cell Specification Mediated by Mechanical Signals Modulating TAZ Activity. 2019, Pubmed
Zhao, Inactivation of YAP oncoprotein by the Hippo pathway is involved in cell contact inhibition and tissue growth control. 2007, Pubmed
Zhao, Hippo-Yap Pathway Orchestrates Neural Crest Ontogenesis. 2021, Pubmed
