|
Graphical Abstract |
|
Fig. 1. Mebendazole treatment disrupted cilia-mediated fluid flow in Xenopus laevis embryos. (A) Schematic illustration of the drug screening procedure using Xenopus embryos. Xenopus embryos were nourished in a drug-containing multi-well plate for 24 h, and fluid flow over the embryonic epidermis was monitored using fluorescein-conjugated latex beads. (B) Stage 17 embryos were incubated with mebendazole for 24 h. Fluorescein-conjugated latex beads were loaded on top of the head of the embryos, and the bead flow was recorded. The red lines on the right panels represent the tracking paths of individual fluorescent beads. (C) The lengths of the tracking paths (distance) in panel B were plotted. Error bars represent mean ± standard deviation. P values were determined by two-tailed t-tests (****P < 0.0001). (D) Schematic illustration of mebendazole structure and a suggested mechanism inhibiting microtubule polymerization. |
|
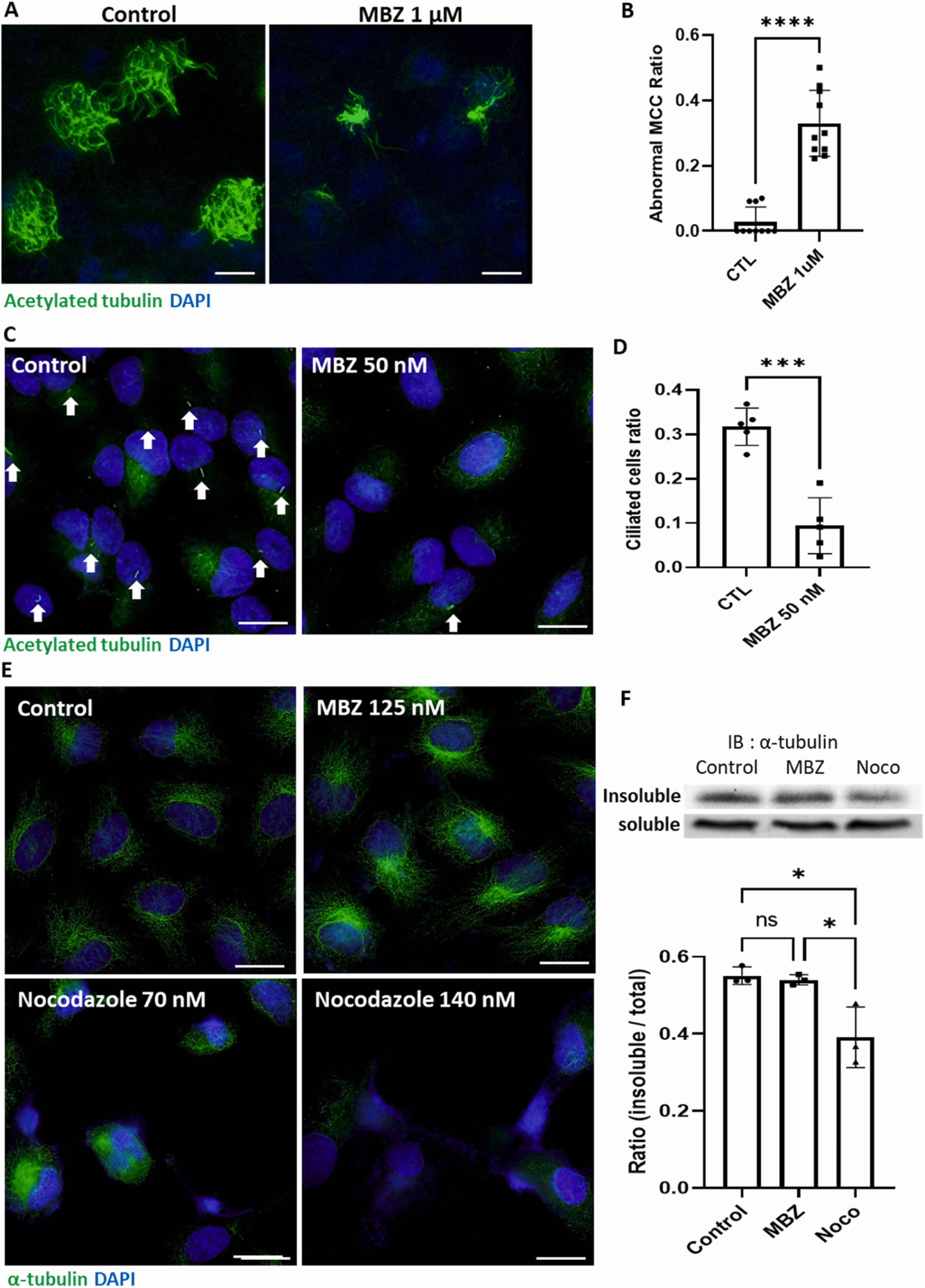
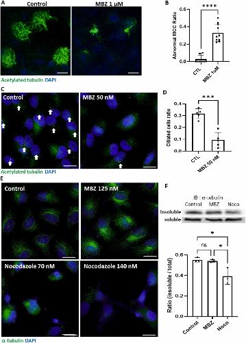
Fig. 2. Mebendazole preferentially inhibits ciliary microtubule assembly rather than cytosolic microtubules. (A) Xenopus laevis embryos were incubated with mebendazole (MBZ) from stage 17 to stage 27 of development. Acetylated microtubules in the ciliary axonemes on multiciliated cells were stained with anti-acetylated tubulin antibodies (green). Scale bars: 10 μm. MBZ severely disrupted axonemal microtubule assembly. (B) Statistical analysis of the number of abnormal ciliated cells in control and MBZ-treated Xenopus embryos. Error bars represent mean ± standard deviation. P values were determined by unpaired Student’s t-test (***P = 0.0002, n = 10). (C) HeLa cells were treated with 50 nM MBZ for 48 h under low-serum conditions. Axonemal microtubules in primary cilia were labeled with anti-acetylated tubulin antibody (green, white arrows). MBZ treatment significantly reduced the number of ciliate cells. Nuclei were labeled with DAPI (blue). Scale bar = 20 µm. (D) Statistical analysis of the number of ciliated cells in control and MBZ-treated samples. Error bars represent mean ± standard deviation. P values were determined by unpaired Student’s t-test (***P = 0.0002, n = 5). (E) HeLa cells were treated with DMSO (CTL), nocodazole (IC25 = 70 nM; IC50 = 140 nM), or MBZ (50 nM; IC25 = 125 nM) for 48 h under low-serum conditions and stained with anti-α-tubulin antibody (green) and DAPI (blue). Nocodazole treatment disrupted cytosolic microtubules in a dose-dependent manner, whereas MBZ treatment had less effect. Scale bar = 20 µm. (F) Polymerized microtubules and globular tubulin were separated by centrifugation and analyzed by Western blot and statistical analysis. Error bars represent mean ± standard deviation. The p-value was determined by ordinary one-way ANOVA (*P = 0.0110, n = 3). Nocodazole treatment caused a reduction in polymerized microtubules (Nco), whereas MBZ did not significantly affect the amount of polymerized microtubules. |
|
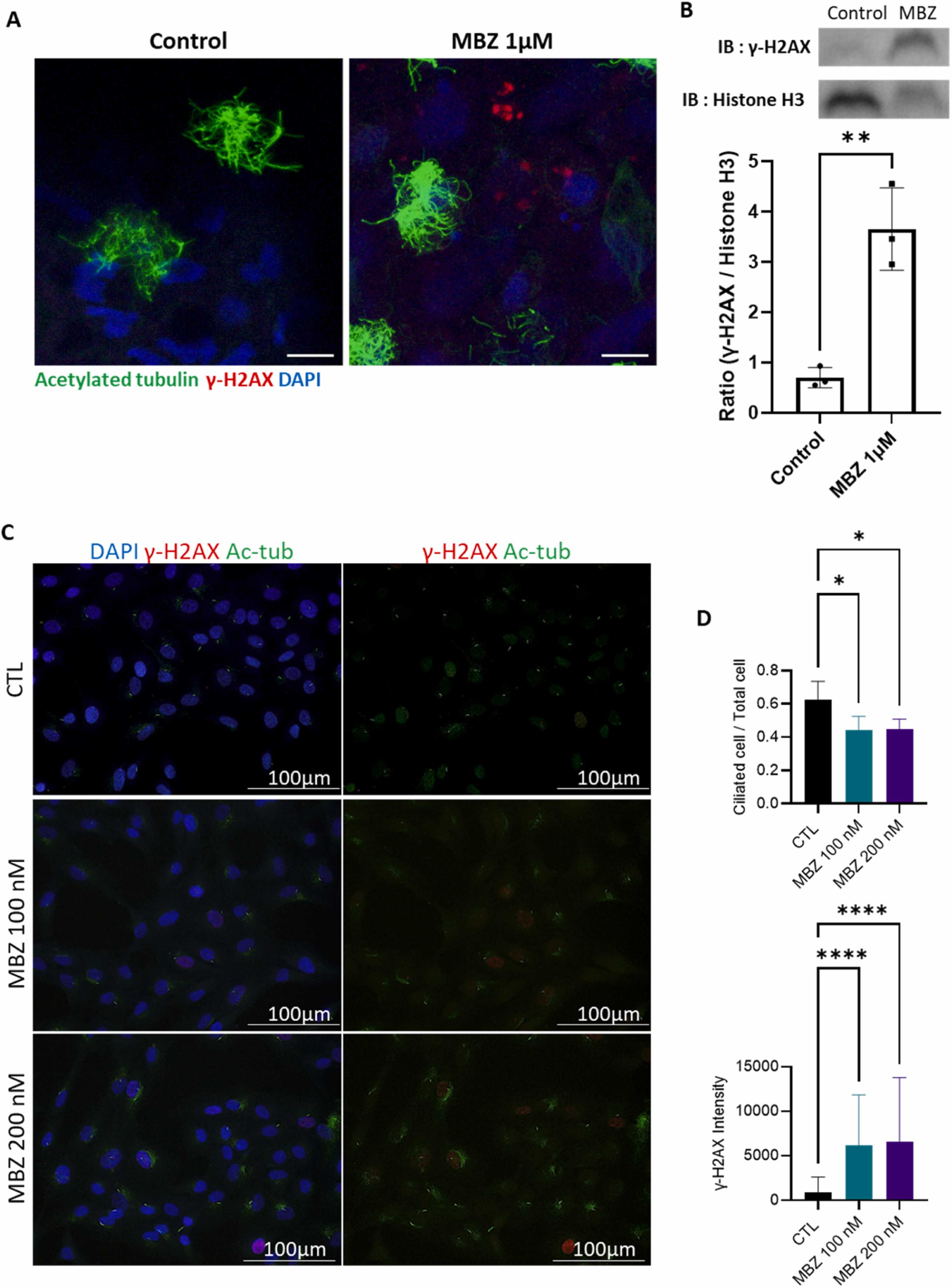
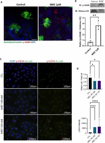
Fig. 3. Mebendazole treatment increased DNA damage in Xenopus laevis embryos and HeLa cells. (A) Xenopus laevis embryos were incubated with MBZ from stage 17 to stage 27 of development. Multicilia on the epidermis were stained with acetylated tubulin (green), and DNA damage foci were stained with an anti-γ-H2AX antibody (red). Scale bars: 10 μm. (B) DNA damage levels in CTL- and MBZ-treated embryos were analyzed by Western blot. Statistical analysis of DNA damage levels was performed. Error bars represent mean ± standard deviation. The p-value was determined by the unpaired student’s t-test (**P = 0.0037, n = 3). (C) HeLa cells were treated with DMSO (CTL) or increasing doses of MBZ (100, 200 nM)for 48 h under low-serum conditions and stained with DAPI (blue) and anti-γ-H2AX antibody (red) for DNA damage visualization. Scale bar = 20 µm. (D) Statistical analysis of ciliated cells and DNA damage levels in CTL- and MBZ-treated cells. Error bars represent mean ± standard deviation. P values were determined by ordinary one-way ANOVA. Ciliated cell/Total cell (*P=0.0154, *P=0.0181, γ-H2AX intensity ****P<0.0001, ****P<0.0001). |
|
Fig. 4. Mebendazole with carboplatin synergistically inhibits cancer cell growth in a primary cilia-dependent manner. (A) HeLa, HCT116, and U2OS cells were incubated for 48 h under low-serum conditions. The primary cilium was labeled with acetylated tubulin (green and white arrows). The basal body/centrosome was labeled with γ-tubulin (red). Nuclei were labeled with DAPI (blue). HeLa cells produce regular primary cilia, whereas HCT116 and U2OS cells produce very short primary cilia and no cilia, respectively. Scale bar (left panel) = 50 µm. Scale bar (right panel) = 10 µm. (B, C) Cells were treated with the indicated combinations of carboplatin and MBZ for 48 h under low-serum conditions. Each plate contained 8 × 12 dose matrix blocks. (B) Percentage growth inhibition was calculated for each drug combination using Synergyfinder. (C) The combination index (CI) was calculated using Compusyn. The percentage-color scale and CI value scale are shown below. |
|
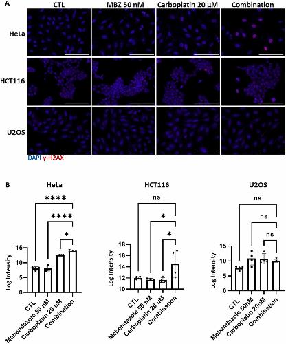
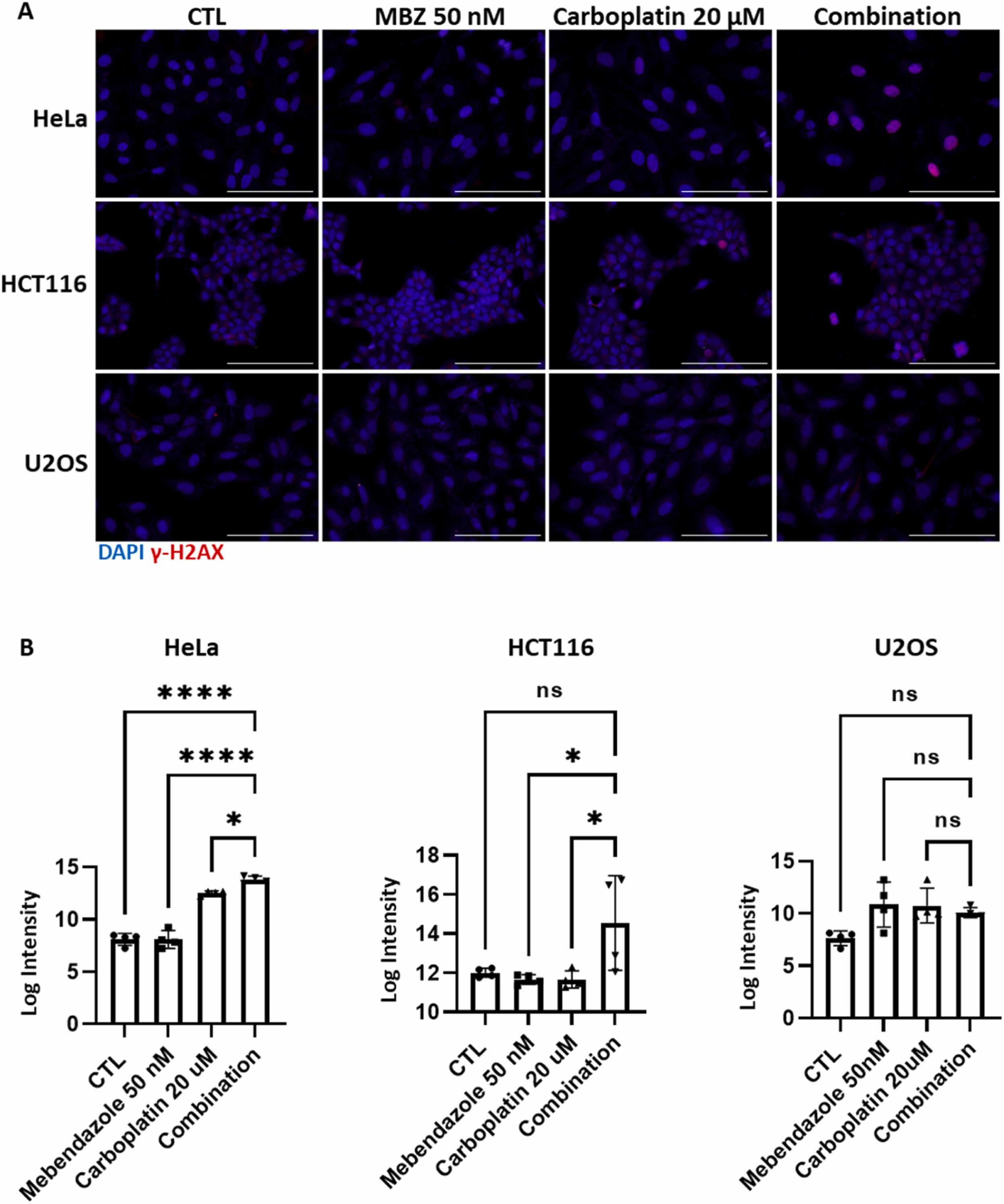
Fig. 5. The combination of mebendazole and carboplatin increases the DNA damage in HeLa and HCT116 cells. (A) HeLa, HCT116, and U2OS cells were treated with DMSO (CTL), MBZ, carboplatin, or a combination of MBZ and carboplatin at the indicated concentrations for 48 h under low-serum conditions. DNA damage was visualized with anti-γ-H2AX antibody (red), and nuclei were labeled with DAPI (blue). Scale bar = 100 µm. (B) Statistical analysis of γ-H2AX intensity in cells treated with DMSO, MBZ, carboplatin, or a combination of MBZ and carboplatin (n = 4). The data are presented in the form of logarithmic fluorescent intensity. Error bars represent mean ± standard deviation. P values were calculated by ordinary one-way ANOVA. HeLa ****P < 0.0001, ****P < 0.0001, *P = 0.0257. HCT116 *P = 0.0286, *P = 0.0285. |
|
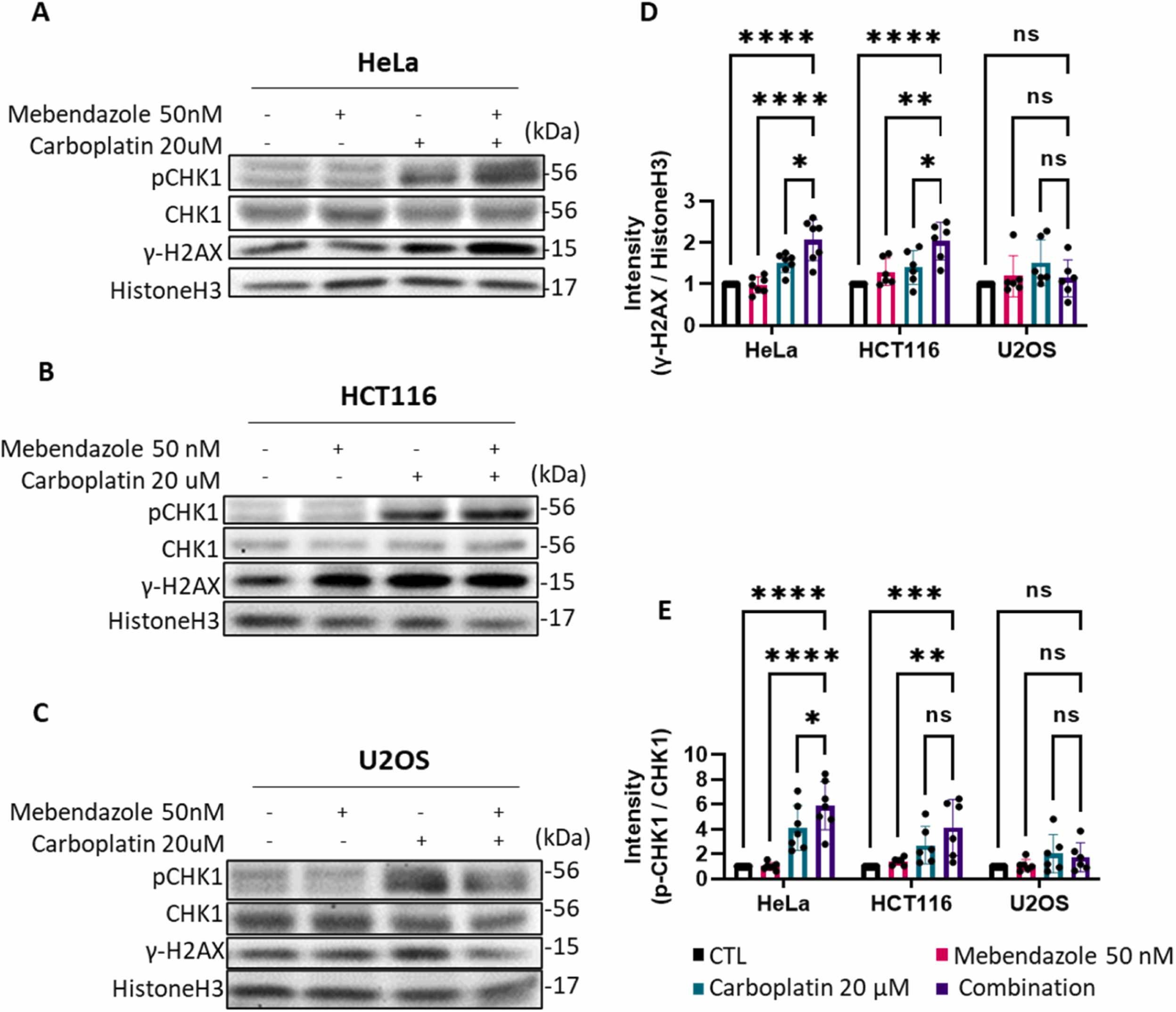
Fig. 6. The combination of mebendazole and carboplatin increases DNA damage response in HeLa and HCT116 cells. (A–C) Western blot analysis of lysates from (A) HeLa, (B) HCT116, or (C) U2OS cells treated with DMSO (CTL), MBZ, carboplatin, or a combination of MBZ and carboplatin under low-serum conditions. pCHK1, CHK1, γ-H2AX, and histoneH3 antibodies were used for the assay. (D) Quantitative analysis of γ-H2AX signals shown in (A). Data were normalized using HistoneH3 as a loading control. Data are shown as fold changes relative to DMSO-treated cells (CTL). Error bars represent mean ± standard deviation. P values were calculated by two-way ANOVA (n = 6). HeLa ****P < 0.0001, ****P < 0.0001, *P = 0.0265. HCT116 ****P < 0.0001, **P = 0.0034, *P = 0.0154. (E) Quantitative analysis of phospho-CHK1 (pCHK1) shown in (C). Data were normalized using CHK1 as a loading control. Data are shown as fold changes relative to DMSO-treated cells (CTL). Error bars represent mean ± standard deviation. P values were calculated by two-way ANOVA (n = 6). HeLa ****P < 0.0001, ****P < 0.0001, *P = 0.0456. HCT116 ***P = 0.0003, **P = 0.0021. |
|
Supplementary Figure 1. Cilia formation in several types of cancer cell lines.
Several types of cancer cell lines were tested for cilia formation by incubating in low-serum media for 48 h. The primary cilium was labeled with acetylated tubulin (green and white arrows). The basal body/centrosome was labeled with γ-tubulin (red). Nuclei were labeled with DAPI (blue). Caki, PC3, HEPG2, NCI-H460, SK-HEP, HCT116, and HeLa cells showed evident formation of primary cilia, whereas U2OS cells were not able to induce ciliogenesis.
|
|
Supplementary Figure 2. IC50 of mebendazole or carboplatin for several types of cancer cell lines.
The viability of the indicated cancer cell lines under increasing doses of MBZ (A) or carboplatin (B) was analyzed, and the IC50 value was calculated.
|
|
Supplementary Figure 3. Carboplatin does not inhibit cilia formation.
(A) HeLa cells were treated with DMSO (CTL), MBZ, carboplatin, or a combination of MBZ and carboplatin at the indicated concentrations for 48 h under low-serum conditions. Cilia were visualized with anti-acetylated tubulin antibody (green), and nuclei were labeled with DAPI (blue). Scale bar = 10 µm.
|
|
Supplementary Figur 4. Carboplatin does not inhibit cilia formation.
NCI-H460, Caov-e, and Calu-3 cancer cell lines were tested for cilia formation by incubating in low-serum media for 48 h. The primary cilium was labeled with acetylated tubulin (green and white arrows). The basal body/centrosome was labeled with γ-tubulin (red). Nuclei were labeled with DAPI (blue). NCI-H460 cells occasionally formed primary cilia, while Caov-3 and Calu-3 cells did not.
|
|
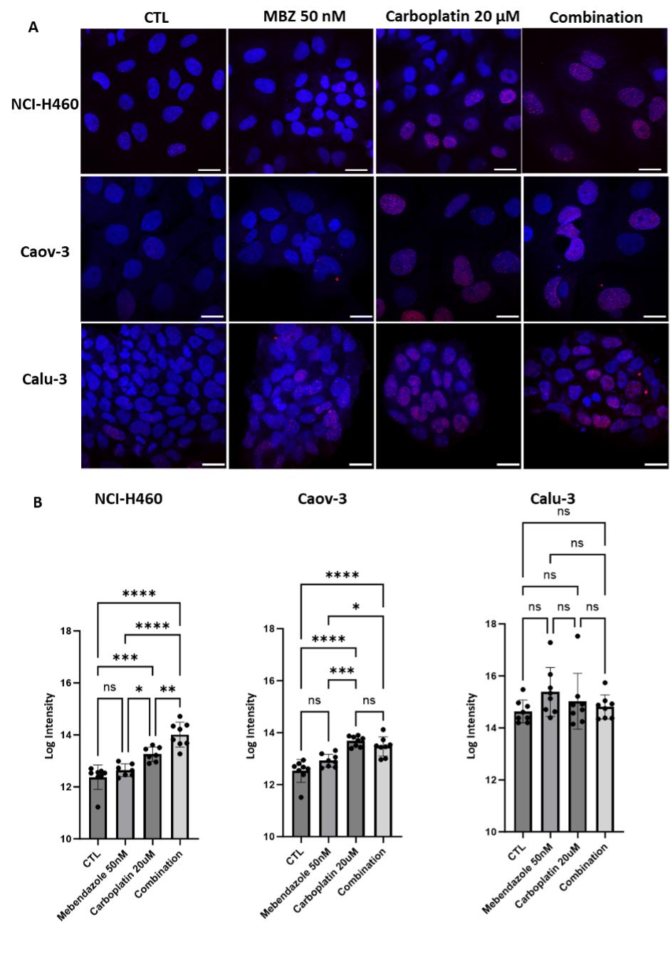
Supplementary Figur 5. The combination of mebendazole and carboplatin increases the DNA damage in NCI-H460 cells.
(A) NCI-H460, Caov-3, and Calu-3 cells were treated with DMSO (CTL), MBZ, carboplatin, or a combination of MBZ and carboplatin at the indicated concentrations for 48 h under low-serum conditions. DNA damage was visualized with anti-γ-H2AX antibody (red), and nuclei were labeled with DAPI (blue). Scale bar = 20 µm.
(B) Statistical analysis of γ-H2AX intensity in cells treated with DMSO, MBZ, carboplatin, or a combination of MBZ and carboplatin (n=8). The data are presented in the form of logarithmic fluorescent intensity. Error bars represent mean ± standard deviation. P values were calculated by ordinary one-way ANOVA.
|
|
Supplementary Figure 6. siRNA-mediated depletion of ARL13B increased DNA damage upon carboplatin treatment.
(A) HeLa cells were treated with siRNA targeting ARL13B to inhibit cilia formation, and carboplatin was treated at the indicated concentrations for 48 h under low-serum conditions. DNA damage was visualized with anti-γ-H2AX antibody (red), and nuclei were labeled with DAPI (blue). Scale bar = 10 µm.
(B) Statistical analysis of γ-H2AX intensity in cells treated with DMSO, MBZ, carboplatin, or a combination of MBZ and carboplatin (n=8). The data are presented in the form of logarithmic fluorescent intensity. Error bars represent mean ± standard deviation. P values were calculated by ordinary one-way ANOVA.
|
|
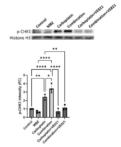
Supplementary Figure 7. The combination of mebendazole and carboplatin increases ATR-CHK1 DNA damage response.
Western blot analysis of lysates from HeLa, cells treated with DMSO (CTL), MBZ, carboplatin, combination of MBZ and carboplatin, with or without ATR inhibitor. VE-821 under low-serum conditions. pCHK1 and histoneH3 antibodies were used for the assay. pCHK1 signals were normalized using HistoneH3 as a loading control. Data are shown as fold changes relative to DMSO-treated cells (CTL). Error bars represent mean ± standard deviation. P values were calculated by two-way ANOVA (n = 3).
|
|
Supplementary Figure 8. MBZ treatment alters the expression of genes associated with cilia and centrosomes.
(A) RPE1 cells were serum starved for cilia induction and then treated with either DMSO or 100 nM MBZ. After 24 h incubation and RNA extraction, RNA sequencing was performed as described in the methods.
(B) Pie chart showing the percentage of DEGs associated with cilia or centrosome and basal body genes according to the literature. Genes with ≥ 1 fold regulation were considered.
(C) Pie chart showing the percentage of up-and down-regulated DEGs associated with ciliary dyskinesia, cilia, or centrosome and basal body genes. Genes with ≥ 1 fold regulation were considered.
|