Click here to close Hello! We notice that you are using Internet Explorer, which is not supported by Xenbase and may cause the site to display incorrectly. We suggest using a current version of Chrome, FireFox, or Safari.
XB-ART-60640
Front Endocrinol (Lausanne) 2024 Jan 01;15:1360188. doi: 10.3389/fendo.2024.1360188.
Show Gene links Show Anatomy links

Overlapping action of T3 and T4 during Xenopus laevis development.

Tribondeau A, Du Pasquier D, Benchouaia M, Blugeon C, Buisine N, Sachs LM.


???displayArticle.abstract???
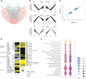
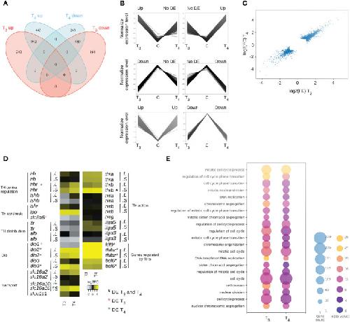
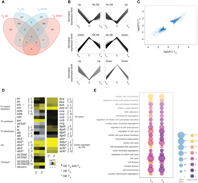
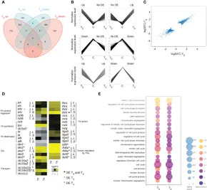
Thyroid hormones are involved in many biological processes such as neurogenesis, metabolism, and development. However, compounds called endocrine disruptors can alter thyroid hormone signaling and induce unwanted effects on human and ecosystems health. Regulatory tests have been developed to detect these compounds but need to be significantly improved by proposing novel endpoints and key events. The Xenopus Eleutheroembryonic Thyroid Assay (XETA, OECD test guideline no. 248) is one such test. It is based on Xenopus laevis tadpoles, a particularly sensitive model system for studying the physiology and disruption of thyroid hormone signaling: amphibian metamorphosis is a spectacular (thus easy to monitor) life cycle transition governed by thyroid hormones. With a long-term objective of providing novel molecular markers under XETA settings, we propose first to describe the differential effects of thyroid hormones on gene expression, which, surprisingly, are not known. After thyroid hormones exposure (T3 or T4), whole tadpole RNAs were subjected to transcriptomic analysis. By using standard approaches coupled to system biology, we found similar effects of the two thyroid hormones. They impact the cell cycle and promote the expression of genes involves in cell proliferation. At the level of the whole tadpole, the immune system is also a prime target of thyroid hormone action.

???displayArticle.pubmedLink??? 38529399
???displayArticle.pmcLink??? PMC10961411
???displayArticle.link??? Front Endocrinol (Lausanne)


Species referenced: Xenopus laevis
Genes referenced: alb bcl6 casp3 ccna2 ccnb1 cdk1 cdk2 cdkn1a dio1 dio2 dio3 e2f1 fn1 itga3 itga5 klf9 lig1 mcm2 mcm4 mcm5 mcm6 mcm7 notch1 plk1 pola1 pold1 pole prkcd psme3 ptpn6 rpa2 rpa3 rxra rxrb rxrg sf3a1 skp2 slc16a10 slc16a2 slc5a5 slco1c1 snrpg thra thrb tpo traf3 trhr tshb ttr zbtb16
GO keywords: cell proliferation [+]


???attribute.lit??? ???displayArticles.show???
References [+] :
Al Hamrashdi, Regulation of IRF3 activation in human antiviral signaling pathways. 2022, Pubmed