XB-ART-60633
Dis Model Mech
2024 Jun 01;176:. doi: 10.1242/dmm.050507.
Show Gene links
Show Anatomy links
Fbrsl1 is required for heart development in Xenopus laevis and de novo variants in FBRSL1 can cause human heart defects.
Berger H, Gerstner S, Horstmann MF, Pauli S, Borchers A.
???displayArticle.abstract???
De novo truncating variants in Fibrosin-like protein 1 (FBRSL1), a member of the AUTS2 gene family, cause a disability syndrome, including organ malformations such as heart defects. Here, we use Xenopus laevis to investigate whether Fbrsl1 plays a role in heart development. Xenopus laevis fbrsl1 is expressed in tissues relevant for heart development and morpholino-mediated knockdown of Fbrsl1 results in severely hypoplastic hearts. Our data suggest that Fbrsl1 is required for the development of the first heart field, which contributes to the ventricle and the atria, but not for the second heart field, which gives rise to the outflow tract. The morphant heart phenotype could be rescued using a human N-terminal FBRSL1 isoform that contains an alternative exon, but lacks the AUTS2 domain. N-terminal isoforms carrying patient variants failed to rescue. Interestingly, a long human FBRSL1 isoform, harboring the AUTS2 domain, did also not rescue the morphant heart defects. Thus, our data suggest that different FBRSL1 isoforms may have distinct functions and that only the short N-terminal isoform, appears to be critical for heart development.
???displayArticle.pubmedLink??? 38501224
???displayArticle.pmcLink??? PMC11128277
???displayArticle.link??? Dis Model Mech
???displayArticle.grants??? [+]
BO 1978/7-3 Deutsche Forschungsgemeinschaft, Philipps-Universität Marburg
Species referenced: Xenopus laevis
Genes referenced: auts2 fbrsl1 frzb2 isl1 myh6 nkx2-5 tnnt2
GO keywords: heart development
???displayArticle.antibodies??? Act3 Ab1 Myh1 Ab1
???displayArticle.morpholinos??? fbrsl1 MO1 fbrsl1 MO2
???displayArticle.disOnts??? atrioventricular septal defect [+]
Phenotypes: Xla Wt + fbrsl1 MO (sb)(Fig. 2 C) [+]
Xla Wt + fbrsl1 MO (sb)(Fig. 2 H H' M)
Xla Wt + fbrsl1 MO (sb)(Fig. 2 P P' P'')
Xla Wt + fbrsl1 MO (sb)(Fig. 3 B c3)
Xla Wt + fbrsl1 MO (sb)(Fig. 3 F c3)
Xla Wt + fbrsl1 MO (sb)(Fig 4 B r3c1)
Xla Wt + fbrsl1 MO (sb)(Fig. S3 BCD c3)
Xla Wt + fbrsl1 MO (sb)(MOVIE 3. )
Xla Wt + fbrsl1 MO (tb)(Fig. 2 I I' M)
Xla Wt + fbrsl1 MO (tb)(Fig. 2 Q Q' Q'')
Xla Wt + fbrsl1 MO (tb)(Fig. S3 B c4)
Xla Wt + fbrsl1 MO (tb)(MOVIE 4)
Xla Wt + fbrsl1 MO (sb)(Fig. 2 P P' P'')
Xla Wt + fbrsl1 MO (sb)(Fig. 3 B c3)
Xla Wt + fbrsl1 MO (sb)(Fig. 3 F c3)
Xla Wt + fbrsl1 MO (sb)(Fig 4 B r3c1)
Xla Wt + fbrsl1 MO (sb)(Fig. S3 BCD c3)
Xla Wt + fbrsl1 MO (sb)(MOVIE 3. )
Xla Wt + fbrsl1 MO (tb)(Fig. 2 I I' M)
Xla Wt + fbrsl1 MO (tb)(Fig. 2 Q Q' Q'')
Xla Wt + fbrsl1 MO (tb)(Fig. S3 B c4)
Xla Wt + fbrsl1 MO (tb)(MOVIE 4)
???attribute.lit??? ???displayArticles.show???
|
|
Fig. 1.. Xenopus fbrsl1 spatial expression pattern analyzed by whole-mount in situ hybridization. (A,B) An embryo at the two-cell stage: animal view (A); lateral view (B). (C) Embryo at the blastula stage. (D) Embryo at blastula stage, hybridized with the fbrsl1 sense probe. (E) Embryo at the neurula stage, anterior view. Asterisk indicates the crescent-shaped expression domain. (F) Embryo at the neurula stage stained using a nkx2.5 antisense probe, anterior view. (G,H) An embryo at stage 19: anterior view (G); dorsal view (H). (I) Embryo at stage 23, lateral view. (J) Embryo at stage 23 hybridized using the fbrsl1 sense probe. (K) Embryo at stage 27, lateral view. (L) Embryo at stage 34, lateral view. (M) Embryo at stage 38, lateral view. (N) Embryo at stage 38, lateral view, hybridized with the fbrsl1 sense probe. (O) Transverse section of an embryo at stage 38. (P) Schematic indicating the section plane of the stage 38 embryo (Zahn et al., 2022) in O. Scale bars: 500m. an, animal; anp, anterior neural plate; b, brain; ba, branchial arches; bl, blastoporus; fb, forebrain; h, heart; nc, neural crest; nt, neural tube; ov, otic vesicle; pd, proctodeum; v, ventricle; ve, vegetal. |
|
|
Fig. 2. Fbrsl1 loss of function leads to cardiac defects in Xenopus embryos. (A) Schematic showing morpholino-binding sites at the 5 region of Xenopus laevis fbrsl1 (full-length X. laevis fbrsl1 consists of 19 exons). The fbrsl1 translation blocking (tb) MO targets the translational start site, whereas the fbrsl1 splice blocking (sp) MO targets the exon 1/intron 1 boundary (Ufartes et al., 2020). (B,C) Embryos were injected with either 10ng control (Co) MO or 7.5ng fbrsl1 sp MO together with 100pg lacZ RNA as lineage tracer in one dorsal blastomere at the four-cell stage. mhc (myh6) in situ hybridization marks the heart and facial muscles in wild-type and morpholino-injected embryos. (B) Wild-type and Co MO-injected embryos. (C) Embryos injected with fbrsl1 sp MO. Scale bar: 500m. (D) Graph summarizing mhc heart patterning defects of three independent experiments. Data are means.e.m.; the numbers of embryos are indicated, **P=0.0041 (one-way ANOVA with Tukey's post hoc test). (E) Embryos were injected with 7.5ng morpholino oligonucleotides in one dorsal blastomere at the four-cell stage, combined with 50pg mGFP RNA (CT3) or 100pg lacZ RNA (MF20) as lineage tracer. Graph summarizing heart defects of CT3- or MF20-immunostained embryos from at least three independent experiments. Data are means.e.m.; the numbers of embryos analyzed (n) are indicated, ****P<0.0001 (one-way ANOVA with Tukey's post hoc test). (F-I) Four-cell stage embryos were injected in one dorsal blastomere with 7.5ng of the respective morpholino oligonucleotides in combination with 50pg mGFP RNA as lineage tracers. Heart morphology was analyzed at stage 44; embryos are shown from the ventral side. (F-I) Higher magnification of the areas outlined in F-I. (F-G) Wild-type (F,F) and Co MO-injected (G,G) embryos show normal heart morphology. Ventricle (v) and outflow tract (oft) are marked by dashed white lines. (H-I) Injection of either the fbrsl1 sp MO (H,H) or the fbrsl1 tb MO (I,I) leads to defects in heart morphology. (N-Q) Z-stack images of Xenopus hearts immunostained for cardiac muscle troponin (CT3). (N,O) The heart ventricle is oval in wild-type (N) or Co MO-injected (O) embryos. (P,Q) Heart shape and morphology are disturbed after injection of fbrsl1 sp MO (P) or the fbrsl1 tb MO (Q). (N-Q) Depth color-coding profile indicates the extension of the heart ventricles from 0m (red) to 50-120m (blue). The endpoints are different in N-Q. (N-Q) xz views of heart ventricles. (J-M) Embryos from the experiments shown in F-I were used to measure the length of the OTF (a), the width of the OFT (b) and the ventricular area (c), as indicated in J. (K-M) Box and whiskers plots summarize the length (K) and the width (L) of the OFT as well as the ventricular area (M). The number of hearts measured and the median are indicated. The boxes extend from the 25th to the 75th percentiles with whiskers ranging from minimum to maximum values. ns, not significant. **P<0.01, ****P<0.0001 (one-way ANOVA with Tukey's post hoc test). Scale bars: 500 m in F-I; 100m in F-I; 200m in N-Q. |
|
|
Still from Movie 1. (Control) The beating heart of a wild-type Xenopus laevis embryo. Wild-type embryos show a dynamic beating of the heart and blood flow through the ventricle and outflow tract. A representative embryo is shown from the ventral side. |
|
|
Still from Movie 3 The beating heart of a Xenopus embryo injected with fbrsl1 sp MO. Four-cell-stage embryos were injected in one dorsal blastomere with 7.5 ng fbrsl1 sp MO in combination with 50 pg mGFP RNA as a lineage tracer. The embryos were anesthetized with 0.1x MBS (modified Barth's saline) containing 0.01% benzocaine. Beating hearts were recorded at stage 44. A representative embryo is shown from the ventral side. The heart is malformed and has a smaller ventricle, but is able to beat. The blood flow is not visible. |
|
|
Still from Movie 4 The beating heart of a Xenopus embryo injected with fbrsl1 tb MO. Four-cell-stage embryos were injected in one dorsal blastomere with 7.5 ng fbrsl1 tb MO in combination with 50 pg mGFP RNA as a lineage tracer. The embryos were anesthetized in 0.1x MBS (modified Barth's saline) containing 0.01% benzocaine. Beating hearts were recorded at stage 44. A representative embryo is shown from the ventral side. The heart is severely malformed and the blood flow is not visible. |
|
|
Still from Movie 2. The beating heart of a Xenopus embryo injected with Co MO. Four-cell-stage embryos were injected in one dorsal blastomere with 7.5 ng Co MO in combination with 50 pg mGFP RNA as a lineage tracer. The embryos were anesthetized with 0.1x MBS (modified Barth's saline) containing 0.01% benzocaine. Beating hearts were recorded at stage 44. A representative embryo is shown from the ventral side. The embryo shows a dynamically beating heart; the blood flow through the ventricle and outflow tract is visible. |
|
|
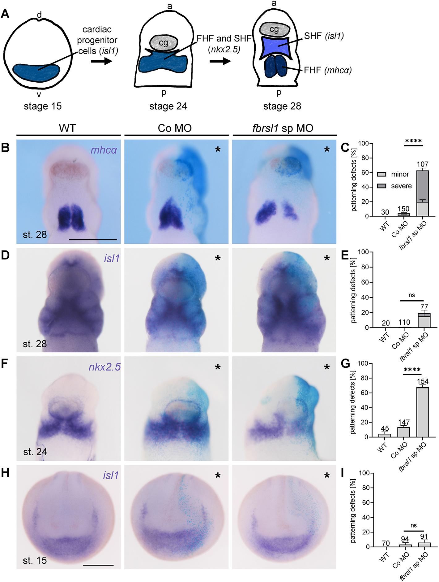
Fig. 3. Fbrsl1 loss of function disrupts the development of the first heart field, but not the cardiac progenitor cells. (A) Schematic illustration of the key steps in Xenopus heart development. At stage 15, cardiac progenitor cells are located anterior in a crescent-like structure (marked by isl1 expression), which gives rise to two separate populations: the first heart field (FHF) and the second heart field (SHF). At stage 24, nkx2.5 is expressed in both heart fields, whereas at stage 28 the two cell populations can be distinguished using the markers mhc (FHF) and isl1 (SHF). (B-I) Embryos were injected at the four-cell stage into one dorsal blastomere with 5ng-7.5ng (B-G) or 7.5ng-10ng (H,I) control (Co) MO or fbrsl1 splice blocking (sp) MO and 80pg lacZ RNA for lineage tracing, cultured to the respective stages and analyzed by in situ hybridization. Asterisks indicate the injected side. Scale bar: 500m. Embryos are shown from the ventral (B-F) or the anterior (H) side. (B) Stage 28 embryos analyzed by mhc whole-mount in situ hybridization. fbrsl1 sp MO-injected embryos show a reduction of the first heart field on the injected side (minor defect is shown). (C) Graph summarizing the defects in first heart field formation of three independent experiments. (D) Stage 28 embryos analyzed by isl1 in situ hybridization. Expression is visible in the second heart field. The fbrsl1 sp MO-injected side shows normal expression. (E) Graph summarizing the defects in second heart field formation of two (wild type) or three independent experiments. (F) Embryos analyzed by nkx2.5 whole-mount in situ hybridization at stage 24. Expression can be observed in the first and second heart field. The fbrsl1 sp MO-injected side shows reduced expression (minor defect is shown). (G) Graph summarizing the results of three independent experiments shown in F. (H) Whole-mount in situ hybridization showing isl1 expression in the cardiac progenitor cells. The fbrsl1 sp MO-injected side shows normal expression. (I) Graph summarizing the defects of cardiac progenitor cells of three independent experiments. Data are means.e.m. The numbers of evaluated embryos are indicated in all graphs. ns, not significant. ****P<0.0001 (one-way ANOVA with Tukey's post hoc test). a, anterior; d, dorsal; p, posterior; v, ventral. |
|
|
Fig. 4. Defects in mhcα patterning are rescued by the human short N-terminal FBRSL1 isoform 3.1. (A) Schematic of the FBRSL1 isoform 1 and the short N-terminal isoform 3.1. Red arrows indicate the position of the three patient variants. (B) 7.5 ng of the respective morpholino oligonucleotides and 150 pg of the plasmids were injected in one dorsal blastomere at the four-cell stage. 100 pg lacZ RNA was co-injected as lineage tracer. Representative embryos at stage 28 are shown from the ventral side; injected constructs are indicated. Asterisks indicate the injected side; blue β-galactosidase staining is visible. Scale bar: 500 µm. (C) The graph summarizes the percentage of mhcα patterning defects of three independent experiments. Data are mean±s.e.m. The numbers of embryos analyzed are indicated. **P<0.01; ns, not significant (P=0.06) (one-way ANOVA with Tukey's post hoc test) |
|
|
fbrsl1 ( fibrosin-like 1) gene expression in Xenopus laevis embryo, analyzed by whole-mount in situ hybridization, stage NF 2, animal view (A) and lateral view (B, animal pole up) . |
|
|
fbrsl1 ( fibrosin-like 1) gene expression in Xenopus laevis, analyzed by whole-mount in situ hybridization, stage NF 19, anterior view ( G) and dorsal view (H). |
|
|
fbrsl1 ( fibrosin-like 1) gene expression in Xenopus laevis, analyzed by whole-mount in situ hybridization, stage NF 23, lateral view, anterior left, dorsal up. |
|
|
fbrsl1 ( fibrosin-like 1) gene expression in Xenopus laevis, analyzed by whole-mount in situ hybridization, stage NF 27, lateral view, anterior left, dorsal up. |
|
|
|
|
|
|
|
|
|
|
|
myh6 (myosin, heavy chain 6, cardiac muscle, alpha; aka mhc-alpha) gene expression in X. laevis embryo, NF stage 44, assayed via in situ hybridization, ventral view of head region. |
|
|
Fig. S1. A stage 16 embryo analyzed using a sense fbrsl1 in situ hybridization probe. |
|
|
Fig. S2. fbrsl1 tb MO efficiently inhibits the translation of a Xenopus GFP-tagged Fbrsl1 isoform (Fbrsl1_A-eGFP). A One-cell stage embryos were injected with 10 ng Co MO, fbrsl1 sp MO or fbrsl1 tb MO together with 100 pg fbrsl1_A-eGFP RNA, a shorter Fbrsl1 transcript, isolated from wild-type Xenopus embryos. Protein expression was analyzed by western blotting using an -GFP antibody. The Fbrsl1_A-eGFP protein is detected in embryos injected with the fbrsl1_A-eGFP in combination with Co MO or fbrsl1 sp MO. However, Fbrsl1_A-eGFP expression is strongly inhibited in embryos co-injected with the fbrsl1 tb MO. B The ratio of signal intensity levels of Fbrsl1_A-eGFP to actin were normalized to the Co MO + Fbrsl1_A-eGFP levels and plotted. The graph shows the mean relative signal intensity (AU, arbitrary units) of Fbrsl1_A-eGFP expression of four independent experiments, s.e.m. are shown, **P< 0.01 (one-way ANOVA). |
|
|
Fig. S3. Heart morphology analyzed by antibody staining. Embryos were injected in one dorsal blastomere at the four-cell stage with 7.5 ng Co MO, fbrsl1 sp MO or fbrsl1 tb MO and 50 pg mGFP RNA (CT3) or 100 pg lacZ RNA (MF20) as lineage tracer. A, B CT3 antibody staining. C, D MF20 antibody staining. B, D Higher magnification of the heart region shown in the images in A and C, respectively. Asterixs marks the injected side. Scale bar in A and C 500 m, in B and D 100 m. v, ventricle. |
|
|
Fig. S4. Categorization of mhc-alpha and isl1 patterning defects. For statistical analyses of mhc-alpha and isl1 patterning defects, the embryos were categorized as having no, minor or severe defects. Representative embryos for each category are shown. Asteriks marks the injected side. |
|
|
Fig. S5. fbrsl1 sp MO and fbrsl1 tb MO binding sites on Xenopus laevis fbrsl1.L and fbrsl1.S A The schematic shows the fbrsl1 tb MO and fbrsl1 sp MO binding sites on exon 1 and the exon1/intron1 boundary. The corresponding morpholino sequences are indicated in the dashed square. B shows a section of the fbrsl1.L and the fbrsl1.S sequences with the corresponding morpholino binding sites marked. Both morpholino oligonucleotides were designed to target the fbrsl1.L form. The fbrsl1 tb MO has 4 mismatches with fbrsl1.S and the fbrsl1 sp MO has 1 mismatch. ATG triplet is shown in bold. |
References [+] :
Akerberg,
Genetic and Epigenetic Control of Heart Development.
2020, Pubmed
Akerberg, Genetic and Epigenetic Control of Heart Development. 2020, Pubmed
Bedogni, Autism susceptibility candidate 2 (Auts2) encodes a nuclear protein expressed in developing brain regions implicated in autism neuropathology. 2010, Pubmed
Beunders, Exonic deletions in AUTS2 cause a syndromic form of intellectual disability and suggest a critical role for the C terminus. 2013, Pubmed
Biel, AUTS2 Syndrome: Molecular Mechanisms and Model Systems. 2022, Pubmed
Brade, The amphibian second heart field: Xenopus islet-1 is required for cardiovascular development. 2007, Pubmed , Xenbase
Breuer, Caveolin 1 is required for axonal outgrowth of motor neurons and affects Xenopus neuromuscular development. 2020, Pubmed , Xenbase
Chittock, Molecular architecture of polycomb repressive complexes. 2017, Pubmed
Duncan, Xenopus as a model organism for birth defects-Congenital heart disease and heterotaxy. 2016, Pubmed , Xenbase
Gao, An AUTS2-Polycomb complex activates gene expression in the CNS. 2014, Pubmed
Garriock, Developmental expression and comparative genomic analysis of Xenopus cardiac myosin heavy chain genes. 2005, Pubmed , Xenbase
Gessert, Comparative gene expression analysis and fate mapping studies suggest an early segregation of cardiogenic lineages in Xenopus laevis. 2009, Pubmed , Xenbase
Gessert, DM-GRASP/ALCAM/CD166 is required for cardiac morphogenesis and maintenance of cardiac identity in first heart field derived cells. 2008, Pubmed , Xenbase
Harland, In situ hybridization: an improved whole-mount method for Xenopus embryos. 1991, Pubmed , Xenbase
Hempel, A Matter of the Heart: The African Clawed Frog Xenopus as a Model for Studying Vertebrate Cardiogenesis and Congenital Heart Defects. 2016, Pubmed , Xenbase
Hoppler, Xenopus: Experimental Access to Cardiovascular Development, Regeneration Discovery, and Cardiovascular Heart-Defect Modeling. 2020, Pubmed , Xenbase
Hori, Neuronal Migration and AUTS2 Syndrome. 2017, Pubmed
Hori, Cytoskeletal regulation by AUTS2 in neuronal migration and neuritogenesis. 2014, Pubmed
Kaltenbrun, Xenopus: An emerging model for studying congenital heart disease. 2011, Pubmed , Xenbase
Kelly, Development of the pancreas in Xenopus laevis. 2000, Pubmed , Xenbase
Kolker, Confocal imaging of early heart development in Xenopus laevis. 2000, Pubmed , Xenbase
Kondrychyn, Transcriptional Complexity and Distinct Expression Patterns of auts2 Paralogs in Danio rerio. 2017, Pubmed
Kostiuk, Xenopus as a platform for discovery of genes relevant to human disease. 2021, Pubmed , Xenbase
Lee, Cardiac neural crest is dispensable for outflow tract septation in Xenopus. 2011, Pubmed , Xenbase
Leung, Rac1 signaling is critical to cardiomyocyte polarity and embryonic heart development. 2014, Pubmed
Martinelli, Functional Dysregulation of CDC42 Causes Diverse Developmental Phenotypes. 2018, Pubmed
Meisner, Congenital heart defects in CHARGE: The molecular role of CHD7 and effects on cardiac phenotype and clinical outcomes. 2020, Pubmed
Mohun, The morphology of heart development in Xenopus laevis. 2000, Pubmed , Xenbase
Moriyoshi, Labeling neural cells using adenoviral gene transfer of membrane-targeted GFP. 1996, Pubmed
Nascone, An inductive role for the endoderm in Xenopus cardiogenesis. 1995, Pubmed , Xenbase
Newman, tinman-related genes expressed during heart development in Xenopus. 1998, Pubmed , Xenbase
Oksenberg, The role of AUTS2 in neurodevelopment and human evolution. 2013, Pubmed
Pang, Untangle the Multi-Facet Functions of Auts2 as an Entry Point to Understand Neurodevelopmental Disorders. 2021, Pubmed
Pauli, Comparing a Novel Malformation Syndrome Caused by Pathogenic Variants in FBRSL1 to AUTS2 Syndrome. 2021, Pubmed
Reijnders, RAC1 Missense Mutations in Developmental Disorders with Diverse Phenotypes. 2017, Pubmed
Sater, The specification of heart mesoderm occurs during gastrulation in Xenopus laevis. 1989, Pubmed , Xenbase
Sater, The role of the dorsal lip in the induction of heart mesoderm in Xenopus laevis. 1990, Pubmed , Xenbase
Schott, Congenital heart disease caused by mutations in the transcription factor NKX2-5. 1998, Pubmed , Xenbase
Sellers, Ancestry of the AUTS2 family-A novel group of polycomb-complex proteins involved in human neurological disease. 2020, Pubmed
Singh, Identification of Ohnolog Genes Originating from Whole Genome Duplication in Early Vertebrates, Based on Synteny Comparison across Multiple Genomes. 2015, Pubmed
Smith, Injected Xwnt-8 RNA acts early in Xenopus embryos to promote formation of a vegetal dorsalizing center. 1991, Pubmed , Xenbase
Szczawińska-Popłonyk, The clinical phenotype with gastrostomy and abdominal wall infection in a pediatric patient with Takenouchi-Kosaki syndrome due to a heterozygous c.191A > G (p.Tyr64Cys) variant in CDC42: a case report. 2023, Pubmed
Tonissen, XNkx-2.5, a Xenopus gene related to Nkx-2.5 and tinman: evidence for a conserved role in cardiac development. 1994, Pubmed , Xenbase
Ufartes, De novo mutations in FBRSL1 cause a novel recognizable malformation and intellectual disability syndrome. 2020, Pubmed , Xenbase
Warkman, Xenopus as a model system for vertebrate heart development. 2007, Pubmed , Xenbase
Williams, Genetics of Congenital Heart Disease. 2019, Pubmed
Zahn, Normal Table of Xenopus development: a new graphical resource. 2022, Pubmed , Xenbase
