XB-ART-60632
Am J Hum Genet
2024 Mar 04;1114:761-777. doi: 10.1016/j.ajhg.2024.02.014.
Show Gene links
Show Anatomy links
Mono-allelic KCNB2 variants lead to a neurodevelopmental syndrome caused by altered channel inactivation.
Bhat S, Rousseau J, Michaud C, Lourenço CM, Stoler JM, Louie RJ, Clarkson LK, Lichty A, Koboldt DC, Reshmi SC, Sisodiya SM, Hoytema van Konijnenburg EMM, Koop K, van Hasselt PM, Démurger F, Dubourg C, Sullivan BR, Hughes SS, Thiffault I, Tremblay ES, Accogli A, Srour M, Blunck R, Campeau PM.
???displayArticle.abstract???
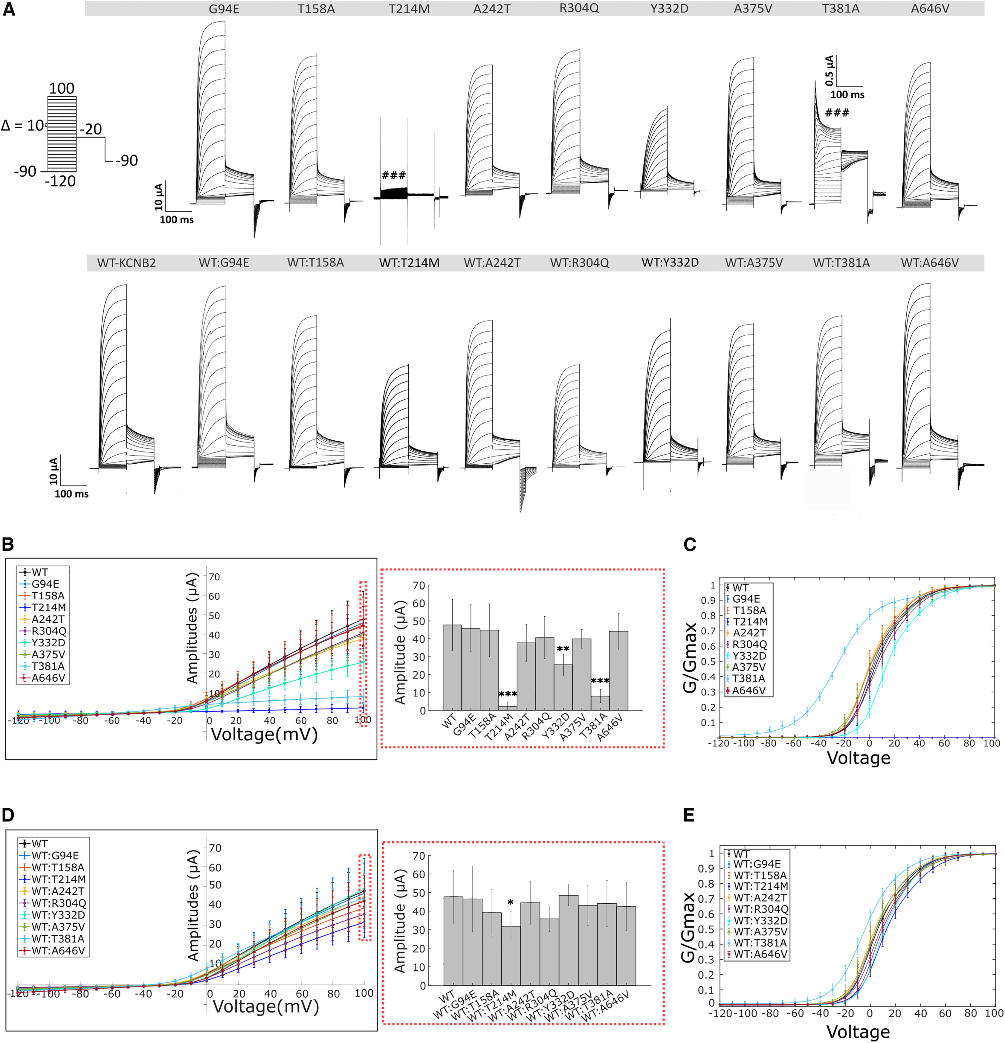
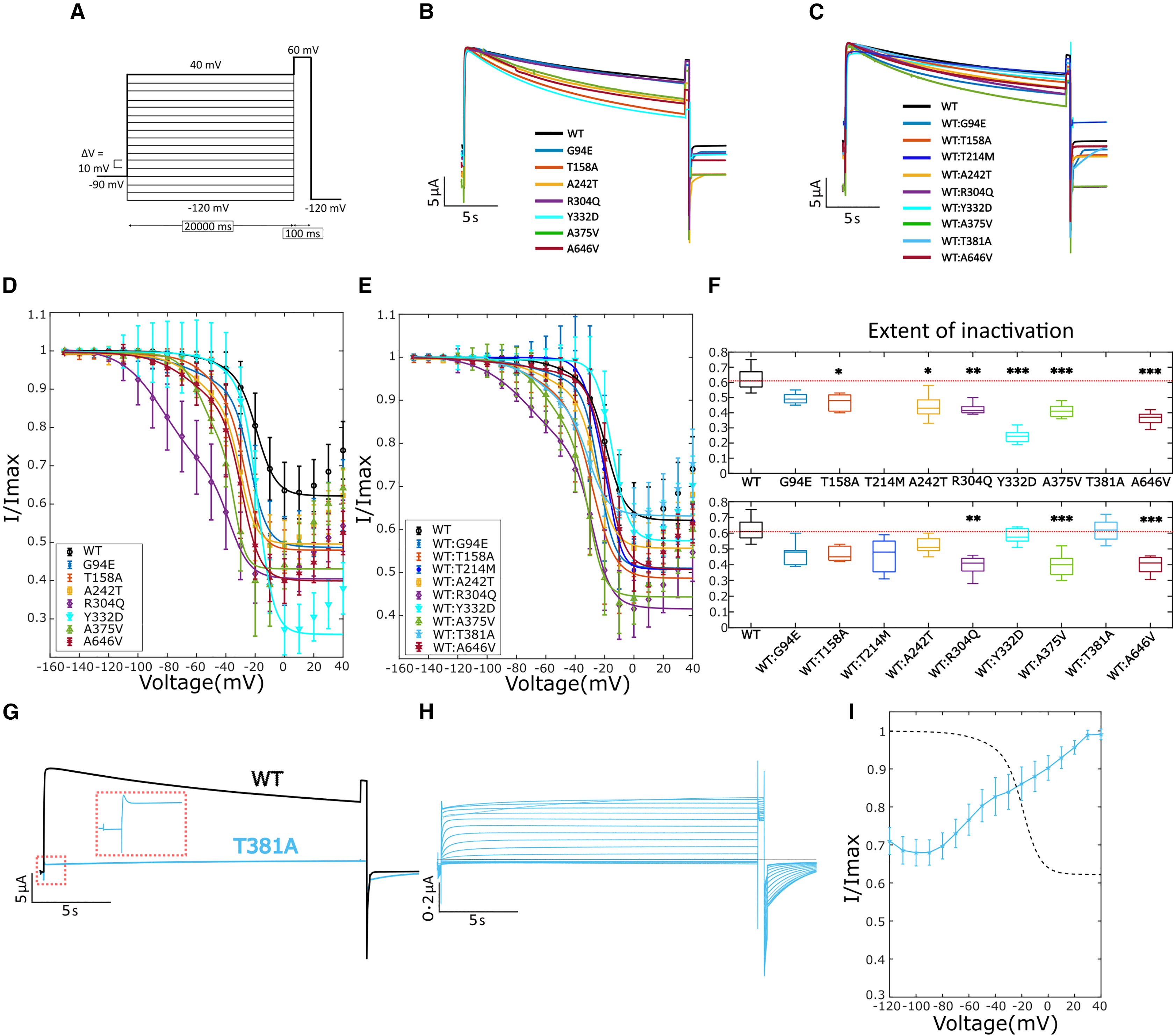
Ion channels mediate voltage fluxes or action potentials that are central to the functioning of excitable cells such as neurons. The KCNB family of voltage-gated potassium channels (Kv) consists of two members (KCNB1 and KCNB2) encoded by KCNB1 and KCNB2, respectively. These channels are major contributors to delayed rectifier potassium currents arising from the neuronal soma which modulate overall excitability of neurons. In this study, we identified several mono-allelic pathogenic missense variants in KCNB2, in individuals with a neurodevelopmental syndrome with epilepsy and autism in some individuals. Recurrent dysmorphisms included a broad forehead, synophrys, and digital anomalies. Additionally, we selected three variants where genetic transmission has not been assessed, from two epilepsy studies, for inclusion in our experiments. We characterized channel properties of these variants by expressing them in oocytes of Xenopus laevis and conducting cut-open oocyte voltage clamp electrophysiology. Our datasets indicate no significant change in absolute conductance and conductance-voltage relationships of most disease variants as compared to wild type (WT), when expressed either alone or co-expressed with WT-KCNB2. However, variants c.1141A>G (p.Thr381Ala) and c.641C>T (p.Thr214Met) show complete abrogation of currents when expressed alone with the former exhibiting a left shift in activation midpoint when expressed alone or with WT-KCNB2. The variants we studied, nevertheless, show collective features of increased inactivation shifted to hyperpolarized potentials. We suggest that the effects of the variants on channel inactivation result in hyper-excitability of neurons, which contributes to disease manifestations.
???displayArticle.pubmedLink??? 38503299
???displayArticle.pmcLink??? PMC11023922
???displayArticle.link??? Am J Hum Genet
Species referenced: Xenopus laevis
Genes referenced: kcnb1 kcnb2
GO keywords: voltage-gated ion channel activity
???displayArticle.disOnts??? autism spectrum disorder [+]
???attribute.lit??? ???displayArticles.show???
References [+] :
Ashcroft,
ATP-sensitive potassium channelopathies: focus on insulin secretion.
2005, Pubmed
Ashcroft, ATP-sensitive potassium channelopathies: focus on insulin secretion. 2005, Pubmed
Bähring, Voltage sensor inactivation in potassium channels. 2012, Pubmed
Bar, Expanding the genetic and phenotypic relevance of KCNB1 variants in developmental and epileptic encephalopathies: 27 new patients and overview of the literature. 2020, Pubmed
Barghaan, Dynamic coupling of voltage sensor and gate involved in closed-state inactivation of kv4.2 channels. 2009, Pubmed , Xenbase
Bauer, Gain-of-Function Mutations in KCNN3 Encoding the Small-Conductance Ca2+-Activated K+ Channel SK3 Cause Zimmermann-Laband Syndrome. 2019, Pubmed
Beauregard-Lacroix, Correction: DOORS syndrome and a recurrent truncating ATP6V1B2 variant. 2021, Pubmed
Bezanilla, The voltage sensor in voltage-dependent ion channels. 2000, Pubmed
Bishop, Distinct Cell- and Layer-Specific Expression Patterns and Independent Regulation of Kv2 Channel Subtypes in Cortical Pyramidal Neurons. 2015, Pubmed
Blunck, Mechanism of electromechanical coupling in voltage-gated potassium channels. 2012, Pubmed
Bocksteins, Kv5, Kv6, Kv8, and Kv9 subunits: No simple silent bystanders. 2016, Pubmed
Bossi, Exogenous protein expression in Xenopus oocytes: basic procedures. 2007, Pubmed , Xenbase
Boycott, Seven years since the launch of the Matchmaker Exchange: The evolution of genomic matchmaking. 2022, Pubmed
Braun, Somatostatin release, electrical activity, membrane currents and exocytosis in human pancreatic delta cells. 2009, Pubmed
Brooks, CHARMM: the biomolecular simulation program. 2009, Pubmed
Calhoun, Characterization of a KCNB1 variant associated with autism, intellectual disability, and epilepsy. 2017, Pubmed
Campeau, The genetic basis of DOORS syndrome: an exome-sequencing study. 2014, Pubmed
Catterall, Ion channel voltage sensors: structure, function, and pathophysiology. 2010, Pubmed
Chevarin, Excess of de novo variants in genes involved in chromatin remodelling in patients with marfanoid habitus and intellectual disability. 2020, Pubmed
Cohen, Genomic answers for children: Dynamic analyses of >1000 pediatric rare disease genomes. 2022, Pubmed
Coonen, The Selectivity Filter Is Involved in the U-Type Inactivation Process of Kv2.1 and Kv3.1 Channels. 2020, Pubmed
Du, Frequency-dependent regulation of rat hippocampal somato-dendritic excitability by the K+ channel subunit Kv2.1. 2000, Pubmed
Ferrer, Molecular coupling in the human ether-a-go-go-related gene-1 (hERG1) K+ channel inactivation pathway. 2011, Pubmed , Xenbase
Füll, A conserved threonine in the S1-S2 loop of KV7.2 and K V7.3 channels regulates voltage-dependent activation. 2013, Pubmed
Gebauer, N-type inactivation features of Kv4.2 channel gating. 2004, Pubmed
Guan, Kv2 subunits underlie slowly inactivating potassium current in rat neocortical pyramidal neurons. 2007, Pubmed
Hamilton, Concordance between whole-exome sequencing and clinical Sanger sequencing: implications for patient care. 2016, Pubmed
Hawkins, Epilepsy and neurobehavioral abnormalities in mice with a dominant-negative KCNB1 pathogenic variant. 2021, Pubmed
Heginbotham, Mutations in the K+ channel signature sequence. 1994, Pubmed , Xenbase
Hermanstyne, Kv2.2: a novel molecular target to study the role of basal forebrain GABAergic neurons in the sleep-wake cycle. 2013, Pubmed
Hermanstyne, Immunolocalization of the voltage-gated potassium channel Kv2.2 in GABAergic neurons in the basal forebrain of rats and mice. 2010, Pubmed
Hunter, Inherited and de novo variants extend the etiology of TAOK1-associated neurodevelopmental disorder. 2022, Pubmed
Hwang, Contrasting immunohistochemical localizations in rat brain of two novel K+ channels of the Shab subfamily. 1993, Pubmed
Isacoff, Putative receptor for the cytoplasmic inactivation gate in the Shaker K+ channel. 1991, Pubmed , Xenbase
Jo, CHARMM-GUI: a web-based graphical user interface for CHARMM. 2008, Pubmed
Johnson, Kv2 channels create endoplasmic reticulum / plasma membrane junctions: a brief history of Kv2 channel subcellular localization. 2019, Pubmed
Johnston, Initial segment Kv2.2 channels mediate a slow delayed rectifier and maintain high frequency action potential firing in medial nucleus of the trapezoid body neurons. 2008, Pubmed
Johnston, Going native: voltage-gated potassium channels controlling neuronal excitability. 2010, Pubmed
Jumper, Highly accurate protein structure prediction with AlphaFold. 2021, Pubmed
Kalstrup, S4-S5 linker movement during activation and inactivation in voltage-gated K+ channels. 2018, Pubmed , Xenbase
Kang, Spectrum of KV 2.1 Dysfunction in KCNB1-Associated Neurodevelopmental Disorders. 2019, Pubmed
Kihira, Formation of heteromeric Kv2 channels in mammalian brain neurons. 2010, Pubmed
Kim, Voltage-Gated Potassium Channels: A Structural Examination of Selectivity and Gating. 2016, Pubmed
Klemic, Inactivation of Kv2.1 potassium channels. 1998, Pubmed , Xenbase
Kopanos, VarSome: the human genomic variant search engine. 2019, Pubmed
Kortüm, Mutations in KCNH1 and ATP6V1B2 cause Zimmermann-Laband syndrome. 2015, Pubmed , Xenbase
Labro, Inverted allosteric coupling between activation and inactivation gates in K+ channels. 2018, Pubmed
Lee, CHARMM-GUI Input Generator for NAMD, GROMACS, AMBER, OpenMM, and CHARMM/OpenMM Simulations Using the CHARMM36 Additive Force Field. 2016, Pubmed
Lek, Analysis of protein-coding genetic variation in 60,706 humans. 2016, Pubmed
Leu, Genome-wide Polygenic Burden of Rare Deleterious Variants in Sudden Unexpected Death in Epilepsy. 2015, Pubmed
Li, The role of voltage-gated potassium channels Kv2.1 and Kv2.2 in the regulation of insulin and somatostatin release from pancreatic islets. 2013, Pubmed
Lim, A novel targeting signal for proximal clustering of the Kv2.1 K+ channel in hippocampal neurons. 2000, Pubmed
Long, Atomic structure of a voltage-dependent K+ channel in a lipid membrane-like environment. 2007, Pubmed
Malin, Delayed rectifier K+ currents, IK, are encoded by Kv2 alpha-subunits and regulate tonic firing in mammalian sympathetic neurons. 2002, Pubmed
Marini, Clinical features and outcome of 6 new patients carrying de novo KCNB1 gene mutations. 2017, Pubmed
Matulef, Individual Ion Binding Sites in the K(+) Channel Play Distinct Roles in C-type Inactivation and in Recovery from Inactivation. 2016, Pubmed
Mckeown, Identification of an evolutionarily conserved extracellular threonine residue critical for surface expression and its potential coupling of adjacent voltage-sensing and gating domains in voltage-gated potassium channels. 2008, Pubmed
McLaren, The Ensembl Variant Effect Predictor. 2016, Pubmed
Misonou, Determinants of voltage-gated potassium channel surface expression and localization in Mammalian neurons. 2004, Pubmed
Mohapatra, Regulation of intrinsic excitability in hippocampal neurons by activity-dependent modulation of the KV2.1 potassium channel. 2009, Pubmed
Murakoshi, Identification of the Kv2.1 K+ channel as a major component of the delayed rectifier K+ current in rat hippocampal neurons. 1999, Pubmed
Phillips, Scalable molecular dynamics on CPU and GPU architectures with NAMD. 2020, Pubmed
Pongs, Ancillary subunits associated with voltage-dependent K+ channels. 2010, Pubmed
Regnier, The contribution of Kv2.2-mediated currents decreases during the postnatal development of mouse dorsal root ganglion neurons. 2016, Pubmed
Saitsu, De novo KCNB1 mutations in infantile epilepsy inhibit repetitive neuronal firing. 2015, Pubmed
Schmalz, Molecular identification of a component of delayed rectifier current in gastrointestinal smooth muscles. 1998, Pubmed , Xenbase
Schwantje, Genetic defect of the sodium-dependent multivitamin transporter: A treatable disease, mimicking biotinidase deficiency. 2019, Pubmed
Smets, First de novo KCND3 mutation causes severe Kv4.3 channel dysfunction leading to early onset cerebellar ataxia, intellectual disability, oral apraxia and epilepsy. 2015, Pubmed
Speca, Deletion of the Kv2.1 delayed rectifier potassium channel leads to neuronal and behavioral hyperexcitability. 2014, Pubmed
Stefani, Cut-open oocyte voltage-clamp technique. 1998, Pubmed , Xenbase
Stolerman, Genetic variants in the KDM6B gene are associated with neurodevelopmental delays and dysmorphic features. 2019, Pubmed
Tavtigian, Fitting a naturally scaled point system to the ACMG/AMP variant classification guidelines. 2020, Pubmed
Thiffault, A novel epileptic encephalopathy mutation in KCNB1 disrupts Kv2.1 ion selectivity, expression, and localization. 2015, Pubmed
Torkamani, De novo KCNB1 mutations in epileptic encephalopathy. 2014, Pubmed
Trimmer, Subcellular localization of K+ channels in mammalian brain neurons: remarkable precision in the midst of extraordinary complexity. 2015, Pubmed
Trimmer, Immunological identification and characterization of a delayed rectifier K+ channel polypeptide in rat brain. 1991, Pubmed
Tsantoulas, Kv2 dysfunction after peripheral axotomy enhances sensory neuron responsiveness to sustained input. 2014, Pubmed
Tsantoulas, Opening paths to novel analgesics: the role of potassium channels in chronic pain. 2014, Pubmed
Watanabe, The glycosylation state of Kv1.2 potassium channels affects trafficking, gating, and simulated action potentials. 2007, Pubmed
Wiel, MetaDome: Pathogenicity analysis of genetic variants through aggregation of homologous human protein domains. 2019, Pubmed
Yan, Expression of voltage-gated potassium channels in human and rhesus pancreatic islets. 2004, Pubmed
Ye, Activation and closed-state inactivation mechanisms of the human voltage-gated KV4 channel complexes. 2022, Pubmed
Zhu, Allowed N-glycosylation sites on the Kv1.2 potassium channel S1-S2 linker: implications for linker secondary structure and the glycosylation effect on channel function. 2003, Pubmed
