XB-ART-60629
iScience
2024 Apr 19;274:109355. doi: 10.1016/j.isci.2024.109355.
Show Gene links
Show Anatomy links
Quantitative proteome dynamics across embryogenesis in a model chordate.
Frese AN, Mariossi A, Levine MS, Wühr M.
???displayArticle.abstract???
The evolution of gene expression programs underlying the development of vertebrates remains poorly characterized. Here, we present a comprehensive proteome atlas of the model chordate Ciona, covering eight developmental stages and ∼7,000 translated genes, accompanied by a multi-omics analysis of co-evolution with the vertebrate Xenopus. Quantitative proteome comparisons argue against the widely held hourglass model, based solely on transcriptomic profiles, whereby peak conservation is observed during mid-developmental stages. Our analysis reveals maximal divergence at these stages, particularly gastrulation and neurulation. Together, our work provides a valuable resource for evaluating conservation and divergence of multi-omics profiles underlying the diversification of vertebrates.
???displayArticle.pubmedLink??? 38510129
???displayArticle.pmcLink??? PMC10951915
???displayArticle.link??? iScience
???displayArticle.grants??? [+]
R35 GM128813 NIGMS NIH HHS
Species referenced: Xenopus tropicalis Xenopus laevis
Genes referenced: nodal rho sms smyd1
GO keywords: embryo development
???attribute.lit??? ???displayArticles.show???
|
|
Graphical abstract |
|
|
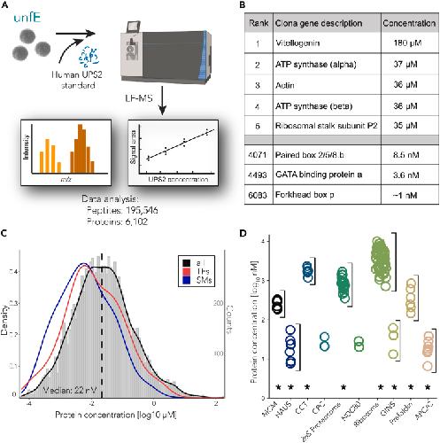
Figure 1. Absolute proteomics of the Ciona egg (A) Schematic of label-free proteomics utilized to determine absolute protein concentrations. Unfertilized Ciona eggs were lysed, and human proteins of known concentrations (UPS2) were added to the lysate as a reference standard. Following normalization as outlined in the materials and methods, we detect ∼195,000 peptides and estimate protein concentrations for ∼6,000 proteins. (B) Table of selected proteins in the unfertilized egg including the top 5 most abundant and some transcription factors important to embryonic development. (C) Histogram of all quantified proteins in the Ciona egg (gray) with superimposed kernel density estimates (KDE) of transcription factors (TFs - red) and signaling molecules (SMs - blue). Both TFs and SMs follow a distribution similar to the global egg proteome (black) but with a lower median concentration. The complete data is provided in Table S1. (D) Stoichiometries of protein complexes. Concentrations of subunits from a shared protein complex display comparable values and show typically a statistically different distribution than the entire proteome (∗p < 0.01, two-way ANOVA with Tukey’s multiple-comparisons test). |
|
|
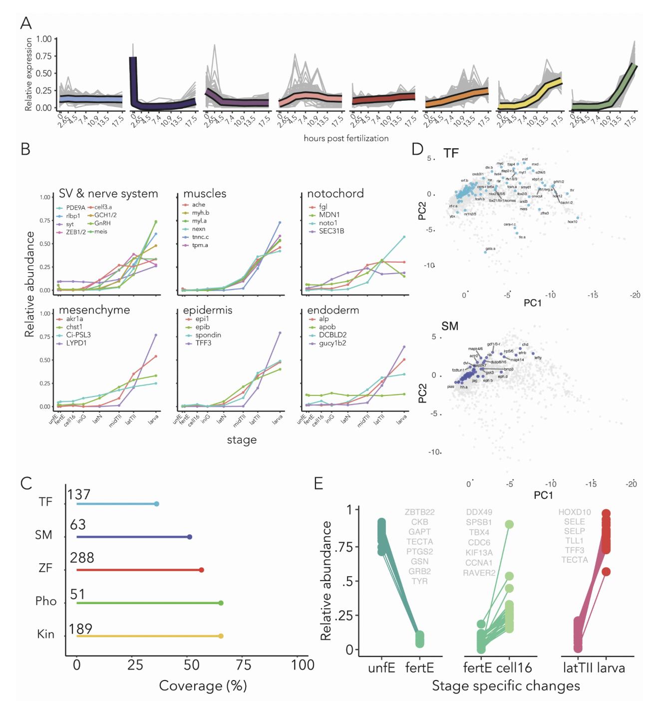
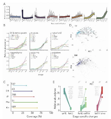
Figure 2. Proteome and RNA analyses during Ciona embryogenesis (A) Overview of the transcriptome and proteome time-course experiments. Staged embryos were collected at eight developmental stages, beginning with unfertilized egg (unfE), fertilized egg (fertE), 16-cell stage (cell-16), initial gastrula (iniG), late neurula (latN), middle tailbud II (midTII), late tailbud II (latTII), and hatching tadpole (larva). Each stage is represented by a unique color code, and abbreviation; both are kept consistent throughout the figures. Time indicates hours postfertilization (hpf). (B) Number and overlap of identified protein-coding genes in the transcriptome and proteome datasets. (C) Donut plot with the percentage of protein evidence categories from UniProt that are identified at the proteome level (9,419 entries). Evidence level: (1) protein evidence; (2) transcript evidence; (3) homology; (4) predicted. (D) Histogram of Pearson correlations between RNA and corresponding protein dynamics throughout Ciona development (gray). The lines represent kernel density estimates (KDE) for all genes (black), transcription factors (red), and signaling molecules (blue). Notably, mRNA dynamics correlate poorly with protein dynamics. n = 7021 pairs. (E) Example of high Pearson correlation between RNA and protein dynamics for the transcription factor Hox10. (F) K-means clustering used to classify RNA (left) and protein (right) dynamics for each gene during Ciona development. The thickness of the lines scales with the number represented in each cluster, as indicated in the legend. (G) GO term analysis used to discern the functional relevance of each of the clusters (indicated by matching colors) identified in F. |
|
|
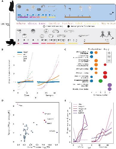
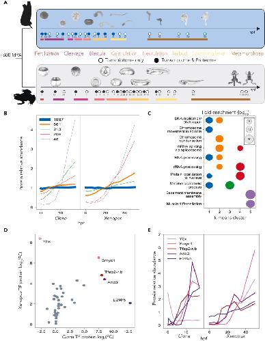
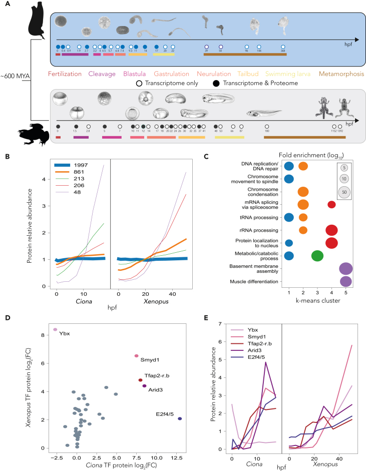
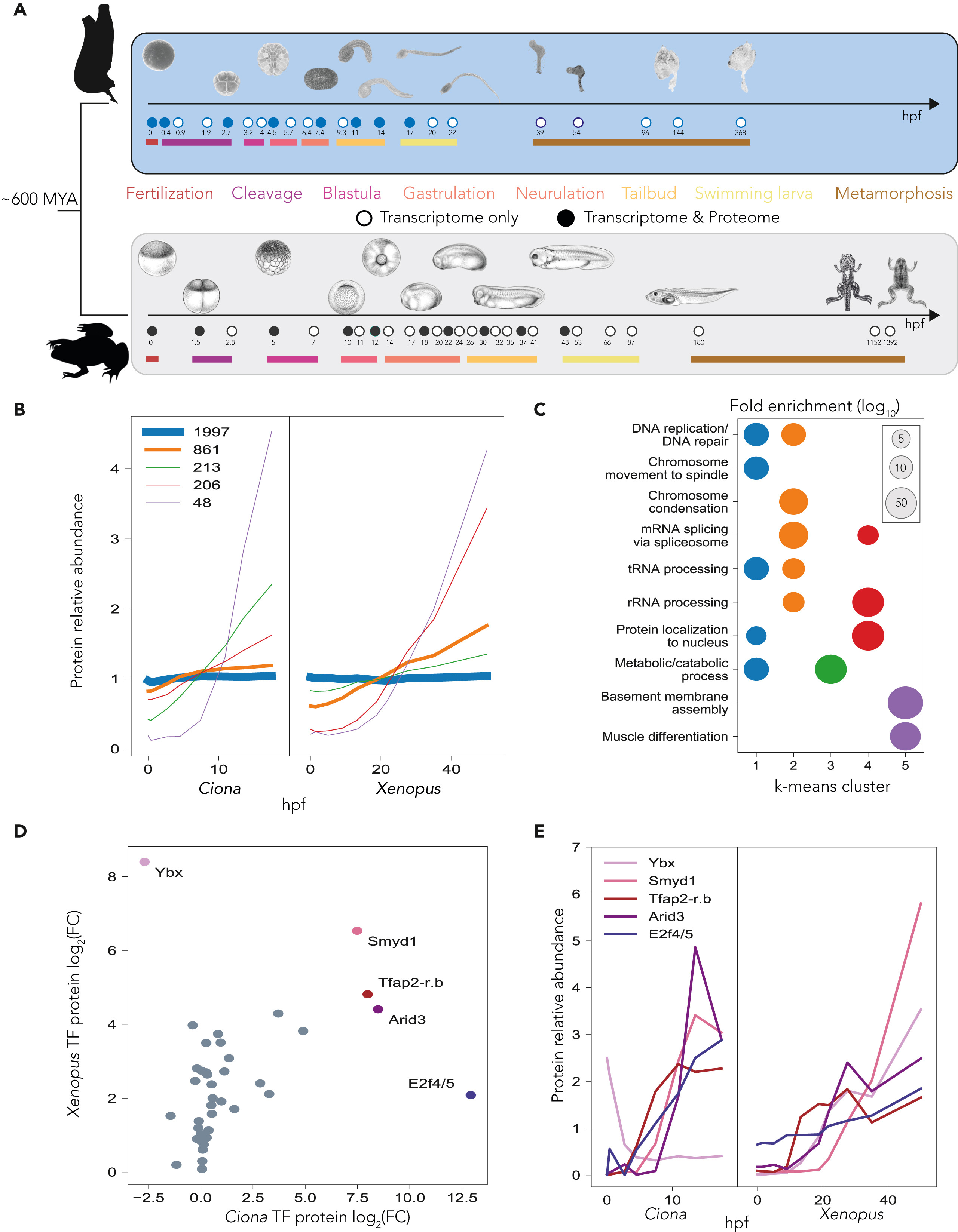
Figure 3. Comparison of development between chordate and vertebrate (A) Experimental design of the inter-species comparative developmental transcriptome and proteome time courses. Full circles highlight stages of development sampled for RNA-seq and proteomics. Mya, million years ago. (B) K-means co-clustering of the dynamics of orthologs (3,325) between Ciona and Xenopus development. The thickness of the line scales with the number of proteins represented in each cluster. The number of proteins in each cluster are quantified in the legend. Xenopus proteome time series from Sonnett et al.106 (C) GO term analysis identifying the functional significance of each of the clusters from B. The color of the clusters in B is kept consistent. (D) The log2 fold change (FC) protein correlation between Ciona and Xenopus TFs. Here, FC is defined as the ratio of relative protein abundance in the larva stage compared to the egg. Most TFs show similar behavior with the notable exception of Ybx. (E) Relative protein dynamics of TFs Ybx, Smyd1, Tfap2-r.b, Arid3, and E2f4/5. Each exhibit large fold changes in both organisms. Colors are preserved in these five proteins from the plotting in D. These TFs are canonically important for organism development by regulating transcriptional activation during the cell cycle, early muscle development, ectoderm development, gene activation through chromatin remodeling, and Nodal signaling respectively. Ybx exhibits signs of being maternally deposited in Ciona, but not in Xenopus, suggesting functional evolutionary divergence of this ortholog from chordate to vertebrate. Xenopus illustrations © Natalya Zahn (2022). |
|
|
Figure 4. The protein anti-hourglass model (A) Similarity heatmaps showing Pearson similarity between the two species for each investigated time point. Developmental stages are color-coded as defined in Figure 3A. The black line follows the highest correlation of the Xenopus time-point for each Ciona stage (n = 3,350, Xenopus transcriptome from Hu et al.,53 and Session et al.,115. Xenopus proteome from Sonnett et al.106). (B) Temporal divergence of gene (blue) and protein (red) expression from Xenopus embryogenesis to each Ciona stage. Maximal similarity is represented by the smallest distance from the center line, revealing a nested hourglass model in which the proteome exhibits more evident bottlenecks at early and later stages. Gray boxes outline these periods of minimal divergence. Regardless of stage, proteins show higher similarity between the two species' developmental mapping than RNA-seq, suggesting that protein dynamics are evolutionarily more conserved than mRNA dynamics (n = 3,350, Xenopus transcriptome from Hu et al.,53 and Session et al.,115. Xenopus proteome from Sonnett et al.106). |
|
|
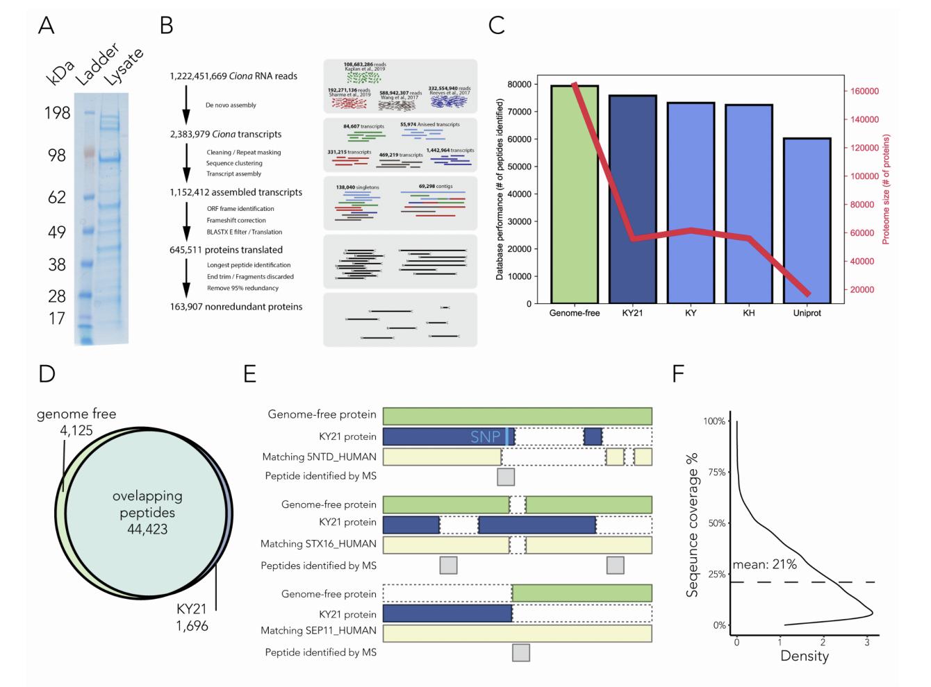
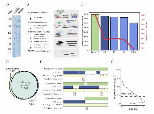
Figure S1 LF-MS quality control and and genome-free protein reference database, related to Figure 1 A, Coomassie gel of Ciona egg lysate. A strong band corresponding to the 100 kDa apolipoprotein-B-like yolk protein (Vitellogenin) is visible 80. B, Bioinformatics pipeline for MS reference dataset construction. 1,222,451,669 RNA-seq reads were aggregated from five different studies and translated into a protein reference database as described previously 115 to obtain 163,907 95% non-redundant proteins. C, The genome-free reference database, and several Ciona proteomes, were used to analyze the same TMTproC MS dataset. The bar heights correspond to the total number of peptides identified in the MS dataset for each annotation. The red line represents the size of the proteome database. Our reference database outperforms the KY21 proteome slightly in terms of peptide identification, but at the expense of a much larger size and manual annotation of proteins. D, Comparison of peptides identification using genome-free reference database and KY21 proteome reference. The Venn diagram illustrates the shared and unique peptides identified using each reference. E, Examples where genome-free reference can help improve current KY21 assembly from SNPs detection (blue insert), correction of mis-annotated coding sequences, and accurate annotation of selenoproteins. F, Density plot of the distribution of the amino-acid based sequence coverage of the 6,219 protein detected before collapsing isoforms. The mean sequence coverage is indicated by the black dotted line. |
|
|
Figure S2 Characterization of the identified Ciona proteome, related to Figure 2 A, Linear discriminant analysis (LDA) is used to discriminate target and decoy peptides. Example of MS fraction with separation between the decoy (red) and target groups (green). 0.5 % peptide-level false discovery rate (FDR) is then estimated to discriminate between correct (dark green) and incorrect (light green) peptide−spectrum matches (PSMs). Rug plots at the bottom showing all sampling data. B,Histogram of peptide frequencies identified per protein in the dataset, with the protein count annotated on top of each bar. Dashed line indicates median values for the dataset. Insert: number of times a peptide occurs in the top proteins. C, Temporal expression of 35 protein isoforms represented by 2 to 4 unique splice variants. |
|
|
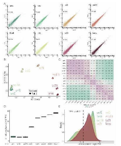
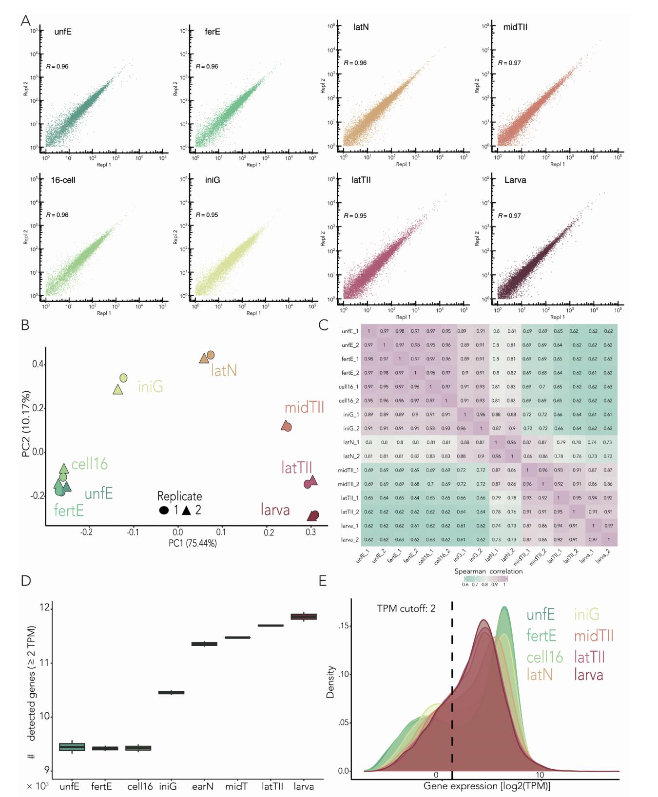
Figure S3 Quality control and sample correlation of stage-specific RNA-seq samples, related to Figure 2 A, Pairwise scatterplots of gene expression levels in transcripts per million (TPM) between biological replicates R: Pearson correlation coefficient. Stages are colouredcoded in all plots, as shown in Figure 2A. B, Principal component analysis (PCA) of the developmental RNA-seq time course showing the first two principal components (PCs), which together explain ~85% of the variance in the data. Samples from the same stage cluster together and there is a smooth progression through developmental time. C, Correlation matrices between RNA-seq experiments, calculated using Spearman (ρ). High agreement between biological replicates is observed. D, Boxplot of the distributions of numbers of genes detected at each stage (≥ 2TPM). E, Ridgeline plots of the distribution of genes by gene expression levels used to experimentally define a cut-off value of TPM ≥ 2 to deem a gene expressed. |
|
|
Figure S4 Protein expression dynamics during embryogenesis, related to Figure 2 A, Summary of the temporal pattern of protein expression during embryogenesis. Individual proteins (n = 7,095) are depicted in gray, while the data representing the median for each cluster is superimposed and color-coded. B, Tissue-level marker protein levels. Metaplots display the temporal dynamics for selected proteins. ‘SV' denotes sensory vesicle. Capital letters represent human orthologs, while lowercase letters indicate Ciona gene names. C, Percentage of all annotated transcription factors (TF), signaling molecules (SM), phosphatases (Pho), and kinases (Kin) detected at the protein level. Numbers near the y-axis denote the number of genes for these protein classes. D, Principal Component Analysis (PCA) of the expression levels of proteins in the embryo time series. Points on the graph represent individual proteins (7,095), with color coding indicative of different protein classes as in C. A 'salt and pepper' pattern for TFs and SMs is observable. E, Stage-specific protein differences at fertilization (from unfE to ferE), maternal-zygotic transition (from fertE to cell16), and in preparation for swimming tadpoles (from latTII to larva). Stages are color-coded as in Figure 2A. |
|
|
Figure S5 Proteogenomics and dynamic range of transcript and protein expression, related to Figure 2 A, Genes abundance spans a broader range of orders of magnitude compared to protein abundance. In both cases, approximately 90 % of the transcriptome or proteome is concentrated within about three orders of magnitude around the median value. B, Dynamic range of gene abundance with the proportion of transcripts detected exclusively by RNA-seq (grey) and those also identified at the protein level (yellow). Proteins associated with lower abundance genes are less detected. C, Cumulative abundance plots of transcriptome (represented by circles) and proteome (represented by squares) ranked by abundance (x-axis), with their respective contributions to the total transcriptome and proteome (y-axis), in the unfertilized egg. The seven most abundant genes and proteins are listed in descending order, these are not the same. Note the protein line rises more quickly than the gene line and the more uniform distribution of transcription factors (TF), signaling molecules, and transcription regulators (kinases, phosphatases, and zinc finger (ZF) genes), within the transcriptome, while these elements are more concentrated at higher ranks in the proteome. |
|
|
Figure S6 Different RNA and protein dynamics during development for TFs with known involvement in early Ciona development, related to Figure 2 A, i-iii Dlx.b, Tbx2/3, and Foxp have similar RNA and protein dynamics, largely matching in relative expression across development. B, i-iii Elk, Rar, and Tfap2-r.b have similar trends in their respective RNA and protein dynamics, with RNA being expressed earlier than protein and degrading while protein expression remains high. C, Foxh.b, Hnf4, and Sp8/9 do not have strong trends in their RNA and protein dynamics. RNA and protein expression seem more sporadic, with RNA coming in distinct waves that are not necessarily followed by protein. |
|
|
Figure S7 Extended transcriptome analysis, related to Figure 4 A, Comparison of the orthologues temporal associations between Ciona and Xenopus. These shared genes are more active in the earlier stages. B, Heatmaps of comparisons of all single copy one-to-one orthologs in an extended transcriptome using Spearman correlation (n=7,636; based on Xenopus and Ciona data from Hu et al., 2017) C, Heatmaps of comparisons of all single copy one-to-one orthologs using Cosine similarity (n=7,636; Xenopus data from Session et al. 2016 and Ciona data from this paper). |
|
|
Figure S8 Extended proteome analysis, related to Figure 4 A,B,C, Heatmaps representing Pearson (A, B) and Spearman (C) correlations from pairwise comparisons of one-to-one orthologs data between Ciona and Xenopus. Irrespective of the reference frog protein dataset used for comparison against the Ciona proteome, a consistent pattern emerges, showing the highest similarity at early and late stages of embryogenesis (compare A to B). The two frog independent time series align at three specific timepoints: st.1, st.12, and st.30. The time series from Sonnet et al., 2018 provides more stages in early development, while that from Itallie et al., 2021, covers more stages in late development, specifically st.41 and st.48. Regardless of the metric used (Pearson or Spearman) to quantify proteome similarity across species, consistent results are observed (compare B with C) (n protein = 3,350 from Sonnet et al., 2018; n protein = 5,376 from Itallie et al., 2021). |
|
|
Figure S9 Chordates share minimal proteome similarity during mid-developmental stages, related to Figure 4 A, Spearman's rho proteome similarity, normalized using the minimum and maximum values from all one-to-one ortholog sets, from Xenopus to each Ciona stage. Regardless of the frog proteome time series (top and bottom), a consistent pattern emerges in this proteome time series, showing minimal similarity at the stage of neurulation (in between vertical grey lines). B, Normalized Spearman similarity from Ciona to two independent Xenopus time series (top and bottom), revealing maximal similarity at the onset of embryogenesis and during the tadpole stages. Red points indicate identical frog timepoints in the two time series. Vertical grey lines highlight the developmental window with the highest divergence. |
|
|
|
|
|
Figure 1. Absolute proteomics of the Ciona egg(A) Schematic of label-free proteomics utilized to determine absolute protein concentrations. Unfertilized Ciona eggs were lysed, and human proteins of known concentrations (UPS2) were added to the lysate as a reference standard. Following normalization as outlined in the materials and methods, we detect ∼195,000 peptides and estimate protein concentrations for ∼6,000 proteins.(B) Table of selected proteins in the unfertilized egg including the top 5 most abundant and some transcription factors important to embryonic development.(C) Histogram of all quantified proteins in the Ciona egg (gray) with superimposed kernel density estimates (KDE) of transcription factors (TFs - red) and signaling molecules (SMs - blue). Both TFs and SMs follow a distribution similar to the global egg proteome (black) but with a lower median concentration. The complete data is provided in Table S1.(D) Stoichiometries of protein complexes. Concentrations of subunits from a shared protein complex display comparable values and show typically a statistically different distribution than the entire proteome (∗p < 0.01, two-way ANOVA with Tukey’s multiple-comparisons test). |
|
|
Figure 2. Proteome and RNA analyses during Ciona embryogenesis(A) Overview of the transcriptome and proteome time-course experiments. Staged embryos were collected at eight developmental stages, beginning with unfertilized egg (unfE), fertilized egg (fertE), 16-cell stage (cell-16), initial gastrula (iniG), late neurula (latN), middle tailbud II (midTII), late tailbud II (latTII), and hatching tadpole (larva). Each stage is represented by a unique color code, and abbreviation; both are kept consistent throughout the figures. Time indicates hours postfertilization (hpf).(B) Number and overlap of identified protein-coding genes in the transcriptome and proteome datasets.(C) Donut plot with the percentage of protein evidence categories from UniProt that are identified at the proteome level (9,419 entries). Evidence level: (1) protein evidence; (2) transcript evidence; (3) homology; (4) predicted.(D) Histogram of Pearson correlations between RNA and corresponding protein dynamics throughout Ciona development (gray). The lines represent kernel density estimates (KDE) for all genes (black), transcription factors (red), and signaling molecules (blue). Notably, mRNA dynamics correlate poorly with protein dynamics. n = 7021 pairs.(E) Example of high Pearson correlation between RNA and protein dynamics for the transcription factor Hox10.(F) K-means clustering used to classify RNA (left) and protein (right) dynamics for each gene during Ciona development. The thickness of the lines scales with the number represented in each cluster, as indicated in the legend.(G) GO term analysis used to discern the functional relevance of each of the clusters (indicated by matching colors) identified in F. |
|
|
Figure 3. Comparison of development between chordate and vertebrate(A) Experimental design of the inter-species comparative developmental transcriptome and proteome time courses. Full circles highlight stages of development sampled for RNA-seq and proteomics. Mya, million years ago.(B) K-means co-clustering of the dynamics of orthologs (3,325) between Ciona and Xenopus development. The thickness of the line scales with the number of proteins represented in each cluster. The number of proteins in each cluster are quantified in the legend. Xenopus proteome time series from Sonnett et al.106(C) GO term analysis identifying the functional significance of each of the clusters from B. The color of the clusters in B is kept consistent.(D) The log2 fold change (FC) protein correlation between Ciona and Xenopus TFs. Here, FC is defined as the ratio of relative protein abundance in the larva stage compared to the egg. Most TFs show similar behavior with the notable exception of Ybx.(E) Relative protein dynamics of TFs Ybx, Smyd1, Tfap2-r.b, Arid3, and E2f4/5. Each exhibit large fold changes in both organisms. Colors are preserved in these five proteins from the plotting in D. These TFs are canonically important for organism development by regulating transcriptional activation during the cell cycle, early muscle development, ectoderm development, gene activation through chromatin remodeling, and Nodal signaling respectively. Ybx exhibits signs of being maternally deposited in Ciona, but not in Xenopus, suggesting functional evolutionary divergence of this ortholog from chordate to vertebrate. Xenopus illustrations © Natalya Zahn (2022). |
|
|
Figure 4. The protein anti-hourglass model(A) Similarity heatmaps showing Pearson similarity between the two species for each investigated time point. Developmental stages are color-coded as defined in Figure 3A. The black line follows the highest correlation of the Xenopus time-point for each Ciona stage (n = 3,350, Xenopus transcriptome from Hu et al.,53 and Session et al.,115. Xenopus proteome from Sonnett et al.106).(B) Temporal divergence of gene (blue) and protein (red) expression from Xenopus embryogenesis to each Ciona stage. Maximal similarity is represented by the smallest distance from the center line, revealing a nested hourglass model in which the proteome exhibits more evident bottlenecks at early and later stages. Gray boxes outline these periods of minimal divergence. Regardless of stage, proteins show higher similarity between the two species' developmental mapping than RNA-seq, suggesting that protein dynamics are evolutionarily more conserved than mRNA dynamics (n = 3,350, Xenopus transcriptome from Hu et al.,53 and Session et al.,115. Xenopus proteome from Sonnett et al.106). |
References [+] :
Abdulghani,
Comparative Analysis of the Transcriptome and Proteome during Mouse Placental Development.
2019, Pubmed
Abdulghani, Comparative Analysis of the Transcriptome and Proteome during Mouse Placental Development. 2019, Pubmed
Abdul-Wajid, Exploiting the extraordinary genetic polymorphism of ciona for developmental genetics with whole genome sequencing. 2014, Pubmed
Abitua, The pre-vertebrate origins of neurogenic placodes. 2015, Pubmed
Abitua, Identification of a rudimentary neural crest in a non-vertebrate chordate. 2012, Pubmed
Aebersold, Mass spectrometry-based proteomics. 2003, Pubmed
Ahn, The ascidian numb gene involves in the formation of neural tissues. 2012, Pubmed
Altschul, Basic local alignment search tool. 1990, Pubmed
Ammar, Accurate Label-Free Quantification by directLFQ to Compare Unlimited Numbers of Proteomes. 2023, Pubmed
Baxi, Proteomic Characterization of the Neural Ectoderm Fated Cell Clones in the Xenopus laevis Embryo by High-Resolution Mass Spectrometry. 2018, Pubmed , Xenbase
Bininda-Emonds, Inverting the hourglass: quantitative evidence against the phylotypic stage in vertebrate development. 2003, Pubmed
Bochman, The Mcm complex: unwinding the mechanism of a replicative helicase. 2009, Pubmed
Brozovic, ANISEED 2017: extending the integrated ascidian database to the exploration and evolutionary comparison of genome-scale datasets. 2018, Pubmed
Buccitelli, mRNAs, proteins and the emerging principles of gene expression control. 2020, Pubmed
Bultman, Maternal BRG1 regulates zygotic genome activation in the mouse. 2006, Pubmed
Cai, Stochastic protein expression in individual cells at the single molecule level. 2006, Pubmed
Cao, Comprehensive single-cell transcriptome lineages of a proto-vertebrate. 2019, Pubmed
Cao, Precise Temporal Regulation of Post-transcriptional Repressors Is Required for an Orderly Drosophila Maternal-to-Zygotic Transition. 2020, Pubmed
Chan, Comparative Transcriptomics Reveals Distinct Patterns of Gene Expression Conservation through Vertebrate Embryogenesis. 2021, Pubmed
Christiaen, Isolation of sea squirt (Ciona) gametes, fertilization, dechorionation, and development. 2009, Pubmed
Dehal, The draft genome of Ciona intestinalis: insights into chordate and vertebrate origins. 2002, Pubmed
Delsuc, A phylogenomic framework and timescale for comparative studies of tunicates. 2018, Pubmed
Delsuc, Tunicates and not cephalochordates are the closest living relatives of vertebrates. 2006, Pubmed
Demichev, DIA-NN: neural networks and interference correction enable deep proteome coverage in high throughput. 2020, Pubmed
Doglio, Parallel evolution of chordate cis-regulatory code for development. 2013, Pubmed
Dunn, Pairwise comparisons across species are problematic when analyzing functional genomic data. 2018, Pubmed
Edwards, Multiplexed Quantitative Proteomics for High-Throughput Comprehensive Proteome Comparisons of Human Cell Lines. 2016, Pubmed
Elias, Target-decoy search strategy for increased confidence in large-scale protein identifications by mass spectrometry. 2007, Pubmed
Eng, An approach to correlate tandem mass spectral data of peptides with amino acid sequences in a protein database. 1994, Pubmed
Evans, De novo derivation of proteomes from transcriptomes for transcript and protein identification. 2012, Pubmed
Fu, CD-HIT: accelerated for clustering the next-generation sequencing data. 2012, Pubmed
Gao, Protein Expression Landscape of Mouse Embryos during Pre-implantation Development. 2017, Pubmed
Gerstein, Comparative analysis of the transcriptome across distant species. 2014, Pubmed
Gillespie, Absolute Quantification of Transcription Factors Reveals Principles of Gene Regulation in Erythropoiesis. 2020, Pubmed
Grabherr, Full-length transcriptome assembly from RNA-Seq data without a reference genome. 2011, Pubmed
Gupta, Quantitative Proteomics of Xenopus Embryos I, Sample Preparation. 2018, Pubmed , Xenbase
Hanel, Muscular dystrophy candidate gene FRG1 is critical for muscle development. 2009, Pubmed , Xenbase
Hausser, Central dogma rates and the trade-off between precision and economy in gene expression. 2019, Pubmed
Hebenstreit, RNA sequencing reveals two major classes of gene expression levels in metazoan cells. 2011, Pubmed
Horie, Shared evolutionary origin of vertebrate neural crest and cranial placodes. 2018, Pubmed , Xenbase
Hotta, A web-based interactive developmental table for the ascidian Ciona intestinalis, including 3D real-image embryo reconstructions: I. From fertilized egg to hatching larva. 2007, Pubmed
Hu, Constrained vertebrate evolution by pleiotropic genes. 2017, Pubmed
Huang, CAP3: A DNA sequence assembly program. 1999, Pubmed
Imai, Gene expression profiles of transcription factors and signaling molecules in the ascidian embryo: towards a comprehensive understanding of gene networks. 2004, Pubmed
Imai, Regulatory blueprint for a chordate embryo. 2006, Pubmed
Irie, Comparative transcriptome analysis reveals vertebrate phylotypic period during organogenesis. 2011, Pubmed , Xenbase
Izzi, Functional studies of the Ciona intestinalis myogenic regulatory factor reveal conserved features of chordate myogenesis. 2013, Pubmed
Johnson, TMTpro Complementary Ion Quantification Increases Plexing and Sensitivity for Accurate Multiplexed Proteomics at the MS2 Level. 2021, Pubmed
Kaplan, Initial characterization of Wnt-Tcf functions during Ciona heart development. 2019, Pubmed
Kawai, Hox10-regulated endodermal cell migration is essential for development of the ascidian intestine. 2015, Pubmed
Keller, Evolutionary Transition of Promoter and Gene Body DNA Methylation across Invertebrate-Vertebrate Boundary. 2016, Pubmed
Kikuta, Genomic regulatory blocks encompass multiple neighboring genes and maintain conserved synteny in vertebrates. 2007, Pubmed
Klont, Assessment of Sample Preparation Bias in Mass Spectrometry-Based Proteomics. 2018, Pubmed
Kobayashi, Controlling Cell Fate Specification System by Key Genes Determined from Network Structure. 2018, Pubmed
Kolberg, g:Profiler-interoperable web service for functional enrichment analysis and gene identifier mapping (2023 update). 2023, Pubmed
Kubo, Genomic cis-regulatory networks in the early Ciona intestinalis embryo. 2010, Pubmed
Kubota, Function and regulation of cytosolic molecular chaperone CCT. 2002, Pubmed
Kumari, An essential role for maternal control of Nodal signaling. 2013, Pubmed
Kuratani, How can recapitulation be reconciled with modern concepts of evolution? 2022, Pubmed
Laurent, Protein abundances are more conserved than mRNA abundances across diverse taxa. 2010, Pubmed
Lemaire, The hypothalamus predates the origin of vertebrates. 2021, Pubmed
Levin, The mid-developmental transition and the evolution of animal body plans. 2016, Pubmed
Li, Quantifying absolute protein synthesis rates reveals principles underlying allocation of cellular resources. 2014, Pubmed
Li, Cd-hit: a fast program for clustering and comparing large sets of protein or nucleotide sequences. 2006, Pubmed
Liang, The functions and mechanisms of prefoldin complex and prefoldin-subunits. 2020, Pubmed
Liu, Adaptive Evolution of Animal Proteins over Development: Support for the Darwin Selection Opportunity Hypothesis of Evo-Devo. 2018, Pubmed
Livingston, Bursting translation on single mRNAs in live cells. 2023, Pubmed
Long, Cereblon influences the timing of muscle differentiation in Ciona tadpoles. 2023, Pubmed
Lucitt, Analysis of the zebrafish proteome during embryonic development. 2008, Pubmed
Lyabin, YB-1 protein: functions and regulation. 2014, Pubmed
Madgwick, Evolution of embryonic cis-regulatory landscapes between divergent Phallusia and Ciona ascidians. 2019, Pubmed
Marlétaz, Amphioxus functional genomics and the origins of vertebrate gene regulation. 2018, Pubmed
McAlister, MultiNotch MS3 enables accurate, sensitive, and multiplexed detection of differential expression across cancer cell line proteomes. 2014, Pubmed
Mergner, Mass-spectrometry-based draft of the Arabidopsis proteome. 2020, Pubmed
Messerschmidt, Trim28 is required for epigenetic stability during mouse oocyte to embryo transition. 2012, Pubmed
Mochizuki, Large-scale characterization of genes specific to the larval nervous system in the ascidian Ciona intestinalis. 2003, Pubmed
Nguyen, Differential nuclear import sets the timing of protein access to the embryonic genome. 2022, Pubmed , Xenbase
Nitta, High-Throughput Protein Production Combined with High- Throughput SELEX Identifies an Extensive Atlas of Ciona robusta Transcription Factor DNA-Binding Specificities. 2019, Pubmed
Nomura, Proteomic profiles of embryonic development in the ascidian Ciona intestinalis. 2009, Pubmed
Oda-Ishii, A Maternal System Initiating the Zygotic Developmental Program through Combinatorial Repression in the Ascidian Embryo. 2016, Pubmed
Olinski, Conserved synteny between the Ciona genome and human paralogons identifies large duplication events in the molecular evolution of the insulin-relaxin gene family. 2006, Pubmed
Papadogiannis, Hmx gene conservation identifies the origin of vertebrate cranial ganglia. 2022, Pubmed
Pappireddi, A Review on Quantitative Multiplexed Proteomics. 2019, Pubmed
Patro, Salmon provides fast and bias-aware quantification of transcript expression. 2017, Pubmed
Pertea, TIGR Gene Indices clustering tools (TGICL): a software system for fast clustering of large EST datasets. 2003, Pubmed
Peshkin, On the Relationship of Protein and mRNA Dynamics in Vertebrate Embryonic Development. 2015, Pubmed , Xenbase
Prummel, A conserved regulatory program initiates lateral plate mesoderm emergence across chordates. 2019, Pubmed
Purushothaman, Proteomics Analysis of Early Developmental Stages of Zebrafish Embryos. 2019, Pubmed
Raj, Nature, nurture, or chance: stochastic gene expression and its consequences. 2008, Pubmed
Rappsilber, Protocol for micro-purification, enrichment, pre-fractionation and storage of peptides for proteomics using StageTips. 2007, Pubmed
Reeves, Functional and evolutionary insights from the Ciona notochord transcriptome. 2017, Pubmed
Roux, Developmental constraints on vertebrate genome evolution. 2008, Pubmed
Sanges, Highly conserved elements discovered in vertebrates are present in non-syntenic loci of tunicates, act as enhancers and can be transcribed during development. 2013, Pubmed
Santesmasses, Selenoprofiles: A Computational Pipeline for Annotation of Selenoproteins. 2018, Pubmed
Satou, A Manually Curated Gene Model Set for an Ascidian, Ciona robusta (Ciona intestinalis Type A). 2022, Pubmed
Satou, Genomic overview of mRNA 5'-leader trans-splicing in the ascidian Ciona intestinalis. 2006, Pubmed
Satou, A Nearly Complete Genome of Ciona intestinalis Type A (C. robusta) Reveals the Contribution of Inversion to Chromosomal Evolution in the Genus Ciona. 2019, Pubmed
Satou, Gene expression profiles in Ciona intestinalis tailbud embryos. 2001, Pubmed
Satou, An integrated database of the ascidian, Ciona intestinalis: towards functional genomics. 2005, Pubmed
Savitski, A Scalable Approach for Protein False Discovery Rate Estimation in Large Proteomic Data Sets. 2015, Pubmed
Schrimpf, Comparative functional analysis of the Caenorhabditis elegans and Drosophila melanogaster proteomes. 2009, Pubmed
Schwanhäusser, Global quantification of mammalian gene expression control. 2011, Pubmed
Session, Genome evolution in the allotetraploid frog Xenopus laevis. 2016, Pubmed , Xenbase
Sharma, Single-cell transcriptome profiling of the Ciona larval brain. 2019, Pubmed
Shirae-Kurabayashi, Ci-Pem-1 localizes to the nucleus and represses somatic gene transcription in the germline of Ciona intestinalis embryos. 2011, Pubmed
Simakov, Deeply conserved synteny and the evolution of metazoan chromosomes. 2022, Pubmed
Sladitschek, MorphoSeq: Full Single-Cell Transcriptome Dynamics Up to Gastrulation in a Chordate. 2020, Pubmed
Smits, Global absolute quantification reveals tight regulation of protein expression in single Xenopus eggs. 2014, Pubmed , Xenbase
Soneson, Differential analyses for RNA-seq: transcript-level estimates improve gene-level inferences. 2015, Pubmed
Sonnett, Quantitative Proteomics for Xenopus Embryos II, Data Analysis. 2018, Pubmed , Xenbase
Sonneveld, Heterogeneity in mRNA Translation. 2020, Pubmed
Stolfi, Migratory neuronal progenitors arise from the neural plate borders in tunicates. 2015, Pubmed
Stolfi, Early chordate origins of the vertebrate second heart field. 2010, Pubmed , Xenbase
Sun, Quantitative proteomics of Xenopus laevis embryos: expression kinetics of nearly 4000 proteins during early development. 2014, Pubmed , Xenbase
Suzuki, The Ciona intestinalis cleavage clock is independent of DNA methylation. 2016, Pubmed
Teixeira, Translational Control during Developmental Transitions. 2019, Pubmed
Thompson, Tandem mass tags: a novel quantification strategy for comparative analysis of complex protein mixtures by MS/MS. 2003, Pubmed
Toralova, The neglected part of early embryonic development: maternal protein degradation. 2020, Pubmed
Treen, An FGF timer for zygotic genome activation. 2023, Pubmed
Tsagkogeorga, The population genomics of a fast evolver: high levels of diversity, functional constraint, and molecular adaptation in the tunicate Ciona intestinalis. 2012, Pubmed
Tsitsiridis, CORUM: the comprehensive resource of mammalian protein complexes-2022. 2023, Pubmed
Uehara, The augmin complex plays a critical role in spindle microtubule generation for mitotic progression and cytokinesis in human cells. 2009, Pubmed
UniProt Consortium, UniProt: the Universal Protein Knowledgebase in 2023. 2023, Pubmed
Veeman, Chongmague reveals an essential role for laminin-mediated boundary formation in chordate convergence and extension movements. 2008, Pubmed
Vogel, Insights into the regulation of protein abundance from proteomic and transcriptomic analyses. 2012, Pubmed
Walton, Genomics and expression profiles of the Hedgehog and Notch signaling pathways in sea urchin development. 2006, Pubmed
Wang, A single-cell transcriptional roadmap for cardiopharyngeal fate diversification. 2019, Pubmed
Wang, A deep proteome and transcriptome abundance atlas of 29 healthy human tissues. 2019, Pubmed
Wegler, Global variability analysis of mRNA and protein concentrations across and within human tissues. 2020, Pubmed
Wessel, A method for the quantitative recovery of protein in dilute solution in the presence of detergents and lipids. 1984, Pubmed
White, A high-resolution mRNA expression time course of embryonic development in zebrafish. 2017, Pubmed
Winkley, Tunicate gastrulation. 2020, Pubmed , Xenbase
Wu, Gene Expression Does Not Support the Developmental Hourglass Model in Three Animals with Spiralian Development. 2019, Pubmed
Wuebbles, FSHD region gene 1 (FRG1) is crucial for angiogenesis linking FRG1 to facioscapulohumeral muscular dystrophy-associated vasculopathy. 2009, Pubmed , Xenbase
Wühr, Deep proteomics of the Xenopus laevis egg using an mRNA-derived reference database. 2014, Pubmed , Xenbase
Yamada, Embryonic expression profiles and conserved localization mechanisms of pem/postplasmic mRNAs of two species of ascidian, Ciona intestinalis and Ciona savignyi. 2006, Pubmed
Yamada, Comprehensive egg coat proteome of the ascidian Ciona intestinalis reveals gamete recognition molecules involved in self-sterility. 2009, Pubmed
Yanai, Mapping gene expression in two Xenopus species: evolutionary constraints and developmental flexibility. 2011, Pubmed , Xenbase
Yanai, Development and Evolution through the Lens of Global Gene Regulation. 2018, Pubmed
Zahn, Normal Table of Xenopus development: a new graphical resource. 2022, Pubmed , Xenbase
Zhang, A single-cell analysis of the molecular lineage of chordate embryogenesis. 2020, Pubmed
Zhang, Stable maternal proteins underlie distinct transcriptome, translatome, and proteome reprogramming during mouse oocyte-to-embryo transition. 2023, Pubmed
