XB-ART-60618
Nat Cell Biol
2024 Mar 29;263:346-352. doi: 10.1038/s41556-024-01363-5.
Show Gene links
Show Anatomy links
Evidence for widespread cytoplasmic structuring into mesoscale condensates.
Keber FC, Nguyen T, Mariossi A, Brangwynne CP, Wühr M.
???displayArticle.abstract???
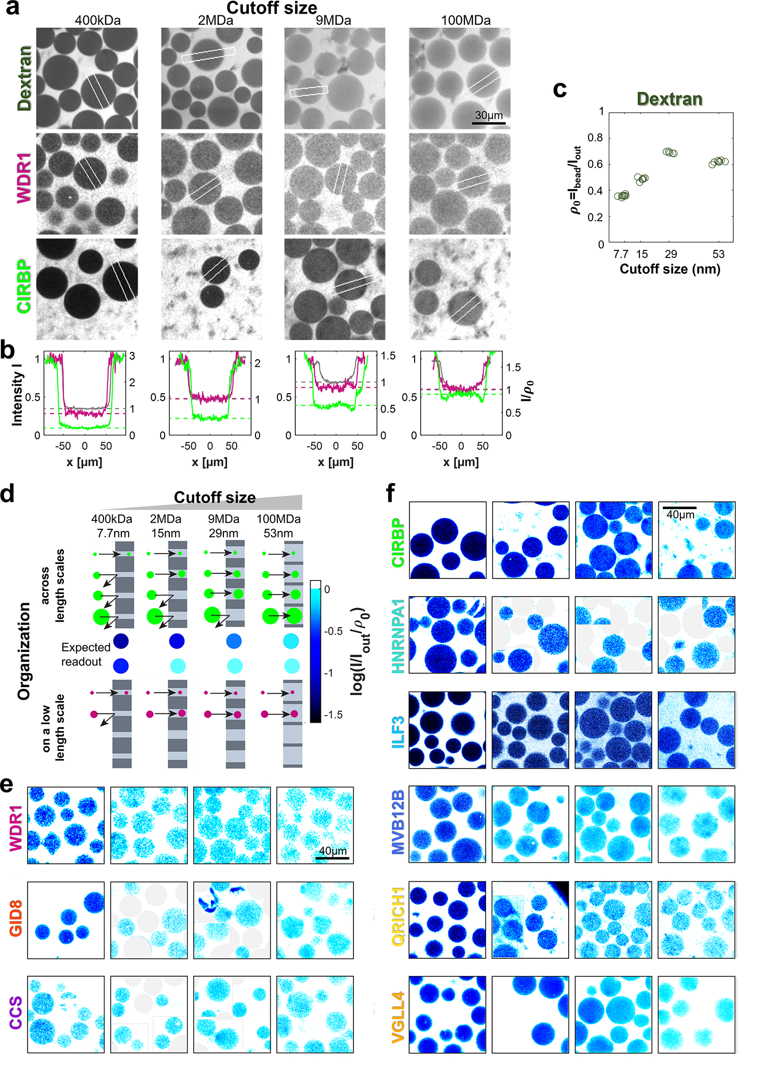
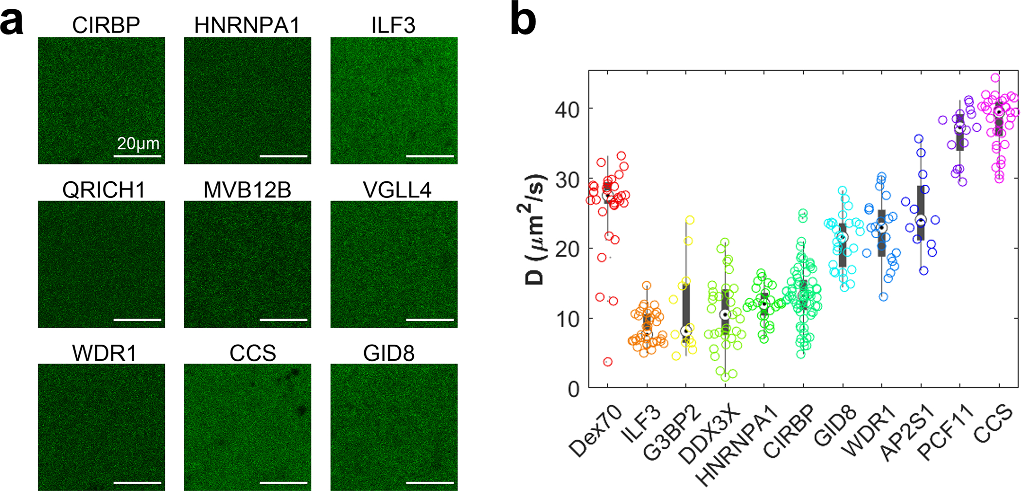
Compartmentalization is an essential feature of eukaryotic life and is achieved both via membrane-bound organelles, such as mitochondria, and membrane-less biomolecular condensates, such as the nucleolus. Known biomolecular condensates typically exhibit liquid-like properties and are visualized by microscopy on the scale of ~1 µm (refs. 1,2). They have been studied mostly by microscopy, examining select individual proteins. So far, several dozen biomolecular condensates are known, serving a multitude of functions, for example, in the regulation of transcription3, RNA processing4 or signalling5,6, and their malfunction can cause diseases7,8. However, it remains unclear to what extent biomolecular condensates are utilized in cellular organization and at what length scale they typically form. Here we examine native cytoplasm from Xenopus egg extract on a global scale with quantitative proteomics, filtration, size exclusion and dilution experiments. These assays reveal that at least 18% of the proteome is organized into mesoscale biomolecular condensates at the scale of ~100 nm and appear to be stabilized by RNA or gelation. We confirmed mesoscale sizes via imaging below the diffraction limit by investigating protein permeation into porous substrates with defined pore sizes. Our results show that eukaryotic cytoplasm organizes extensively via biomolecular condensates, but at surprisingly short length scales.
???displayArticle.pubmedLink??? 38424273
???displayArticle.pmcLink??? PMC10981939
???displayArticle.link??? Nat Cell Biol
???displayArticle.grants??? [+]
R35GM128813 U.S. Department of Health Human Services | National Institutes of Health (NIH), ALTF 601-2018 European Molecular Biology Organization (EMBO), 20PRE35220061 American Heart Association (American Heart Association, Inc.), R35 GM128813 NIGMS NIH HHS
???displayArticle.gses??? GSE232651: NCBI
???attribute.lit??? ???displayArticles.show???
References [+] :
Alberti,
Liquid-Liquid Phase Separation in Disease.
2019, Pubmed
Alberti, Liquid-Liquid Phase Separation in Disease. 2019, Pubmed
Banani, Biomolecular condensates: organizers of cellular biochemistry. 2017, Pubmed
Bolognesi, A Concentration-Dependent Liquid Phase Separation Can Cause Toxicity upon Increased Protein Expression. 2016, Pubmed
Castello, Comprehensive Identification of RNA-Binding Domains in Human Cells. 2016, Pubmed
Chong, Liquid-liquid phase separation in cellular signaling systems. 2016, Pubmed
Dignon, Biomolecular Phase Separation: From Molecular Driving Forces to Macroscopic Properties. 2020, Pubmed
Dobin, Optimizing RNA-Seq Mapping with STAR. 2016, Pubmed
Edwards, Multiplexed Quantitative Proteomics for High-Throughput Comprehensive Proteome Comparisons of Human Cell Lines. 2016, Pubmed
Eisenberg, Human housekeeping genes, revisited. 2013, Pubmed
Elias, Target-decoy search strategy for increased confidence in large-scale protein identifications by mass spectrometry. 2007, Pubmed
Eng, An approach to correlate tandem mass spectral data of peptides with amino acid sequences in a protein database. 1994, Pubmed
Fei, Quantitative analysis of multilayer organization of proteins and RNA in nuclear speckles at super resolution. 2017, Pubmed
Fortriede, Xenbase: deep integration of GEO & SRA RNA-seq and ChIP-seq data in a model organism database. 2020, Pubmed , Xenbase
Go, A proximity-dependent biotinylation map of a human cell. 2021, Pubmed
Good, Preparation of Cellular Extracts from Xenopus Eggs and Embryos. 2018, Pubmed , Xenbase
Grant, The Xenopus ORFeome: A resource that enables functional genomics. 2015, Pubmed , Xenbase
Gupta, Quantitative Proteomics of Xenopus Embryos I, Sample Preparation. 2018, Pubmed , Xenbase
Hannak, Investigating mitotic spindle assembly and function in vitro using Xenopus laevis egg extracts. 2006, Pubmed , Xenbase
Hnisz, A Phase Separation Model for Transcriptional Control. 2017, Pubmed
Honerkamp-Smith, An introduction to critical points for biophysicists; observations of compositional heterogeneity in lipid membranes. 2009, Pubmed
Hubstenberger, P-Body Purification Reveals the Condensation of Repressed mRNA Regulons. 2017, Pubmed
Hughes, Single-pot, solid-phase-enhanced sample preparation for proteomics experiments. 2019, Pubmed
Huntley, The GOA database: gene Ontology annotation updates for 2015. 2015, Pubmed
Huttlin, A tissue-specific atlas of mouse protein phosphorylation and expression. 2010, Pubmed
Ivanov, Stress Granules and Processing Bodies in Translational Control. 2019, Pubmed
Jain, ATPase-Modulated Stress Granules Contain a Diverse Proteome and Substructure. 2016, Pubmed
Johnson, TMTpro Complementary Ion Quantification Increases Plexing and Sensitivity for Accurate Multiplexed Proteomics at the MS2 Level. 2021, Pubmed
Kar, Phase-separating RNA-binding proteins form heterogeneous distributions of clusters in subsaturated solutions. 2022, Pubmed
Kato, Cell-free formation of RNA granules: low complexity sequence domains form dynamic fibers within hydrogels. 2012, Pubmed
Krogh, Predicting transmembrane protein topology with a hidden Markov model: application to complete genomes. 2001, Pubmed
Lee, Size distributions of intracellular condensates reflect competition between coalescence and nucleation. 2023, Pubmed
Li, LLPSDB: a database of proteins undergoing liquid-liquid phase separation in vitro. 2020, Pubmed
Liu, RNA-seq differential expression studies: more sequence or more replication? 2014, Pubmed
Lohka, Induction of nuclear envelope breakdown, chromosome condensation, and spindle formation in cell-free extracts. 1985, Pubmed , Xenbase
Love, Moderated estimation of fold change and dispersion for RNA-seq data with DESeq2. 2014, Pubmed
Ma, A Membraneless Organelle Associated with the Endoplasmic Reticulum Enables 3'UTR-Mediated Protein-Protein Interactions. 2018, Pubmed
Markmiller, Context-Dependent and Disease-Specific Diversity in Protein Interactions within Stress Granules. 2018, Pubmed
McAlister, MultiNotch MS3 enables accurate, sensitive, and multiplexed detection of differential expression across cancer cell line proteomes. 2014, Pubmed
Mészáros, PhaSePro: the database of proteins driving liquid-liquid phase separation. 2020, Pubmed
Mittag, A conceptual framework for understanding phase separation and addressing open questions and challenges. 2022, Pubmed
Molliex, Phase separation by low complexity domains promotes stress granule assembly and drives pathological fibrillization. 2015, Pubmed
Neil, L-bodies are RNA-protein condensates driving RNA localization in Xenopus oocytes. 2021, Pubmed , Xenbase
Nguyen, Differential nuclear import sets the timing of protein access to the embryonic genome. 2022, Pubmed , Xenbase
Ning, DrLLPS: a data resource of liquid-liquid phase separation in eukaryotes. 2020, Pubmed
Pancsa, Computational resources for identifying and describing proteins driving liquid-liquid phase separation. 2021, Pubmed
Perez-Riverol, The PRIDE database and related tools and resources in 2019: improving support for quantification data. 2019, Pubmed
Rad, Improved Monoisotopic Mass Estimation for Deeper Proteome Coverage. 2021, Pubmed
Rappsilber, Protocol for micro-purification, enrichment, pre-fractionation and storage of peptides for proteomics using StageTips. 2007, Pubmed
Ruepp, CORUM: the comprehensive resource of mammalian protein complexes--2009. 2010, Pubmed
Sawin, Mitotic spindle assembly by two different pathways in vitro. 1991, Pubmed , Xenbase
Schindelin, Fiji: an open-source platform for biological-image analysis. 2012, Pubmed
Shin, Liquid phase condensation in cell physiology and disease. 2017, Pubmed
Sonnett, Accurate, Sensitive, and Precise Multiplexed Proteomics Using the Complement Reporter Ion Cluster. 2018, Pubmed
Sonnett, Quantitative Proteomics for Xenopus Embryos II, Data Analysis. 2018, Pubmed , Xenbase
Sonnhammer, A hidden Markov model for predicting transmembrane helices in protein sequences. 1998, Pubmed
Szklarczyk, The STRING database in 2023: protein-protein association networks and functional enrichment analyses for any sequenced genome of interest. 2023, Pubmed
Thomas, Germ granules in development. 2023, Pubmed
Tsang, Phase Separation as a Missing Mechanism for Interpretation of Disease Mutations. 2020, Pubmed
Ubbels, Evidence for a functional role of the cytoskeleton in determination of the dorsoventral axis in Xenopus laevis eggs. 1983, Pubmed , Xenbase
UniProt Consortium, UniProt: the universal protein knowledgebase in 2021. 2021, Pubmed
van Mierlo, Predicting protein condensate formation using machine learning. 2021, Pubmed
Vernon, First-generation predictors of biological protein phase separation. 2019, Pubmed
Vernon, Pi-Pi contacts are an overlooked protein feature relevant to phase separation. 2018, Pubmed
Walsh, ESpritz: accurate and fast prediction of protein disorder. 2012, Pubmed
Wippich, Dual specificity kinase DYRK3 couples stress granule condensation/dissolution to mTORC1 signaling. 2013, Pubmed
Wlizla, Generation and Care of Xenopus laevis and Xenopus tropicalis Embryos. 2018, Pubmed , Xenbase
You, PhaSepDB: a database of liquid-liquid phase separation related proteins. 2020, Pubmed
Youn, High-Density Proximity Mapping Reveals the Subcellular Organization of mRNA-Associated Granules and Bodies. 2018, Pubmed
Youn, Properties of Stress Granule and P-Body Proteomes. 2019, Pubmed
Zarin, Proteome-wide signatures of function in highly diverged intrinsically disordered regions. 2019, Pubmed
