XB-ART-60613
Front Cell Dev Biol
2024 Jan 01;12:1316048. doi: 10.3389/fcell.2024.1316048.
Show Gene links
Show Anatomy links
Prdm15 acts upstream of Wnt4 signaling in anterior neural development of Xenopus laevis.
Saumweber E, Mzoughi S, Khadra A, Werberger A, Schumann S, Guccione E, Schmeisser MJ, Kühl SJ.
???displayArticle.abstract???
Mutations in PRDM15 lead to a syndromic form of holoprosencephaly (HPE) known as the Galloway-Mowat syndrome (GAMOS). While a connection between PRDM15, a zinc finger transcription factor, and WNT/PCP signaling has been established, there is a critical need to delve deeper into their contributions to early development and GAMOS pathogenesis. We used the South African clawed frog Xenopus laevis as the vertebrate model organism and observed that prdm15 was enriched in the tissues and organs affected in GAMOS. Furthermore, we generated a morpholino oligonucleotide-mediated prdm15 knockdown model showing that the depletion of Prdm15 leads to abnormal eye, head, and brain development, effectively recapitulating the anterior neural features in GAMOS. An analysis of the underlying molecular basis revealed a reduced expression of key genes associated with eye, head, and brain development. Notably, this reduction could be rescued by the introduction of wnt4 RNA, particularly during the induction of the respective tissues. Mechanistically, our data demonstrate that Prdm15 acts upstream of both canonical and non-canonical Wnt4 signaling during anterior neural development. Our findings describe severe ocular and anterior neural abnormalities upon Prdm15 depletion and elucidate the role of Prdm15 in canonical and non-canonical Wnt4 signaling.
???displayArticle.pubmedLink??? 38444828
???displayArticle.pmcLink??? PMC10912572
???displayArticle.link??? Front Cell Dev Biol
Species referenced: Xenopus tropicalis Xenopus laevis
Genes referenced: alcam celf1 cryba1 dvl1 egr2 emx1 foxd3 fzd3 gli2 jun lrp2 mapk8 osgep otx2 pax2 pax6 pou4f1 prdm15 prox1 rac1 rax rgma rho rho.2 ripk4 six3 smad2 smad4 snai2 sox13 sox3 tgif1 tmprss2 tp53rk tprkb tubb2b twist1 umod vsx1 wnt4
GO keywords: eye development [+]
???displayArticle.antibodies??? Neuronal Ab4
???displayArticle.morpholinos??? prdm15 MO2
???displayArticle.disOnts??? Galloway-Mowat syndrome [+]
???attribute.lit??? ???displayArticles.show???
|
|
FIGURE 1. Prdm15 is expressed during X. laevis development in disease relevant tissues of GAMOS. Spatiotemporal expression pattern of prdm15 visualized by whole-mount in situ hybridization (WMISH). Embryonic stages and scale bars are indicated in each panel. Upper part: WMISH with exterior view. Scale bars are equivalent to 500 µm. Black dashed lines represent section planes. Lower part: WMISH following sections. Scale bars are equivalent to 100 µm. (A) Vegetal view of X. laevis embryos at stage 5 shows a prdm15 expression in the animal pole (black arrowhead). At stage 13, prdm15 is strongly expressed in the dorsal neural tissue (B, dorsal view) and the anterior neural plate (anp) (B′, anterior view). (C) At stage 20, prdm15 is expressed in the neural tube (nt) and in the eye vesicle (ev). (D) The lateral view at stage 23 shows prdm15 transcripts in the somites (s) and the developing eye, more precisely in the eye vesicle (ev). (E, F) Prdm15 expression is detected in lateral views from stages 28 to 36 in the somites (s), the eye (e), the embryonic kidney [pronephric anlage (pa), pronephros (p)], the brain (B), and in the mandibular (ma), hyoid (ha), and branchial arches (ba). (G) The transversal section shows an expression of prdm15 in the neural tube (nt). The horizontal sections (H, I) reveal prdm15 transcripts in the developing retinal pigmented epithelium (rpe), developing lens, and the mandibular (ma), hyoid (ha), and branchial arches (ba). (J) The transversal section shows prdm15 expression in the mesencephalon (m) and neural crest cells (ncc). (K) In later stages, prdm15 is expressed in the eye, more detailed in the lens and ciliary marginal zone (cmz) by horizontal sectioning. Abbreviations: anp, anterior neural plate; b, brain; ba, branchial arch; cmz, ciliary marginal zone; dl, developing lens; dr, developing retina: drpe, developing retinal pigmented epithelium; e, eye; ev, eye vesicle; ha, hyoid arch; m, mesencephalon; ma, mandibular arch; µm, micrometer; ncc, neural crest cells; nt, neural tube; p, pronephros; pa, pronephric anlage; prdm15, PR-domain zinc finger protein 15; rpe, retinal pigmented epithelium; s, somite; st., stage; WMISH, whole-mount in situ hybridization. |
|
|
FIGURE 2. Prdm15 knockdown leads to a severe eye phenotype that is rescued by human PRDM15 wild-type (WT) RNA. (A) Unilateral knockdown (KD) of Prdm15 results in microphthalmia compared to control MO (CoMO), while co-injection of human full-length PRDM15-WT RNA rescues the eye phenotype during X. laevis eye development. The lateral and detailed views of the embryo show the eye in more detail and the sections specify the lamination of the eye. Black arrowheads point to smaller and deformed eyes, and green arrowheads point to the disturbed and thickened retinal pigmented epithelium (rpe). Representative embryos are shown. (B) Statistical evaluation of smaller and deformed eyes as indicated in (A). (C) Transversal vibratome sections after whole-mount in situ hybridization (WMSH) of Prdm15 MO–injected embryos show a severe eye phenotype in contrast to CoMO-injected embryos. Specific marker genes for retina cell layers are used for specific cell populations of the retina as described in the main text. Most of the cell types are disorganized and displaced. (D) Lens-specific marker genes celf1 and cryba1 are also affected, showing a smaller expression size, but the organization of the cells is unaffected upon Prdm15 KD. Abbreviations: celf1, CUGBP elav-like family member 1; CoMO, control morpholino oligonucleotide; cryba1, crystallin beta A1; GCL, ganglion cell layer; GFP, green fluorescent protein; hPRDM15, human PRDM15; INL, inner nuclear cell layer; inj., injected; MO, morpholino oligonucleotide; n, number of independent experiments; N, number of analyzed embryos in total; ng, nanogram; ONL, outer nuclear cell layer; pax6, paired box 6; pou4f1, POU class 4 homeobox 1; Prdm15, PR-domain zinc finger protein 15; prox1, prospero homeobox 1; rho, rhodopsin; rpe, retinal pigmented epithelium; st., stage; uninj., un-injected; vsx1, visual system homeobox 1; WT, wild type. Error bars indicate standard errors of the means. **, p ≤ 0.01; ***, p ≤ 0.001. |
|
|
FIGURE 3. Prdm15 knockdown is rescued by human PRDM15 RNA with a PR/SET domain mutation but only partially by the PRDM15 RNA with a zinc finger mutation. (A) Schematic overview of the human PRDM15 protein. The PR/SET and zinc finger domains are shown. The positions of the mutated proteins in the PR/SET [p.M154K (c.461T>A); Mann et al., 2021; Mzoughi et al., 2020] and zinc finger domain [p.C844Y (c.2531G>A); Mann et al., 2021; Mzoughi et al., 2020] in GAMOS patients are indicated. (B) Co-injection of human full-length PRDM15-WT RNA rescues microphthalmia phenotype. While co-injection of human PRDM15 RNA with a PR/SET variant (hPRDM15-M154K) identified in affected individuals also rescues the eye phenotype in most embryos, human Prdm15 RNA with a variant in the zinc finger domain (hPRDM15-C844Y) identified in affected individuals only partially rescues the Prdm15 MO–mediated eye phenotype. Black arrowheads point to smaller and deformed eyes. Representative embryos are shown. (C) Statistical evaluation of the eye area as illustrated in (B) (white dashed line: measured eye area; injected vs un-injected side). (D) Co-injection of human full-length PRDM15-WT RNA rescues the coloboma phenotype. Co-injection of hPRDM15-M154K RNA rescues the coloboma phenotype in most embryos; hPRDM15-C844Y RNA with a variant in the zinc finger domain could partially rescue the Prdm15 MO–mediated coloboma phenotype. White angle shows the measured angle of the colobomas. Representative embryos are shown. (E) Statistical evaluation of the coloboma phenotype as illustrated in (D) (white angle: measured coloboma angle). Abbreviations: C844Y, cysteine-844-tyrosine; CoMO, control morpholino oligonucleotide; GFP, green fluorescent protein; hPRDM15, human PRDM15; inj., injected; M154K, methionine-154-lysine; MO, morpholino oligonucleotide; n, number of independent experiments; Prdm15, PR-domain zinc finger protein 15; st., stage; uninj., un-injected; WT, wild type. Error bars indicate standard errors of the means. *, p ≤ 0.05; **, p ≤ 0.01; ****, p ≤ 0.0001. |
|
|
FIGURE 4. Prdm15 is necessary for proper eye development in X. laevis. (A) In stage 13, during eye field induction, the anterior expression (black dashed line) of the eye-specific marker genes rax and pax6 is reduced (black arrowheads) in Prdm15 MO–injected embryos visualized by whole-mount in situ hybridization (WMISH). By contrast, the pan-neural marker gene sox3 and CoMO injection did not alter the expression on the injected side. (B) Statistical evaluation of embryos with reduced marker gene expression as described in (A). (C) Prdm15 knockdown (KD) interferes with eye-specific marker gene expression (black dashed line) of rax, pax6, and sox3 in stage 23. Anterior views show a reduced expression in the developing eye (black arrowheads). (D) Statistical evaluation of embryos with reduced marker gene expression as described in (C). (E) Prdm15 KD influences eye-specific rax and pax6 expressions. Transversal vibratome sections after WMISH with rax and pax6 confirm the eye phenotype showing a smaller and reduced marker gene expression area (black arrowheads). (F) Statistical evaluation of embryos with pax6 expression area as analyzed by ImageJ2 (Rueden et al., 2017) shows a significantly reduced expression area in Prdm15 MO–injected embryos (black arrowhead). Abbreviations: CoMO, control morpholino oligonucleotide; inj., injected; KD, knockdown; MO, morpholino oligonucleotide; n, number of independent experiments; N, number of analyzed embryos in total; ns, non-significant; pax6, paired box 6; Prdm15, PR-domain zinc finger protein 15; rax, retina and anterior neural fold homeobox; sox3, SRY-box transcription factor 3; st., stage; uninj., un-injected; WMISH, whole-mount in situ hybridization. Error bars indicate standard errors of the means. ns, p > 0.05; *, p ≤ 0.05. |
|
|
FIGURE 5. Prdm15 is required for head development in X. laevis. (A) Unilateral KD of Prdm15 leads to a microcephaly phenotype compared to control MO (CoMO)–injected embryos. Co-injection of human full-length PRDM15-WT RNA rescues the head phenotype. The dorsal views of representative stage 43 embryos are shown. Dashed lines indicate the measured area and length. (B) Statistical evaluation of smaller and deformed heads as indicated in (A) reveals a significantly smaller head area (orange), head width (purple), and interocular distance (light blue), while co-injection of hPRDM15 RNA rescues almost all Prdm15 MO–induced phenotypes. (C) Ventral view of Alcian blue–stained and dissected cranial cartilages from control and Prdm15 morphants (stage 45). Prdm15 KD results in a mild and severe phenotype showing narrowed or deformed cartilage structures (black arrowheads), especially at the branchial arch (ba). (D) Anterior view of CoMO-injected and Prdm15 MO–injected embryos (stage 20) after whole-mount in situ hybridization (WMISH) with NCC-specific marker genes during NCC migration such as snai2, egr2, and twist1 show a reduced marker gene expression on Prdm15 MO–injected side (black arrowheads). (E) Statistical evaluation of NCC-specific marker genes' expression as illustrated in (D) reveals a significant reduction in marker gene expression upon Prdm15 MO KD. (F) Lateral view of CoMO-injected and Prdm15 MO–injected embryos (stage 23) after WMISH with the NCC marker foxd3 shows a reduced expression on the Prdm15 MO–injected side (black arrowhead). Statistical evaluation of foxd3 expression reveals a significant reduction in its expression upon Prdm15 MO KD. Abbreviations: CoMO, control morpholino oligonucleotide; egr2, early growth response 2; foxd3, forkhead box D3; inj., injected; hPRDM15, human PRDM15; MO, morpholino oligonucleotide; n, number of independent experiments; N, number of analyzed embryos in total; ns, non-significant; Prdm15, PR-domain zinc finger protein 15; snai2, snail family transcriptional repressor 2; st., stage; twist1, twist family bHLH transcription factor 1; uninj., un-injected; WMISH, whole-mount in situ hybridization; WT, wild type. Error bars indicate standard errors of the means. ns, p > 0.05; *, p ≤ 0.05; ****, p ≤ 0.0001. |
|
|
FIGURE 6. Prdm15 MO injection hinders proper development of the cranial nerves and placodes. (A) Dorsal views of control MO-injected and Prdm15 MO–injected embryos show a shortened or decreased branching of cranial nerves (white arrowheads) upon Prdm15 KD visualized by 3A10 antibody staining. (B) Statistical evaluation of embryos with shortened or absent branching of cranial nerves as illustrated in (A). (C) Lateral view of stage 32 embryos reveals a reduction (black arrowheads) of the respective expression upon Prdm15 MO KD in both marker genes of the lateral placodes (alcam and sox3) using whole-mount in situ hybridization. (D) Statistical evaluation of alcam and sox3 expression revealed a significant reduction in its expression upon Prdm15 KD as illustated in (C). Abbreviations: alcam, activated leukocyte cell adhesion molecule; inj., injected; MO, morpholino oligonucleotide; n, number of independent experiments; N, number of analyzed embryos in total; Prdm15, PR-domain zinc finger protein 15; sox3, SRY-box transcription factor 3; uninj., un-injected. Error bars indicate standard errors of the means. *, p ≤ 0.05. |
|
|
FIGURE 7. Prdm15 acts upstream of Wnt4. (A) Anterior view at stage 20 and dorsal view at stage 28 of Prdm15 MO–injected embryos show a reduced expression of wnt4 (black arrowheads) in comparison to the un-injected side, as analyzed by the expression area and intensity of wnt4 after whole-mount in situ hybridization (WMISH). (B) Statistical analysis of embryos with reduced wnt4 expression as indicated in (A) analyzed with a light microscope. (C) Statistical analysis of the expression area of wnt4 as described in (A) using a computer-based approach. (D) Statistical analysis of the mean intensity of the expression area of wnt4 as described in (A) using a computer-based approach. The statistical analysis of wnt4 expression reveals a significantly reduced wnt4 expression except for the analysis of wnt4 in stage 20 upon Prdm15 knockdown. (E) Anterior view of stage 20 and lateral view of stage 28 embryos. Prdm15 MO–injected embryos show a reduction in alcam expression on the injected side (black arrowheads), as analyzed by expression area (G) and intensity (H) using WMISH. (F) Statistical analysis of embryos with reduced alcam expression analyzed with a light microscope. (G) Statistical analysis of the expression area using a computer-based approach. (H) Statistical analysis of the mean intensity of the expression area of alcam using a computer-based approach reveals a significantly reduced alcam expression upon Prdm15 knockdown. (I) Dorsal and lateral views of stage 43 embryos show rescue of the Prdm15 MO–induced head and eye phenotype by wnt4 RNA. Black arrowhead points to the reduced and deformed eye size upon Prdm15 MO injection. (J) Statistical evaluation of the embryos with smaller eye and/or head as illustrated in (I). Abbreviations: alcam, activated leukocyte cell adhesion molecule; CoMO, control morpholino oligonucleotide; GFP, green fluorescent protein; inj., injected; MO, morpholino oligonucleotide; n, number of independent experiments; N, number of analyzed embryos in total; ns, non-significant; Prdm15, PR-domain zinc finger protein 15; st., stage; uninj., un-injected; WMISH, whole-mount in situ hybridization; wnt4, wnt family member 4. Error bars indicate standard errors of the means. ns, p > 0.05; *, p ≤ 0.05; **, p ≤ 0.01; ****, p ≤ 0.0001. |
|
|
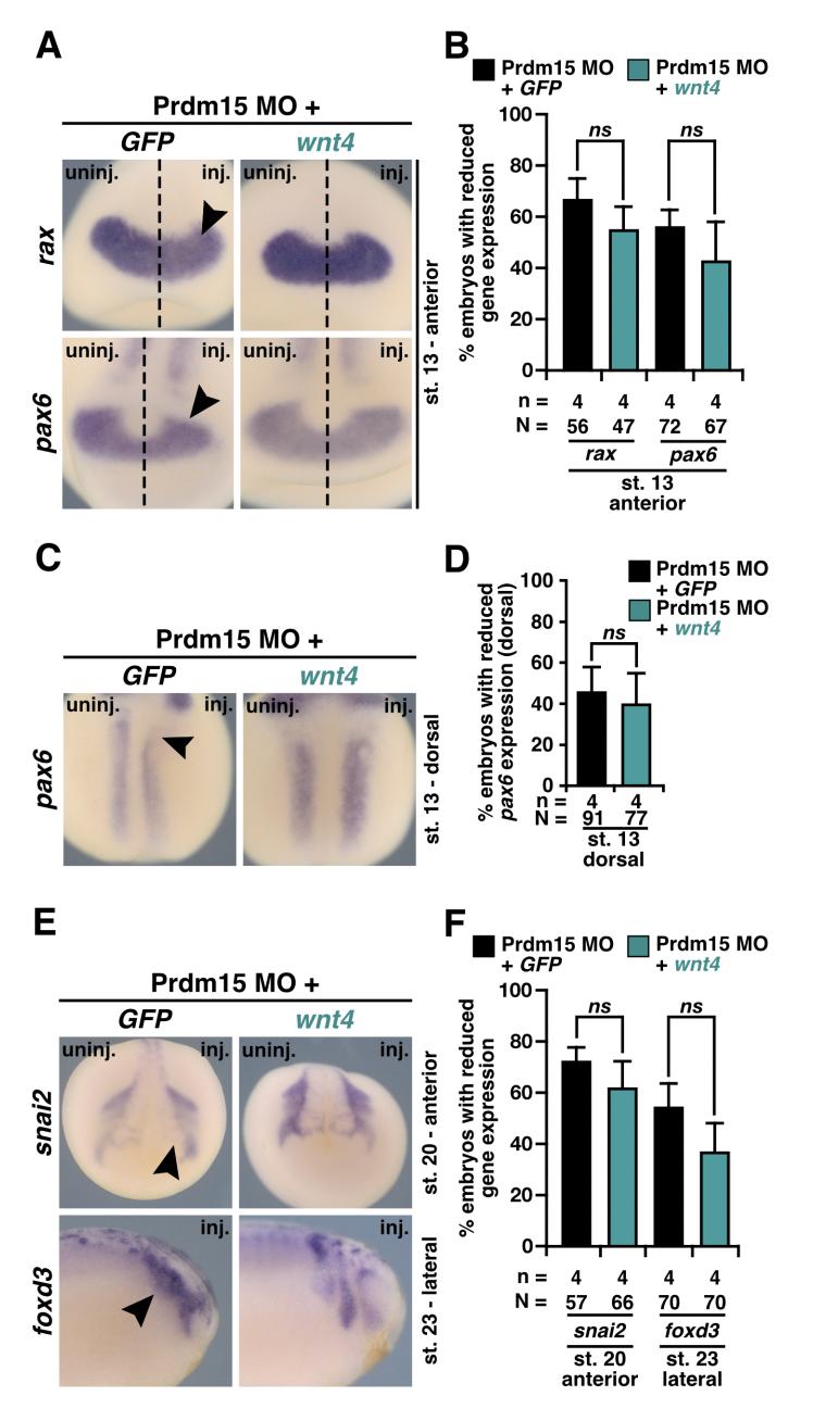
FIGURE 8. Co-injection of wnt4 RNA rescues the Prdm15 MO–induced reduced gene expression. (A) Anterior view of stage 13 embryos injected with Prdm15 MO in combination with wnt4 RNA refers to the measured rax and pax6 expression area. Black arrowheads point to the reduced gene expression. Wnt4 RNA could partially rescue the Prdm15 MO–induced reduced marker gene expression. (B) Statistical evaluation of the marker gene expression area of rax and pax6 as described in (A). (C) Dorsal view of stage 13 embryos injected with Prdm15 MO in combination with wnt4 RNA illustrates the measured pax6 expression area. Black arrowhead points to the reduced gene expression. Co-injection of wnt4 RNA restores the Prdm15 MO–induced pax6 expression. (D) Statistical evaluation of the marker gene expression area as described in (C) shows rescue of the dorsal pax6 expression by wnt4 RNA. (E) Anterior and lateral views of stage 20 and stage 23 embryos, respectively, injected with Prdm15 MO in combination with wnt4 RNA illustrate the measured snai2 and foxd3 expression area. Black arrowheads point to the reduced gene expression. Co-injection of wnt4 RNA rescues the Prdm15 MO–induced reduced marker gene expression. (F) Statistical evaluation of snai2 and foxd3 expression area as described in (E) shows a significant rescue of the expression area of snai2 and foxd3. Abbreviations: foxd3, forkhead box D3; GFP, green fluorescent protein; inj., injected; MO, morpholino oligonucleotide; n, number of independent experiments; ns, non-significant; pax6, paired box 6; Prdm15, PR-domain zinc finger protein 15; rax, retina and anterior neural fold homeobox; snai2, snail family transcriptional repressor 2; st., stage; uninj., un-injected; wnt4, wnt family member 4. Error bars indicate standard errors of the means. ns, p > 0.05; **, p ≤ 0.01; ***, p ≤ 0.001; ****, p ≤ 0.0001. |
|
|
FIGURE 9. Prdm15 influences canonical and non-canonical Wnt signaling upstream of Wnt4. (A) Dorsal and detailed view of stage 43 embryos injected with Prdm15 MO in combination with GFP RNA or the constitutive active JNK1 (caJNK1) RNA or the two different mutated disheveled versions (dvlΔDIX, dvlΔDEP). The co-injection of Prdm15 MO with caJNK1 and the dvlΔDIX-mutated version as well as the dvlΔDEP-mutated version shows rescue of the severe Prdm15 MO–induced phenotype in contrast to the negative control GFP (black arrowhead). (B) Statistical evaluation of embryos with smaller eye or head as described in (A) shows a rescue with caJNK1, dvlΔDIX, and dvlΔDEP RNA. (C) Schematic overview of Prdm15 and WNT signaling. Prdm15 acts upstream of Wnt4 and influences the expression of wnt4 and alcam through the non-canonical WNT/PCP signaling pathway possibly via the transcription factor pax2. Furthermore, the canonical Wnt signaling pathway is also affected downstream of Prdm15. Abbreviations: alcam, activated leukocyte cell adhesion molecule; ß-cat, β-catenin; caJNK1, constitutive active JNK 1; DEP, disheveled Egl-10 and pleckstrin; DIX, disheveled Axin; dvl, disheveled; Fzd, frizzled; Fzd3, frizzled3; GFP, green fluorescent protein; inj., injected; JNK1, c-Jun N-terminal kinase 1; MO, morpholino oligonucleotide; n, number of independent experiments; N, number of analyzed embryos in total; pax2, paired box 2; Prdm15, PR-domain zinc finger protein 15; Rac1, Rac1 family small GTPase 1; st., stage; TF, transcription factor; uninj., un-injected; WNT, wingless-type MMTV integration site family member; wnt4, wnt family member 4. Error bars indicate standard errors of the means. *, p ≤ 0.05. |
|
|
Supplementary Figure 1. In silico analysis of prdm15 revealed a high conservation across species. (A) Synteny analysis of prdm15 and its neighboring genes from Homo sapiens, Mus musculus, Xenopus laevis, Xenopus tropicalis and Danio rerio. Schematic overview of the genes` location and its surrounded genes among different species. Conserved genes are depicted by boxes with identical colors. Prdm15 is shown in red; nonconserved neighboring genes are not shown. The orientation of the open reading frames is indicated by arrows. Gene length as well as distances are not proportional to their actual size. More distanced genes on the same chromosome are emphasized by a vertical dashed line. Chromosomal location is listed below the species name. X. laevis L-chromosome was investigated. (B) Protein domains of human PRDM15. PR/SET domain (green) and zinc finger domain (light blue) as well as zinc finger motifs (dark blue) are shown. The positions of the mutated protein in the PR/SET (p.M154K (c.461T>A); p.G190K (c.568G>A); Mann et al., 2021; Mzoughi et al., 2020) and zinc finger domain (p.C844Y (c.2531G>A); Mann et al., 2021; Mzoughi et al., 2020) in GAMOS patients are indicated. (C) Human PRDM15 protein sequence. Amino acids, the PR/SET and zinc finger domains and the mutated proteins (in bold) are marked (D) Homology of the amino acid sequences of full-length PRDM15. Amino acid length is given in numbers. Percentages represent identical residues (percent identity) of the indicated species compared to Homo sapiens. In addition, protein homology of the different domains was investigated showing even a higher conservation. (E) The alignment across indicated species show that the positions of the mutated genes in the PR/SET (c.461T>A, p.M154K; c.568G>A, p.G190K; Mann et al., 2021; Mzoughi et al., 2020) and zinc finger domain (c.2531G>A, p.C844Y; Mann et al., 2021; Mzoughi et al., 2020) in GAMOS patients are evolutionarily conserved between human, mouse, frog and fish. Abbreviations: aa, amino acid; c2cd2, c2 calcium-dependent domain containing 2; Cys844Tyr, Cysteine844Tyrosine; Glu190Lys, Glutamine190Lysine; Met154Lys, Methionine154Lysine; mx1, mx dynamin-like GTPase 1; Prdm15, PR-domain zinc finger protein 15; ripk4, receptor interacting serine/threonine kinase 4; tmprss2, transmembrane serine protease 2 gene 1; umodl1, uromodulin like 1; zbtb21, zinc finger and BTB domain containing 21. |
|
|
Supplementary Figure 2. Prdm15 knockdown leads to less proliferation. (A) Proliferative cells of embryos injected with Control MO (CoMO) or Prdm15 MO were stained with a phospho-histone H3 (pH H3) antibody at stage 23. The anterior view of embryos was imaged and the number of proliferative cells were counted. The area of the anterior neural plate of the injected side and the un-injected side were compared. The black boxes indicate the area where proliferative cells were counted. (B) Statistical evaluation of the number of pH H3 positive cells as illustrated in (A) shows a significant reduction in expression of the number of pH H3 positive cells on the injected side upon Prdm15 knockdown, whereas the un-injected side and CoMO-injected embryos are not affected. Abbreviations: CoMO, control morpholino oligonucleotide; inj., injected; MO, morpholino oligonucleotide; n, number of independent experiments; N, number of analyzed embryos in total; pH H3, phospho-histone H3; Prdm15, PR-domain zinc finger protein 15; uninj., un-injected. Error bars indicate standard errors of the means. *, p ≤ 0.05. |
|
|
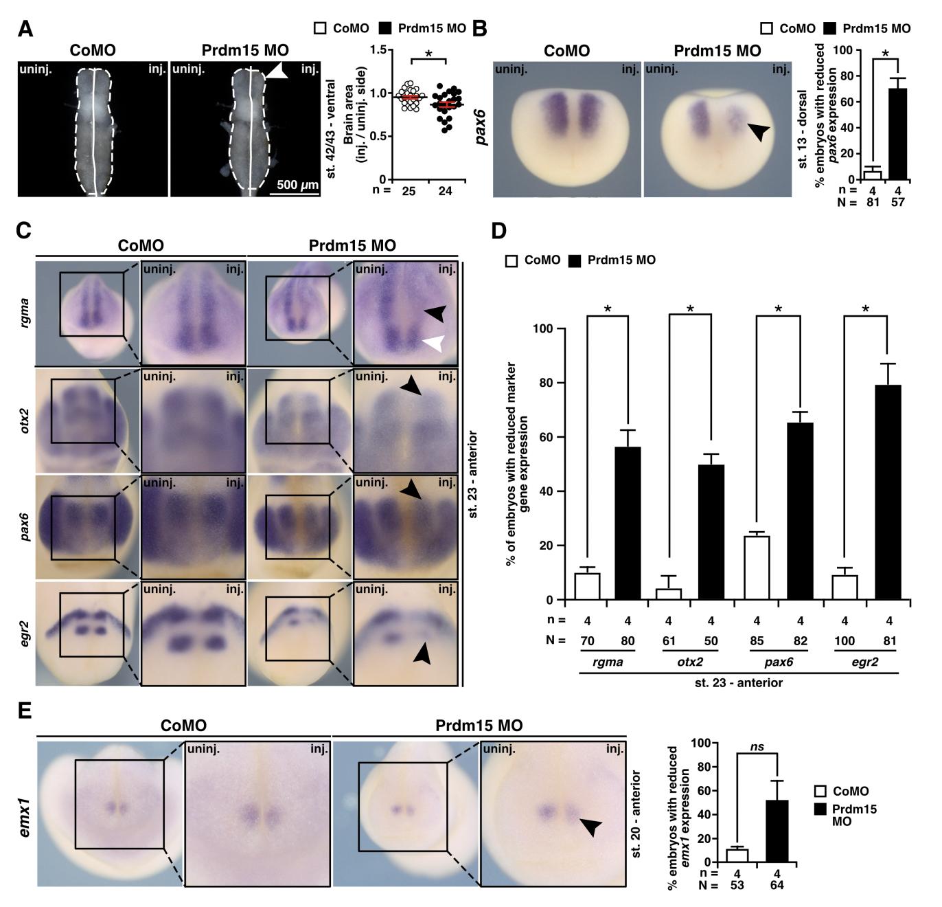
Supplementary Figure 3. Prdm15 MO injection hinders proper development of the brain. (A) Ventral view of isolated brains from control and Prdm15 morphants (stage 42/43). Prdm15 knockdown (KD) resulted in a significant smaller brain area on the injected side (white arrowhead). (B) Dorsal view of Control MO (CoMO) and Prdm15 MO-injected embryos showed a reduced expression of pax6 at stage 13 upon Prdm15 KD (black arrowhead) visualized by whole mount in situ hybridization (WMISH). (C) Anterior view of CoMO and Prdm15 MO-injected embryos at stage 23 after WMISH with brain specific genes such as rgma, otx2, pax6 and egr2 revealed a reduced marker gene expression on the Prdm15 MOinjected side in the mid- and hindbrain (black arrowheads) and slightly in the forebrain region (white arrowhead). (D) Statistical evaluation of the brain specific gene expression as Supplementary Material 6 illustrated in (C) shows a significant reduction in expression of all marker genes upon Prdm15 MO KD. (E) Anterior view of CoMO and Prdm15 MO-injected embryos at stage 20 after WMISH with the forebrain specific marker gene emx1 revealed a reduced emx1 expression on the Prdm15 MO-injected side (black arrowheads) for less than half of the embryos. Statistical evaluation shows no significant reduction in emx1 expression upon Prdm15 MO KD. Abbreviations: CoMO, control morpholino oligonucleotide; egr2, early growth response 2; inj., injected; emx1, empty spiracles homeobox1; KD, knockdown; MO, morpholino oligonucleotide; n, number of independent experiments; N, number of analyzed embryos in total; ns, non-significant; otx2, orthodenticle homeobox 2; pax6, paired box 6; Prdm15, PRdomain zinc finger protein 15; rgma, repulsive guidance molecule a; uninj., un-injected; WMISH, whole mount in situ hybridization. Error bars indicate standard errors of the means. ns, p > 0.05; *, p ≤ 0.05. |
|
|
Supplementary Figure 4. Prdm15 knockdown influences tubb2b expression. Dorsal view of stage 13 embryos treated with a tubb2b probe to perform a whole mount in situ hybridization. The expression analysis confirms the reduced gene expression in the dorsal neural tissue (black arrowhead) upon Prdm15 KD. Abbreviations: CoMO, control morpholino oligonucleotide; inj., injected; MO, morpholino oligonucleotide; n, number of independent experiments; N, number of analyzed embryos in total; Prdm15, PR-domain zinc finger protein 15; tubb2b, tubulin beta 2B class IIb; uninj., un-injected. Error bars indicate standard errors of the means. *, p ≤ 0.05 |
|
|
Supplementary Figure 5. Prdm15 MO knockdown (KD) leads to a reduced gene expression that shows a partial rescue by wnt4 RNA. (A) Anterior view of stage 13 embryos injected with Prdm15 MO in combination with wnt4 RNA shows the expression of rax and pax6 analyzed with a light microscope. Black arrowheads point to the reduced expression of rax and pax6. (B) Statistical evaluation of rax and pax6 expression as described in (A) reveals that the co-injection of wnt4 RNA partially rescued the Prdm15-induced reduced marker gene expression. (C) Dorsal view of stage 13 embryos injected with Prdm15 MO in combination with wnt4 RNA shows the expression of pax6 analyzed with a light microscope. Co-injection of wnt4 RNA is partially able to rescue the Prdm15-induced reduced pax6 expression. Black arrowhead points to the reduced expression of pax6. (D) Statistical 9 evaluation of pax6 expression as described in (C). (E) Anterior and lateral view of stage 20 respective stage 23 embryos injected with Prdm15 MO in combination with wnt4 RNA shows the expression of snai2 and foxd3 analyzed with a light microscope. Black arrowheads point to the reduced expression of snai2 and foxd3. (F) Statistical evaluation of snai2 and foxd3 expression as described in (E) reveals a partial rescue of the Prdm15-induced reduced marker gene expression. Abbreviations: foxd3, forkhead box D3; GFP, green fluorescent protein; inj., injected; MO, Morpholino Oligonucleotide; n, number of independent experiments; N, number of analyzed embryos in total; ns, non-significant; pax6, paired box 6; Prdm15, PR-domain zinc finger protein 15; rax, retina and anterior neural fold homeobox; snai2, snail family transcriptional repressor 2; st., stage; uninj., un-injected; wnt4, wnt family member 4. Error bars indicate standard errors of the means. ns, p > 0.05. |
References [+] :
Al-Rakan,
Extending the ophthalmological phenotype of Galloway-Mowat syndrome with distinct retinal dysfunction: a report and review of ocular findings.
2018, Pubmed
Al-Rakan, Extending the ophthalmological phenotype of Galloway-Mowat syndrome with distinct retinal dysfunction: a report and review of ocular findings. 2018, Pubmed
Bernard, Wnt4 inhibits beta-catenin/TCF signalling by redirecting beta-catenin to the cell membrane. 2008, Pubmed
Braun, Mutations in KEOPS-complex genes cause nephrotic syndrome with primary microcephaly. 2017, Pubmed
Bugner, Peter Pan functions independently of its role in ribosome biogenesis during early eye and craniofacial cartilage development in Xenopus laevis. 2011, Pubmed , Xenbase
Cavodeassi, Integration of anterior neural plate patterning and morphogenesis by the Wnt signaling pathway. 2014, Pubmed
Centers for Disease Control and Prevention (CDC), Update on overall prevalence of major birth defects--Atlanta, Georgia, 1978-2005. 2008, Pubmed
Chang, Sequential genesis and determination of cone and rod photoreceptors in Xenopus. 1998, Pubmed , Xenbase
Cizelsky, The Wnt/JNK signaling target gene alcam is required for embryonic kidney development. 2014, Pubmed , Xenbase
Cizelsky, sox4 and sox11 function during Xenopus laevis eye development. 2013, Pubmed , Xenbase
Cvekl, PAX6: 25th anniversary and more to learn. 2017, Pubmed
Day, Transdifferentiation from cornea to lens in Xenopus laevis depends on BMP signalling and involves upregulation of Wnt signalling. 2011, Pubmed , Xenbase
de Castro, ScanProsite: detection of PROSITE signature matches and ProRule-associated functional and structural residues in proteins. 2006, Pubmed
Deml, Novel mutations in PAX6, OTX2 and NDP in anophthalmia, microphthalmia and coloboma. 2016, Pubmed
Dubourg, Holoprosencephaly. 2007, Pubmed
Dupé, NOTCH, a new signaling pathway implicated in holoprosencephaly. 2011, Pubmed
Dyer, Prox1 function controls progenitor cell proliferation and horizontal cell genesis in the mammalian retina. 2003, Pubmed
Eguchi, Spatiotemporal expression of Prdm genes during Xenopus development. 2015, Pubmed , Xenbase
Eisen, Controlling morpholino experiments: don't stop making antisense. 2008, Pubmed , Xenbase
Ekstrand, Galloway-Mowat syndrome: neurologic features in two sibling pairs. 2012, Pubmed
Furukawa, rax, a novel paired-type homeobox gene, shows expression in the anterior neural fold and developing retina. 1997, Pubmed
Galloway, Congenital microcephaly with hiatus hernia and nephrotic syndrome in two sibs. 1968, Pubmed
Georgala, The role of Pax6 in forebrain development. 2011, Pubmed
Gessert, Repulsive guidance molecule A (RGM A) and its receptor neogenin during neural and neural crest cell development of Xenopus laevis. 2008, Pubmed , Xenbase
Gessert, Pescadillo is required for Xenopus laevis eye development and neural crest migration. 2007, Pubmed , Xenbase
Gessert, DM-GRASP/ALCAM/CD166 is required for cardiac morphogenesis and maintenance of cardiac identity in first heart field derived cells. 2008, Pubmed , Xenbase
Ghanbari, Molecular cloning and embryonic expression of Xenopus Six homeobox genes. 2001, Pubmed , Xenbase
Gonzalez-Rodriguez, Mutational screening of CHX10, GDF6, OTX2, RAX and SOX2 genes in 50 unrelated microphthalmia-anophthalmia-coloboma (MAC) spectrum cases. 2010, Pubmed
Grinblat, A forebrain undivided: Unleashing model organisms to solve the mysteries of holoprosencephaly. 2019, Pubmed
Guo, Expression analysis of epb41l4a during Xenopus laevis embryogenesis. 2011, Pubmed , Xenbase
Hayashi, RINX(VSX1), a novel homeobox gene expressed in the inner nuclear layer of the adult retina. 2000, Pubmed
Hemmati-Brivanlou, Localization of specific mRNAs in Xenopus embryos by whole-mount in situ hybridization. 1990, Pubmed , Xenbase
Hitchcock, Antibodies against Pax6 immunostain amacrine and ganglion cells and neuronal progenitors, but not rod precursors, in the normal and regenerating retina of the goldfish. 1996, Pubmed
Hollemann, The Xenopus homologue of the Drosophila gene tailless has a function in early eye development. 1998, Pubmed , Xenbase
Ji, Wnt Signaling in Neural Crest Ontogenesis and Oncogenesis. 2019, Pubmed
Kerr, Maternal Tgif1 regulates nodal gene expression in Xenopus. 2008, Pubmed , Xenbase
Kishida, DIX domains of Dvl and axin are necessary for protein interactions and their ability to regulate beta-catenin stability. 1999, Pubmed
Kowalczyk, Neural tube closure requires the endocytic receptor Lrp2 and its functional interaction with intracellular scaffolds. 2021, Pubmed , Xenbase
Kruszka, Syndromes associated with holoprosencephaly. 2018, Pubmed
Lamb, Fibroblast growth factor is a direct neural inducer, which combined with noggin generates anterior-posterior neural pattern. 1995, Pubmed , Xenbase
Le Douarin, The "beginnings" of the neural crest. 2018, Pubmed
Li, Dishevelled proteins lead to two signaling pathways. Regulation of LEF-1 and c-Jun N-terminal kinase in mammalian cells. 1999, Pubmed
Li, The posteriorizing gene Gbx2 is a direct target of Wnt signalling and the earliest factor in neural crest induction. 2009, Pubmed , Xenbase
Lin, Galloway-Mowat syndrome in Taiwan: OSGEP mutation and unique clinical phenotype. 2018, Pubmed
Liu, All Brn3 genes can promote retinal ganglion cell differentiation in the chick. 2000, Pubmed
Lufkin, In situ hybridization of whole-mount mouse embryos with RNA probes: hybridization, washes, and histochemistry. 2007, Pubmed
Malta, Holoprosencephaly: Review of Embryology, Clinical Phenotypes, Etiology and Management. 2023, Pubmed
Mann, Mutations in PRDM15 Are a Novel Cause of Galloway-Mowat Syndrome. 2021, Pubmed , Xenbase
Maurus, Noncanonical Wnt-4 signaling and EAF2 are required for eye development in Xenopus laevis. 2005, Pubmed , Xenbase
Méndez-Maldonado, Neurogenesis From Neural Crest Cells: Molecular Mechanisms in the Formation of Cranial Nerves and Ganglia. 2020, Pubmed
Miller, Establishment of the dorsal-ventral axis in Xenopus embryos coincides with the dorsal enrichment of dishevelled that is dependent on cortical rotation. 1999, Pubmed , Xenbase
Moody, Developmental expression of a neuron-specific beta-tubulin in frog (Xenopus laevis): a marker for growing axons during the embryonic period. 1996, Pubmed , Xenbase
Moody, Segregation of fate during cleavage of frog (Xenopus laevis) blastomeres. 1990, Pubmed , Xenbase
Mzoughi, PRDM15 safeguards naive pluripotency by transcriptionally regulating WNT and MAPK-ERK signaling. 2017, Pubmed
Mzoughi, PRDM15 loss of function links NOTCH and WNT/PCP signaling to patterning defects in holoprosencephaly. 2020, Pubmed
Nakayama, Xenopus pax6 mutants affect eye development and other organ systems, and have phenotypic similarities to human aniridia patients. 2015, Pubmed , Xenbase
Ohuchi, Congenital eye anomalies: More mosaic than thought? 2019, Pubmed
Pan, Identification of retinal homeobox (rax) gene-dependent genes by a microarray approach: The DNA endoglycosylase neil3 is a major downstream component of the rax genetic pathway. 2018, Pubmed , Xenbase
Perron, A novel function for Hedgehog signalling in retinal pigment epithelium differentiation. 2003, Pubmed , Xenbase
Petryk, Holoprosencephaly: signaling interactions between the brain and the face, the environment and the genes, and the phenotypic variability in animal models and humans. 2015, Pubmed
Polevoy, New roles for Wnt and BMP signaling in neural anteroposterior patterning. 2019, Pubmed , Xenbase
Racine, A patient diagnosed with Galloway-Mowat syndrome presenting with a rod-cone functional anomaly with electronegative dark-adapted ERGs. 2021, Pubmed
Rodgers, The role of the Rx homeobox gene in retinal progenitor proliferation and cell fate specification. 2018, Pubmed
Roessler, Common genetic causes of holoprosencephaly are limited to a small set of evolutionarily conserved driver genes of midline development coordinated by TGF-β, hedgehog, and FGF signaling. 2018, Pubmed
Roessler, Holoprosencephaly: a paradigm for the complex genetics of brain development. 1998, Pubmed
Roessler, The molecular genetics of holoprosencephaly. 2010, Pubmed
Rothe, An Epha4/Sipa1l3/Wnt pathway regulates eye development and lens maturation. 2017, Pubmed , Xenbase
Rueden, ImageJ2: ImageJ for the next generation of scientific image data. 2017, Pubmed
Schuff, FoxN3 is required for craniofacial and eye development of Xenopus laevis. 2007, Pubmed , Xenbase
Seigfried, Frizzled 3 acts upstream of Alcam during embryonic eye development. 2017, Pubmed , Xenbase
Session, Genome evolution in the allotetraploid frog Xenopus laevis. 2016, Pubmed , Xenbase
Sevilla, The EGR2 gene is involved in axonal Charcot-Marie-Tooth disease. 2015, Pubmed
Siismets, Cranial Neural Crest Cells and Their Role in the Pathogenesis of Craniofacial Anomalies and Coronal Craniosynostosis. 2020, Pubmed
Sun, Genome-wide survey and developmental expression mapping of zebrafish SET domain-containing genes. 2008, Pubmed
Swanson, Early births and congenital birth defects: a complex interaction. 2013, Pubmed
Treimer, Functional characterization of a novel TP53RK mutation identified in a family with Galloway-Mowat syndrome. 2022, Pubmed , Xenbase
Treimer, Galloway-Mowat syndrome: New insights from bioinformatics and expression during Xenopus embryogenesis. 2021, Pubmed , Xenbase
Wallis, Mutations in holoprosencephaly. 2000, Pubmed
Weston, JNK initiates a cytokine cascade that causes Pax2 expression and closure of the optic fissure. 2003, Pubmed
Williams, Neural crest derivatives in ocular development: discerning the eye of the storm. 2015, Pubmed
Zaghloul, Alterations of rx1 and pax6 expression levels at neural plate stages differentially affect the production of retinal cell types and maintenance of retinal stem cell qualities. 2007, Pubmed , Xenbase
Zhang, Similarity in gene-regulatory networks suggests that cancer cells share characteristics of embryonic neural cells. 2017, Pubmed , Xenbase
