Click here to close
Hello! We notice that you are using Internet Explorer, which is not supported by Xenbase and may cause the site to display incorrectly.
We suggest using a current version of Chrome,
FireFox, or Safari.
???displayArticle.abstract???
AIMS/HYPOTHESIS: The ATP-sensitive potassium (KATP) channel couples beta cell electrical activity to glucose-stimulated insulin secretion. Loss-of-function mutations in either the pore-forming (inwardly rectifying potassium channel 6.2 [Kir6.2], encoded by KCNJ11) or regulatory (sulfonylurea receptor 1, encoded by ABCC8) subunits result in congenital hyperinsulinism, whereas gain-of-function mutations cause neonatal diabetes. Here, we report a novel loss-of-function mutation (Ser118Leu) in the pore helix of Kir6.2 paradoxically associated with sulfonylurea-sensitive diabetes that presents in early adult life.
METHODS: A 31-year-old woman was diagnosed with mild hyperglycaemia during an employee screen. After three pregnancies, during which she was diagnosed with gestational diabetes, the patient continued to show elevated blood glucose and was treated with glibenclamide (known as glyburide in the USA and Canada) and metformin. Genetic testing identified a heterozygous mutation (S118L) in the KCNJ11 gene. Neither parent was known to have diabetes. We investigated the functional properties and membrane trafficking of mutant and wild-type KATP channels in Xenopus oocytes and in HEK-293T cells, using patch-clamp, two-electrode voltage-clamp and surface expression assays.
RESULTS: Functional analysis showed no changes in the ATP sensitivity or metabolic regulation of the mutant channel. However, the Kir6.2-S118L mutation impaired surface expression of the KATP channel by 40%, categorising this as a loss-of-function mutation.
CONCLUSIONS/INTERPRETATION: Our data support the increasing evidence that individuals with mild loss-of-function KATP channel mutations may develop insulin deficiency in early adulthood and even frank diabetes in middle age. In this case, the patient may have had hyperinsulinism that escaped detection in early life. Our results support the importance of functional analysis of KATP channel mutations in cases of atypical diabetes.
Fig. 1
Inhibition of KATP currents by MgATP. (a, b) Representative current traces for wild-type (a) and hetS118L (b) channels recorded at −60 mV from inside-out patches excised from HEK293T cells and exposed to different MgATP concentrations (as indicated by the bars; values are in μmol/l). The zero-current level (I=0) is shown by the dashed lines. (c, d) MgATP concentration–response curves (c) and corresponding IC50 values (d) for wild-type (black/grey, n=4), hetKir6.2-S118L/SUR1 (hetS118L; dark green, n=2) and homKir6.2-S118L/SUR1 (homS118L; light green, n=5) channels. In (c), current amplitude (I) is expressed as a fraction of the maximum KATP current measured in control solution in the same patch (IC). The lines are the best fit of the Hill equation to the mean data. In (d), IC50 values were obtained from individual MgATP concentration–response curves. Box plots show individual data points and mean ± SEM
Fig. 2
Activation of KATP currents by MgADP. (a, b) Representative current traces for wild-type (a) and hetKir6.2-S118L/SUR1 (b, hetS118L) channels recorded at −60 mV from inside-out patches excised from HEK293T cells and exposed to 100 μmol/l MgATP with or without 100 μmol/l MgADP (as indicated by the bars, values are in μmol/l). The zero-current level (I=0) is shown by the dashed lines. (c) Current amplitude (I) expressed as a fraction of the maximum KATP current measured in control solution in the same patch (IC) for wild-type (grey), hetS118L (dark green) and homS118L (light green) channels. Individual data points and mean ± SEM are shown
Fig. 3
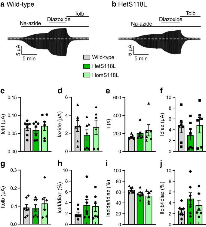
Effects of metabolic inhibition and diazoxide on KATP currents. (a, b) Representative whole-cell currents recorded from Xenopus oocytes expressing wild-type (a) or hetS118L (b) KATP channels in response to ±20 mV steps from a holding potential of −10 mV every ~2 s. The horizontal bars indicate when 3 mmol/l Na-azide, 340 µmol/l diazoxide or 0.5 mmol/l tolbutamide (Tolb) were added to the external solution. (c–g) Mean current amplitudes for wild-type (grey bars), hetS118L (dark green bars) and homS118L (light green bars) recorded in control solution (Ictrl, black circles) (c), and in the presence of Na-azide (Iazide, black triangles) (d), Na-azide+diazoxide (Idiaz, black squares) (f) or Na-azide+tolbutamide (Itolb, black diamonds) (g). (e) Time constants of KATP current activation by Na-azide. (h–j) Current amplitudes in control solution (h), and in the presence of Na-azide (i) or Na-azide+tolbutamide (j), expressed as a fraction of the diazoxide-activated KATP current. This controls for variability in KATP channel expression, assuming diazoxide causes maximal KATP channel opening in all cases. Box plots show individual data points and mean ± SEM (n=6 or 7). There was no significant difference between the data
Fig. 4
Glibenclamide rescues surface expression of hetKir6.2-S118L KATP channels. (a) Surface expression of HA-tagged or untagged SUR1 co-transfected with Kir6.2 (wild-type, grey bar, n=5), hetKir6.2-S118L (hetS118L; dark green bar, n=3) or homKir6.2-S118L (homS118L; light green bar, n=3). (b) Surface expression of HA-tagged or untagged SUR1 co-transfected with Kir6.2 (wild-type, dark grey bar, n=7), or hetKir6.2-S118L (dark green bar, n=7) cultured at 37°C in the absence of drug. Glibenclamide (5 µmol/l) was added to the media to promote surface membrane trafficking of wild-type and mutant constructs (wild-type, HA+Glib, light grey, n=4; hetKir6.2-S118L,_HA+Glib, olive bar, n=4). HetKir6.2-S118L was cultured at 28°C in the absence of drug (red bar, n=3). (c) Representative western blot for total SUR1 (~180 kDa) and α-tubulin (~50 kDa) proteins, in total protein lysates from HEK cells expressing wild-type Kir6.2 (ctrl), hetKir6.2-S118L (het) co-expressed with SUR1-HA, or not transfected (nt). Molecular mass markers shown on the right side of the blots are in kDa. (d) Quantification of the SUR1 bands, shown as a relative fold change against wild-type. Box plots show individual data points and mean ± SEM from three to seven independent transfections. **p<0.05, **p<0.01, ***p<0.001 (one-way ANOVA followed by the post hoc Dunnett’s test for multiple comparisons)
Fig. 5
Location of S118L in Kir6.2. (a) Structural model of one pore-forming (Kir6.2, green) and one regulatory (SUR1, orange/yellow) subunit of KATP in an inhibited state (from Protein Data Bank [PDB] accession no. 6baa), with ATP bound to Kir6.2 and glibenclamide (not visible) bound to SUR1. (b) Side view, showing the position of S118 (cyan) at the start of the pore helix and E140 (green) at the top of transmembrane domain 2 (TM2). (c) Detail of two adjacent Kir6.2 subunits (one green, one blue) showing the close proximity (<4 Å) between S118 from one subunit with E140 from the neighbouring subunit
Abdulhadi-Atwan,
Novel de novo mutation in sulfonylurea receptor 1 presenting as hyperinsulinism in infancy followed by overt diabetes in early adolescence.
2008, Pubmed
Abdulhadi-Atwan,
Novel de novo mutation in sulfonylurea receptor 1 presenting as hyperinsulinism in infancy followed by overt diabetes in early adolescence.
2008,
Pubmed Cosgrove,
Genetics and pathophysiology of hyperinsulinism in infancy.
2004,
Pubmed De Franco,
Update of variants identified in the pancreatic β-cell KATP channel genes KCNJ11 and ABCC8 in individuals with congenital hyperinsulinism and diabetes.
2020,
Pubmed Driggers,
Structure of an open KATP channel reveals tandem PIP2 binding sites mediating the Kir6.2 and SUR1 regulatory interface.
2024,
Pubmed Dunne,
Hyperinsulinism in infancy: from basic science to clinical disease.
2004,
Pubmed Gribble,
Properties of cloned ATP-sensitive K+ currents expressed in Xenopus oocytes.
1997,
Pubmed
,
Xenbase Gussinyer,
Glucose intolerance and diabetes are observed in the long-term follow-up of nonpancreatectomized patients with persistent hyperinsulinemic hypoglycemia of infancy due to mutations in the ABCC8 gene.
2008,
Pubmed Hattersley,
Activating mutations in Kir6.2 and neonatal diabetes: new clinical syndromes, new scientific insights, and new therapy.
2005,
Pubmed Henwood,
Genotype-phenotype correlations in children with congenital hyperinsulinism due to recessive mutations of the adenosine triphosphate-sensitive potassium channel genes.
2005,
Pubmed Hermann,
An insulin hypersecretion phenotype precedes pancreatic β cell failure in MODY3 patient-specific cells.
2023,
Pubmed Hugill,
A mutation in KCNJ11 causing human hyperinsulinism (Y12X) results in a glucose-intolerant phenotype in the mouse.
2010,
Pubmed Huopio,
A new subtype of autosomal dominant diabetes attributable to a mutation in the gene for sulfonylurea receptor 1.
2003,
Pubmed Kapoor,
Hyperinsulinaemic hypoglycaemia and diabetes mellitus due to dominant ABCC8/KCNJ11 mutations.
2011,
Pubmed Khoriati,
Prematurity, macrosomia, hyperinsulinaemic hypoglycaemia and a dominant ABCC8 gene mutation.
2013,
Pubmed Koster,
Hyperinsulinism induced by targeted suppression of beta cell KATP channels.
2002,
Pubmed Koufakis,
First Report of Diabetes Phenotype due to a Loss-of-Function ABCC8 Mutation Previously Known to Cause Congenital Hyperinsulinism.
2019,
Pubmed Kumaran,
Congenital hyperinsulinism due to a compound heterozygous ABCC8 mutation with spontaneous resolution at eight weeks.
2010,
Pubmed Lee,
Molecular structure of human KATP in complex with ATP and ADP.
2017,
Pubmed Leibowitz,
Hyperinsulinemic hypoglycemia of infancy (nesidioblastosis) in clinical remission: high incidence of diabetes mellitus and persistent beta-cell dysfunction at long-term follow-up.
1995,
Pubmed Liu,
Mutations in KCNJ11 are associated with the development of autosomal dominant, early-onset type 2 diabetes.
2013,
Pubmed Magge,
Familial leucine-sensitive hypoglycemia of infancy due to a dominant mutation of the beta-cell sulfonylurea receptor.
2004,
Pubmed Martin,
Pharmacological rescue of trafficking-impaired ATP-sensitive potassium channels.
2013,
Pubmed Martin,
Mechanism of pharmacochaperoning in a mammalian KATP channel revealed by cryo-EM.
2019,
Pubmed Martin,
Anti-diabetic drug binding site in a mammalian KATP channel revealed by Cryo-EM.
2017,
Pubmed Miki,
Defective insulin secretion and enhanced insulin action in KATP channel-deficient mice.
1998,
Pubmed Nichols,
ATP-Sensitive Potassium Channels in Hyperinsulinism and Type 2 Diabetes: Inconvenient Paradox or New Paradigm?
2022,
Pubmed Pearson,
Switching from insulin to oral sulfonylureas in patients with diabetes due to Kir6.2 mutations.
2006,
Pubmed
,
Xenbase Pearson,
Macrosomia and hyperinsulinaemic hypoglycaemia in patients with heterozygous mutations in the HNF4A gene.
2007,
Pubmed Pinney,
Clinical characteristics and biochemical mechanisms of congenital hyperinsulinism associated with dominant KATP channel mutations.
2008,
Pubmed Pipatpolkai,
New insights into KATP channel gene mutations and neonatal diabetes mellitus.
2020,
Pubmed Proks,
Functional effects of KCNJ11 mutations causing neonatal diabetes: enhanced activation by MgATP.
2005,
Pubmed
,
Xenbase Proks,
Activation of the K(ATP) channel by Mg-nucleotide interaction with SUR1.
2010,
Pubmed
,
Xenbase Remedi,
Hyperinsulinism in mice with heterozygous loss of K(ATP) channels.
2006,
Pubmed Remedi,
Diet-induced glucose intolerance in mice with decreased beta-cell ATP-sensitive K+ channels.
2004,
Pubmed Rorsman,
Pancreatic β-Cell Electrical Activity and Insulin Secretion: Of Mice and Men.
2018,
Pubmed Salomon-Estebanez,
Conservatively treated Congenital Hyperinsulinism (CHI) due to K-ATP channel gene mutations: reducing severity over time.
2016,
Pubmed Seghers,
Sur1 knockout mice. A model for K(ATP) channel-independent regulation of insulin secretion.
2000,
Pubmed Shimomura,
A mouse model of human hyperinsulinism produced by the E1506K mutation in the sulphonylurea receptor SUR1.
2013,
Pubmed Snider,
Genotype and phenotype correlations in 417 children with congenital hyperinsulinism.
2013,
Pubmed Stanescu,
Novel presentations of congenital hyperinsulinism due to mutations in the MODY genes: HNF1A and HNF4A.
2012,
Pubmed Vieira,
Hyperinsulinemic hypoglycemia evolving to gestational diabetes and diabetes mellitus in a family carrying the inactivating ABCC8 E1506K mutation.
2010,
Pubmed Xu,
Analysis of clinical and genetic characteristics of Chinese children with congenital hyperinsulinemia that is spontaneously relieved.
2021,
Pubmed Yan,
Congenital hyperinsulinism associated ABCC8 mutations that cause defective trafficking of ATP-sensitive K+ channels: identification and rescue.
2007,
Pubmed Yan,
Sulfonylureas correct trafficking defects of ATP-sensitive potassium channels caused by mutations in the sulfonylurea receptor.
2004,
Pubmed Yang,
Low temperature completely rescues the function of two misfolded K ATP channel disease-mutants.
2005,
Pubmed Zerangue,
A new ER trafficking signal regulates the subunit stoichiometry of plasma membrane K(ATP) channels.
1999,
Pubmed
,
Xenbase Zhao,
Molecular structure of an open human KATP channel.
2021,
Pubmed