Click here to close
Hello! We notice that you are using Internet Explorer, which is not supported by Xenbase and may cause the site to display incorrectly.
We suggest using a current version of Chrome,
FireFox, or Safari.
???displayArticle.abstract???
Targeted genome editing is a powerful tool in reverse genetic studies of gene function in many aspects of biological and pathological processes. The CRISPR/Cas system or engineered endonucleases such as ZFNs and TALENs are the most widely used genome editing tools that are introduced into cells or fertilized eggs to generate double-strand DNA breaks within the targeted region, triggering cellular DNA repair through either homologous recombination or non-homologous end joining (NHEJ). DNA repair through the NHEJ mechanism is usually error-prone, leading to point mutations or indels (insertions and deletions) within the targeted region. Some of the mutations in embryos are germline transmissible, thus providing an effective way to generate model organisms with targeted gene mutations. However, point mutations and short indels are difficult to be effectively genotyped, often requiring time-consuming and costly DNA sequencing to obtain reliable results. Here, we developed a parallel qPCR assay in combination with an iGenotype index to allow simple and reliable genotyping. The genotype-associated iGenotype indexes converged to three simple genotype-specific constant values (1, 0, -1) regardless of allele-specific primers used in the parallel qPCR assays or gene mutations at wide ranges of PCR template concentrations, thus resulting in clear genotype-specific cutoffs, established through statistical analysis, for genotype identification. While we established such a genotyping assay in the Xenopus tropicalis model, the approach should be applicable to genotyping of any organism or cells and can be potentially used for large-scale, automated genotyping.
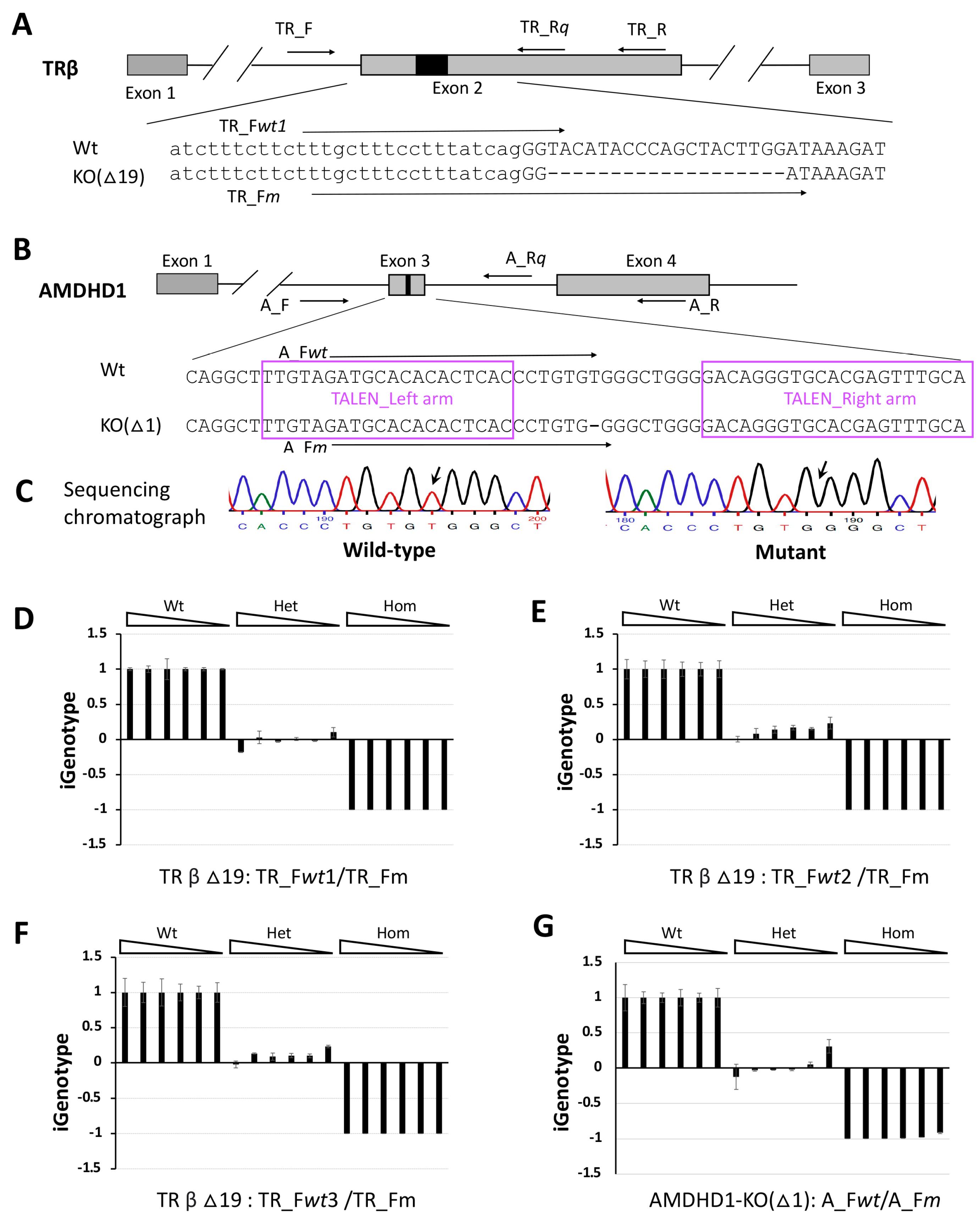
Figure 1. Comparison of qPCR-based iGenotype indexes for genotyping with the competitive PCR assay with dual fluorescent primers. Schematic illustration (A) showing wild-type and mutant X. tropicalis MBD3 gene with an 8-nucleotide deletion (MBD3-KO(∆8)) and primers used in the parallel qPCR analysis to determine iGenotype indexes (Table 1). Genomic DNA from three animals of each genotype, i.e., the wild-type (Wt), heterozygous (Het), and homozygous (Hom) mutants, respectively, was subjected to the competitive PCR assay with dual fluorescent primers [28] (B) or qPCR-based iGenotype index analyses (C) for genotyping. Parallel qPCR reactions were performed in triplets, and the iGenotype indexes were plotted with mean ± standard deviations. Note that iGenotype indexes were converged to approximately +1, 0, and −1, respectively, for the wild-type, heterozygous, and homozygous mutants, respectively. E: exons; Ctrl: heterozygous control; F, Rq, R, Fwt and Fm: primers (Table 1). Wt: wild type; Het: heterozygous mutant; Hom: homozygous mutant.
Figure 2. iGenotype indexes are highly reproducible and reliable for genotyping different allele-specific primer sets in parallel qPCR in a wide range of genomic DNA concentrations of MBD3-KO(∆8) tadpoles. The target regions of MBD3-KO(∆8) tadpoles were amplified by PCR with primers F and R (Figure 1A), purified and serially diluted at 1:5 to serve as templates in parallel qPCR analyses to determine the iGenotype indexes. The parallel qPCR reactions were performed in triplets with reverse primer Rq paired with either the MBD3-KO(∆8)-specific primer Fm for the mutant allele or in parallel with different wild-type-specific primer Fwt (A), F967wt (B), and F970wt (C) for the wild-type allele, respectively. The iGenotype indexes were plotted as mean ± standard deviation. Wt: wild type; Het: heterozygous mutant; Hom: homozygous mutant, Cells 13 00247 i001: DNA concentration gradient.
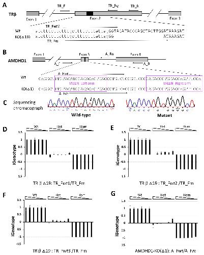
Figure 3. iGenotype indexes are highly reproducible and reliable for genotyping with different mutation targets in a wide range of genomic DNA concentrations. (A): Schematic diagram showing wild-type (Wt) X. tropicalis TRβ or a mutant with a 19-nucleotide deletion (TRβ∆19) and primers (TR_F, TR_Rq, TR_R, TR_Fwt1, and TR_Fm) used in the parallel qPCR analysis to determine iGenotype indexes. (B): Schematic diagram showing wild-type (Wt) X. tropicalis AMDHD1 or a mutant with a single-nucleotide deletion (AMDHD1-KO(∆1)), which was generated through TALEN-mediated genome editing, and primers (A_F, A_Rq, A_R, A_Fwt, and A_Fm) used in the parallel qPCR analysis to determine iGenotype indexes. The TALEN-targeted regions were boxed and marked with TALEN_Left arm or TALEN_Right arm. (C): Sequencing chromatographs showing the wild-type (Wild-type) and AMDHD1-KO(∆1) mutant (Mutant) sequences around the single-nucleotide deletion (indicated by arrows). (D–F): The target regions of TRβ∆19 tadpoles were amplified by PCR with primers TR_F and TR_R, purified and serially diluted at 1:5 to serve as templates in the parallel qPCR analyses to determine the iGenotype indexes. The parallel qPCR reactions were performed in triplets with reverse primer TR_Rq paired with either TRβ∆19-specific primer TR_Fm for the mutant allele or in parallel with different wild-type-specific primer TR_Fwt1 (D), TR_Fwt2 (E), and TR_Fwt3 (F) for the wild-type allele, respectively. (G) The target regions of AMDHD1 targets were amplified by PCR with primers A_F and A_R, purified and serially diluted at 1:5 to serve as templates in the parallel qPCR analyses, which were performed in triplets with reverse primer A_Rq paired with either AMDHD1-KO(∆1)-specific primer A_Fm for the mutant allele or in parallel with the wild-type-specific primer A_Fwt, to determine the iGenotype indexes. The iGenotype indexes were plotted as mean ± standard deviation. E: exon; -: deletion; Wt: wild type; Het: heterozygous mutant; Hom: homozygous mutant; Cells 13 00247 i001: DNA concentration gradient.
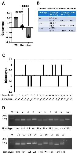
Figure 4. Genotyping animals with iGenotype indexes. The genotype-associated iGenotype indexes obtained from different combinations of primer sets in parallel qPCR reactions on different concentrations of MBD3-KO(∆8), TRβ∆19, and AMDHD1-KO(∆1) targets (Supplemental Data S1), respectively, were pooled together for statistical analysis with one-way ANOVA analysis (A) and used to establish the iGenotype index cutoff ranges for determining genotypes of unknown animals (B). To test the utilization of iGenotype index cutoff ranges for genotyping unknown animals, we mated heterozygous animals carrying the TRβ∆19 mutation. Genomic DNA was isolated from individual tadpoles for parallel qPCR reactions with TR-Rq paired with TRβ∆19-specific primer TR_Fm for the mutant allele and wild-type-specific TR_Fwt1, respectively, on 19 individual samples (C). The DNA was also used for genotyping with regular PCR with TR_Fa and TR_Ra (Table 1) for comparison (D), where the PCR products were resolved on a 3.5% agarose gel and photographed. The wild-type and mutant alleles had different sizes of PCR products and thus can be easily identified on the gene. Note that the genotypes identified based on iGenotype index cutoffs were all consistent with that from regular PCR genotyping. Wt: wild type; Het: heterozygous mutant; Hom: homozygous mutant; M: DNA marker. **** p < 0.001.
Bell,
A high-throughput screening strategy for detecting CRISPR-Cas9 induced mutations using next-generation sequencing.
2014, Pubmed
Bell,
A high-throughput screening strategy for detecting CRISPR-Cas9 induced mutations using next-generation sequencing.
2014,
Pubmed Bennett,
INDEL detection, the 'Achilles heel' of precise genome editing: a survey of methods for accurate profiling of gene editing induced indels.
2020,
Pubmed Blitz,
Biallelic genome modification in F(0) Xenopus tropicalis embryos using the CRISPR/Cas system.
2013,
Pubmed
,
Xenbase Buchholz,
More similar than you think: Frog metamorphosis as a model of human perinatal endocrinology.
2015,
Pubmed
,
Xenbase Cermak,
Efficient design and assembly of custom TALEN and other TAL effector-based constructs for DNA targeting.
2011,
Pubmed Cho,
Targeted genome engineering in human cells with the Cas9 RNA-guided endonuclease.
2013,
Pubmed Dahlem,
Simple methods for generating and detecting locus-specific mutations induced with TALENs in the zebrafish genome.
2012,
Pubmed Denbow,
High Resolution Melting Temperature Analysis to IdentifyCRISPR/Cas9 Mutants from Arabidopsis.
2018,
Pubmed Doyle,
TAL Effector-Nucleotide Targeter (TALE-NT) 2.0: tools for TAL effector design and target prediction.
2012,
Pubmed Evans,
Restriction digest screening facilitates efficient detection of site-directed mutations introduced by CRISPR in C. albicans UME6.
2018,
Pubmed Foster,
A mixing heteroduplex mobility assay (mHMA) to genotype homozygous mutants with small indels generated by CRISPR-Cas9 nucleases.
2019,
Pubmed Fu,
A simple and efficient method to visualize and quantify the efficiency of chromosomal mutations from genome editing.
2016,
Pubmed
,
Xenbase Fu,
Competitive PCR with dual fluorescent primers enhances the specificity and reproducibility of genotyping animals generated from genome editing.
2023,
Pubmed
,
Xenbase Gaj,
ZFN, TALEN, and CRISPR/Cas-based methods for genome engineering.
2013,
Pubmed
,
Xenbase Gilbert,
CRISPR-mediated modular RNA-guided regulation of transcription in eukaryotes.
2013,
Pubmed Guo,
Efficient RNA/Cas9-mediated genome editing in Xenopus tropicalis.
2014,
Pubmed
,
Xenbase Han,
Generation of Novel Genetic Models to Dissect Resistance to Thyroid Hormone Receptor α in Zebrafish.
2020,
Pubmed Harayama,
Detection of genome-edited mutant clones by a simple competition-based PCR method.
2017,
Pubmed Haurwitz,
Sequence- and structure-specific RNA processing by a CRISPR endonuclease.
2010,
Pubmed Jinek,
A programmable dual-RNA-guided DNA endonuclease in adaptive bacterial immunity.
2012,
Pubmed Kc,
Detection of nucleotide-specific CRISPR/Cas9 modified alleles using multiplex ligation detection.
2016,
Pubmed Lefever,
Cost-effective and robust genotyping using double-mismatch allele-specific quantitative PCR.
2019,
Pubmed Lei,
Efficient targeted gene disruption in Xenopus embryos using engineered transcription activator-like effector nucleases (TALENs).
2012,
Pubmed
,
Xenbase Lei,
Generation of gene disruptions by transcription activator-like effector nucleases (TALENs) in Xenopus tropicalis embryos.
2013,
Pubmed
,
Xenbase Liu,
Expanding the CRISPR Toolbox in Zebrafish for Studying Development and Disease.
2019,
Pubmed Miller,
An improved zinc-finger nuclease architecture for highly specific genome editing.
2007,
Pubmed Miller,
A TALE nuclease architecture for efficient genome editing.
2011,
Pubmed Nakayama,
Simple and efficient CRISPR/Cas9-mediated targeted mutagenesis in Xenopus tropicalis.
2013,
Pubmed
,
Xenbase Nenni,
Xenbase: Facilitating the Use of Xenopus to Model Human Disease.
2019,
Pubmed
,
Xenbase Qi,
Repurposing CRISPR as an RNA-guided platform for sequence-specific control of gene expression.
2013,
Pubmed Qiu,
Mutation detection using Surveyor nuclease.
2004,
Pubmed Sakurai,
Bindel-PCR: a novel and convenient method for identifying CRISPR/Cas9-induced biallelic mutants through modified PCR using Thermus aquaticus DNA polymerase.
2019,
Pubmed Shi,
The development of the adult intestinal stem cells: Insights from studies on thyroid hormone-dependent amphibian metamorphosis.
2011,
Pubmed
,
Xenbase Shi,
Modeling human point mutation diseases in Xenopus tropicalis with a modified CRISPR/Cas9 system.
2019,
Pubmed
,
Xenbase Shi,
Heritable CRISPR/Cas9-mediated targeted integration in Xenopus tropicalis.
2015,
Pubmed
,
Xenbase Shibata,
Functional Studies of Transcriptional Cofactors via Microinjection-Mediated Gene Editing in Xenopus.
2019,
Pubmed
,
Xenbase Shibata,
Organ-Specific Requirements for Thyroid Hormone Receptor Ensure Temporal Coordination of Tissue-Specific Transformations and Completion of Xenopus Metamorphosis.
2020,
Pubmed
,
Xenbase Tandon,
Expanding the genetic toolkit in Xenopus: Approaches and opportunities for human disease modeling.
2017,
Pubmed
,
Xenbase Wang,
Thyroid hormone receptor knockout prevents the loss of Xenopus tail regeneration capacity at metamorphic climax.
2023,
Pubmed
,
Xenbase Wen,
Unliganded thyroid hormone receptor α controls developmental timing in Xenopus tropicalis.
2015,
Pubmed
,
Xenbase Yang,
Fast and sensitive detection of indels induced by precise gene targeting.
2015,
Pubmed