Click here to close
Hello! We notice that you are using Internet Explorer, which is not supported by Xenbase and may cause the site to display incorrectly.
We suggest using a current version of Chrome,
FireFox, or Safari.
???displayArticle.abstract???
In animal species that have the capability of regenerating tissues and limbs, cell proliferation is enhanced after wound healing and is essential for the reconstruction of injured tissue. Although the ability to induce cell proliferation is a common feature of such species, the molecular mechanisms that regulate the transition from wound healing to regenerative cell proliferation remain unclear. Here, we show that upon injury, InhibinβA and JunB cooperatively function for this transition during Xenopus tadpoletail regeneration. We found that the expression of inhibin subunit beta A (inhba) and junB proto-oncogene (junb) is induced by injury-activated TGF-β/Smad and MEK/ERK signaling in regenerating tails. Similarly to junb knockout (KO) tadpoles, inhba KO tadpoles show a delay in tail regeneration, and inhba/junb double KO (DKO) tadpoles exhibit severe impairment of tail regeneration compared with either inhba KO or junb KO tadpoles. Importantly, this impairment is associated with a significant reduction of cell proliferation in regenerating tissue. Moreover, JunB regulates tail regeneration via FGF signaling, while InhibinβA likely acts through different mechanisms. These results demonstrate that the cooperation of injury-induced InhibinβA and JunB is critical for regenerative cell proliferation, which is necessary for re-outgrowth of regenerating Xenopus tadpole tails.
Figure 1. The expression of inhba and junb is regulated by injury-activated signaling during wound healing. qRT-PCR analysis of inhba (a) and junb (b) expression in DMSO (control), SB-505124 (SB), and PD0325901 (PD)-treated tails. The regenerating tails were isolated at 1 and 2 hpa for the expression of junb and inhba, respectively. The data were normalized against expression of rps18, and then by the value of DMSO. *P < 0.05, **P < 0.01.
Figure 2. Spatiotemporal expression pattern of inhba during Xenopus tail regeneration. Whole-mount in situ hybridization of inhba in uncut tails and in regenerating tails at 0, 0.25, 0.5, 1, 2, 4, 6, 9, 12, 24, 36, 48 and 72 hpa. Negative control using a sense probe shows no signals. Blue/purple signals indicate the expression of inhba. Black arrowheads indicate amputation sites. Scale bar, 200 μm.
Figure 3. InhibinβA is required for tail regeneration. (a) Schematic drawing of sgRNA target sites (sg 1 and sg 2) in the inhba locus. Grey boxes, untranslated regions; orange boxes, coding regions; arrows, single-guide RNA target sites; bar, intron region. (b) Representative phenotypes of tyr KO (control), inhba KO sg 1, inhba KO sg 2, and inhba KO sg 1 + sg 2 tadpoles at 72 hpa. (c) The lengths of regenerating tails in KO tadpoles at 72 hpa. (d) Summary of phenotypes in KO tadpoles at 72 hpa. On the basis of the lengths of regenerating tails at 72 hpa, tadpoles were classified into three phenotypic groups (normal regeneration, weakly delayed regeneration, or severely delayed regeneration). Black arrowheads indicate amputation sites. Scale bar, 200 μm. NS, not significant; ***P < 0.001.
Figure 4. InhibinβA and JunB cooperate for regenerative outgrowth/cell proliferation. (a) Representative phenotypes of tyr KO (control), inhba KO, junb KO, and inhba/junb DKO tadpoles at 72 hpa. (b) The lengths of regenerating tails in KO and DKO tadpoles at 72 hpa. (c) Representative immunofluorescent images of pH3 staining (white dots) in KO and DKO tadpoles at 36 hpa. Whole-mount immunostaining was performed with the pH3 antibody; immunostaining without the pH3 antibody was used as a negative control (no 1st Ab). (d) Relative number of proliferating cells at 36 hpa. The number of pH3-positive cells was divided by the corresponding area. All values were normalized against the value of tyr KO. Black and white arrowheads indicate amputation sites. Scale bars, 200 μm. *P < 0.05, **P < 0.01, ***P < 0.001.
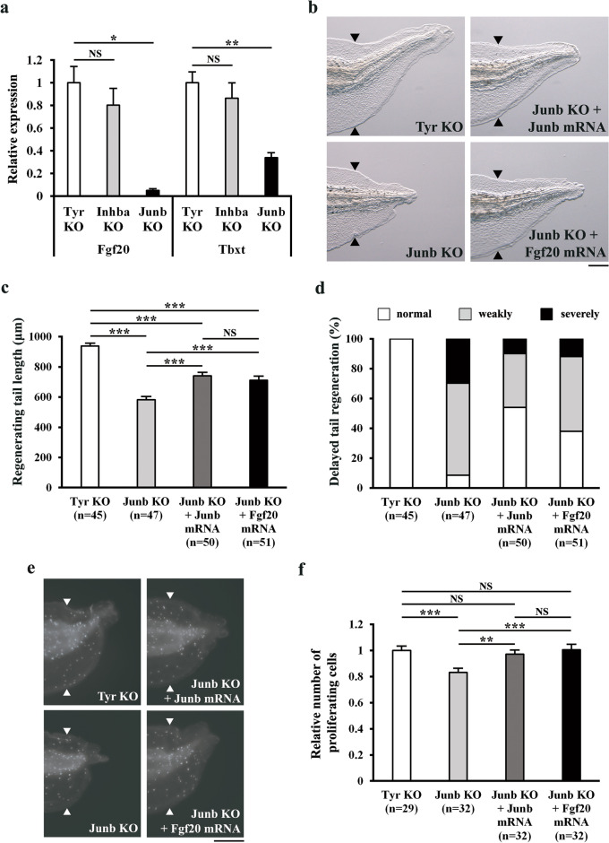
Figure 5. JunB regulates regenerative outgrowth/cell proliferation via FGF signaling. (a) Relative expression of fgf20 and tbxt in inhba KO and junb KO tadpoles at 36 hpa. The data were normalized against the expression of rps18, and then by the value of tyr KO. (b) Representative phenotypes of tyr KO (control), junb KO, junb KO + junb mRNA, and junb KO + fgf20 mRNA tadpoles at 72 hpa. (c) The lengths of regenerating tails in KO tadpoles at 72 hpa. (d) Summary of phenotypes in KO tadpoles at 72 hpa. On the basis of the lengths of regenerating tails at 72 hpa, tadpoles were classified into three phenotypic groups (normal regeneration, weakly delayed regeneration, or severely delayed regeneration). (e) Representative immunofluorescent images of pH3 staining (white dots) in tyr KO (control), junb KO, junb KO + junb mRNA, and junb KO + fgf20 mRNA tadpoles at 36 hpa. (f) Relative number of proliferating cells at 36 hpa. The number of pH3-positive cells was divided by the corresponding area. All values were normalized against the value of tyr KO. Black and white arrowheads indicate amputation sites. Scale bars, 200 μm. NS, not significant; *P < 0.05, **P < 0.01, ***P < 0.001.
Figure 6. FGF signaling is required for regenerative outgrowth/cell proliferation. (a) Schematic of the experimental plan. Tadpoles were incubated in water containing 0.0375% DMSO (control) or 15 μM SU5402 (SU) from 24 hpa and analyzed at 72 hpa for regenerating tail length and proliferating cells. (b) Representative phenotypes of DMSO and SU-treated tadpoles at 72 hpa. (c) The lengths of regenerating tails at 72 hpa. (d) Relative number of proliferating cells at 72 hpa. The number of pH3-positive cells was divided by the corresponding area. In (b) and (c), the photograph and length of regenerating tails were obtained after whole-mount immunostaining, which involves bleaching and methanol treatments. Due to these treatments, the measured regenerating tail length is relatively shorter than in other experiments. All values were normalized against the value of DMSO-treated tadpoles. Black arrowheads indicate amputation sites. Scale bar, 200 μm. **P < 0.01, ***P < 0.001.
Figure 7. A model for the transition from wound healing to regenerative cell proliferation mediated by InhibinβA and JunB. Upon tail amputation, Tgfβ1/TGF-β receptor (TGF-βR) and MEK independently phosphorylate/activate Smad2/3 (pSmad2/3) and ERK (pERK), respectively. These injury-activated signals coordinately induce the expression of inhba and junb during the wound healing phase. After wound healing, InhibinβA and JunB cooperate to initiate outgrowth and cell proliferation. Mechanistically, JunB promotes tail regeneration, at least in part, via Fgf20/FGF receptor (FGFR) signaling; InhibinβA/Activin receptor (ActR) signaling may act either in parallel with or downstream of Fgf20/FGFR signaling (see Discussion).
Andrecht,
Cell cycle promoting activity of JunB through cyclin A activation.
2002, Pubmed
Andrecht,
Cell cycle promoting activity of JunB through cyclin A activation.
2002,
Pubmed Bassat,
The cellular and signaling dynamics of salamander limb regeneration.
2021,
Pubmed Beck,
Beyond early development: Xenopus as an emerging model for the study of regenerative mechanisms.
2009,
Pubmed
,
Xenbase Beck,
Temporal requirement for bone morphogenetic proteins in regeneration of the tail and limb of Xenopus tadpoles.
2006,
Pubmed
,
Xenbase Blitz,
Biallelic genome modification in F(0) Xenopus tropicalis embryos using the CRISPR/Cas system.
2013,
Pubmed
,
Xenbase Chablais,
The regenerative capacity of the zebrafish heart is dependent on TGFβ signaling.
2012,
Pubmed Chang,
Transcriptional dynamics of tail regeneration in Xenopus tropicalis.
2017,
Pubmed
,
Xenbase Cornell,
Activin-mediated mesoderm induction requires FGF.
1994,
Pubmed
,
Xenbase Cura Costa,
Spatiotemporal control of cell cycle acceleration during axolotl spinal cord regeneration.
2021,
Pubmed Faial,
Brachyury and SMAD signalling collaboratively orchestrate distinct mesoderm and endoderm gene regulatory networks in differentiating human embryonic stem cells.
2015,
Pubmed Funa,
Interdependent fibroblast growth factor and activin A signaling promotes the expression of endodermal genes in differentiating mouse embryonic stem cells expressing Src Homology 2-domain inactive Shb.
2008,
Pubmed Gargioli,
Cell lineage tracing during Xenopus tail regeneration.
2004,
Pubmed
,
Xenbase Hansson,
A late requirement for Wnt and FGF signaling during activin-induced formation of foregut endoderm from mouse embryonic stem cells.
2009,
Pubmed Harland,
In situ hybridization: an improved whole-mount method for Xenopus embryos.
1991,
Pubmed
,
Xenbase Ho,
TGF-beta signaling is required for multiple processes during Xenopus tail regeneration.
2008,
Pubmed
,
Xenbase Jaźwińska,
Activin-betaA signaling is required for zebrafish fin regeneration.
2007,
Pubmed Kakebeen,
More Than Just a Bandage: Closing the Gap Between Injury and Appendage Regeneration.
2019,
Pubmed
,
Xenbase Lévesque,
Transforming growth factor: beta signaling is essential for limb regeneration in axolotls.
2007,
Pubmed Liberati,
Smads bind directly to the Jun family of AP-1 transcription factors.
1999,
Pubmed Lin,
Requirement for Wnt and FGF signaling in Xenopus tadpole tail regeneration.
2008,
Pubmed
,
Xenbase Love,
Amputation-induced reactive oxygen species are required for successful Xenopus tadpole tail regeneration.
2013,
Pubmed
,
Xenbase Mitogawa,
Hyperinnervation improves Xenopus laevis limb regeneration.
2018,
Pubmed
,
Xenbase Mohamed,
Regulation of Cell Cycle to Stimulate Adult Cardiomyocyte Proliferation and Cardiac Regeneration.
2018,
Pubmed Nacu,
FGF8 and SHH substitute for anterior-posterior tissue interactions to induce limb regeneration.
2016,
Pubmed Nakamura,
The AP-1 transcription factor JunB functions in Xenopus tail regeneration by positively regulating cell proliferation.
2020,
Pubmed
,
Xenbase Nakamura,
TGF-β1 signaling is essential for tissue regeneration in the Xenopus tadpole tail.
2021,
Pubmed
,
Xenbase Park,
Induction of cyclin D2 in rat granulosa cells requires FSH-dependent relief from FOXO1 repression coupled with positive signals from Smad.
2005,
Pubmed Phipps,
Model systems for regeneration: Xenopus.
2020,
Pubmed
,
Xenbase Porrello,
Transient regenerative potential of the neonatal mouse heart.
2011,
Pubmed Prudovsky,
Cellular Mechanisms of FGF-Stimulated Tissue Repair.
2021,
Pubmed Sato,
A transgenic reporter under control of an es1 promoter/enhancer marks wound epidermis and apical epithelial cap during tail regeneration in Xenopus laevis tadpole.
2018,
Pubmed
,
Xenbase Selvamurugan,
Smad3 interacts with JunB and Cbfa1/Runx2 for transforming growth factor-beta1-stimulated collagenase-3 expression in human breast cancer cells.
2004,
Pubmed Stoick-Cooper,
Advances in signaling in vertebrate regeneration as a prelude to regenerative medicine.
2007,
Pubmed Sundqvist,
JUNB governs a feed-forward network of TGFβ signaling that aggravates breast cancer invasion.
2018,
Pubmed Sundqvist,
Specific interactions between Smad proteins and AP-1 components determine TGFβ-induced breast cancer cell invasion.
2013,
Pubmed Takebayashi-Suzuki,
The forkhead transcription factor FoxB1 regulates the dorsal-ventral and anterior-posterior patterning of the ectoderm during early Xenopus embryogenesis.
2011,
Pubmed
,
Xenbase Takebayashi-Suzuki,
The Xenopus POU class V transcription factor XOct-25 inhibits ectodermal competence to respond to bone morphogenetic protein-mediated embryonic induction.
2007,
Pubmed
,
Xenbase Tsai,
Blastemal progenitors modulate immune signaling during early limb regeneration.
2019,
Pubmed Wagner,
Serum Proteases Potentiate BMP-Induced Cell Cycle Re-entry of Dedifferentiating Muscle Cells during Newt Limb Regeneration.
2017,
Pubmed Wang,
Genetic Reprogramming of Positional Memory in a Regenerating Appendage.
2019,
Pubmed Whitehead,
fgf20 is essential for initiating zebrafish fin regeneration.
2005,
Pubmed Yoshida,
Involvement of JunB Proto-Oncogene in Tail Formation During Early Xenopus Embryogenesis.
2016,
Pubmed
,
Xenbase Zhang,
The c-Jun and JunB transcription factors facilitate the transit of classical Hodgkin lymphoma tumour cells through G1.
2018,
Pubmed Zhu,
Activin A regulates proliferation, invasion and migration in osteosarcoma cells.
2015,
Pubmed