XB-ART-60557
J Cell Sci
2024 Mar 15;1376:. doi: 10.1242/jcs.261057.
Show Gene links
Show Anatomy links
Filopodial protrusion driven by density-dependent Ena-TOCA-1 interactions.
Blake TCA, Fox HM, Urbančič V, Ravishankar R, Wolowczyk A, Allgeyer ES, Mason J, Danuser G, Gallop JL.
???displayArticle.abstract???
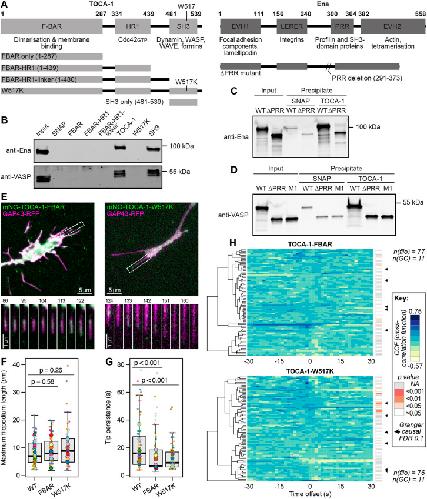
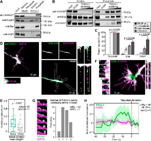
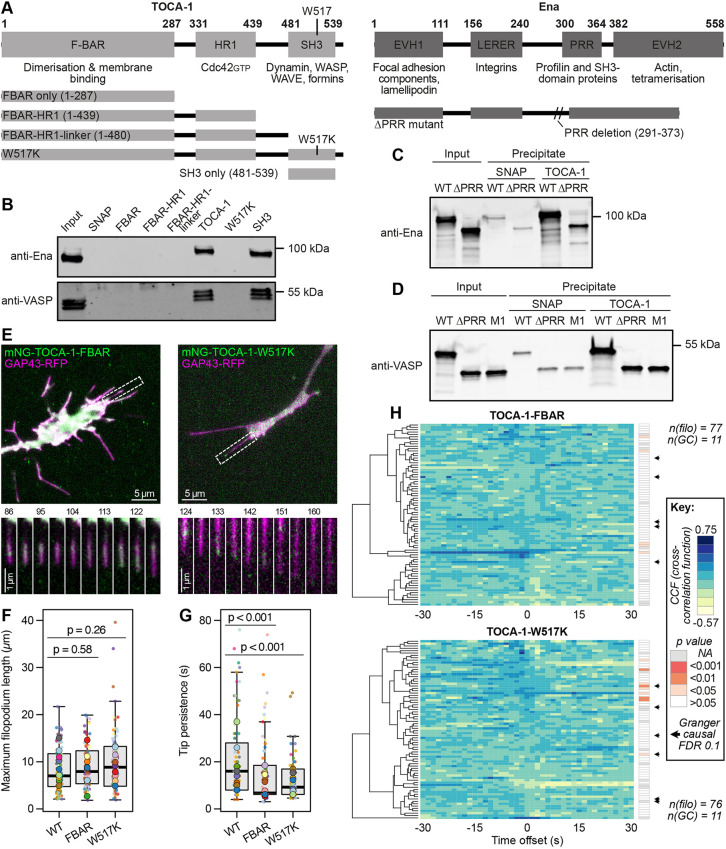
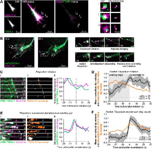
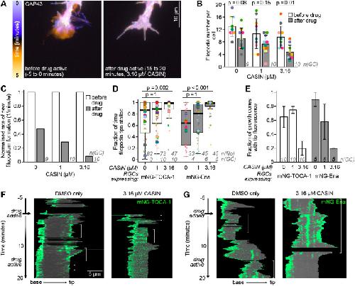
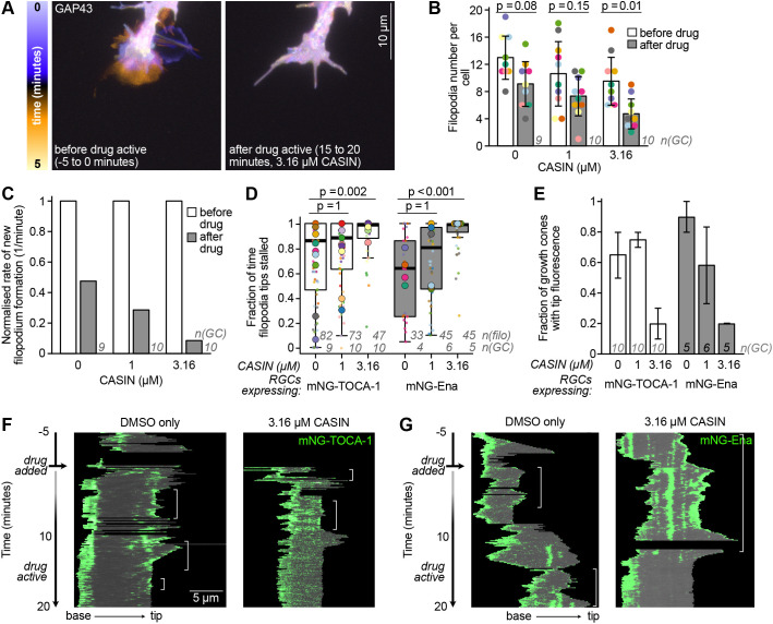
Filopodia are narrow actin-rich protrusions with important roles in neuronal development where membrane-binding adaptor proteins have emerged as upstream regulators that link membrane interactions to actin regulators, for example I-BAR and F-BAR domain-containing proteins interacting with Ena/VASP and formins. To explore the significance of the F-BAR neuronal membrane adaptor TOCA-1 in filopodia we used quantitative analysis of TOCA-1 and filopodial dynamics in Xenopus retinal ganglion cells, where Ena/VASP proteins have a native role in filopodial extension. Both the adaptors and their binding partners are part of diverse and redundant protein networks that can functionally compensate for each other. Increasing density of TOCA-1 enhances Ena/VASP binding in vitro and an accumulation of TOCA-1, and its coincidence with Ena, correlates with filopodial protrusion in vivo. Two-colour single molecule localisation microscopy of TOCA-1 and Ena supports their nanoscale association. TOCA-1 clusters promote filopodial protrusion depending on a functional SH3 domain and activation of Cdc42, which we perturbed using small molecule inhibitor CASIN. We propose that TOCA-1 clusters act independently of membrane curvature to recruit and promote Ena activity for filopodial protrusion.
???displayArticle.pubmedLink??? 38323924
???displayArticle.pmcLink??? PMC11006392
???displayArticle.link??? J Cell Sci
???displayArticle.grants??? [+]
WT095829MA Wellcome Trust , C6946/A14492 Cancer Research UK, RM1GM145399 NIGMS NIH HHS , RM1 GM145399 NIGMS NIH HHS , Wellcome Trust
Genes referenced: cdc42 enah
???attribute.lit??? ???displayArticles.show???
References [+] :
Applewhite,
Ena/VASP proteins have an anti-capping independent function in filopodia formation.
2007, Pubmed
Applewhite, Ena/VASP proteins have an anti-capping independent function in filopodia formation. 2007, Pubmed
Barzik, Ena/VASP regulates mDia2-initiated filopodial length, dynamics, and function. 2014, Pubmed
Bear, Antagonism between Ena/VASP proteins and actin filament capping regulates fibroblast motility. 2002, Pubmed
Becalska, Formation of membrane ridges and scallops by the F-BAR protein Nervous Wreck. 2013, Pubmed
Bindels, mScarlet: a bright monomeric red fluorescent protein for cellular imaging. 2017, Pubmed
Blake, Filopodia In Vitro and In Vivo. 2023, Pubmed
Boulanger, Patch-based nonlocal functional for denoising fluorescence microscopy image sequences. 2010, Pubmed
Breitsprecher, Clustering of VASP actively drives processive, WH2 domain-mediated actin filament elongation. 2008, Pubmed
Bu, The Toca-1-N-WASP complex links filopodial formation to endocytosis. 2009, Pubmed
Burke, Homeostatic actin cytoskeleton networks are regulated by assembly factor competition for monomers. 2014, Pubmed
Chan, Traction dynamics of filopodia on compliant substrates. 2008, Pubmed
Cheng, Initiation and disassembly of filopodia tip complexes containing VASP and lamellipodin. 2020, Pubmed
Chitu, The PCH family member MAYP/PSTPIP2 directly regulates F-actin bundling and enhances filopodia formation and motility in macrophages. 2005, Pubmed
Damiano-Guercio, Loss of Ena/VASP interferes with lamellipodium architecture, motility and integrin-dependent adhesion. 2020, Pubmed
Dimchev, Efficiency of lamellipodia protrusion is determined by the extent of cytosolic actin assembly. 2017, Pubmed
Dimchev, Induced Arp2/3 Complex Depletion Increases FMNL2/3 Formin Expression and Filopodia Formation. 2021, Pubmed
Disanza, CDC42 switches IRSp53 from inhibition of actin growth to elongation by clustering of VASP. 2013, Pubmed
Dobramysl, Stochastic combinations of actin regulatory proteins are sufficient to drive filopodia formation. 2021, Pubmed , Xenbase
Dwivedy, Ena/VASP function in retinal axons is required for terminal arborization but not pathway navigation. 2007, Pubmed , Xenbase
Falk, Electroporation of cDNA/Morpholinos to targeted areas of embryonic CNS in Xenopus. 2007, Pubmed , Xenbase
Feng, The Cdc42-interacting protein-4 (CIP4) gene knock-out mouse reveals delayed and decreased endocytosis. 2010, Pubmed
Florian, Cdc42 activity regulates hematopoietic stem cell aging and rejuvenation. 2012, Pubmed
Fox, Cooperative assembly of filopodia by the formin FMNL2 and I-BAR domain protein IRTKS. 2022, Pubmed
Fricke, Drosophila Cip4/Toca-1 integrates membrane trafficking and actin dynamics through WASP and SCAR/WAVE. 2009, Pubmed
Frost, Structural basis of membrane invagination by F-BAR domains. 2008, Pubmed
Galic, Dynamic recruitment of the curvature-sensitive protein ArhGAP44 to nanoscale membrane deformations limits exploratory filopodia initiation in neurons. 2014, Pubmed
Gallop, Filopodia and their links with membrane traffic and cell adhesion. 2020, Pubmed
Ghosh, Cofilin promotes actin polymerization and defines the direction of cell motility. 2004, Pubmed
Giuliani, Requirements for F-BAR proteins TOCA-1 and TOCA-2 in actin dynamics and membrane trafficking during Caenorhabditis elegans oocyte growth and embryonic epidermal morphogenesis. 2009, Pubmed
Gouder, Altered spinogenesis in iPSC-derived cortical neurons from patients with autism carrying de novo SHANK3 mutations. 2019, Pubmed
Guerrier, The F-BAR domain of srGAP2 induces membrane protrusions required for neuronal migration and morphogenesis. 2009, Pubmed
Hansen, Lamellipodin promotes actin assembly by clustering Ena/VASP proteins and tethering them to actin filaments. 2015, Pubmed , Xenbase
Harker, Ena/VASP processive elongation is modulated by avidity on actin filaments bundled by the filopodia cross-linker fascin. 2019, Pubmed
He, Myosin X is recruited to nascent focal adhesions at the leading edge and induces multi-cycle filopodial elongation. 2017, Pubmed
Ho, Toca-1 mediates Cdc42-dependent actin nucleation by activating the N-WASP-WIP complex. 2004, Pubmed , Xenbase
Hu, Transducer of Cdc42-dependent actin assembly promotes epidermal growth factor-induced cell motility and invasiveness. 2011, Pubmed
Hu, The Involvement of Neuron-Specific Factors in Dendritic Spinogenesis: Molecular Regulation and Association with Neurological Disorders. 2016, Pubmed
Jacquemet, Filopodome Mapping Identifies p130Cas as a Mechanosensitive Regulator of Filopodia Stability. 2019, Pubmed
Kadzik, F-Actin Cytoskeleton Network Self-Organization Through Competition and Cooperation. 2020, Pubmed
Kakimoto, Regulation of neuronal morphology by Toca-1, an F-BAR/EFC protein that induces plasma membrane invagination. 2006, Pubmed
Koestler, Arp2/3 complex is essential for actin network treadmilling as well as for targeting of capping protein and cofilin. 2013, Pubmed
Koser, Mechanosensing is critical for axon growth in the developing brain. 2016, Pubmed , Xenbase
Krause, Lamellipodin, an Ena/VASP ligand, is implicated in the regulation of lamellipodial dynamics. 2004, Pubmed
Laine, NanoJ: a high-performance open-source super-resolution microscopy toolbox. 2019, Pubmed
Lebrand, Critical role of Ena/VASP proteins for filopodia formation in neurons and in function downstream of netrin-1. 2004, Pubmed
Ledoux, Plasma membrane nanodeformations promote actin polymerization through CIP4/CDC42 recruitment and regulate type II IFN signaling. 2023, Pubmed
Lee, Self-assembly of filopodia-like structures on supported lipid bilayers. 2010, Pubmed , Xenbase
Lee, Functional hierarchy of redundant actin assembly factors revealed by fine-grained registration of intrinsic image fluctuations. 2015, Pubmed
Leung, Live visualization of protein synthesis in axonal growth cones by microinjection of photoconvertible Kaede into Xenopus embryos. 2008, Pubmed , Xenbase
Li, Real-time 3D single-molecule localization using experimental point spread functions. 2018, Pubmed
Liu, Rational identification of a Cdc42 inhibitor presents a new regimen for long-term hematopoietic stem cell mobilization. 2019, Pubmed
Mallavarapu, Regulated actin cytoskeleton assembly at filopodium tips controls their extension and retraction. 1999, Pubmed
Mancinelli, Dendrite tapering actuates a self-organizing signaling circuit for stochastic filopodia initiation in neurons. 2021, Pubmed
Mattila, Missing-in-metastasis and IRSp53 deform PI(4,5)P2-rich membranes by an inverse BAR domain-like mechanism. 2007, Pubmed
McCormick, Multi-monoubiquitylation controls VASP-mediated actin dynamics. 2024, Pubmed
McDonald, Oligomerization but Not Membrane Bending Underlies the Function of Certain F-BAR Proteins in Cell Motility and Cytokinesis. 2015, Pubmed
Nakagawa, IRSp53 is colocalised with WAVE2 at the tips of protruding lamellipodia and filopodia independently of Mena. 2003, Pubmed
Noh, Granger-causal inference of the lamellipodial actin regulator hierarchy by live cell imaging without perturbation. 2022, Pubmed
Nozumi, Coordinated Movement of Vesicles and Actin Bundles during Nerve Growth Revealed by Superresolution Microscopy. 2017, Pubmed
O'Connor, Pioneer growth cone steering decisions mediated by single filopodial contacts in situ. 1990, Pubmed
Padrick, Physical mechanisms of signal integration by WASP family proteins. 2010, Pubmed
Peterson, Biochemical suppression of small-molecule inhibitors: a strategy to identify inhibitor targets and signaling pathway components. 2006, Pubmed , Xenbase
Pokrant, Ena/VASP clustering at microspike tips involves lamellipodin but not I-BAR proteins, and absolutely requires unconventional myosin-X. 2023, Pubmed
Pylvänäinen, Fast4DReg - fast registration of 4D microscopy datasets. 2023, Pubmed
Qualmann, Syndapin isoforms participate in receptor-mediated endocytosis and actin organization. 2000, Pubmed
Saengsawang, The F-BAR protein CIP4 inhibits neurite formation by producing lamellipodial protrusions. 2012, Pubmed
Saengsawang, CIP4 coordinates with phospholipids and actin-associated proteins to localize to the protruding edge and produce actin ribs and veils. 2013, Pubmed
Schindelin, Fiji: an open-source platform for biological-image analysis. 2012, Pubmed
Shaner, A bright monomeric green fluorescent protein derived from Branchiostoma lanceolatum. 2013, Pubmed
She, Association of the growth-arrest-specific protein Gas7 with F-actin induces reorganization of microfilaments and promotes membrane outgrowth. 2002, Pubmed
Shimada, Mapping of the basic amino-acid residues responsible for tubulation and cellular protrusion by the EFC/F-BAR domain of pacsin2/Syndapin II. 2010, Pubmed
Skruber, Arp2/3 and Mena/VASP Require Profilin 1 for Actin Network Assembly at the Leading Edge. 2020, Pubmed
Sudhaharan, Superresolution microscopy reveals distinct localisation of full length IRSp53 and its I-BAR domain protein within filopodia. 2019, Pubmed
Taylor, Opposing functions of F-BAR proteins in neuronal membrane protrusion, tubule formation, and neurite outgrowth. 2019, Pubmed
Tinevez, TrackMate: An open and extensible platform for single-particle tracking. 2017, Pubmed
Truesdell, CIP4 promotes lung adenocarcinoma metastasis and is associated with poor prognosis. 2015, Pubmed
Tsai, Ezrin enrichment on curved membranes requires a specific conformation or interaction with a curvature-sensitive partner. 2018, Pubmed
Tsai, Activated I-BAR IRSp53 clustering controls the formation of VASP-actin-based membrane protrusions. 2022, Pubmed
Tsujita, Coordination between the actin cytoskeleton and membrane deformation by a novel membrane tubulation domain of PCH proteins is involved in endocytosis. 2006, Pubmed
Urbančič, Filopodyan: An open-source pipeline for the analysis of filopodia. 2017, Pubmed , Xenbase
Walrant, Triggering actin polymerization in Xenopus egg extracts from phosphoinositide-containing lipid bilayers. 2015, Pubmed , Xenbase
Wang, Localization events-based sample drift correction for localization microscopy with redundant cross-correlation algorithm. 2014, Pubmed
Welf, Using fluctuation analysis to establish causal relations between cellular events without experimental perturbation. 2014, Pubmed
Wit, Neuronal filopodia: From stochastic dynamics to robustness of brain morphogenesis. 2023, Pubmed
Zhai, FCHSD2 cooperates with CDC42 and N-WASP to regulate cell protrusion formation. 2022, Pubmed
Zhang, Rational design of true monomeric and bright photoactivatable fluorescent proteins. 2012, Pubmed
