Click here to close
Hello! We notice that you are using Internet Explorer, which is not supported by Xenbase and may cause the site to display incorrectly.
We suggest using a current version of Chrome,
FireFox, or Safari.
???displayArticle.abstract???
Wnt is a family of secreted signaling proteins involved in the regulation of cellular processes, including maintenance of stem cells, carcinogenesis, and cell differentiation. In the context of early vertebrate embryogenesis, graded distribution of Wnt proteins has been thought to regulate positional information along the antero-posterior axis. However, understanding of the molecular basis for Wnt spatial distribution remains poor. Modified states of heparan sulfate (HS) proteoglycans are essential for Wnt8 localization, because depletion of N-deacetylase/N-sulfotransferase 1 (NDST1), a modification enzyme of HS chains, decreases Wnt8 levels and NDST1 overexpression increases Wnt8 levels on the cell surface. Since overexpression of NDST1 increases both deacetylation and N-sulfation of HS chains, it is not clear which function of NDST1 is actually involved in Wnt8 localization. In the present study, we generated an NDST1 mutant that specifically increases deacetylation, but not N-sulfation, of HS chains in Xenopus embryos. Unlike wild-type NDST1, this mutant did not increase Wnt8 accumulation on the cell surface, but it reduced canonical Wnt signaling, as determined with the TOP-Flash reporter assay. These results suggest that N-sulfation of HS chains is responsible for localization of Wnt8 and Wnt8 signaling, whereas deacetylation has an inhibitory effect on canonical Wnt signaling. Consistently, overexpression of wild-type NDST1, but not the mutant, resulted in small eyes in Xenopus embryos. Thus, our NDST1 mutant enables us to dissect the regulation of Wnt8 localization and signaling by HS proteoglycans by specifically manipulating the enzymatic activities of NDST1.
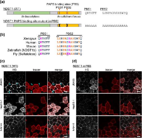
FIGURE 1. A PAPS‐binding site mutant (mPBS) of NDST1 exhibited increased deacetylation, but not N‐sulfation, in Xenopus embryos. (a) Domain structure of NDST1 and amino acid sequences of PAPS‐binding sites (PBSs). Sequences of wild‐type (WT) NDST1 and mPBS are shown. (b) Sequence conservation of PBSs among species. Numbering of the residues is based on Xenopus Ndst1.L. (c) Overexpression of WT NDST1 in the animal cap region increased both JM403 and HepSS‐1 staining and decreased NAH46 staining. WT NDST1‐overexpressing cells exhibited a non‐cell‐autonomous increase in JM403 staining (arrows). (d) Overexpression of NDST1‐mPBS in the animal cap region increased JM403 staining, but not HepSS‐1 staining, and decreased NAH46 staining. mRNAs were injected into the animal region of a ventral blastomere at the four‐cell stage. Embryos were fixed at Stage 11.5. Amounts of mRNAs: ndst1 (WT or mPBS), 1000 pg/embryo; mRuby‐kras, 100 pg/embryo. Scale bar: 20 μm.
FIGURE 2. Upon overexpression of NDST1‐mPBS, mVenus‐tagged Wnt8 (mV‐Wnt8) does not accumulate on the cell surface. (a) Schematic illustration of microinjection of mRNAs. Microinjection was performed at the four‐cell stage. (b) Upon overexpression of WT NDST1, mV‐Wnt8 (closed arrowheads) accumulated on the cell surface, while it did not upon overexpression of NDST1‐mPBS (open arrowheads). Embryos were observed at Stage 11.5–12 by live imaging. Amounts of mRNAs: ndst1 (WT and mPBS), 1000 pg/embryo; mRFP1, 100 pg/embryo. Scale bar: 20 μm.
FIGURE 3. Canonical Wnt signaling required N‐sulfation‐rich HS chains rather than N‐deacetylation‐rich HS chains. TOP‐Flash reporter assay. Numbers of measured pools (n, each pool contained three embryos at Stage 11.5) are indicated. Multiple comparisons were carried out with pairwise t‐tests in which significance levels (p‐values) were adjusted by the Holm method, after performing Shapiro–Wilk tests to assess normality of datasets. mRNAs and TOP‐Flash reporter DNA were injected into the animal region of a ventral blastomere at the four‐cell stage. Amounts of mRNAs: wnt8, 100 pg/embryo; ndst1 (WT or mPBS), 500 pg/embryo. Amount of TOP‐Flash reporter DNA: 100 pg/embryo.
FIGURE 4. Overexpression of WT NDST1 resulted in smaller eyes, whereas overexpression of NDST1‐mPBS did not. (a) Morphological phenotypes of injected embryos at Stage 35–36. Overexpression of WT NDST1 caused smaller eyes compared to siblings, whereas overexpression of NDST1‐mPBS did not. mRNAs were injected into the animal region of both dorsal blastomeres at the four‐cell stage, targeting the anterior neuroectoderm. (b) Quantification of eye size in embryos. Statistical analysis was performed with the Wilcoxon rank‐sum test. Numbers of embryos (N) and numbers of eyes (n) are indicated. Amounts of mRNAs: ndst1 (WT or mPBS), 2000 pg/embryo.