XB-ART-60541
Int J Mol Sci
2024 Jan 10;252:. doi: 10.3390/ijms25020870.
Show Gene links
Show Anatomy links
Mechanical Tensions Regulate Gene Expression in the Xenopus laevis Axial Tissues.
Eroshkin FM, Fefelova EA, Bredov DV, Orlov EE, Kolyupanova NM, Mazur AM, Sokolov AS, Zhigalova NA, Prokhortchouk EB, Nesterenko AM, Zaraisky AG.
???displayArticle.abstract???
During gastrulation and neurulation, the chordamesoderm and overlying neuroectoderm of vertebrate embryos converge under the control of a specific genetic programme to the dorsal midline, simultaneously extending along it. However, whether mechanical tensions resulting from these morphogenetic movements play a role in long-range feedback signaling that in turn regulates gene expression in the chordamesoderm and neuroectoderm is unclear. In the present work, by using a model of artificially stretched explants of Xenopus midgastrula embryos and full-transcriptome sequencing, we identified genes with altered expression in response to external mechanical stretching. Importantly, mechanically activated genes appeared to be expressed during normal development in the trunk, i.e., in the stretched region only. By contrast, genes inhibited by mechanical stretching were normally expressed in the anterior neuroectoderm, where mechanical stress is low. These results indicate that mechanical tensions may play the role of a long-range signaling factor that regulates patterning of the embryo, serving as a link coupling morphogenesis and cell differentiation.
???displayArticle.pubmedLink??? 38255964
???displayArticle.pmcLink??? PMC10815341
???displayArticle.link??? Int J Mol Sci
???displayArticle.grants??? [+]
23-74-30005 Russian Science Foundation
Species referenced: Xenopus laevis
Genes referenced: adamts7 cd82 cdx4 cebpa cer1 foxc1 foxc2 frzb2 fst gbx2 gsc irx3 lef1 mmp21 myf5 nalcn otx2 prss8l.4 sfrp1 shh six3 socs3 tbx6 tbxt xmc
GO keywords: neural tube closure [+]
???displayArticle.gses??? GSE246027: NCBI
Phenotypes: Xla Wt + neurectoderm explant + stretch(Fig. 3. B)
???attribute.lit??? ???displayArticles.show???
|
|
Figure 1. Genetically encoded mechanical sensor VinTS reveals different mechanical tensions in the head and trunk parts of the neuroectoderm. (A–D) VinTS mechanosensor. (E–H) VinTSΔC control. (A,E) Schema of sensor. (B,F) Images of the Xenopus embryo, microinjected with the VinTS mRNA, in the green channel. (C,G) The result of computer processing of images in green and cyan channels. Red color corresponds to low degree of MTs (high FRET); yellow and blue color corresponds to high degree of MTs (low FRET). (D,H) Vertical plot showing the distribution of signal intensity (green) and FRET (orange) along the anterior–posterior axis of the embryo. |
|
|
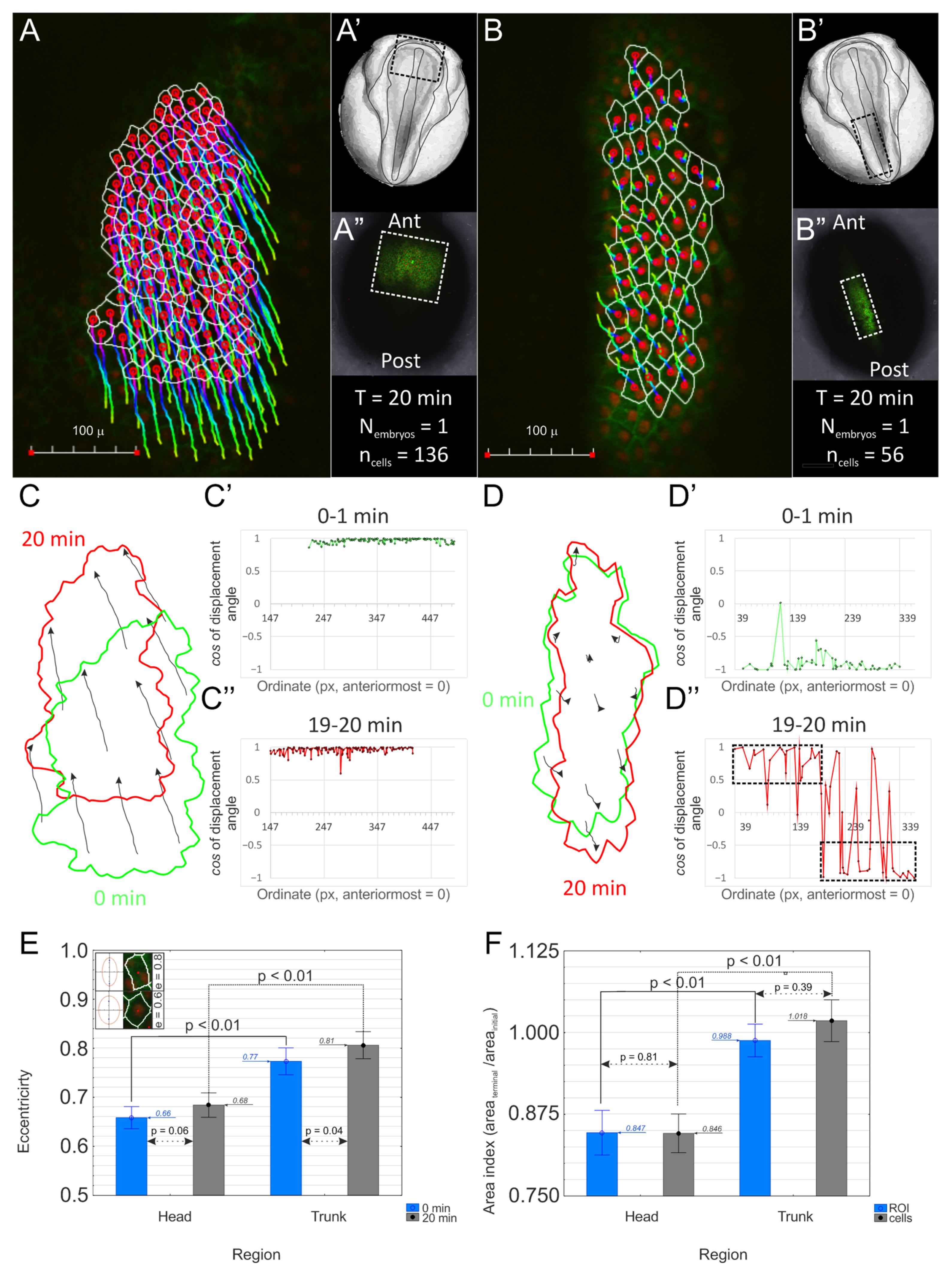
Figure 2. Morphometric analysis of tissue deformation. (A,B) To evaluate tissue deformation, we performed time-lapse imaging of cells in head (A) and trunk (B) regions of st. 14–15 Xenopus neurula during a 20 min interval. Insets in the right row show the position of segmented regions (enclosed with white dashed line) on scheme (A′,B′) and in imaged embryos (A″,B″) under lower magnification. Cell trajectories in (A,B) are color-coded: yellow–green indicates the initial part of the trajectory, blue—central, purple–red—terminal. (C,D) Tissue-level deformation evaluated by shape change of integral ROI including all segmented cells. Green and red counters reflect ROI shape at the first and last frame, respectively, of the time-lapse sequence. Individual trajectories of selected cells are visualized as black lines; arrows indicate direction of cell displacements inside ROIs. (C′,D′) and (C″,D″): To quantitatively describe spatial distribution of cell displacements underlying ROI deformation presented in (C,D), we calculated cosine of the angle between anteroposterior axis and direction of each cell displacement during two initial (C′,D′) and two terminal (C″,D″) frames in sequence and plotted this cosine value against ordinate (in pixels). We denote 0° (360°) displacement angle as shift towards anterior pole, and 180°—towards posterior. Thus, cosine values close to 1 indicate displacement towards the anterior pole, and values close to −1—towards the posterior pole. Note the marked translational shift of ROI in the head region without significant elongation on the contrary to the trunk region, that mostly remained in the field of view and was subjected to bidirectional ((D″) black dotted boxes) elongation. (E,F) To estimate cellular shape changes underlying observed ROI deformations, we analyzed distribution of cell eccentricities (E) for head (Nembryos = 1, ncells = 136) and trunk (Nembryos = 1, ncells = 56) regions at the start (blue) and the end (grey) of time-lapse series as well as area changes (F) of cells (blue) and small ROIs, including 10–11 cells (gray); columns show mean, whiskers—95% confidence interval. Inset in (E) (reprinted under Creative Commons 3.0 license) shows typical cell and respective ellipse shape for eccentricity = 0.6 and for eccentricity = 0.8. Note the slight (but statistically significant) increase in mean eccentricity in the trunk region while the apical cell area remains the same, reflecting cell elongation in the trunk region. At the same time, mean eccentricity in the head region did not change, while the apical cell area decreased, reflecting apical constriction. |
|
|
Figure 3. Convergent extension of the neurectoderm and schema of experiments in finding of genes regulated by mechanical tensions. (A) Photos of FLD-injected neural plate at different successive stages of development. White dashed lines connect at different stages the same noticeable features at the embryo surface. The red dashed line on the image of the midgastrula embryo indicates the approximate border of the neuroectodermal explants which had been excised at this stage. (B) Schema of experiments of explants stretching followed by NGS (see main text for details). Red dashed lines indicate the boundaries of the explants. |
|
|
Figure 4. Analysis of the influence of the neuroectodermal explants stretching on gene expression. (A) Examples of explants nonstretched and stretched according to the schema shown in Figure 3B. (B) Genes whose expression changed in the explants upon the stretching, according to qRT-PCR data. Bars indicate the standard deviation. (C) Percentage expression distribution of selected MT-responsive genes in the indicated on the right groups of cells in midgastrula embryo (stage 14) according to the Jamboree single-cell sequencing database [24]. The group anterior neural includes such cell types as anterior neural plate; the group anterior non-neural includes such cell types as anterior placodal area, cement gland primordium, eye primordium, and anterior neural crest; the group posterior neural includes such cell types as posterior neural plate; the group posterior non-neural includes such cell types as presomitic mesoderm, somite, and tail bud; the group other includes other cell types (see Xenopus single-cell transcriptomic data analysis in Section 4.6 for details). |
References [+] :
Agricola,
Identification of genes expressed in the migrating primitive myeloid lineage of Xenopus laevis.
2016, Pubmed,
Xenbase
Agricola, Identification of genes expressed in the migrating primitive myeloid lineage of Xenopus laevis. 2016, Pubmed , Xenbase
Alexander, CD82 Is a Marker for Prospective Isolation of Human Muscle Satellite Cells and Is Linked to Muscular Dystrophies. 2016, Pubmed
Andreazzoli, Activating and repressing signals in head development: the role of Xotx1 and Xotx2. 1997, Pubmed , Xenbase
Arnold, Brachyury is a target gene of the Wnt/beta-catenin signaling pathway. 2000, Pubmed
Beck, Analysis of the developing Xenopus tail bud reveals separate phases of gene expression during determination and outgrowth. 1998, Pubmed , Xenbase
Belintsev, Model of pattern formation in epithelial morphogenesis. 1987, Pubmed
Belousov, [Tensotaxis--a collective movement of embryonic cells up along the gradients of mechanical tensions]. 1999, Pubmed , Xenbase
Beloussov, Mechanical stresses and morphological patterns in amphibian embryos. 1975, Pubmed , Xenbase
Beloussov, Mechanically based generative laws of morphogenesis. 2008, Pubmed
Bergsma, Global deletion of tetraspanin CD82 attenuates bone growth and enhances bone marrow adipogenesis. 2018, Pubmed
Briggs, The dynamics of gene expression in vertebrate embryogenesis at single-cell resolution. 2018, Pubmed , Xenbase
Brunet, Evolutionary conservation of early mesoderm specification by mechanotransduction in Bilateria. 2013, Pubmed
Butler, Spatial and temporal analysis of PCP protein dynamics during neural tube closure. 2018, Pubmed , Xenbase
Carlin, Six3 cooperates with Hedgehog signaling to specify ventral telencephalon by promoting early expression of Foxg1a and repressing Wnt signaling. 2012, Pubmed
Carron, Antagonistic interaction between IGF and Wnt/JNK signaling in convergent extension in Xenopus embryo. 2005, Pubmed , Xenbase
Cox, Caudalization of neural fate by tissue recombination and bFGF. 1995, Pubmed , Xenbase
Crease, Cooperation between the activin and Wnt pathways in the spatial control of organizer gene expression. 1998, Pubmed , Xenbase
Deimling, Fgf is required to regulate anterior-posterior patterning in the Xenopus lateral plate mesoderm. 2011, Pubmed , Xenbase
Delile, A cell-based computational model of early embryogenesis coupling mechanical behaviour and gene regulation. 2017, Pubmed
Desprat, Tissue deformation modulates twist expression to determine anterior midgut differentiation in Drosophila embryos. 2008, Pubmed
Dunn, A practical guide to evaluating colocalization in biological microscopy. 2011, Pubmed
Elul, Monopolar protrusive activity: a new morphogenic cell behavior in the neural plate dependent on vertical interactions with the mesoderm in Xenopus. 2000, Pubmed , Xenbase
Eroshkin, Mechano-sensitive regulation of gene expression during the embryonic development. 2017, Pubmed
Eyckmans, A hitchhiker's guide to mechanobiology. 2011, Pubmed
Faas, Overlapping functions of Cdx1, Cdx2, and Cdx4 in the development of the amphibian Xenopus tropicalis. 2009, Pubmed , Xenbase
Farge, Mechanical induction of Twist in the Drosophila foregut/stomodeal primordium. 2003, Pubmed
Frazzetto, Xenopus marginal coil (Xmc), a novel FGF inducible cytosolic coiled-coil protein regulating gastrulation movements. 2002, Pubmed , Xenbase
Gestri, Six3 functions in anterior neural plate specification by promoting cell proliferation and inhibiting Bmp4 expression. 2005, Pubmed , Xenbase
Ghanbari, Molecular cloning and embryonic expression of Xenopus Six homeobox genes. 2001, Pubmed , Xenbase
Giovannini, Antisense inhibition of Xbrachyury impairs mesoderm formation in Xenopus embryos. 2002, Pubmed , Xenbase
Grashoff, Measuring mechanical tension across vinculin reveals regulation of focal adhesion dynamics. 2010, Pubmed
Hardin, The behaviour and function of bottle cells during gastrulation of Xenopus laevis. 1988, Pubmed , Xenbase
Haremaki, Xmc mediates Xctr1-independent morphogenesis in Xenopus laevis. 2009, Pubmed , Xenbase
Hashimoto, Mechanical Force Induces Phosphorylation-Mediated Signaling that Underlies Tissue Response and Robustness in Xenopus Embryos. 2019, Pubmed , Xenbase
Holowacz, FGF is required for posterior neural patterning but not for neural induction. 1999, Pubmed , Xenbase
Hudson, Neuromesodermal Lineage Contribution to CNS Development in Invertebrate and Vertebrate Chordates. 2021, Pubmed
Isaacs, eFGF regulates Xbra expression during Xenopus gastrulation. 1994, Pubmed , Xenbase
Itoh, Graded amounts of Xenopus dishevelled specify discrete anteroposterior cell fates in prospective ectoderm. 1997, Pubmed , Xenbase
Janmey, From tissue mechanics to transcription factors. 2013, Pubmed
Kardash, Imaging protein activity in live embryos using fluorescence resonance energy transfer biosensors. 2011, Pubmed
Keenan, FGF signal transduction and the regulation of Cdx gene expression. 2006, Pubmed , Xenbase
Keller, Shaping the vertebrate body plan by polarized embryonic cell movements. 2002, Pubmed
Kengaku, bFGF as a possible morphogen for the anteroposterior axis of the central nervous system in Xenopus. 1995, Pubmed , Xenbase
Kinoshita, Mechanical Stress Regulates Epithelial Tissue Integrity and Stiffness through the FGFR/Erk2 Signaling Pathway during Embryogenesis. 2020, Pubmed , Xenbase
Lagutin, Six3 repression of Wnt signaling in the anterior neuroectoderm is essential for vertebrate forebrain development. 2003, Pubmed
Liu, Neuroretina specification in mouse embryos requires Six3-mediated suppression of Wnt8b in the anterior neural plate. 2010, Pubmed
Marlétaz, Cdx ParaHox genes acquired distinct developmental roles after gene duplication in vertebrate evolution. 2015, Pubmed , Xenbase
Martin, Integration of contractile forces during tissue invagination. 2010, Pubmed
Meng, Mechanical stretching boosts expansion and regeneration of intestinal organoids through fueling stem cell self-renewal. 2022, Pubmed
Murray, A mechanical model for mesenchymal morphogenesis. 1983, Pubmed
Neumann, Tetraspanin CD82 affects migration, attachment and invasion of rheumatoid arthritis synovial fibroblasts. 2018, Pubmed
Niehrs, The homeobox gene goosecoid controls cell migration in Xenopus embryos. 1993, Pubmed , Xenbase
Orlov, Targeted search for scaling genes reveals matrixmetalloproteinase 3 as a scaler of the dorsal-ventral pattern in Xenopus laevis embryos. 2022, Pubmed , Xenbase
Pannese, The Xenopus homologue of Otx2 is a maternal homeobox gene that demarcates and specifies anterior body regions. 1995, Pubmed , Xenbase
Parada, Mechanical feedback defines organizing centers to drive digit emergence. 2022, Pubmed
Park, Xenopus cDNA microarray identification of genes with endodermal organ expression. 2007, Pubmed , Xenbase
Pilon, Cdx4 is a direct target of the canonical Wnt pathway. 2006, Pubmed
Pukhlyakova, β-Catenin-dependent mechanotransduction dates back to the common ancestor of Cnidaria and Bilateria. 2018, Pubmed
Ro, Modulation of Tcf3 repressor complex composition regulates cdx4 expression in zebrafish. 2011, Pubmed
Sambasivan, Neuromesodermal Progenitors: A Basis for Robust Axial Patterning in Development and Evolution. 2020, Pubmed
Sander, The opposing homeobox genes Goosecoid and Vent1/2 self-regulate Xenopus patterning. 2007, Pubmed , Xenbase
Sanketi, Pitx2 patterns an accelerator-brake mechanical feedback through latent TGFβ to rotate the gut. 2022, Pubmed
Schulte-Merker, Mesoderm formation in response to Brachyury requires FGF signalling. 1995, Pubmed , Xenbase
Shrestha, Chd5 Regulates the Transcription Factor Six3 to Promote Neuronal Differentiation. 2023, Pubmed
Sokol, Mechanotransduction During Vertebrate Neurulation. 2016, Pubmed , Xenbase
Sokol, Interaction of Wnt and activin in dorsal mesoderm induction in Xenopus. 1992, Pubmed , Xenbase
Steinmetz, Six3 demarcates the anterior-most developing brain region in bilaterian animals. 2010, Pubmed
Vignal, Expression of RhoB in the developing Xenopus laevis embryo. 2007, Pubmed , Xenbase
Xu, Characterization and developmental expression of Xenopus C/EBP gene. 1992, Pubmed , Xenbase
Yamashita, Wide and high resolution tension measurement using FRET in embryo. 2016, Pubmed , Xenbase
Yao, Goosecoid promotes head organizer activity by direct repression of Xwnt8 in Spemann's organizer. 2001, Pubmed , Xenbase
Zeng, CD82/KAI1 inhibits invasion and metastasis of esophageal squamous cell carcinoma via TGF-β1. 2018, Pubmed
Zhou, Cloning and expression of xSix3, the Xenopus homologue of murine Six3. 2000, Pubmed , Xenbase
