|
Fig. 1.
Isolation of neural progenitor cells and immature neurons from the optic tectum. (A) Visual experience paradigm used to enrich for NPCs and immature neurons. Animals were reared in 12 h light/12 h dark until stage 46 when the midbrain was electroporated with pSOX2-bd::tGFP plasmid. After electroporation, animals were randomly divided into two groups, one exposed to enhanced visual experience (VE) for 24 h. (B) Whole brain electroporation labels NPCs and neurons in the optic tectum. Left: Image of the head of the tadpole with electrodes (yellow) on each side of the optic tectum. Middle: Dorsal view of the optic tectum. The ventricle, NPC layer, and neuronal layer are labeled. Right: in vivo 2-photon image of tGFP-labeled NPCs and neurons in the ventricular layer (VL) and neuronal layer (NL). (C) Fluorescence histogram indicates the gate setting of the fluorescence-activated cell sorting (FACS) to isolate tGFP+ cells. Control is set to the background fluorescence from nonelectroporated midbrain cells. |
|
Fig. 2.
Bioinformatic analysis of differentially expressed transcripts identifies functional categories and interaction networks. (A) Fold change of transcript expression between NPCs and immature neurons in GO biological processes: cell proliferation, cell differentiation, and cell cycle. (B) Protein interaction network analysis of DE transcripts, arranged by number of binding partners (interactions) in NCPs (blue) and neurons (red). (C) Network analysis of the nine transcripts highlighted in (B) with the most binding partners, blue indicates genes up-regulated in neural progenitor cells and red indicates increased expression in immature neurons. Fold change scale applies to (A) and (C).
|
|
Fig. 3. Network of differentially expressed transcriptional regulators. (A) ELK1, BRCA1, CEBPB, CEBPD, and FOSL1 form a network of DE transcription factors that regulates other DE transcription factors. Color refers to fold change enrichment between NPCs (blue) and neurons (red). (B) 5-way Venn diagram showing the numbers of transcripts targeted by the 5 DE transcription factors in (B). For specific targets, see SI Appendix, Table S3. |
|
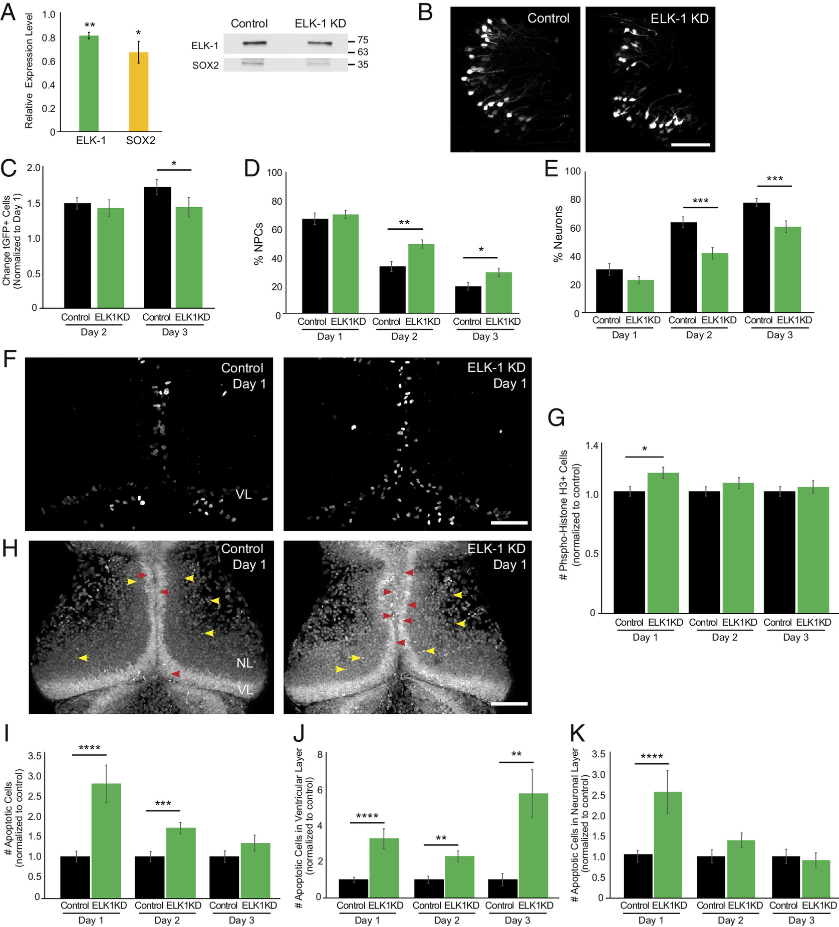
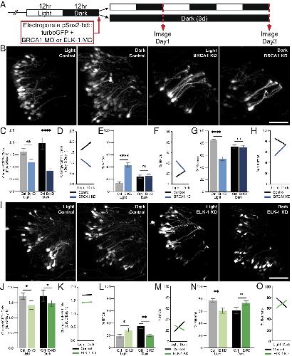
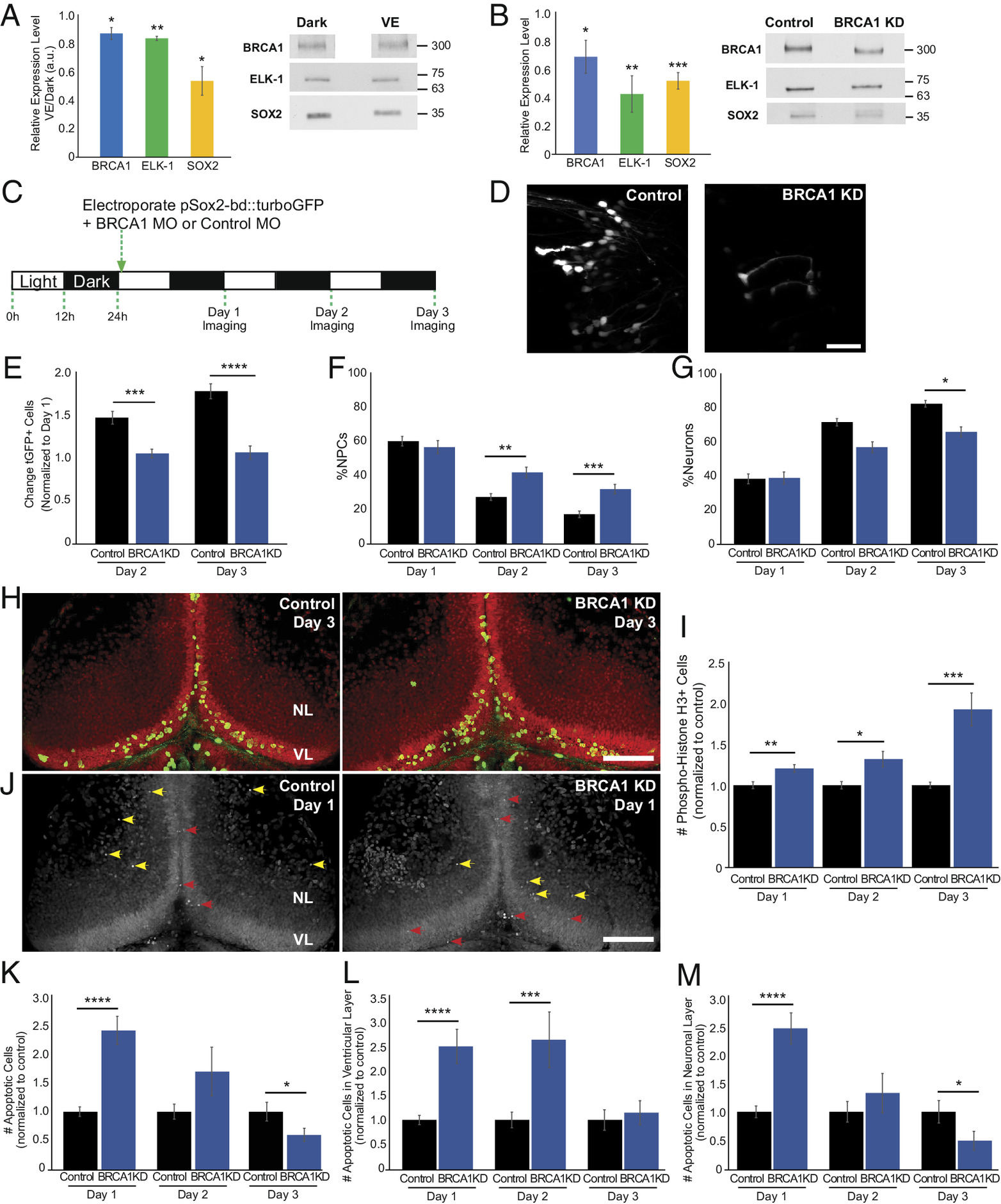
Fig. 4.
BRCA1 regulates neural progenitor cell fate. (A) BRCA1 (blue), ELK-1 (green), and SOX2 (yellow) expression are increased in animals maintained in the dark compared to enhanced visual experience (VE). Quantitation, normalized to Ponceau staining (Left). n: BRCA1 (5); ELK-1 (4), SOX2 (4). (B) BRCA1 knockdown lowers BRCA1 (blue, n = 5), ELK-1 (green, n = 6), and SOX2 (yellow, n = 6) protein expression. Midbrains were dissected for western blots 2 d after electroporating morpholinos. (C) Diagram of in vivo imaging protocol. Animals were maintained in a 12 h light/12 h dark cycle. After coelectroporation with tGFP and brca1 or control morpholinos, animals were imaged for 3 consecutive days. (D) Representative in vivo images of tGFP+ tectal cells from control morpholino and BRCA1 KD animals. (Scale bar, 50 µm.) (E) BRCA1 KD significantly reduced tGFP+ cell numbers compared to control morpholino-treated animals on days 2 and 3. n = 45 to 46 animals per condition. (F and G) Of the cells shown in (E), the percentage of NPCs significantly increased (F) and neurons decreased (G) with BRCA1 KD compared to control morpholino treatment. (H) Z-projection images showing pH3 immunolabeling (green) and SYTOX nuclear labeling (red) on day 3 in the ventricular layer (VL) and neuronal layer (NL). (Scale bar: 100 µm.) (I) BRCA1 KD significantly increased the total number of pH3+ cells in the tectum compared to control morpholino-treated animals over 3 d. n = 37 to 48 animals per group/timepoint. (J) Confocal Z-projection images of SYTOX-labeled apoptotic nuclei in NPCs in the ventricular layer on day 1 (VL, red arrowheads) and apoptotic neurons in the neuronal layers (NL, yellow arrowheads). (Scale bar: 100 µm.) (K) BRCA1 KD significantly affected the total number of apoptotic cells compared to control morpholino-treated animals. n = 34 to 38 animals per group/timepoint. (L and M) Of the cells shown in (K), BRCA1 KD significantly increased apoptosis in NPCs on days 1 and 2 (L) and in neurons on day 1 compared to control morpholino-treated animals. (M) *P < 0.05, **P < 0.01, ***P < 0.001, and ****P < 0.0001; two-tailed Student’s t test in (A); one-tailed Student’s t test in (B); Mann–Whitney U test in (E–G), (I), and (K–M). |
|
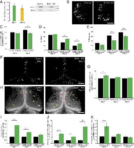
Fig. 5.
ELK-1 regulates neural progenitor cell fate. (A) elk-1 morpholino reduces ELK-1 (green, n = 3) and SOX2 (yellow, n = 3) compared to control morpholino-treated animals. Midbrains were dissected for western blots 2 d after electroporating morpholinos. Blots were normalized to Ponceau staining for quantification. (B) Representative in vivo images of tGFP+ cells in the optic tectum from control morpholino-treated animals and ELK-1 KD animals. The experimental protocol is shown in Fig. 4C. (Scale bar: 100 µm.) (C) ELK-1 KD significantly reduces the total number of tGFP+ progeny number on day 3 compared to control morpholino-treated animals. n = 12 animals per condition. (D and E) ELK-1 KD significantly increases the percentage of NPCs (D) and decreases neurons (E) in total eGFP+ cells compared to control morpholino-treated animals. (F) Confocal Z-projection of phospho-Histone H3 (pH3) immunolabeling in control morpholino-treated animals and ELK-1 KD tecta. (Scale bar: 100 µm.) (G) ELK-1 KD increases pH3+ cells on day 1 compared to control morpholino-treated animals. n = 40 to 52 animals per group/timepoint. (H) Confocal Z-projection images of SYTOX+ apoptotic nuclei in NPCs in the ventricular layer (VL) on day 1 (red arrowheads) and apoptotic neurons in the neuronal layers (NL, yellow arrowheads). (Scale bar: 100 µm.) (I) ELK-1 KD significantly increases the total number of apoptotic cells on days 1 and 2 compared to control morpholino-treated animals. n = 39 to 51 animals per group/timepoint. (J and K) ELK-1 KD significantly increased apoptosis in NPCs across all days tested (J) and in neurons on day 1 (K) compared to control morpholino-treated animals. *P < 0.05, **P < 0.01, ***P < 0.001, and ****P < 0.0001; one-tailed Student’s t test in (A); Mann–Whitney U test in (C–E), (G), and (I–K). |
|
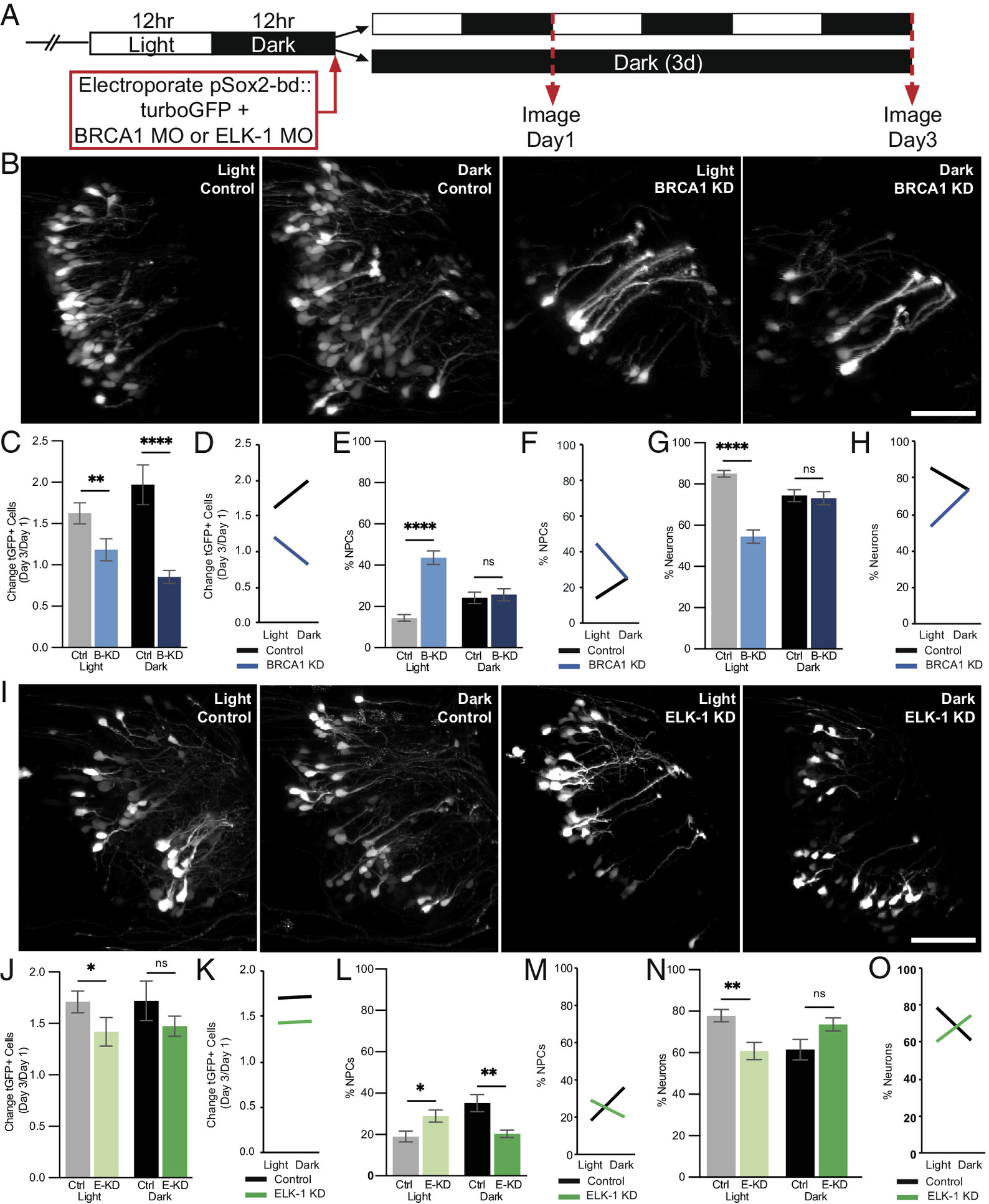
Fig. 6.
BRCA1 and ELK-1 mediate visual experience–dependent effects on neural progenitor cell fate. (A) Diagram of treatment and imaging protocol. (B–H) BRCA1 mediates the effects of visual stimulation on NPC fate. (B) Representative images of tGFP+ cells collected on day 3 from animals exposed to 12 h light/12 h dark (light) or continuous dark (dark) with BRCA1 KD or control morpholinos. (Scale bar: 50 µm.) (C–H) Quantitative analysis of imaging data. (C) BRCA1 KD (B-KD) blocked the normal increase in GFP+ cells over the 3-d imaging period in animals exposed to 12 h light/12 h dark (light: gray bar vs. light blue bar) or dark (dark: black bar vs. dark blue bar) compared to control morpholino-treated animals. n = 17 to 24 animals per condition/timepoint. (D) Profile plot of data in (C) demonstrating that the effect of visual experience on tGFP+ cell number depends on BRCA1. (E and G) BRCA KD significantly increased NPCs in animals exposed to light [(E) light: gray bar vs. light blue bar] and decreased neurons [(G) light: gray bar vs. light blue bar] compared to control morpholino-treated animals. BRCA1 KD did not affect NPCs (E) or neurons (G) in animals exposed to dark (black vs. dark blue bars). (F and H) Profile plots of data in (E) and (G) demonstrating that the effect of visual experience on NPC fate depends on BRCA1 expression. (I–O) ELK-1 mediates the effects of visual stimulation on NPC fate. (I) Representative images of tGFP+ cells collected on day 3 in animals exposed to light or dark with ELK-1 KD or control morpholinos. (Scale bar: 50 µm.) (J–O) Quantitative analysis of in vivo imaging data. (J) ELK-1 KD (E-KD) blocked the normal increase in GFP+ cells in animals exposed to light (light: gray vs. light green bars) but not dark (black vs. dark green bars) compared to control morpholino-treated animals. n = 11 to 14 animals per condition/timepoint. (K) Profile plot of factorial comparison of data in (I), demonstrates that the effect of visual experience on the total number of tGFP+ cells is not dependent on ELK-1. (L) ELK-1 KD significantly increased NPCs under light conditions (gray vs. light green bars) and significantly decreased neural progenitors under dark conditions (black vs. dark green bars) compared to control morpholino-treated animals. (N) ELK-1 KD significantly decreased neurons in animals exposed to light (gray vs. light green bars) but did not significantly affect neurons in animals in dark (black vs. dark green bars) compared to control morpholino-treated animals. (M and O) Profile plots of data in (L) and (N) demonstrate that the effect of visual experience conditions on the fate of NPCs and neurons depends on ELK-1 expression. *P < 0.05, **P < 0.01, ***P < 0.001, and ****P < 0.0001; Mann–Whitney U test in (C), (E), (G), (J), (L), and (N). Two-way ANOVA analysis was used in (D), (F), (H), (K), (M), and (O). |
|
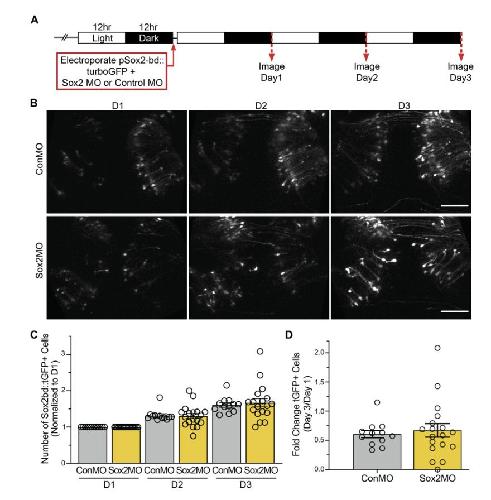
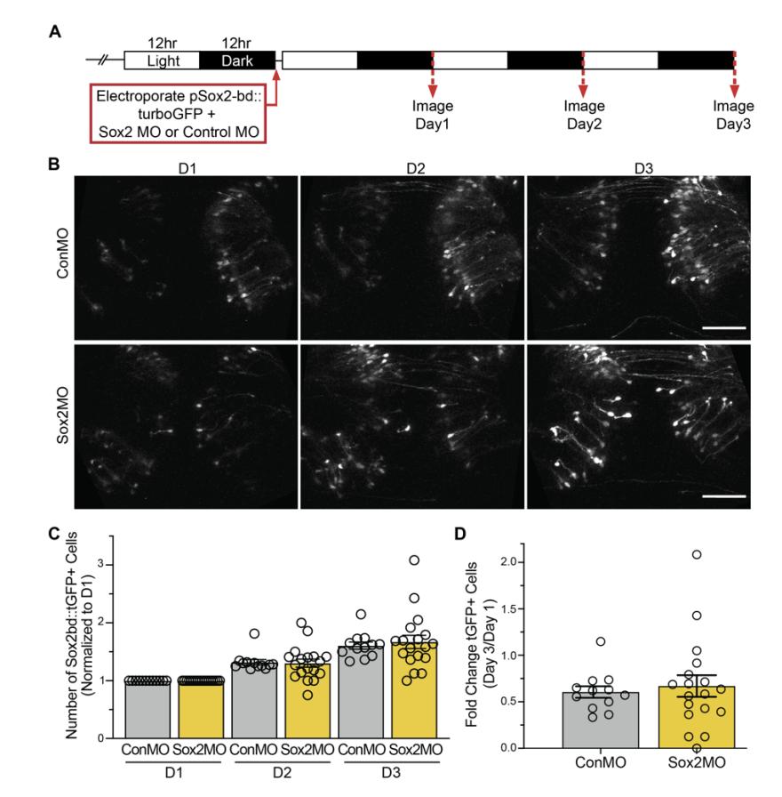
Figure S1. pSOX2bd::tGFP labels cells even in the absence of new SOX2 synthesis.
A. Schematic diagram of in vivo imaging protocol. After co-electroporation with pSOX2bd::tGFP and either
control or sox2 morpholinos (MO), animals were reared in a 12h light/12h dark cycle and imaged in vivo for 3
consecutive days by confocal microscopy. B. Representative images of tGFP+ cells in the optic tectum of
control (top, ConMO) and sox2 (bottom, M sox2MO) morpholino-treated animals, imaged daily for 3 days. C.
Number of Sox2bd::tGFP-labeled cells in animals treated with control (gray) and sox2 (yellow) morpholinos
over 3 days. Cell numbers are normalized within animals to day 1. Bar graphs indicate average ±SEM, with
circles indicating individual animal numbers. At each day, the number of cells is the same between groups
(Mann-Whitney test). Note that labeled cells continue to divide over the 3 day experiment in both treatment
groups. D. Difference in fold-change of Sox2bd::tGFP positive cells over the 3 day experiment is not significant
between control (gray) and sox2 (yellow) morpholino-treated animals (Mann-Whitney test). Scale bar, 100 µm |
|
Figure S2. Read quality and alignment of differential expression dataset.
A. Read quality of entire dataset including 3 biological replicates of both NPCs and immature neurons. B.
MAPQ alignment quality using SAMStat. C-E. Details of alignment of reads against Xenopus laevis genome,
using STAR. C. 80% of RNA-seq reads in average are uniquely aligned to the genome scaffolds, indicating
the specificity of the reads to Xenopus laevis genome. D. Against genome scaffold (J-strain v9.1) and gff3 file,
64% of the aligned reads in average belong to mRNA; while 35% of the aligned reads in average belong to
the regions between mRNA, ie. intergenic region. E. Percentage of reads aligned to the features in the
transcripts. F-H. Details of alignment of reads against Xenopus laevis genome, using TopHat2. F. 78% of
RNA-seq reads in average are uniquely aligned to the genome scaffolds, indicating the specificity of the reads
to Xenopus laevis genome. G. Against genome scaffold (J-strain v9.1) and gff3 file, 62% of the aligned reads
in average belong to mRNA; while 30% of the aligned reads in average belong to the regions between mRNA,
ie. intergenic region. H. Percentage of reads aligned to the features in the transcripts. |
|
Figure S3. Comparison of the differentially expressed transcripts between neural progenitor cells and
immature neurons, identified using STAR and TopHat2.
A. A scatter plot showing the correlation of the fold change of transcript expression in immature neurons in
comparison to neural progenitor cells based on mRNA between STAR and TopHat2. B. A scatter plot showing
the correlation of the fold change of transcript expression in immature neurons in comparison to neural
progenitor cells based on coding region (CDS) between STAR and TopHat2. C. A scatter plot showing
correlation of the fold change of transcript expression in immature neurons in comparison to neural progenitor
cells based on mRNA and CDS, using STAR. D. MA plot shows the mean expression of transcripts vs its fold
change (log2) between neural progenitor cells and immature neurons. The differentially expressed genes are
indicated in red with adjusted p-value < 0.1. |
|
Figure S4. Gene Ontology (GO) analysis of differentially expressed transcripts. Differentially expressed
transcripts are categorized based on GO protein classes. Gene number per GO class is indicated on the Xaxis. |
|
Figure S5. Bioinformatic analysis of differentially expressed transcripts identifies functional
categories and interaction networks. Fold change of transcript expression between neural progenitor cells
and immature neurons in the most prominent protein categories. Transcription factors, signaling molecules
and receptors were the most enriched sub-categories in our differential expression dataset. Graphing the data
according to their fold differential expression indicates that there is no obvious bias in the direction of fold
changes between progenitors and neurons. Protein expression is graphed relative to expression NCPs (blue)
and neurons (red). |
|
Figure S6. Mining ENCODE identified master regulatory network controlling differential gene
expression in neural progenitor cells and neurons.
Network analysis of the 126 transcription factors identified in the ENCODE database that could regulate
differential expression of Xenopus genes in our dataset. The size of the node reflects the number of
differentially expressed transcripts that each transcription factor can potentially regulate. The color reflects the
number of transcription factor binding partners. |