Click here to close Hello! We notice that you are using Internet Explorer, which is not supported by Xenbase and may cause the site to display incorrectly. We suggest using a current version of Chrome, FireFox, or Safari.
XB-ART-60521
Curr Biol 2024 Jan 05;343:615-622.e4. doi: 10.1016/j.cub.2023.12.025.
Show Gene links Show Anatomy links

PCP and Septins govern the polarized organization of the actin cytoskeleton during convergent extension.

Devitt CC, Weng S, Bejar-Padilla VD, Alvarado J, Wallingford JB.


???displayArticle.abstract???
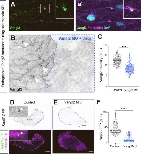
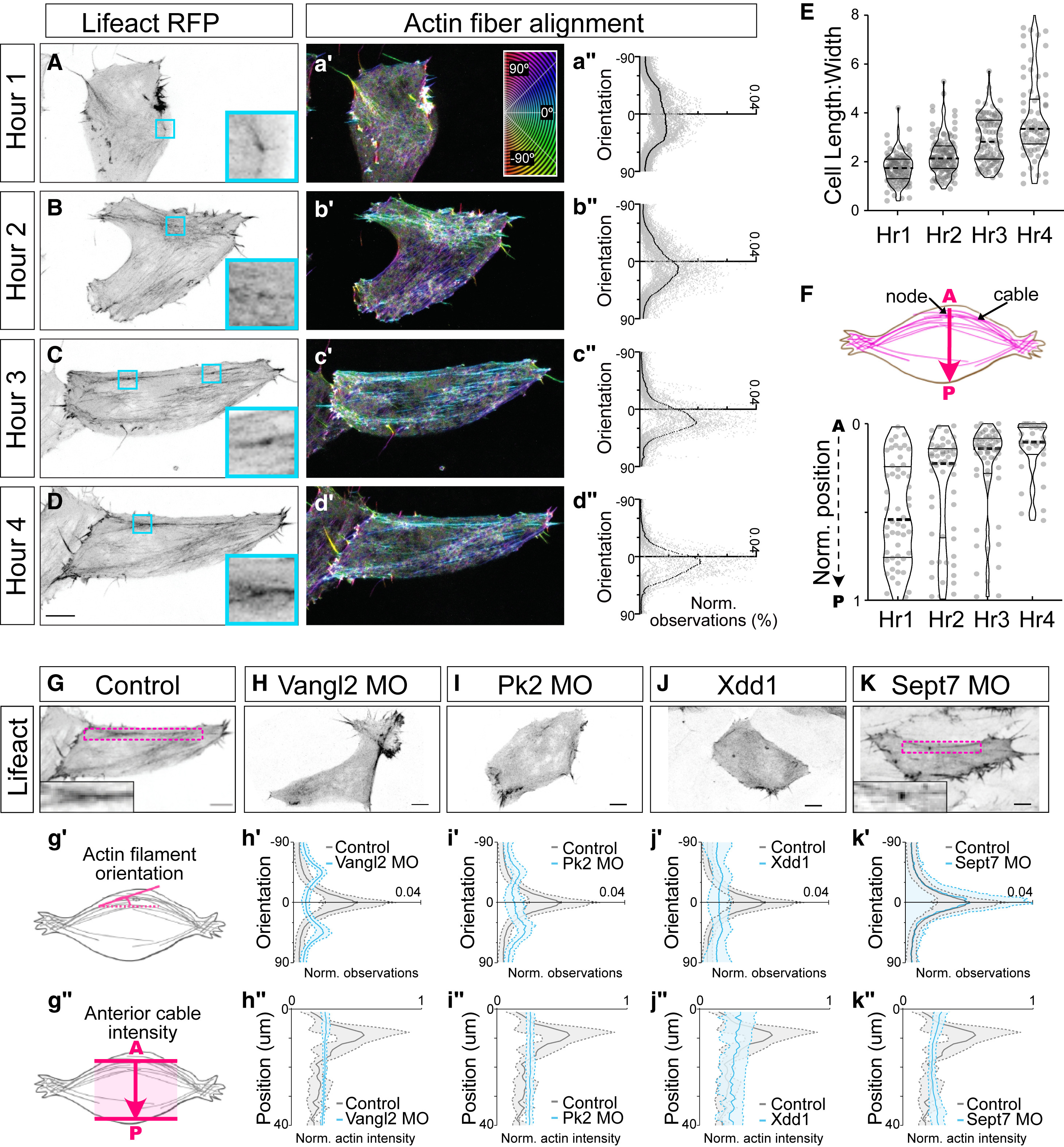
Convergent extension (CE) requires the coordinated action of the planar cell polarity (PCP) proteins1,2 and the actin cytoskeleton,3,4,5,6 but this relationship remains incompletely understood. For example, PCP signaling orients actomyosin contractions, yet actomyosin is also required for the polarized localization of PCP proteins.7,8 Moreover, the actin-regulating Septins play key roles in actin organization9 and are implicated in PCP and CE in frogs, mice, and fish5,6,10,11,12 but execute only a subset of PCP-dependent cell behaviors. Septin loss recapitulates the severe tissue-level CE defects seen after core PCP disruption yet leaves overt cell polarity intact.5 Together, these results highlight the general fact that cell movement requires coordinated action by distinct but integrated actin populations, such as lamella and lamellipodia in migrating cells13 or medial and junctional actin populations in cells engaged in apical constriction.14,15 In the context of Xenopus mesoderm CE, three such actin populations are important, a superficial meshwork known as the "node-and-cable" system,4,16,17,18 a contractile network at deep cell-cell junctions,6,19 and mediolaterally oriented actin-rich protrusions, which are present both superficially and deeply.4,19,20,21 Here, we exploited the amenability of the uniquely "two-dimensional" node and cable system to probe the relationship between PCP proteins, Septins, and the polarization of this actin network. We find that the PCP proteins Vangl2 and Prickle2 and Septins co-localize at nodes, and that the node and cable system displays a cryptic, PCP- and Septin-dependent anteroposterior (AP) polarity in its organization and dynamics.

???displayArticle.pubmedLink??? 38199065
???displayArticle.pmcLink??? PMC10887425
???displayArticle.link??? Curr Biol
???displayArticle.grants??? [+]

Species referenced: Xenopus laevis
Genes referenced: prickle2 septin7 vangl2
GO keywords: actomyosin
???displayArticle.antibodies??? Vangl2 Ab7
???displayArticle.morpholinos??? prickle2 MO2 septin7 MO1 vangl2 MO2


???attribute.lit??? ???displayArticles.show???
References [+] :
Butler, Planar cell polarity in development and disease. 2017, Pubmed