XB-ART-60518
Genetics
2023 May 04;2241:. doi: 10.1093/genetics/iyad031.
Show Gene links
Show Anatomy links
The Gene Ontology knowledgebase in 2023.
???displayArticle.abstract???
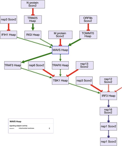
The Gene Ontology (GO) knowledgebase (http://geneontology.org) is a comprehensive resource concerning the functions of genes and gene products (proteins and noncoding RNAs). GO annotations cover genes from organisms across the tree of life as well as viruses, though most gene function knowledge currently derives from experiments carried out in a relatively small number of model organisms. Here, we provide an updated overview of the GO knowledgebase, as well as the efforts of the broad, international consortium of scientists that develops, maintains, and updates the GO knowledgebase. The GO knowledgebase consists of three components: (1) the GO-a computational knowledge structure describing the functional characteristics of genes; (2) GO annotations-evidence-supported statements asserting that a specific gene product has a particular functional characteristic; and (3) GO Causal Activity Models (GO-CAMs)-mechanistic models of molecular "pathways" (GO biological processes) created by linking multiple GO annotations using defined relations. Each of these components is continually expanded, revised, and updated in response to newly published discoveries and receives extensive QA checks, reviews, and user feedback. For each of these components, we provide a description of the current contents, recent developments to keep the knowledgebase up to date with new discoveries, and guidance on how users can best make use of the data that we provide. We conclude with future directions for the project.
???displayArticle.pubmedLink??? 36866529
???displayArticle.pmcLink??? PMC10158837
???displayArticle.link??? Genetics
???displayArticle.grants???
Species referenced: Xenopus Xenopus tropicalis
Genes referenced: chd4
???attribute.lit??? ???displayArticles.show???
References [+] :
Alliance of Genome Resources Consortium,
Harmonizing model organism data in the Alliance of Genome Resources.
2022, Pubmed
