Click here to close
Hello! We notice that you are using Internet Explorer, which is not supported by Xenbase and may cause the site to display incorrectly.
We suggest using a current version of Chrome,
FireFox, or Safari.
Exp Eye Res
2023 Feb 28;239:109760. doi: 10.1016/j.exer.2023.109760.
Show Gene links
Show Anatomy links
Identification and cellular localization in Xenopus laevis photoreceptors of three Peripherin-2 family members, Prph2, Rom1 and Gp2l, which arose from gene duplication events in the common ancestors of jawed vertebrates.
???displayArticle.abstract???
Rod and cone photoreceptors are named for the distinct morphologies of their outer segment organelles, which are either cylindrical or conical, respectively. The morphologies of the stacked disks that comprise the rod and cone outer segments also differ: rod disks are completely sealed and are discontinuous from the plasma membrane, while cone disks remain partially open to the extracellular space. These morphological differences between photoreceptor types are more prominent in non-mammalian vertebrates, whose cones typically possess a greater proportion of open disks and are more tapered in shape. In mammals, the tetraspanin prph2 generates and maintains the highly curved disk rim regions by forming extended oligomeric structures with itself and a structurally similar paralog, rom1. Here we determined that in addition to these two proteins, there is a third Prph2 family paralog in most non-mammalian vertebrate species, including X. laevis: Glycoprotein 2-like protein or "Gp2l". A survey of multiple genome databases revealed a single invertebrate Prph2 'pro-ortholog' in Amphioxus, several echinoderms and in a diversity of protostomes indicating an ancient divergence from other tetraspanins. Based on phylogenetic analysis, duplication of the vertebrate predecessor likely gave rise to the Gp2l and Prph2/Rom1 clades, with a further duplication distinguishing the Prph2 and Rom1 clades. Mammals have lost Gp2l and their Rom1 has undergone a period of accelerated evolution such that it has lost several features that are retained in non-mammalian vertebrate Rom1. Specifically, Prph2, Gp2l and non-mammalian Rom1 encode proteins with consensus N-linked glycosylation and outer segment localization signals; mammalian rom1 lacks these motifs. We determined that X. laevis gp2l is expressed exclusively in cones and green rods, while X. laevis rom1 is expressed exclusively in rods, and prph2 is present in both rods and cones. The presence of three Prph2-related genes with distinct expression patterns as well as the rapid evolution of mammalian Rom1, may contribute to the more pronounced differences in morphology between rod and cone outer segments and rod and cone disks observed in non-mammalian versus mammalian vertebrates.
Fig. 1. Evolutionary relationships of six X. laevis Prph2 homologs. A: Alignment of translations of the six X. laevis Peripherin-2 family member sequences with human prph2. The predicted locations of the four transmembrane domains are shown (based on the cryo-EM structure of prph2) (El Mazouni and Gros, 2022), as well as the cysteine residue (C150 in the human sequence) that participates in covalent dimerization that drives oligomerization, the consensus N-linked glycosylation site, the membrane fusion/amphipathic helix motif, and the OS localization signal. B. Unrooted phylogenetic tree showing relatedness of six X. laevis Peripherin-2 family members. The “L” and “S” forms of each gene are closely related paralogs produced by a genome duplication event, and each pair of paralogs is approximately equidistant from the other gene pairs. Support for nodes in the tree evaluated using Bootstrap reanalysis (500 replicates) and reported as a percent of bootstrap trees with the node. Branch length is proportional to number of substitutions per site. C. Maps showing synteny of chromosomal regions containing X. laevis Rom1.L and human Rom1. Genes found adjacent to X. laevis Rom1.L are also adjacent to human Rom1.
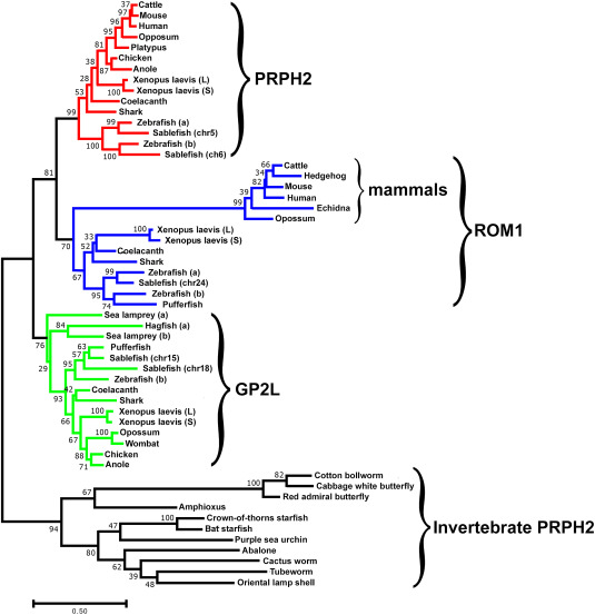
Fig. 2. Unrooted phylogenetic tree of Peripherin-2 family members generated from translated protein sequences. The sequences separate into four groups: Prph2, Rom1, Gp2l and invertebrate Prph2. Note the long branch leading to the mammalian clade in the Rom1 sub-tree. The separation of mammalian Rom1 from other vertebrate sequences is comparable to the separation of vertebrate and invertebrate Prph2, despite a much shorter evolutionary timescale, indicating mammalian Rom1 has undergone a period of accelerated evolution. Support for nodes in the tree evaluated using Bootstrap reanalysis (500 replicates) and reported as a percent of bootstrap trees with the node. Branch length is proportional to number of substitutions per site.
Fig. 3. Weblogos generated from translated Prph2, mammalian and non-mammalian Rom1, and Gp2l sequences listed in Fig. 2. Notable structural features of the groups are indicated: The four transmembrane domains (TM1-4, purple) based on the cryo-EM structure of prph2 (El Mazouni and Gros, 2022), the conserved cysteine involved in disulfide-linked dimerization that drives oligomerization (Dimer, yellow), the conserved glycosylation site (Gly, green), the fusion peptide/amphipathic helix motif (Amph, orange), and the localization signal (Local, blue). A number of motifs that reliably distinguish one group of sequences from the others are highlighted by red dots. Motifs that are not conserved in either group of rom1 sequences are highlighted by green dots. To maintain consistent numbering with Fig. 4, several gaps are introduced.
Fig. 4. Aligned Weblogos generated from translated vertebrate Peripherin-2 family members (Prph2, Rom1, and Gp2l), and invertebrate Prph2 sequences listed in Fig. 2, and a set of six non-Prph2 tetraspanins found in the X. laevis genome (TSPANs). Notable features of the groups are indicated, as in Fig. 3. A number of motifs that reliably distinguish Prph2 sequences from other TSPANs are highlighted with red dots. To maintain consistent numbering with Fig. 3, several gaps are introduced. The C-termini of individual invertebrate prph2 and TSPAN sequences typically extend beyond the last position shown, but sequence length is inconsistent and homology is unclear beyond what is illustrated.
Fig. 5. Localization of prph2, rom1 and gp2l in X. laevis photoreceptors by AiryScan superesolution microscopy. A–C: Cryosectioned X. laevis tadpoleretina labeled with anti-prph2 (A), anti-rom1 (B) and anti-gp2l (C) red: wheat germ agglutinin (WGA). Green: antibody label. D1-D3: A cryosection double-labeled with anti-prph2 (green) and anti-gp2l (red). The isolated red and green channels are shown in D2 and D3. Arrowheads are examples of cone outer segments. E1-E3: A cryosection double-labeled with anti-rom1 (green) and anti-prph2 (red). The isolated green and red channels are shown in E2-E3. Arrowheads are examples of cone outer segments. F1–F4: Cross-sectioned photoreceptors triple-labeled with prph2 (green), rom1 (red) and WGA (magenta). F1: all channels, F2: green and red only, F3–F4: isolated green and red. Arrowheads indicate cone outer segments. Arrows point to incisure (i) and perimeter (p) regions. G: cryosectioned post-metamorphic X. laevis retina labeled with anti-gp2l (green) WGA (red) and Hoechst nuclear stain (blue). White arrowheads indicate cone outer segments. Green arrowhead indicates an incisure of a green rod outer segment. A-E and G: bar = 10 μm. F: bar = 5 μm.