|
Fig. 1. The Trio-GEF2 domain, but not the Trio-GEF1 domain, co-localizes with microtubule plus-ends in migrating NC cells. (A) TRIO-GFP and xGEF2-GFP are localized in small intracellular dots throughout the cytoplasm, whereas xGEF1-GFP was expressed uniformly throughout the cytosol. Embryos were injected in one blastomere at the two-cell stage with 200 pg TRIO-GFP DNA, xGEF2-GFP RNA or xGEF1-GFP RNA, NC cells were explanted at stage 18 and protein localization in migrating cells was analyzed using spinning disk microscopy. Experiments were performed in triplicate. 23 TRIO-GFP-, 108 xGEF1-GFP- and 53 xGEF2-GFP-expressing cells were analyzed, which all showed the presented localization. Scale bar = 10 μm. (B) xGEF2-positive dots were localized at EMTB-tomato-positive microtubules in NC cells explanted from embryos injected with 200 pg xGEF2-GFP RNA and 250 pg EMTB-tomato RNA (96 cells from three independent experiments). (C) xGEF2-positive dots co-localized with the +TIP marker EB3-mCherry in NC cells expressing 200 pg xGEF2-GFP RNA and 300 pg EB3-mCherry RNA (84 cells from three independent experiments). (D,E) xGEF1-GFP or membrane GFP did not co-localize with EB3 mCherry in embryos expressing 200 pg xGEF1-GFP RNA or 150 pg membrane GFP RNA in combination with 300 pg EB3-mCherry RNA (87 cells from three independent experiments). |
|
Fig. 2. The XGEF2-SRNN mutant abolished co-localization of the GEF2 domain to microtubule tips. (A) Schematic structure of xGEF2 constructs. The xGEF2-GFP construct consists of the PH1, DH1 and SH3 domains and two SxIP motifs (SRIP and SSIP) that may act as microtubule plus-end localization signals. (B-D) Mutation of the N-terminal SRIP motif into SRNN completely abolished microtubule plus-end binding, while mutation of the C-terminal SSIP motif into SSNN did not. Embryos were injected in one blastomere at the two-cell stage with 200 pg xGEF2-GFP RNA, xGEF2-SSNN-GFP RNA or xGEF2-SRNN-GFP RNA in combination with 300 pg EB3-mCherry RNA. NC cells were explanted at stage 18 and protein localization was analyzed at migratory stages. Experiments were performed in triplicate and 63 xGEF2-SRNN-GFP and 50 xGEF2-SSNN-GFP cells were analyzed, which all showed the presented phenotype. |
|
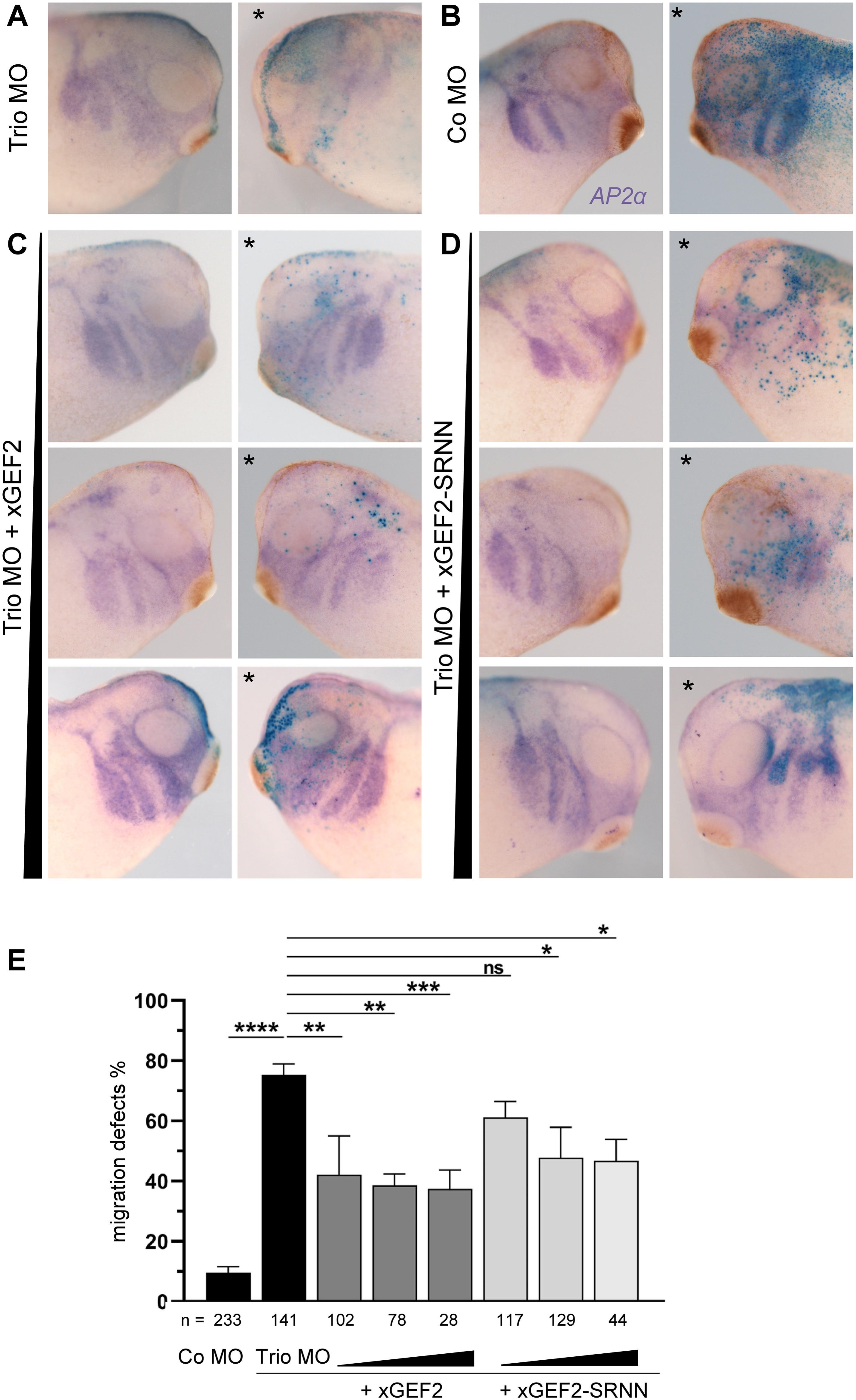
Fig. 3. Microtubule plus-end localization of Trio is required for NC migration. (A-D) Embryos were injected with 4 ng Trio MO or a control MO together with 50, 75, 100 pg wild-type xGEF2 or xGEF2-SRNN RNA in combination with 75 pg lacZ RNA as lineage tracer in one dorsal animal blastomere at the eight-cell stage. NC cell migration was analyzed at stage 26 by AP2-α in situ hybridization. (A,B) Trio morphant embryos showed defects in NC migration compared to control embryos. (C) Co-injection of wild-type xGEF2 rescued the Trio loss-of-function NC migration defects at all used concentrations. (D) In contrast, the xGEF2-SRNN-mutant failed to restore NC migration at low concentrations. The injected side is marked with an asterisk. Scale bar = 500 μm. (E) Graph summarizing the percentage of embryos with NC cell migration defects in at least three independent experiments. +s.e.m. and the number of analyzed embryos (n) are indicated for each condition. **** p < 0.0001, ***p < 0.001, **p < 0.01, *p < 0.05, ns = not significant (one-way ANOVA). |
|
Fig. 4. Loss of Trio function disrupts the microtubule network and focal adhesion assembly. (A) Embryos were injected with 4 ng Trio MO or a control MO together with 50 pg wild-type xGEF2 or xGEF2-SRNN RNA and 300 pg H2B-mCherry mRNA as lineage tracer in one dorsal animal blastomere at the eight-cell stage. NC cells were explanted at stage 18 and migrating NC cells were analyzed by immunostaining against α-tubulin and phospho-paxillin, three independent experiments were performed α-Tubulin and focal adhesion clusters were mis-localized in Trio morphant NC cells and Trio MO and xGEF2-SRNN RNA injected samples (yellow arrows). In contrast, control MO and xGEF2 RNA injected samples showed normal α-tubulin and focal adhesion distribution. White rectangles show magnified areas of α-tubulin (red) and phospho-paxillin (green) staining. (B) Box and whiskers plot showing cell circularity measured for imaged cells analyzed as described in (A). Trio loss-of-function leads to an increase in cell circularity that can be rescued by co-injection of xGEF2 RNA, but not by xGEF2-SRNN RNA. Number of cells and median are indicated. The box extends from 25th to 75th percentile, with whiskers from minimum to maximum.**** p < 0.0001, ***p < 0.001, ns = not significant (Kruskal-Wallis test). (For interpretation of the references to colour in this figure legend, the reader is referred to the web version of this article.) |
|
Fig. 5. Loss of Trio function affects focal adhesion dynamics. (A) Embryos were injected with 6.5 ng Trio MO or a control MO together with 400 pg Paxillin-mCherry RNA and 250 pg mGFP RNA in one blastomere at the two-cell stage. NC cells were explanted at stage 18 and cultured on fibronectin-coated microscopy slides (9 Co MO and 11 Trio MO explants from three independent experiments were analyzed). NC cells were recorded each minute for a total of 40 min. Images after 0, 5 and 10 min are shown. Focal adhesions in control cells are highly dynamic, while focal adhesions in Trio loss-of-function NC cells remain mostly at their position. (B) Graph showing focal adhesion size, s.e.m. are shown ****p < 0.001 (Mann-Whitney test). (C) Graph showing focal adhesion number, s.e.m. are shown; ns = not significant (unpaired Student's t-test). (D) Graph showing focal adhesion lifetime, s.e.m. are shown; ns = not significant (Mann-Whitney test). |
|
Fig. 6. Trio has distinct effects on microtubule plus-end dynamics at the leading edge and at cell-cell contact sites. Embryos were injected in one blastomere at the two-cell stage (A-D) or one blastomere at the 8-cell stage (E,F). NC cells were explanted at stage 18 and migrating NC cells were imaged every two seconds for three minutes using spinning disk microscopy. Microtubule plus-ends were tracked using the Imaris particle tracking tool. (A-D) Microtubule tracking at the leading edge of NC cells injected with 6.5 ng Trio MO or control MO in combination with 450 pg EB3-mCherry and 300 pg mGFP RNA. Single tracks are indicated by distinct colors. B and D show higher magnifications of the square shown in A,C respectively. (E-F) For microtubule tracking at cell-cell contact sites, embryos were injected with 4 ng Trio MO or a control MO in combination with 250 pg EB3-mCherry or 150 pg EB3-GFP RNA. The outer lines of cells expressing EB3-GFP or EB3-mCherry are indicated by a green or red line, respectively. F shows a higher magnification of the square shown in E. (G) Graph summarizing EB3 lifetime in seconds of four independent experiments. Number of analyzed cells (n) are indicated. (H) Graph summarizing MT plus-end growth rate in μm/s of four independent experiments. Number of analyzed cells (n) are indicated. (G-H) **** p < 0.0001, *p < 0.05; ns = not significant (Mann-Whitney test). (I) Trio loss of function impairs microtubule dynamics relevant for NC migration. In wildtype NC cells microtubules at the leading edge are more stable (solid green line) and contribute to protrusion formation, while microtubules at cell-cell contacts depolymerize fast (dashed green line) contributing to a change in cell directionality. Both of these functions are compromised in Trio morphant NC cells, with microtubules being stabilized at cell-cell contacts (solid green line) but exhibiting less stability at cell protrusions (dashed green lines) compared to the control. (For interpretation of the references to colour in this figure legend, the reader is referred to the web version of this article.) |
|
Fig. S1. Schematic representation of GFP-tagged Trio constructs. The full-length TRIO-GFP construct contains all the catalytic Trio domains. The Trio-dead-GEF1-GFP construct carries a point mutation in the GEF1 domain that eliminates its exchange activity (red X indicates the catalytically dead GEF1 domain). The xGEF1-GFP construct consists of the Xenopus N-terminal Trio DH1, PH1 and SH3 domains. The xGEF2-GFP construct consists of the Xenopus C-terminal Trio DH2, PH2 and SH3 domains, including both SxIP motifs. The xGEF2-SRNN-GFP construct carries a point mutation in the first SxIP motif (from SRIP to SRNN), which abolishes MT plus-end binding. The xGEF2-SSNN-GFP construct has a point mutation in the second SxIP motif (from SSIP to SSNN), but still co-localizes with MT plus-ends. The xIG-STK-GFP construct consists of the Xenopus N-terminal Trio Ig and STK domains. The size of all constructs is given in base pairs. |
|
Fig. S2. A Trio construct consisting of the IgG domain and the serine/threonine kinase domain (xTrio-IG-STK) does not co-localize with microtubules. Embryos were injected in one blastomere at the two-cell stage with 200 pg xTrio-IG-STK RNA or 150 pg mGFP RNA, NC cells were explanted at stage 18 and protein localization in migrating cells was analyzed using spinning disk microscopy. Experiments were performed in triplicate. |
|
Fig. S3. xGEF2-GFP co-localizes with EB3 mCherry in NC cells. Time course of xGEF2-GFP co-localization with EB3mCherry of a single migrating NC cell from an embryo injected with 200 pg xGEF2-GFP RNA and 300 pg EB3-mCherry RNA. A Overview of the cell imaged in B. xGEF2-GFP (green) and EB3-mCherry (red) expression are shown, the merged areas are indicated in yellow. B Time-lapse images showing the image marked by the dashed square in A. Time points of 0, 16, and 32 s of imaging are indicated. |
|
Fig. S4. Mutational inactivation of the GEF1 domain does not impair its ability to rescue the Trio morphant NC migration defects. Embryos were injected with 4 ng Trio MO alone or in combination with 30 pg full-length TRIO-GFP DNA or 30 pg TRIO-dead-GEF1-GFP DNA in one dorsal animal blastomere at the eight-cell stage. Co-injection of 100 pg lacZ RNA was used as lineage tracer and NC cell migration was analyzed by AP2-α in situ hybridization. A As shown before, Trio MO injection caused severe NC migration defects while co-injection of TRIO DNA and TRIO-dead-GEF1 DNA significantly restored in vivo NC migration. B Graph summarizing the percentage of embryos with NC cell migration defects of four independent experiments, +s.e.m. and number of injected embryos are shown. **** p < 0.0001, **p < 0.01, *p < 0.05 (one-way ANOVA). |
|
Still from Movie 1. xGEF2-GFP (green) co-localizes with EMTB-tomato-positive microtubules (red) in Xenopus NC cells. |
|
Still from Movie 2. xGEF2-GFP (green) co-localizes with EB3-mCherry in Xenopus NC cells. |
|
still from Movie 3. xGEF2-SSNN-GFP (green) co-localizes with EB3-mCherry in Xenopus NC cells. |
|
Still from Movie 4. xGEF2-SRNN-GFP (green) does not co-localize with EB3-mCherry in Xenopus NC cells. |
|
still from Movie 5. Focal adhesion dynamics in Trio morphant (right) and control (left) NC cells expressing Paxillin-mCherry (red). |
|
Movie 6. Microtubule plus-end dynamics at the leading edge of Co MO explants visualized by EB3-mCherry expression, plasma membrane is marked by GFP. |
|
Still Movie 7. Microtubule plus-end dynamics at the leading edge of Trio morphant explants visualized by EB3-mCherry expression, plasma membrane is marked by GFP. |
|
Still from Movie 8. Microtubule plus-end dynamics at cell-cell contacts of Co MO (EB3-mCherry expressing, red) and Trio MO (EB3-GFP expressing, green) injected cells. |