XB-ART-60507
eNeuro
2024 Jan 01;111:. doi: 10.1523/ENEURO.0371-23.2023.
Show Gene links
Show Anatomy links
Bilateral Retinofugal Pathfinding Impairments Limit Behavioral Compensation in Near-Congenital One-Eyed Xenopus laevis.
Forsthofer M, Gordy C, Kolluri M, Straka H.
???displayArticle.abstract???
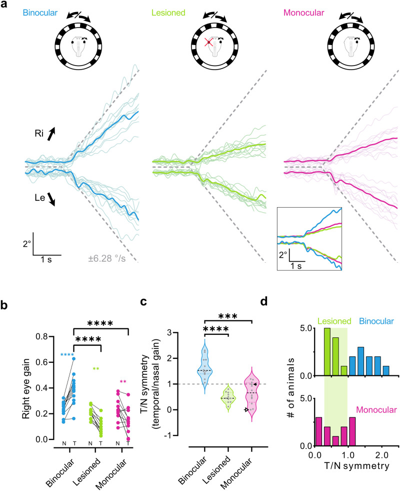
To generate a coherent visual percept, information from both eyes must be appropriately transmitted into the brain, where binocular integration forms the substrate for visuomotor behaviors. To establish the anatomical substrate for binocular integration, the presence of bilateral eyes and interaction of both optic nerves during retinotectal development play a key role. However, the extent to which embryonic monocularly derived visual circuits can convey visuomotor behaviors is unknown. In this study, we assessed the retinotectal anatomy and visuomotor performance of embryonically generated one-eyed tadpoles. In one-eyed animals, the axons of retinal ganglion cells from the singular remaining eye exhibited striking irregularities in their central projections in the brain, generating a non-canonical ipsilateral retinotectal projection. This data is indicative of impaired pathfinding abilities. We further show that these novel projections are correlated with an impairment of behavioral compensation for the loss of one eye.Significance Statement This study suggests that embryonic sensory imbalance has more far-reaching effects on function compared to acute loss in already established circuits. More generally, bilaterality of sensory organs is the norm across all vertebrates as well as many invertebrates, and our results contribute to a general understanding of how developmental programs, as well as behaviours reliant on them, pivotally depend on the presence of sensory inputs from both body sides.
???displayArticle.pubmedLink??? 38164595
???displayArticle.pmcLink??? PMC10849038
???displayArticle.link??? eNeuro
Species referenced: Xenopus laevis
???attribute.lit??? ???displayArticles.show???
References [+] :
Bauer,
Limited functional convergence of eye-specific inputs in the retinogeniculate pathway of the mouse.
2021, Pubmed
Bauer, Limited functional convergence of eye-specific inputs in the retinogeniculate pathway of the mouse. 2021, Pubmed
Beazley, Factors determining decussation at the optic chiasma by developing retinotectal fibres in Xenopus. 1975, Pubmed , Xenbase
Blackiston, Ectopic eyes outside the head in Xenopus tadpoles provide sensory data for light-mediated learning. 2013, Pubmed , Xenbase
Boyden, Cerebellum-dependent learning: the role of multiple plasticity mechanisms. 2004, Pubmed
Branoner, Semicircular Canal Influences on the Developmental Tuning of the Translational Vestibulo-Ocular Reflex. 2018, Pubmed , Xenbase
Burgess, Unidirectional startle responses and disrupted left-right co-ordination of motor behaviors in robo3 mutant zebrafish. 2009, Pubmed
Chan, Developmental changes produced in the retinofugal pathways of rats and ferrets by early monocular enucleations: the effects of age and the differences between normal and albino animals. 1993, Pubmed
Cima, Ontogeny of the retina and optic nerve of Xenopus laevis. IV. Ultrastructural evidence of early ganglion cell differentiation. 1980, Pubmed , Xenbase
Cline, Activity-dependent plasticity in the visual systems of frogs and fish. 1991, Pubmed
Cochran, Basic optokinetic-ocular reflex pathways in the frog. 1984, Pubmed
Constantine-Paton, Eye-specific termination bands in tecta of three-eyed frogs. 1978, Pubmed
Dews, Consequences of monocular deprivation on visual behaviour in kittens. 1970, Pubmed
Dietrich, Prolonged vestibular stimulation induces homeostatic plasticity of the vestibulo-ocular reflex in larval Xenopus laevis. 2016, Pubmed , Xenbase
Dingwell, The multiple decisions made by growth cones of RGCs as they navigate from the retina to the tectum in Xenopus embryos. 2000, Pubmed , Xenbase
Elliott, Ear transplantations reveal conservation of inner ear afferent pathfinding cues. 2018, Pubmed
Forsthofer, Bilateral Retinofugal Pathfinding Impairments Limit Behavioral Compensation in Near-Congenital One-Eyed Xenopus laevis. 2024, Pubmed
Forsthofer, Homeostatic plasticity of eye movement performance in Xenopus tadpoles following prolonged visual image motion stimulation. 2023, Pubmed , Xenbase
Forsthofer, Bilateral Retinofugal Pathfinding Impairments Limit Behavioral Compensation in Near-Congenital One-Eyed Xenopus laevis. 2024, Pubmed
Fraser, Retinotectal specificity: models and experiments in search of a mapping function. 1980, Pubmed , Xenbase
Gambrill, Direct intertectal inputs are an integral component of the bilateral sensorimotor circuit for behavior in Xenopus tadpoles. 2018, Pubmed , Xenbase
Gaze, Regeneration of optic nerve fibres from a compound eye to both tecta in Xenopus: evidence relating to the state of specification of the eye and the tectum. 1980, Pubmed , Xenbase
Gebhardt, An interhemispheric neural circuit allowing binocular integration in the optic tectum. 2019, Pubmed
Glasauer, Low Gain Values of the Vestibulo-Ocular Reflex Can Optimize Retinal Image Slip. 2022, Pubmed , Xenbase
Glastonbury, Aberrant ipsilateral retinotectal projection following optic nerve section in Xenopus. 1978, Pubmed , Xenbase
Gordy, Developmental eye motion plasticity after unilateral embryonic ear removal in Xenopus laevis. 2022, Pubmed , Xenbase
Gordy, Transplantation of Ears Provides Insights into Inner Ear Afferent Pathfinding Properties. 2018, Pubmed , Xenbase
Grant, Changing patterns of binocular visual connections in the intertectal system during development of the frog, Xenopus laevis. I. Normal maturational changes in response to changing binocular geometry. 1989, Pubmed , Xenbase
Holt, A single-cell analysis of early retinal ganglion cell differentiation in Xenopus: from soma to axon tip. 1989, Pubmed , Xenbase
Hoskins, Development of the ipsilateral retinothalamic projection in the frog Xenopus laevis. II. Ingrowth of optic nerve fibers and production of ipsilaterally projecting retinal ganglion cells. 1985, Pubmed , Xenbase
Hua, Regulation of axon growth in vivo by activity-based competition. 2005, Pubmed
Jardon, Plasticity of the frog monocular OKN: involvement of pretectal GABAergic and cholinergic systems. 1992, Pubmed
Jardon, The pretectal cholinergic system is involved through two opposite ways in frog monocular OKN asymmetry. 1992, Pubmed
Jardon, Involvement of NMDA in a plasticity phenomenon observed in the adult frog monocular optokinetic nystagmus. 1997, Pubmed
Jeffery, Architecture of the optic chiasm and the mechanisms that sculpt its development. 2001, Pubmed
Karlstrom, Zebrafish mutations affecting retinotectal axon pathfinding. 1996, Pubmed
Katz, Synaptic activity and the construction of cortical circuits. 1996, Pubmed
Keating, Visual deprivation and intertectal neuronal connexions in Xenopus laevis. 1975, Pubmed , Xenbase
Koser, Mechanosensing is critical for axon growth in the developing brain. 2016, Pubmed , Xenbase
Kubo, Functional architecture of an optic flow-responsive area that drives horizontal eye movements in zebrafish. 2014, Pubmed
Masseck, Comparative neurobiology of the optokinetic reflex. 2009, Pubmed
McLaughlin, Molecular gradients and development of retinotopic maps. 2005, Pubmed
Mumm, In vivo imaging reveals dendritic targeting of laminated afferents by zebrafish retinal ganglion cells. 2006, Pubmed
Murcia-Belmonte, Wiring the Binocular Visual Pathways. 2019, Pubmed
Nakagawa, Ephrin-B regulates the Ipsilateral routing of retinal axons at the optic chiasm. 2000, Pubmed , Xenbase
Naumann, From Whole-Brain Data to Functional Circuit Models: The Zebrafish Optomotor Response. 2016, Pubmed
Nevin, Focusing on optic tectum circuitry through the lens of genetics. 2010, Pubmed
Niell, Functional imaging reveals rapid development of visual response properties in the zebrafish tectum. 2005, Pubmed
Oster, Ganglion cell axon pathfinding in the retina and optic nerve. 2004, Pubmed
Pan, Shrinkage-mediated imaging of entire organs and organisms using uDISCO. 2016, Pubmed
Petros, Retinal axon growth at the optic chiasm: to cross or not to cross. 2008, Pubmed
Poggio, The analysis of stereopsis. 1984, Pubmed
Portugues, Whole-brain activity maps reveal stereotyped, distributed networks for visuomotor behavior. 2014, Pubmed
Prusky, Enhancement of vision by monocular deprivation in adult mice. 2006, Pubmed
Qian, Directional asymmetries in the optokinetic response of larval zebrafish (Danio rerio). 2005, Pubmed
Ramdya, Emergence of binocular functional properties in a monocular neural circuit. 2008, Pubmed
Rose, Cell-specific restoration of stimulus preference after monocular deprivation in the visual cortex. 2016, Pubmed
Ruthazer, Control of axon branch dynamics by correlated activity in vivo. 2003, Pubmed , Xenbase
Schindelin, Fiji: an open-source platform for biological-image analysis. 2012, Pubmed
Schönenberger, Axon number in oculomotor nerves in Xenopus: removal of one eye primordium affects both sides. 1983, Pubmed , Xenbase
Soupiadou, Acute consequences of a unilateral VIIIth nerve transection on vestibulo-ocular and optokinetic reflexes in Xenopus laevis tadpoles. 2020, Pubmed , Xenbase
Steeves, Vision with one eye: a review of visual function following unilateral enucleation. 2008, Pubmed
Straznicky, Regeneration of an abnormal ipsilateral visuotectal projection in Xenopus is delayed by the presence of optic fibres from the other eye. 1980, Pubmed , Xenbase
Taylor, The course of regenerating retinal axons in the frog chiasma: the influence of axons from the other eye. 1990, Pubmed , Xenbase
Taylor, Effect of a very early monocular enucleation upon the development of the uncrossed retinofugal pathway in ferrets. 1995, Pubmed
Thanos, Elimination of ipsilateral retinotectal projections in mono-ophthalmic chick embryos. 1984, Pubmed
van Alphen, Cerebellar LTD facilitates but is not essential for long-term adaptation of the vestibulo-ocular reflex. 2002, Pubmed
van Hof-van Duin, Monocular and binocular optokinetic nystagmus in humans with defective stereopsis. 1986, Pubmed
Wu, An Optical Illusion Pinpoints an Essential Circuit Node for Global Motion Processing. 2020, Pubmed
Yücel, Directional asymmetry of the horizontal monocular head and eye optokinetic nystagmus: effects of picrotoxin. 1990, Pubmed
