Click here to close
Hello! We notice that you are using Internet Explorer, which is not supported by Xenbase and may cause the site to display incorrectly.
We suggest using a current version of Chrome,
FireFox, or Safari.
???displayArticle.abstract???
Lissamphibians, represented today by frogs, salamanders, and caecilians, diverged deep in the tetrapod tree of life. Extensive morphological adaptations to disparate lifestyles have made linking extant lissamphibians to one another and to their extinct relatives difficult and controversial. However, the discovery of a feature on the atlas of the frog Xenopus laevis, may add to the small set of osteological traits that unite lissamphibians. In this study, we combine our observations of atlas development in X. laevis with a deep examination of atlantal interglenoid tubercle (TI) occurrence in fossil taxa. The TI is shown herein to occur transiently on the ossifying atlas of roughly one-third of X. laevis tadpoles but is absent in adults of this species. In ancestral character state estimations (ACSE), within the evolutionary context of lissamphibians as dissorophoid temnospondyls, this feature is found to be ancestrally shared among lissamphibians, its presence is uncertain in stem batrachians, and then the TI is lost in extant caecilians and frogs. However, our data suggests apparent TI loss around the origin of frogs may be explained by its ontogenetically transient nature. The only nonamphibian tetrapods with a TI are "microsaurs," and this similarity is interpreted as one of many convergences that resulted from convergent evolutionary processes that occurred in the evolution of "microsaurs" and lissamphibians. The TI is thus interpreted to be ancestral to lissamphibians as it is found to be present in some form throughout each extant lissamphibian clade's history.
???displayArticle.pubmedLink???
38100136 ???displayArticle.link???Evol Dev ???displayArticle.grants???[+]
RGPIN-06442 Natural Sciences and Engineering Research Council of Canada (NSERC)
Figure 1. Atlantes of modern lissamphibian clades. The anterior margin of the atlas centrum is marked with a dotted line in each panel. (a) Representing salamanders, an atlas of Ambystoma mexicanum in dorsal view, with TI projecting anteriorly between the exoccipitals. (b) Representing frogs, an atlas of an adult specimen of Xenopus laevis in dorsal view lacking a interglenoid tubercle (TI). (c) Representing caecilians, an atlas of Caecilia tentaculata in near-dorsal view, rostrum slightly inclined dorsally due to neural arch overhang of the centrum, lacking a TI. (df) Variable TI morphologies on the atlantes of X. laevis tadpoles in ventral view from ontogenetically youngest to oldest. (d) NF stage 58, TI is a pair of pointed anterior projections, larger on the specimen's right side, separated by a midline gap; (e) NF stage 63, TI is a peg-shaped anteriorprojection at the midline; and (f) NF stage 65, TI is a broad anteriorly projecting point at the midline. [Color figure can be viewed at wileyonlinelibrary.com]
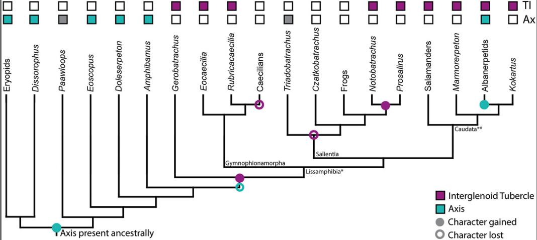
Figure 2 Likelihood-based hidden Markov model ancestral character state estimations (ACSE) results on a semiformal supertree of lissamphibians and dissorophid temnospondyls. The appearance and disappearance of the TI and loss of the axis are denoted in their hypothesized locations in lissamphibian evolution by likelihood pie charts with presence represented by color (purple for interglenoid tubercle [TI] and cyan for axis) and absence represented by white. *See Section 4 for consideration of Gerobatrachus' position relative to Lissamphibia. **Albanerpetids’ position nested within Caudata is a product of the semiformal supertree construction, not a novel phylogenetic hypothesis. [Color figure can be viewed at wileyonlinelibrary.com]
Figure 3. Parsimony-based ancestral character state estimations (ACSE) results on a semiformal supertree of lissamphibians and dissorophid temnospondyls. The appearance and disappearance of the interglenoid tubercle (TI) and loss of the axis are denoted in their hypothesized locations in lissamphibian evolution. *See Section 4 for consideration of Gerobatrachus’ position relative to Lissamphibia. **Albanerpetids’ position nested within Caudata is a product of the semiformal supertree construction, not a novel phylogenetic hypothesis. [Color figure can be viewed at wileyonlinelibrary.com]