|
Graphical Abstract |
|
Fig. 1. Phenotypic abnormalities induced by perfluorooctanesulfonate (PFOS) exposure from 0 to 96hr. post fertilization (hpf). A. PFOS exposure from 0 to 96 hpf induced phenotypic abnormalities including length reduction, kinked skeleton, edema, miscoiled gut, and a deformed axis in X.laevis embryos compared with control embryos. B. PFOS exposure resulted in growth retardation by significantly affecting the total body length (TBL) of developing embryos. The graph shows the dose-dependent response of the TBL of embryos to PFOS exposure (*P<0.05; **P<0.01; ***P<0.001; ns. = not significant; ANOVA followed by Dunnetts test). C. Graphical representation of malformed phenotypes caused by PFOS exposure indicated a concentration-dependent response in exposed embryos. Values are expressed as the mean SE. |
|
Fig. 2. Perfluorooctanesulfonate (PFOS) exposure perturbed the expression of organ-specific genes in X. laevis embryos. A. WISH analysis showed that PFOS induced the upregulation of nkx25 (heart-specific), pax6 (eye and brain-specific), and sox3 (neural-related) compared with the control embryos, as indicated by red arrows. In contrast, ldlrap1 (liver-specific) expression was reduced in PFOS-exposed embryos, and darmin (intestine-specific) remained unaffected after PFOS exposure, as indicated by red arrows. B. Transcriptomics analysis indicated changes in the expression of genes associated with heart, gut, liver, heart, and neural development. |
|
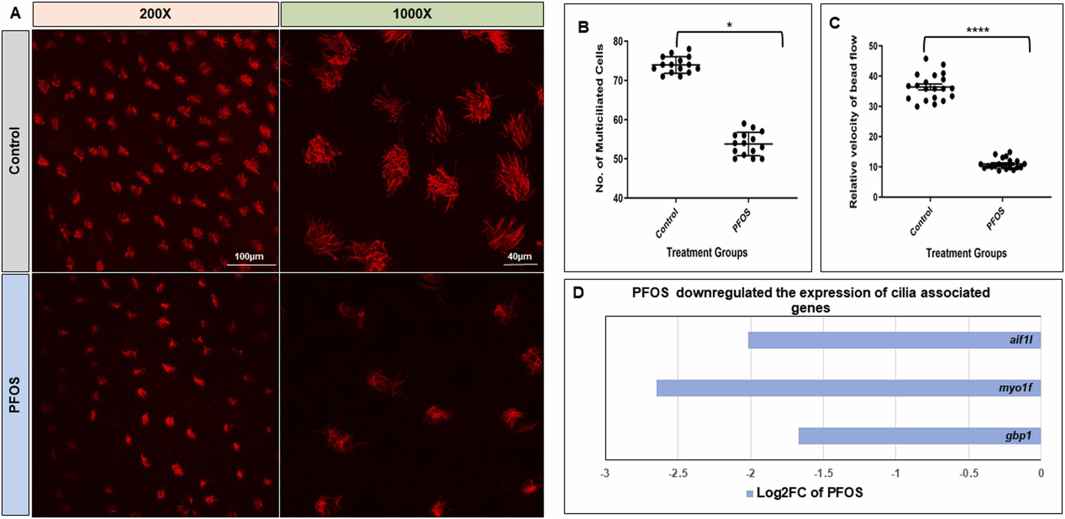
Fig. 3. Effects of perfluorooctanesulfonate (PFOS) exposure on ciliogenesis during X. laevis embryogenesis. A. PFOS exposure resulted in fewer MCCs compared with the control embryos. Representative figures are shown at 200and 1000resolution. B. Graphical representation of the effects of PFOS exposure on the number of MCCs showing a significant reduction of MCCs compared with the control embryos (*P<0.05; Unpaired t-test / Mann Whitney 's test). C. Analysis of fluorescent bead flow driven by cilia revealed that PFOS exposure resulted in a restricted bead flow. The beads tended to flow slowly, without directional motion, compared with the bead flow observed in the control embryos, which showed continuous flow from the anterior end to the posterior end (****P<0.0001; Unpaired t-test / Mann Whitney 's test). D. PFOS exposure downregulated the expression of genes associated with cilia formation. |
|
Still from Supplementary Movie S1, related to Fig. 3C
S. Movie 1. Perturbed cilia driven fluid flow induced by PFOS
A. The normal backward flow of beads in control embryos in the direction of head to tails.
B. PFOS exposure resulted in disrupted flow of beads and the speed of beads was extremely reduced.
|
|
Fig. 4. Perfluorooctanesulfonate (PFOS) exposure resulted in differentially expressed genes (DEGs) in X. laevis embryos as analyzed by transcriptomics. A. A total of 26,224 transcripts were expressed in PFOS-exposed embryos. PFOS exposure resulted in 635 DEGs in embryos, among which 345 transcripts were upregulated and 290 transcripts were downregulated. B. Graphical representation of log two-fold-change values expressed versus z-score of the expressed transcripts in PFOS-exposed embryos. Upregulated transcripts showed log two-fold-change values of 2, whereas downregulated transcripts showed log two-fold-change values of <2 or 2. C. PFOS exposure resulted in the upregulation of several biosynthesis and signaling pathways, such as arginine biosynthesis, ornithine degradation, interleukin, chemokine signaling, plasminogen activating, and epidermal growth factor receptor signaling. D. PFOS resulted in the downregulation of several pathways, including ATP synthesis, oxidative stress response, JAK-STAT signaling, and interferon signaling. E. PFOS exposure altered the expression of genes associated with skeleton and eye development as indicated by their log two-fold-change values. F. PFOS exposure resulted in the upregulation of genes associated with pancreas development. |
|
Fig. 5. Perfluorooctanesulfonate (PFOS) exposure increased cell death and reduced relative ATP levels during Xenopus laevis embryogenesis. A. PFOS treatment resulted in the upregulation of genes associated with cell death and downregulated the genes associated with cell survival and cell proliferation. B. PFOS-exposed embryos were processed with a TUNEL assay, and an increased number of TUNEL-positive cells (blue dots) were observed in PFOS-exposed embryos. C. Statistical analysis showed a significant number of TUNEL-positive cells in PFOS-exposed embryos compared with control embryos (***P<0.001; Unpaired t-test / Mann Whitney's Test). D. ATP levels were measured in PFOS-exposed embryos and expressed as luminescence (counts per second; cps). The graph shows a significant reduction in luminescence after PFOS exposure compared with the control, indicating a reduction in ATP levels (***P<0.001; Unpaired t-test / Mann Whitney's Test). |
|
S. 1. Lethality and phenotypical abnormalities induced by PFOS. A. PFOS exposure for 96 h caused mortality and morphological defects in X. laevis embryos. Lethality and malformation resulting from PFOS exposure revealed a dose-dependent response, indicating 100% lethality and malformations at the highest exposure PFOS dose. All values were expressed as the mean ± SE. B. LC50 and EC50 values of 84.10 and 51.88 µM for PFOS exposure led to a TI. of 1.62. |
|
Fig. S2. PFOS induced smaller heads and deformed axis at the later stages of development (15 days postfertilization).
A. Lateral, dorsal, and ventral views of PFOS-exposed embryos grown for 15 days indicated a bent and deformed axis compared to control embryos. B. Graphical representation of a significantly affected axis of developing embryos after PFOS exposure at the later stages of development compared to control embryos (***P < 0.001; Unpaired t-test / Mann Whitneys U test). C. PFOS exposure for 15 days of embryonic development resulted in a remarkable reduction in head size. Alcian blue staining indicated small-sized head and craniofacial abnormalities in PFOS-exposed embryos compared to control embryos. Infrarostral cartilage (IR), Meckels (M) platoquadrate (Q) derived from the first branchial arch, ceratohyal (C) cartilage derived from the second branchial arch, and gill basket derived from posterior arches were evident in control embryos. In PFOS-exposed embryos, the morphology of M and Q was altered. D. Statistical analysis revealed that PFOS resulted in a remarkable reduction in head size compared to control embryos after 15 days of exposure (**P < 0.01, Unpaired t-test / Mann Whitney-test).
|
|
Fig. S3. PFOS exposure resulted in developmental window-specific morphological effects. |
|
S. 4. RT-PCR and quantitative real time PCR analysis of Organ specific transcripts after PFOS exposure
A. RT-PCR analysis indicating upregulated nkx2-5, pax6, and sox3 expression, downregulated ldlrap1 expression, and normal darmin expression. Ornithine decarboxylase (odc) was used as a housekeeping gene. B. Graphical representation of organ-specific transcripts showed significant nkx2-5, pax6, and sox3 upregulation after PFOS exposure compared to control embryos and significant ldlrap1 downregulation in PFOS-exposed embryos (*P < 0.05; **P < 0.01; ***P < 0.001; Unpaired t-test / Mann Whitney-Test). C. Quantitative real time PCR showed significant upregulated expression for nkx2-5, sox3, and pax6 after PFOS exposure compared to control embryos while no change was observed for the expression of ldlrap1 and darmin after PFOS exposure (*P < 0.05; **P < 0.01; ****P < 0.0001; n.s. not significant; Unpaired t-test / Mann Whitney-Test).
|