XB-ART-60475
Development
2024 Jan 15;1512:. doi: 10.1242/dev.201463.
Show Gene links
Show Anatomy links
Awakening adult neural stem cells: NOX signalling as a positive regulator of quiescence to proliferation transition in the Xenopus retina.
???displayArticle.abstract???
A growing wealth of data suggest that ROS signalling might be critical in conferring embryonic or adult stem cells their specific properties. However, how stem cells control ROS production and scavenging, and how ROS in turn contribute to stemness remain poorly understood. Using the Xenopus retina as a model system, we first investigated the redox status of retinal stem cells (RSCs). We discovered that they exhibit higher ROS levels compared to progenitors and retinal neurons, and express a set of specific redox genes. We next addressed the question of ROS functional involvement in these cells. Using pharmacological or genetic tools, we demonstrate that inhibition of NADPH oxidase (NOX)-dependent ROS production increases the proportion of quiescent RSCs. This is surprisingly accompanied by an apparent acceleration of the mean division speed within the remaining proliferating pool. Our data further unveil that such impact on RSC cell cycling is achieved by modulation of the Wnt/Hedgehog signalling balance. Altogether, we highlight that RSCs exhibit distinctive redox characteristics and exploit NOX signalling to limit quiescence and fine-tune their proliferation rate.
???displayArticle.pubmedLink??? 38108453
???displayArticle.link??? Development
???displayArticle.grants??? [+]
Fondation ARC pour la Recherche sur le Cancer, Consejo Nacional de Humanidades, Ciencias y Tecnologías
Species referenced: Xenopus tropicalis Xenopus laevis
Genes referenced: aopep atoh7 cat2 ccnd1 cyba dct gpx4 hes1 hes4 myc nox1 prdx1 prdx2 prdx3 prdx4 prdx6 ptch1 shh sod1 sod2 sod3 tcf3 yap1
GO keywords: regulation of Wnt signaling pathway [+]
???displayArticle.antibodies??? Casp3 Ab1 FLAG Ab2 FLAG Ab4 Myc Ab9 Tuba4b Ab2
Lines/Strains: ???displayArticle.morpholinos??? cyba MO1
???attribute.lit??? ???displayArticles.show???
|
|
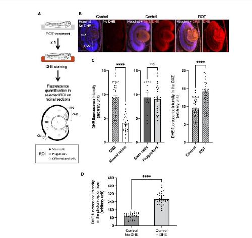
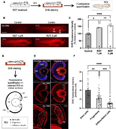
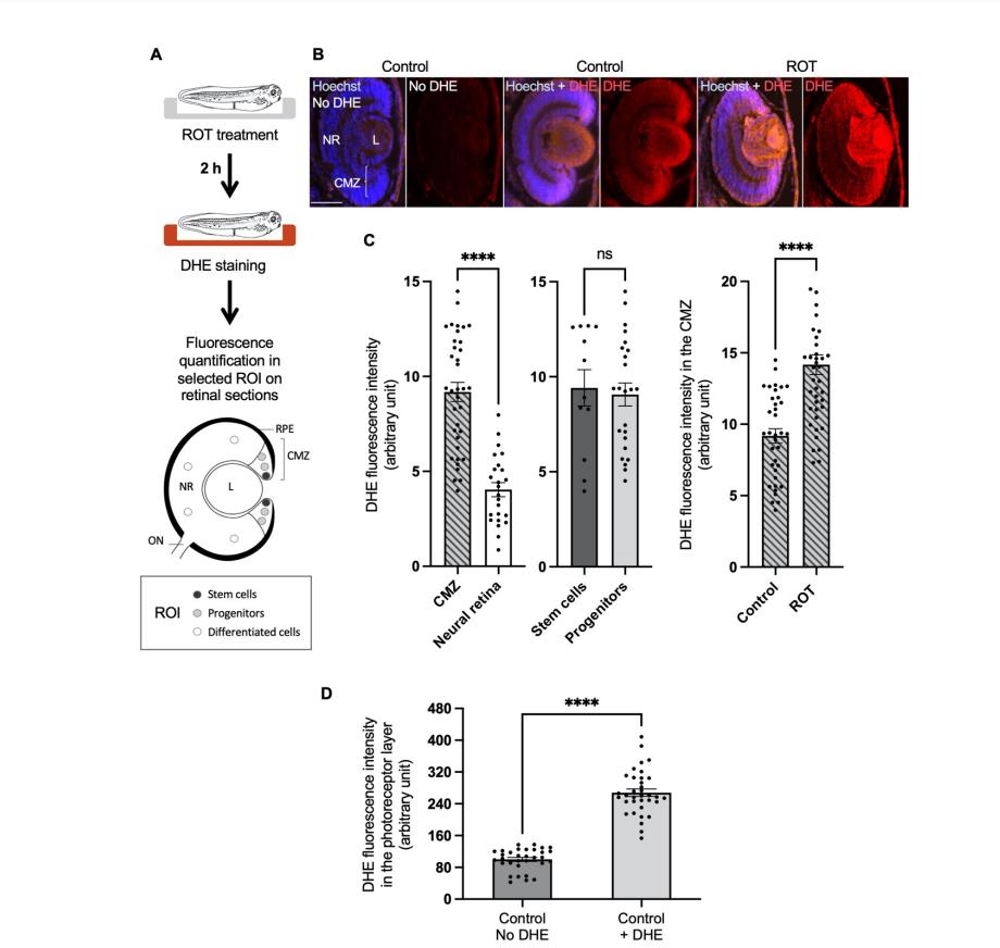
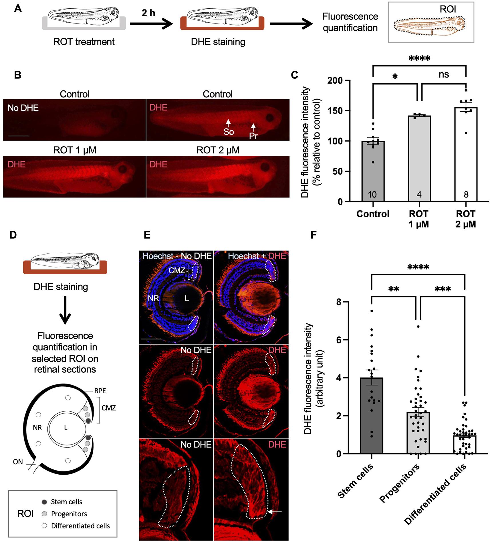
Fig. 1 Redox status of post-embryonic RSCs. (A-C) Stage 39/40 control and rotenone (ROT)-treated tadpoles were labelled (or not) for ROS content with the fluorescent sensor dihydroethidium (DHE/no DHE). DHE intensity was quantified in the whole body (delineated in black in A). The vitellus was excluded because of its auto-fluorescence. (B,C) Representative images and quantifications. The number of analysed tadpoles is given at the base of each bar. (D-F) Stage 42/43 tadpoles, stained (or not) with DHE, were processed for analysis on retinal sections. Circles in the retina schematic indicate the ten regions of interest (ROI) where DHE staining intensity was measured on each section. Dark and light grey circles are located in the stem cell and progenitor regions of the CMZ, respectively. White circles are located within the neural retina, where cells are differentiated. (E) Representative retinal sections, with higher magnification views of the dorsal CMZ (delineated in white). The white arrow points to RSCs. Note that, in addition to the CMZ, strong DHE staining is detected in photoreceptor outer segments (significantly higher intensity compared with the ‘no DHE’ condition where only auto-fluorescence is observed; Fig. S1D). The lens likely exhibits high ROS levels as well. (F) Corresponding quantification. n=10 sections per condition. Statistics: Kruskal–Wallis test followed by uncorrected Dunn's test (ns, not significant). L, lens; NR, neural retina; ON, optic nerve; Pr, pronephros; RPE, retinal pigmented epithelium; So, somites. Scale bars: 1 mm (B); 50 µm (E). |
|
|
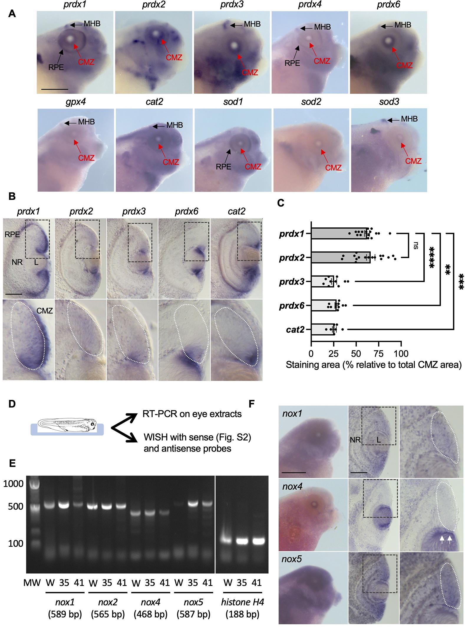
Fig. 2 Redox gene expression in RSCs. (A-C) Whole-mount in situ hybridization analysis of prdx1/2/3/4/6, gpx4, cat2 and sod1/2/3 expression (stage 38/39 embryos). (A) Lateral views of the head. (B) Representative retinal sections, with higher magnification views of the dorsal CMZ (delineated in white). (C) Staining extension (peripheral to central), determined as the ratio between the stained surface and total CMZ area. Note that only the dorsal CMZ was considered, as at this embryonic stage the ventral part is not fully mature, causing retinal stem/progenitor markers to be expressed in a broader domain. n=7-18 vibratome sections (from 8-10 embryos) per probe. Statistics: Kruskal–Wallis test followed by uncorrected Dunn's test (ns, not significant). (D-F) Analysis of NOX gene expression by RT-PCR (E) or whole-mount in situ hybridization (WISH) (F). (E) NOX gene expression was assayed in either embryonic (stage 35) or post-embryonic (stage 41) eye extracts, or in stage 35 whole embryo extracts (W). MW, molecular weight. Amplification of histone H4 was used as a loading control. (F) Lateral views of the head and representative retinal sections of stage 38/39 embryos, with higher magnification views of the dorsal CMZ (delineated in white). White arrows point to lens precursor cells. L, lens; MHB, midbrain-hindbrain boundary; NR, neural retina; RPE, retinal pigmented epithelium. Scale bars: 500 µm (lateral views of the head); 50 µm (retinal sections). |
|
|
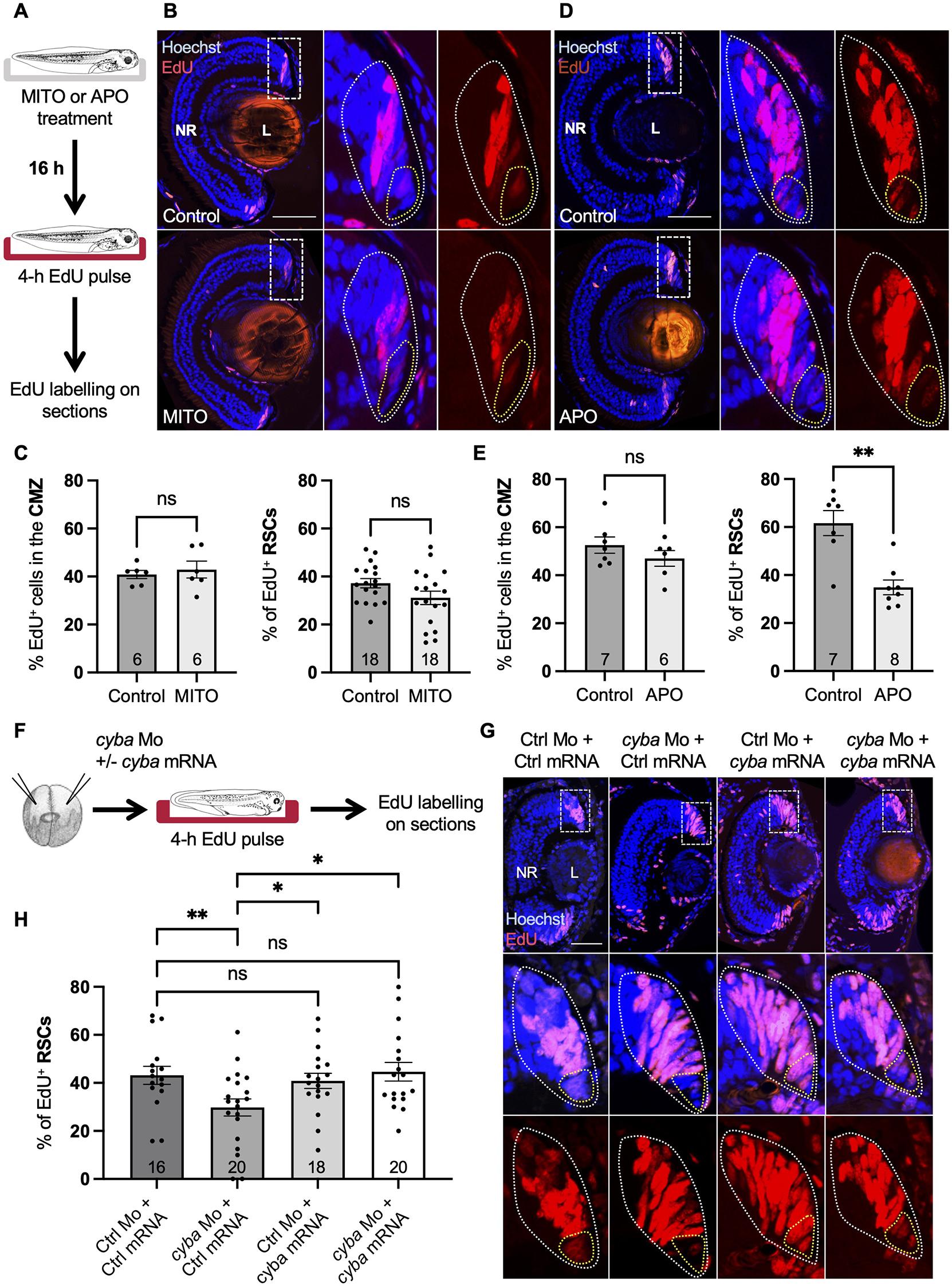
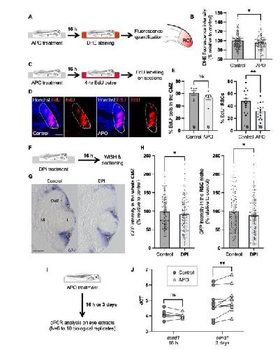
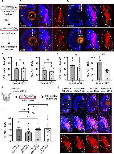
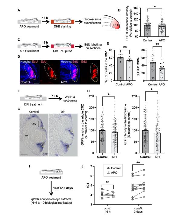
Fig. 3 Impaired RSC proliferation upon NOX inhibition. (A-E) Tadpoles were treated for 16 h with MITO (stage 43; B,C) or APO (stage 41; D,E) and subjected to a 4-h EdU pulse. (B-E) Representative images of retinal sections and corresponding quantification. (F-H) Stage 37/38 embryos were subjected to a 4-h EdU pulse, following co-injection at the two-cell stage of control (Ctrl) or cyba morpholinos (Mo), together with either control or cyba mRNA (rescue construct insensitive to the morpholino). (G,H) Representative images of retinal sections and corresponding quantification. In H, quantification was restricted to the dorsal CMZ, due to ventral defects of the retina. Right panels in B,D or lower panels in G are higher magnifications of the dorsal CMZ (delineated in white). RSCs are delineated in yellow. The number of analysed retinas are given at the base of each bar. Statistics: Mann–Whitney test (C,E) or Kruskal–Wallis test followed by uncorrected Dunn's test (H) (ns, not significant). L, lens; NR, neural retina. Scale bars: 50 µm. |
|
|
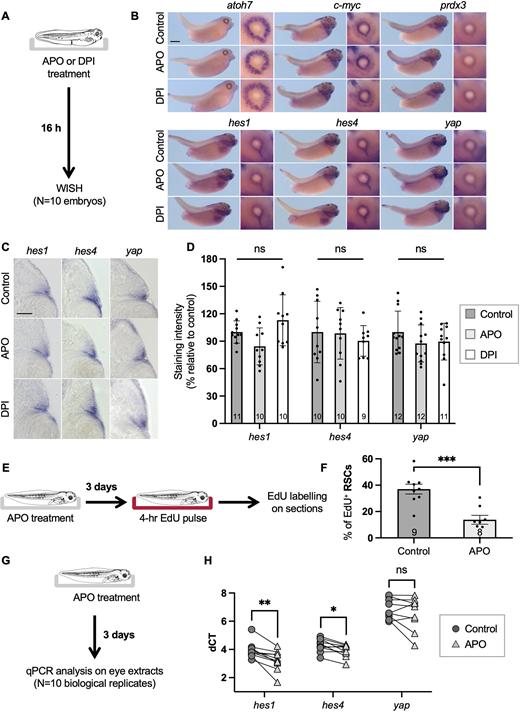
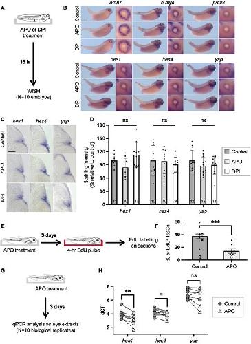
Fig. 4 RSC marker expression upon NOX inhibition. (A-D) Stage 40 embryos were treated for 16 h with APO or DPI. They were then subjected to whole-mount in situ hybridization (WISH) analysis of RSC (myc, prdx3, hes1, hes4, yap) or progenitor (atoh7) marker expression. (B) In toto lateral views, with higher magnification views of one eye. (C,D) Representative retinal sections (high magnifications of the dorsal CMZ) and corresponding quantification. (E-H) Analysis of RSC proliferation (E,F; 4-h EdU pulse) and RSC marker expression (G,H; qPCR on eye extracts) following a 3-day treatment with APO at stage 42/43. Statistics: Kruskal–Wallis test (D), Mann–Whitney test (F) or Wilcoxon matched-pairs signed rank test (H) (ns, not significant). The number of analysed retinas in D,F is given at the base of each bar. Scale bars: 1 mm (B); 25 µm (C). |
|
|
Fig. 5 RSC entry into quiescence upon NOX inhibition. (A) Stage 41/42 tadpoles were treated with APO for 24 h before addition of EdU to the rearing medium. They were then processed for EdU cumulative labelling after 2, 3 or 7 days of EdU exposure. APO and EdU were renewed daily. (B) Representative images of the dorsal CMZ (delineated in white) after a 3-day exposure to EdU. Right panels are higher magnifications of the RSC niche (delineated in yellow). Four or five RSC nuclei are indicated (numbered). (C) Quantification of the EdU cumulative labelling index within RSCs, along with increasing EdU exposure times. The number of analysed retinas is given at the base of each bar. Statistics: Mann–Whitney test (pairwise comparisons of control and APO-treated retinas at each time point) or Kruskal–Wallis test (comparison of the labelling index distributions at all time points among control or APO-treated retinas) (ns, not significant). Scale bar: 25 µm. |
|
|
Fig. 6 Enhanced cell cycle kinetics of RSCs upon NOX inhibition. (A) Stage 41/42 tadpoles were treated with APO for 24 h before addition of EdU to the rearing medium. They were then processed for EdU cumulative labelling at different time points, as indicated. APO and EdU were renewed daily. (B) Quantification of the EdU cumulative labelling index within RSCs, along with increasing EdU exposure times. The graph was made using the TcFit spreadsheet developed by R. Nowakowski (Nowakowski et al., 1989), which allows the best-fit line to be determined and GF (growth fraction), TC (total cell cycle length) and TS (S-phase length) to be calculated. Small squares and diamonds correspond to individual retinas and large ones represent the mean. n=10-20 analysed retinas at each time point, for each condition. Statistics: Mann–Whitney test. (C) Estimation of GF, TC and TS. |
|
|
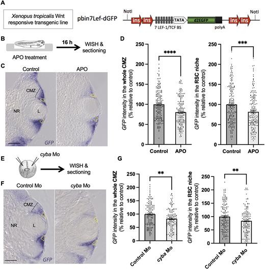
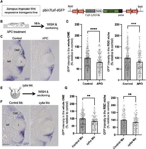
Fig. 7 Decreased Wnt signalling activity upon NOX inhibition. (A) Schematic of the pbin7Lef-dGFP construct, which functions as a reporter of canonical Wnt signalling activity in transgenic Xenopus tropicalis. (B-G) Whole-mount in situ hybridization (WISH) analysis of GFP expression on retinal sections from stage 40 Tg(pbin7Lef-dGFP) embryos. Embryos were treated for 16 h with APO (B-D) or injected at the two-cell stage with cyba morpholinos (Mo; E-G). (C,F) Representative retinal sections. The RSC-containing region is delineated in yellow. (D,G) Corresponding quantifications. n=77-106 sections per condition (from 18-21 embryos). Statistics: Mann–Whitney test. L, lens; NR, neural retina. Scale bars: 50 µm. |
|
|
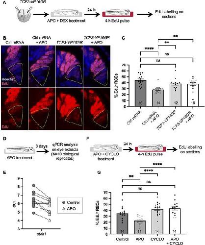
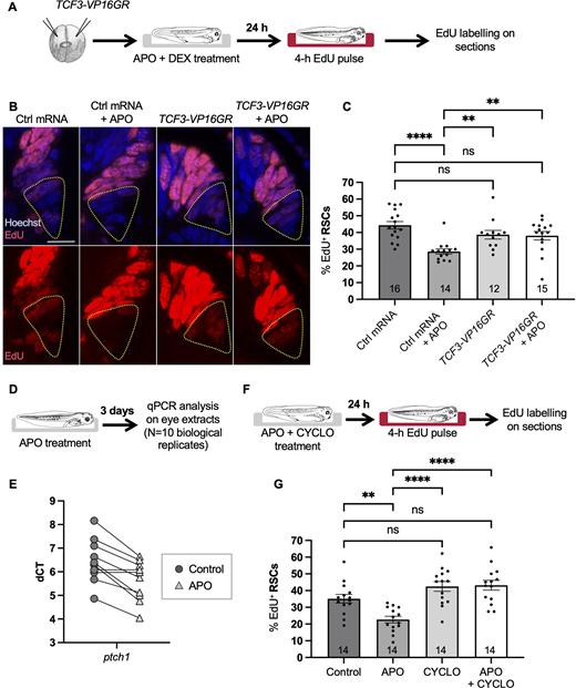
Fig. 8 Functional interaction between NOX, Wnt and Hedgehog signalling. (A-C) Two-cell-stage embryos were injected with control (Ctrl) or TCF3-VP16GR mRNA. At stage 37/38, they were treated with APO and dexamethasone (DEX; to induce TCF3-VP16GR activity) for 24 h. They were then subjected to a 4-h EdU pulse. (B) Representative images of the dorsal CMZ (RSCs delineated in yellow). (C) Corresponding quantification. (D,E) qPCR analysis of patched 1 (ptch1) expression on eye extracts from stage 42/43 tadpoles treated for 3 days with APO. (F,G) Stage 37/38 embryos were treated for 24 h with APO, cyclopamine (CYCLO) or both, and then subjected to a 4-h EdU pulse. (G) Corresponding quantification. The number of analysed retinas in C,G is given at the base of each bar. Statistics: Kruskal–Wallis test followed by uncorrected Dunn's test (C,G) or Wilcoxon matched-pairs signed rank test (E) (ns, not significant). Scale bar: 25 µm. |
|
|
Fig. 9 Model illustrating NOX signalling function in post-embryonic RCSs. (A) In the RSC niche, NOX-dependent control of the Wnt/Hedgehog balance results in a low level of quiescence. Activated RSCs proliferate slowly. (B) Upon NOX inhibition, the activity of Wnt signalling drops, and that of the Hedgehog pathway increases. As a consequence, more RSCs are pushed towards quiescence. This is associated with an apparent increase of the mean cell cycle speed within the cell fraction that still proliferates. |
|
|
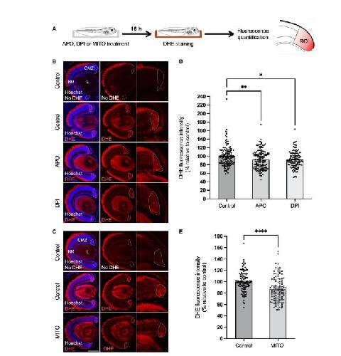
Fig. S1 (A) Stage 39/40 control and rotenone (ROT)-treated embryos were stained or not with DHE (DHE/no DHE) and processed for analysis on retinal sections. Circles in the retina schematic indicate the 10 regions of interest (ROI) where DHE staining intensity was measured on each section. Dark and light grey circles are located in the stem cell and progenitor regions of the CMZ, respectively. White circles are located within the neural retina, where cells are differentiated. (B, C) Representative retinal sections and corresponding quantifications. The left graph includes all measures in ROI located in either the CMZ or neural retina. The central graph distinguishes ROI corresponding either to the stem or progenitor region of the Development: doi:10.1242/dev.201463: Supplementary information Development • Supplementary information CMZ. The right graph shows pooled measures for all ROI located in the CMZ. N = 6 to 7 sections. (D) Stage 42/43 tadpoles, stained or not with DHE, were processed for analysis on retinal sections. DHE fluorescence intensity was quantified in photoreceptor outer segments. Statistics: Student’s t-test (normal distribution with n>30) or Mann-Whitney test (n<30). L: lens, NR: neural retina, ON: optic nerve, RPE: retinal pigmented epithelium. Scale bar: 50 µm. |
|
|
Fig. S2 (A-E) Whole mount in situ hybridization analysis of cat2, sod1-3, gpx1/4/7, prdx1-6 and nox1/2/4/5 expression (stage 38/39 embryos). Shown are in toto lateral views following hybridization with sense or antisense probes. Head region enlargements for embryos displaying an enriched staining within the CMZ (white arrowheads) are shown on Fig. 2A, F. Beyond the head region, some organs Development: doi:10.1242/dev.201463: Supplementary information Development • Supplementary information exhibiting high expression level of the considered gene are highlighted (black arrows). (F) Representative images of sod1, gpx4 and prdx4 staining on retinal sections, following whole mount in situ hybridization with antisense probes at stage 38/39. Right panels provide a zoom on the dorsal CMZ (delineated in white). Note that for each of these genes, the staining is almost undetectable in the dorsal part of the CMZ, but clearly visible in the ventral one, within the stem cell containing region. BI: blood islands, He: heart, L: lens, MC: myeloid cells, N: notochord, Pr: pronephros, So: somites. Scale bars: 1 mm. |
|
|
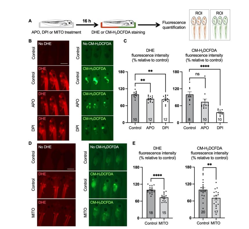
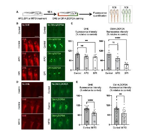
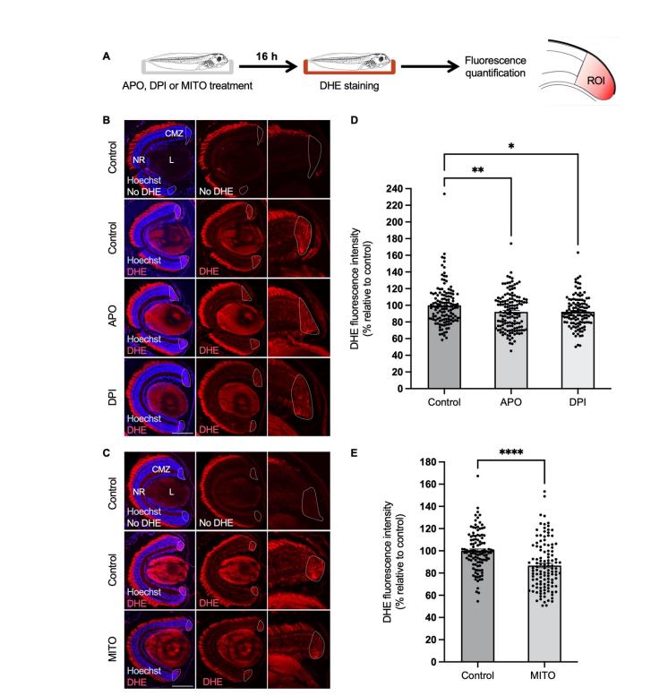
Fig. S3 (A) Tadpoles were treated for 16-hours with the NOX inhibitors APO or DPI (stage 44/45; B), or with the mitochondrial ROS scavenger MITO (stage 42/43; C). They were then labelled for ROS content with the fluorescent sensors DHE or CM-H2DCFDA. Fluorescence intensity was quantified in the anterior region (delineated in black). (B-E) Representative images of labelled tadpoles and corresponding quantifications. Of note, DHE and CM-H2DCFDA generate different fluorescent profiles. This might be due to the fact that these dyes exhibit different sensitivities to different ROS species. N = number of analyzed tadpoles. Statistics: Kruskall-Wallis test followed by uncorrected Dunn’s test (C), Mann-Whitney test (E). Scale bars: 1 mm. |
|
|
Fig. S4 (A) Stage 44/45 tadpoles were treated for 16 hours with the NOX inhibitors APO or DPI (B), or with the mitochondrial ROS scavenger MITO (C). They were then labelled or not for ROS content with dihydroethidium (DHE/no DHE). Fluorescence intensity was quantified on retinal sections, within the CMZ (coloured in red). (B, C) Representative retinal sections. The CMZ is delineated in white. Panels on the right are higher magnifications of the dorsal CMZ. (D, E) Corresponding quantifications. N = 59 to 70 sections per condition (from 8 embryos). Statistics: Kruskall-Wallis test followed by uncorrected Dunn’s test (D), Mann-Whitney test (E). L: lens, NR: neural retina. Scale bar: 50 µm. |
|
|
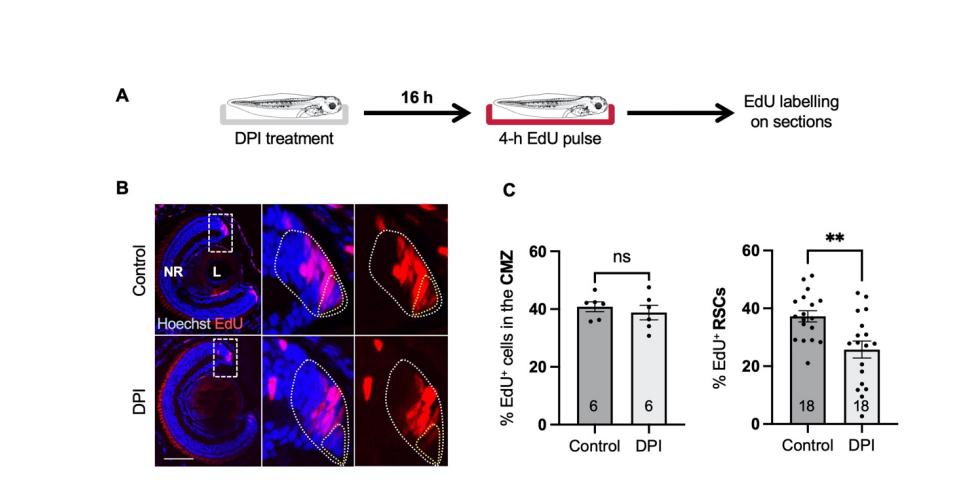
Fig. S5 (A) Stage 43 tadpoles were treated for 16 hours with DPI and subjected to a 4-hour EdU pulse. (B, C) Representative images of retinal sections and corresponding quantifications. Right panels are higher magnifications of the dorsal CMZ (delineated in white). RSCs are delineated in yellow. N = number of analyzed retinas. Statistics: Mann-Whitney test. L: lens, NR: neural retina. Scale bar: 50 µm. |
|
|
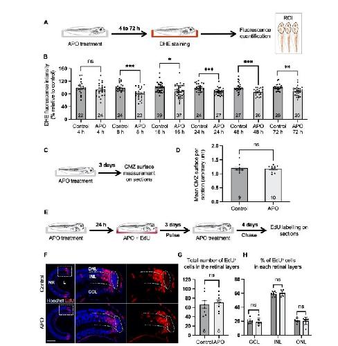
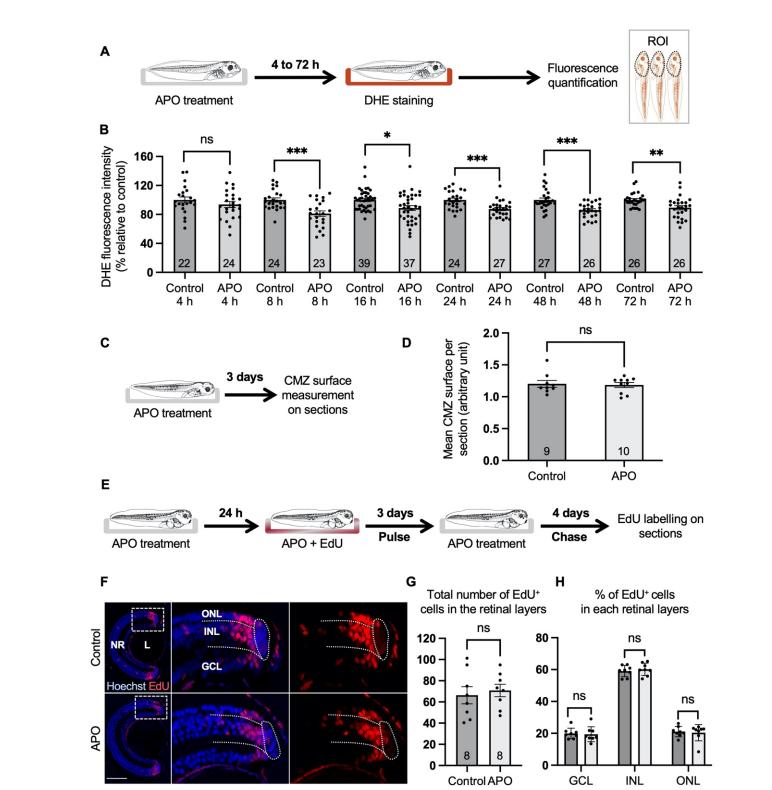
Fig. S6 (A, B) Stage 44/45 tadpoles were treated with APO for various durations and then stained with DHE. Fluorescence intensity was quantified in the anterior region (delineated in black). (C, D) Stage 42/43 tadpoles were treated for 3 days with APO. CMZ surface was then measured on retinal sections. (E-H) Stage 41/42 tadpoles were pre-treated with APO for 24 hours, subjected to EdU exposure for 3 days to label all proliferative cells (pulse), and then left for 4 days without EdU (chase). APO was applied to the rearing medium during the whole time-period. Shown in (F-H) are representative images of retinal sections Development: doi:10.1242/dev.201463: Supplementary information Development • Supplementary information and corresponding quantifications. Right panels are higher magnifications of the dorsal CMZ (delineated in white). EdU-labelled newborn cells were counted in the retinal cell layers (G). The percentage of labelled cells in each retinal layer was also determined (H). GCL: ganglion cell layer, INL: inner nuclear layer; L: lens, NR: neural retina, ONL: outer nuclear layer. N = number of analyzed tadpoles (B) or retinas (D, G). Statistics: Mann-Whitney test. Scale bar: 50 µm |
|
|
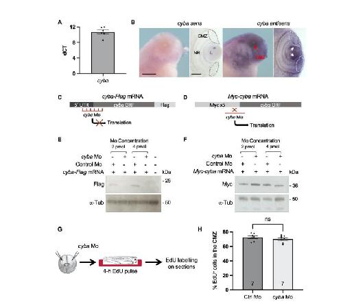
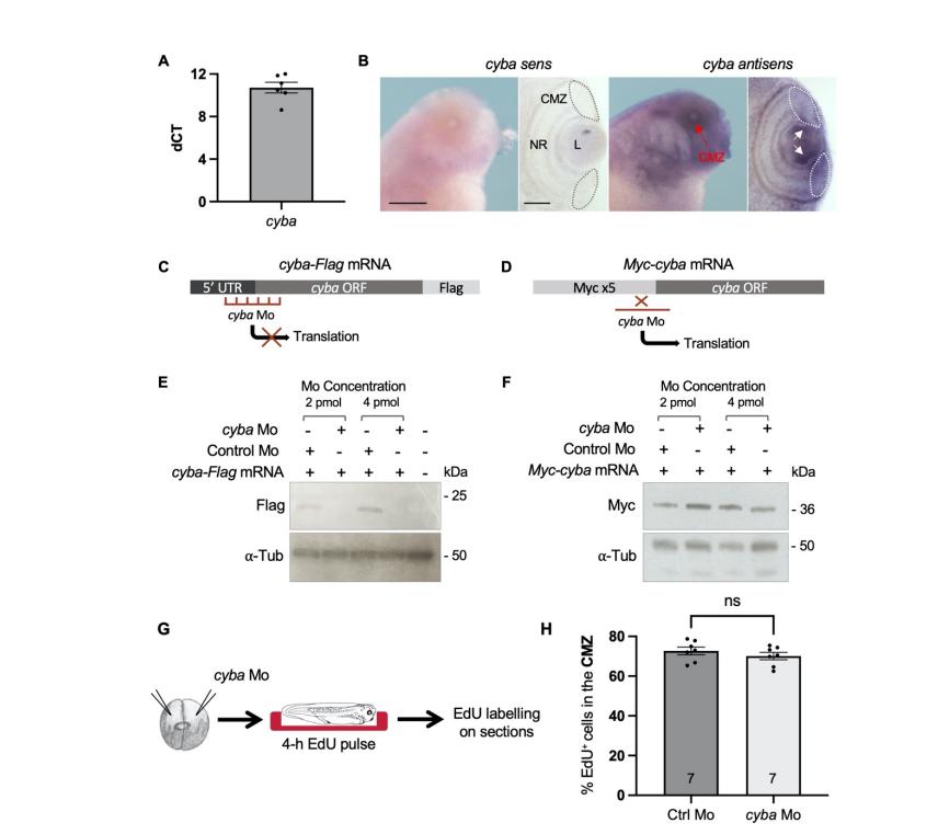
Fig. S7 (A, B) Analysis of cyba expression by qPCR on tadpole eye extracts (A) and by whole mount in situ hybridization on stage 38/39 embryos (B). (A) dCt values from 6 independent biological replicates per condition. (B) Lateral views of the head (scale bar: 500 µm) and representative retinal sections (scale bar: 50 µm). The CMZ is delineated. White arrows point to lens precursor cells. L: lens, NR: neural retina. (C, D) Schematic representations of cyba-Flag mRNA (reporter construct sensitive to the cyba Morpholino) and Myc-cyba mRNA (rescue construct insensitive to the cyba Morpholino). (E, F) Detection of tagged CYBA proteins by Western-blot in whole-embryo extracts, following co-injection at the two-cell stage of control or cyba Morpholinos (Mo), together with either cyba-Flag mRNA (E) or Myccyba mRNA (F). Two doses of Morpholinos were assessed (2 or 4 pmol). Proteins were detected with anti-Flag or anti-Myc antibodies. a-Tubulin labelling was used as a Development: doi:10.1242/dev.201463: Supplementary information Development • Supplementary information loading control. ORF: open reading frame, UTR: untranslated region. (G, H) Stage 37/38 embryos were subjected to a 4-hour EdU pulse, following injection at the twocell stage of control (Ctrl) or cyba Morpholinos (Mo). Shown in (H) is the quantification of EdU-positive cells among total CMZ cells in the dorsal region. N = number of analyzed retinas. Statistics: Mann-Whitney test. |
|
|
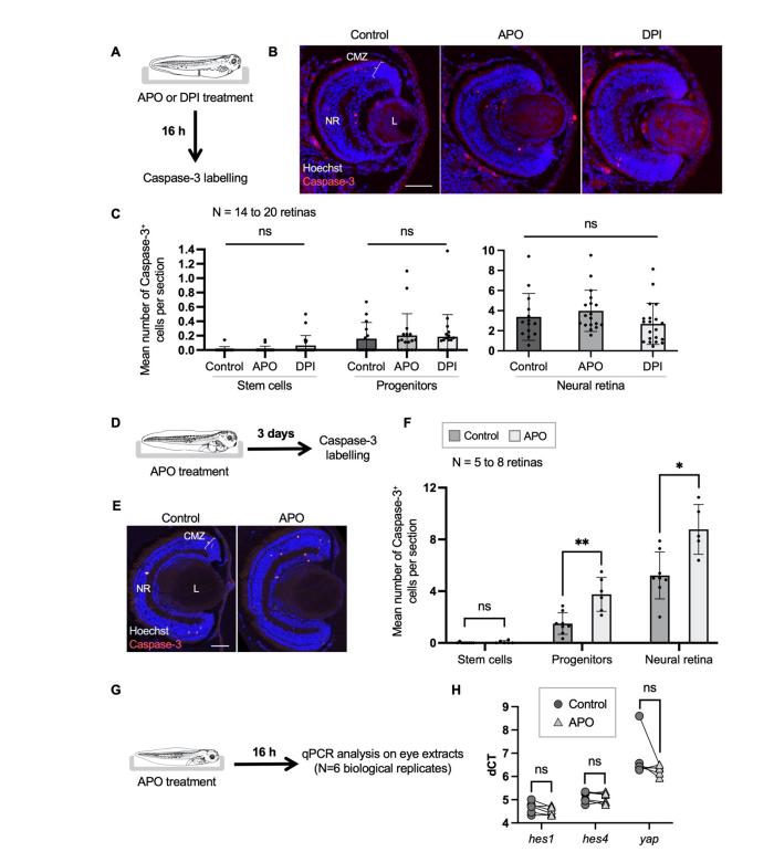
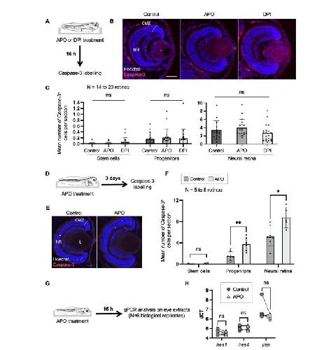
Fig. S8 (A-C) Immunofluorescence analysis of cleaved Caspase-3 expression on retinal sections from stage 40 embryos treated for 16 hours with APO or DPI. (B, C) Representative images of retinal sections and corresponding quantifications. (D-F) Immunofluorescence analysis of cleaved Caspase-3 expression on retinal sections from stage 42 tadpoles treated for 3 days with APO. (E, F) Representative images of retinal sections and corresponding quantifications. Development: doi:10.1242/dev.201463: Supplementary information Development • Supplementary information Caspase-3-positive nuclei were quantified among RSCs or progenitors of the CMZ and within the neural retina. N = number of analyzed retinas. (G, H) qPCR analysis of hes1, hes4 and yap expression on eye extracts following a 16-hour APO treatment at stage 42/43 (N = 6 independent biological replicates per condition). Statistics: Kruskall-Wallis test (C), Mann-Whitney test (F), Wilcoxon matched-pairs signed rank test (H). L: lens, NR: neural retina. Scale bars: 50 µm. |
|
|
Fig. S9 (A, B) Stage 40 Xenopus tropicalis embryos were treated for 16 hours with APO. They were then labelled for ROS content with DHE. Fluorescence intensity was quantified on retinal sections within the CMZ (coloured in red). (B) Corresponding quantifications. N = 86 sections per condition (from 18 to 20 embryos). (C-E) Stage 40 Xenopus tropicalis embryos were treated for 16 hours with Development: doi:10.1242/dev.201463: Supplementary information Development • Supplementary information APO. They were then subjected to a 4-hour EdU pulse. (D) Representative images of the dorsal CMZ (delineated in white). RSCs are delineated in yellow. (E) Quantifications of EdU-positive cells among total CMZ cells or among RSCs. N = number of analyzed retinas. (F-H) Stage 40 Tg(pbin7Lef-dGFP) Xenopus tropicalis embryos were treated for 16 hours with DPI and processed for whole mount in situ hybridization analysis (WISH) of GFP expression. (G) Representative retinal sections. The RSC-containing region is delineated in yellow. (H) Corresponding quantifications. N = 106 to 112 sections per condition (from 42 embryos). (I, J) qPCR analysis of ccnd1 expression on eye extracts from Xenopus laevis tadpoles following a 16-hour or a 3-day APO treatment at stage 42/43. N = 6 to 10 independent biological replicates per condition. Statistics: Mann-Whitney test (B, E, H), Wilcoxon matchedpairs signed rank test (J). L: lens, NR: neural retina. Scale bars: 25 µm (D), 50 µm (G). |
