XB-ART-60462
Int J Mol Sci
2023 Nov 28;2423:. doi: 10.3390/ijms242316852.
Show Gene links
Show Anatomy links
Enhanced Membrane Incorporation of H289Y Mutant GluK1 Receptors from the Audiogenic Seizure-Prone GASH/Sal Model: Functional and Morphological Impacts on Xenopus Oocytes.
???displayArticle.abstract???
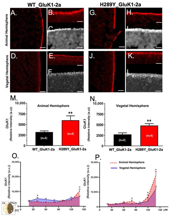
Epilepsy is a neurological disorder characterized by abnormal neuronal excitability, with glutamate playing a key role as the predominant excitatory neurotransmitter involved in seizures. Animal models of epilepsy are crucial in advancing epilepsy research by faithfully replicating the diverse symptoms of this disorder. In particular, the GASH/Sal (genetically audiogenic seizure-prone hamster from Salamanca) model exhibits seizures resembling human generalized tonic-clonic convulsions. A single nucleotide polymorphism (SNP; C9586732T, p.His289Tyr) in the Grik1 gene (which encodes the kainate receptor GluK1) has been previously identified in this strain. The H289Y mutation affects the amino-terminal domain of GluK1, which is related to the subunit assembly and trafficking. We used confocal microscopy in Xenopus oocytes to investigate how the H289Y mutation, compared to the wild type (WT), affects the expression and cell-surface trafficking of GluK1 receptors. Additionally, we employed the two-electrode voltage-clamp technique to examine the functional effects of the H289Y mutation. Our results indicate that this mutation increases the expression and incorporation of GluK1 receptors into an oocyte's membrane, enhancing kainate-evoked currents, without affecting their functional properties. Although further research is needed to fully understand the molecular mechanisms responsible for this epilepsy, the H289Y mutation in GluK1 may be part of the molecular basis underlying the seizure-prone circuitry in the GASH/Sal model.
???displayArticle.pubmedLink??? 38069190
???displayArticle.pmcLink??? PMC10706347
???displayArticle.link??? Int J Mol Sci
???displayArticle.grants???
Species referenced: Xenopus laevis
Genes referenced: ikzf1
GO keywords: glutamate receptor activity
???displayArticle.antibodies??? Grik1 Ab1
???displayArticle.disOnts??? epilepsy
???attribute.lit??? ???displayArticles.show???
References [+] :
Alberola-Die,
Peimine, an Anti-Inflammatory Compound from Chinese Herbal Extracts, Modulates Muscle-Type Nicotinic Receptors.
2021, Pubmed,
Xenbase
