XB-ART-60453
Dev Cell
2024 Jan 08;591:141-155.e6. doi: 10.1016/j.devcel.2023.11.014.
Show Gene links
Show Anatomy links
Two-phase kinetics and cell cortex elastic behavior in Xenopus gastrula cell-cell adhesion.
Parent SE, Luu O, Bruce AEE, Winklbauer R.
???displayArticle.abstract???
Morphogenetic movements during animal development involve repeated making and breaking of cell-cell contacts. Recent biophysical models of cell-cell adhesion integrate adhesion molecule interactions and cortical cytoskeletal tension modulation, describing equilibrium states for established contacts. We extend this emerging unified concept of adhesion to contact formation kinetics, showing that aggregating Xenopus embryonic cells rapidly achieve Ca2+-independent low-contact states. Subsequent transitions to cadherin-dependent high-contact states show rapid decreases in contact cortical F-actin levels but slow contact area growth. We developed a biophysical model that predicted contact growth quantitatively from known cellular and cytoskeletal parameters, revealing that elastic resistance to deformation and cytoskeletal network turnover are essential determinants of adhesion kinetics. Characteristic time scales of contact growth to low and high states differ by an order of magnitude, being at a few minutes and tens of minutes, respectively, thus providing insight into the timescales of cell-rearrangement-dependent tissue movements.
???displayArticle.pubmedLink??? 38091998
???displayArticle.link??? Dev Cell
Species referenced: Xenopus laevis
Genes referenced: rps3a
GO keywords: cell adhesion [+]
???displayArticle.antibodies??? Anti Biotin Cy3 Ctnnb1 Ab7 Fn1 Ab4 Sdc4 Ab1
???displayArticle.morpholinos??? cdh3 MO1 cdh4 MO1
???attribute.lit??? ???displayArticles.show???
|
|
Graphical abstract |
|
|
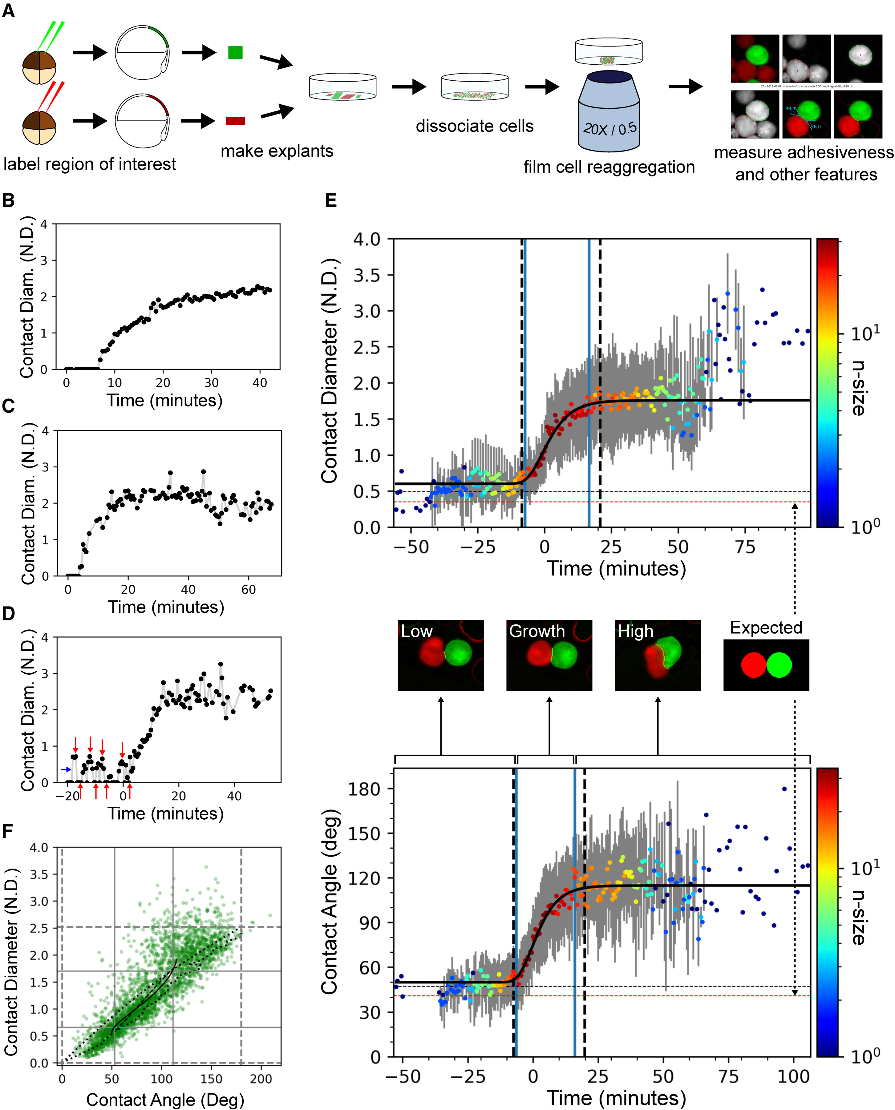
Figure 1. Xenopus ectoderm cell-cell adhesion kinetics (A) Adhesion kinetics quantification experiment. Embryos are injected with red or green fluorescent dextran. Explants are dissociated and cell reaggregation is filmed. A Python script detects and outlines cells and measures contact angle and contact diameter. (B and C) Logarithmic contact growth examples. Diameters are in non-dimensional (N.D.) units, which were obtained by dividing the dimensional contact diameter by the dimensional initial cell radius. (D) Logistic growth curve example, with rapid growth to a low-contact state (blue arrow) and separation events (red arrows). (E) Time-averaged contact diameters (top) and angles (bottom). Black solid line: curve of best fit (weighted according to n-size). Blue and black vertical lines: start and end of growth phase for 90% and 98% growth, respectively. Horizontal black dashed line: dissociated, fixed, and mixed ectoderm cell mean. Red dashed line: expected mean of two touching pixelated circles with same initial areas as the cells. Time 0: point of fastest growth. Error bars: standard deviation. (F) General logistic fitted curves (solid and dashed black lines) are initially spherical (i.e., close to a simulated expectation; lower dashed black line), deviating from a spherical cap at high adhesion levels. Upper dotted black line: theoretical expectation for spreading spherical caps. Green dots: all paired diameter-angle measurements. Solid gray lines: start and end of growth phase. Dashed gray lines: theoretical minimum and maximum values. Related to Figures S1 and S2. |
|
|
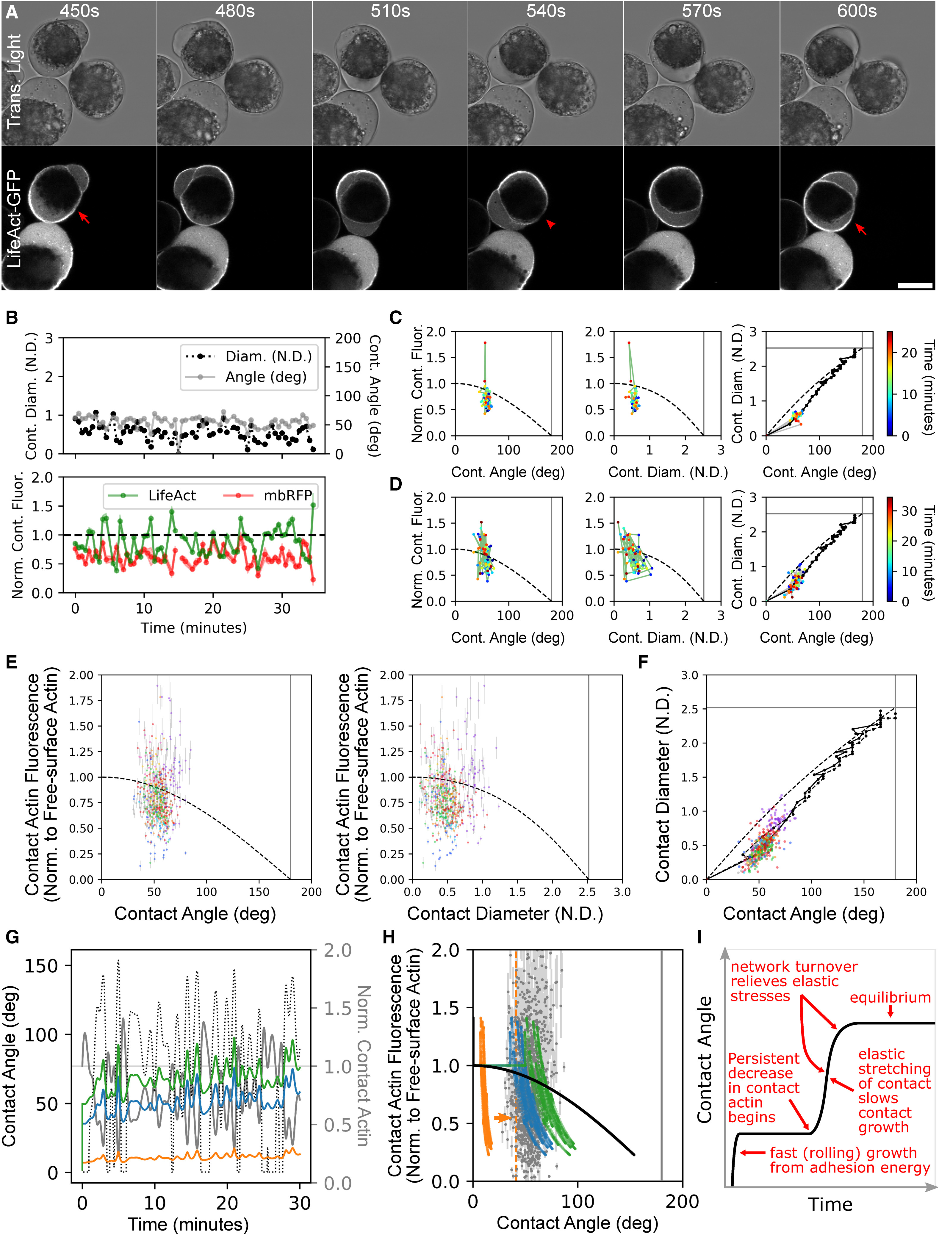
Figure 2. Contact growth is slow relative to F-actin reduction at the contact (A) Ectoderm-ectoderm adhesion example. 90 s: initial contact; 210 s: contact F-actin begins to noticeably decrease; 300 s: F-actin at the contact center has decreased substantially showing a sharp boundary delineating contact and non-contact F-actin (yellow arrow, inset); 450 s: contact F-actin fluorescence has completely dimmed with incomplete spreading, mbRFP at the contact noticeably dims; 780 s: full adhesion. These images are adjusted for display purposes; quantified images are unaltered. Single optical sections are shown. Scale bars: 20 μm. See also Video S1. (B) Individual example of contact angle, diameter, and relative F-actin over time. Note the contact F-actin approaches its final level before contact angle and diameter (vertical dashed line). Error bars in lower plot: SEM. (C) Individual time-lapse with far from equilibrium contact angle vs. LifeAct-GFP relation (15/17 cases). (D) Near-equilibrium example (2/17 cases). Colors: time. (E) Contact angle and contact diameter vs. relative contact F-actin fluorescence. Colors: different time-lapses. Each data point is a paired contact diameter and mean F-actin measurement. Error bars: SEM. Black dashed line: CSM equilibrium. Note the rapid decrease in relative F-actin vs. both contact angle and contact diameter, and large variability in relative F-actin over a narrow range of contact angles and diameters at low adhesion. Gray solid lines: theoretical maximum contact sizes. (F) Contact angle vs. contact diameter. Lines and coloring as in (E). Compare with simulated pixelated cell spreading measured with the Python script for detecting dextran-injected cells from Figure 1 (black dashed line with dots) or for detecting dextran- and LifeAct-injected cells (this figure) (black solid line with dots). Data clustering along simulation lines increases in variability with adhesion. Related to Figure S3. |
|
|
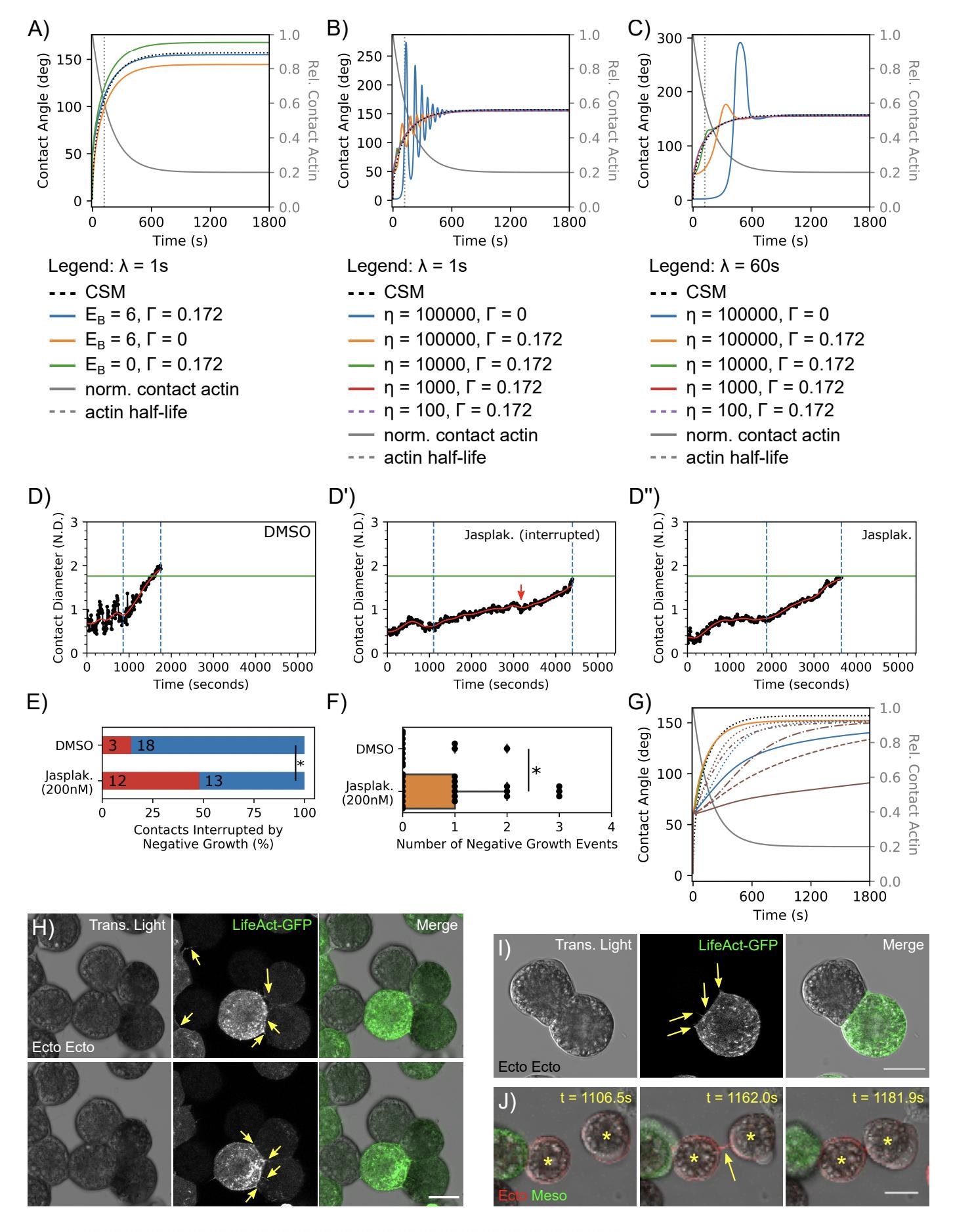
Figure 3. Slow contact growth is explained by elasticity and network turnover of cortical networks at the contact (A) Contact growth via rolling. Adhesion energy from CAMs adjacent to the contact edge results in progressive apposition of surfaces from cell-medium interfaces, turning them into cell-cell interfaces and stretching cell-medium cortices. (B) Contact growth via contact stretching. Cortical tension at the cell-medium interface with a component parallel to and greater than the cortical tension at the cell-cell interface pulls the contact. This stretches the contact surface network and compresses the cell-medium surface network. (C) VESM force diagram. Initial decrease in contact relative to free-surface actomyosin places the cell out of equilibrium, producing a net tension from actomyosin contraction, and promoting contact expansion. Elastic and viscous tensions from the deformation of cortical networks at each surface act in the same and opposite directions, respectively, and are relieved through network turnover. Adhesion energy and cytoplasmic bulk elasticity promote and hinder contact expansion, respectively. The sum of these tensions determines the rate of contact expansion. (D) VESM with varying elasticities “E” (colored lines) compared with CSM (dotted black line: no adhesion energy “Γ”). Solid gray line: contact actin. Dotted gray line: contact actin half-life. Increasing “E” increases initial lags in contact growth (orange arrow) and increasing Γ decreases lag (yellow arrow). Note that the purple and brown lines overlap significantly. (E) VESM with varying network turnover half-lives “λ” (colored lines). Contact growth is more delayed with increasing λ and decreasing Γ (yellow arrow). Growth curve linearity increases with Γ. Units for “E” and “Γ” are Pa and mJ/m2, respectively. (F) VESM with physiologically relevant values from the literature (see Tables S1 and S2). (G) Physiological VESM solutions overlap our empirical data (gray dots). Line colors as in (F). Dashed line: near-equilibrium solution. Error bars: SEM. (H) Reduced F-actin turnover significantly reduces rate of change in contact size relative to DMSO controls (p < 0.01 according to Kruskal-Wallis H test). Whiskers in box-and-whisker plot correspond to 1.5 times the interquartile range. Related to Figure S4. |
|
|
Figure 4. The low-contact state is Ca2+/cadherin independent (A) CcadMO-injected ectoderm cells show a reduced high-contact state. Left and right vertical blue lines indicate the start and end of the growth phase, respectively. Solid black line: fitted general logistic equation. Upper and lower green lines: high and low-contact states, respectively, from ectoderm-ectoderm cells in Figure 1. Green, red, blue, and cyan dotted lines: expected contact diameters for ectoderm-ectoderm, mesoderm-mesoderm, endoderm-endoderm, and CcadMO-CcadMO ectoderm cells, respectively, when cells are touching at a point. (B) RcadMO-injected ectoderm cells also show a reduced high-contact state. Line styles and colorings are as in (A), with the exception that cyan dotted lines are the expected values for RcadMO-RcadMO ectoderm cells. All RcadMO-injected ectoderm time-lapses were successfully aligned. (C) CcadMO and RcadMO-coinjected cells display a high-contact state similar to that of uninjected cells. (D) Ectoderm-ectoderm cells in Ca2+-free medium remain at the low-contact state. Error bars in (A)–(D) standard deviation. See also Video S3. (E) Histograms and Kernel density estimates of low-contact-state angles. Green: ectoderm-ectoderm low-contact state from cells kept in Ca2+-containing medium; orange: ectoderm-ectoderm cells fixed prior to mixing; black: ectoderm-ectoderm adhesions from cells kept in Ca2+-free medium. Red: simulation of two spheres touching if they had the same initial cell radii as the ectoderm-ectoderm cells in Ca2+-containing medium and the same image resolution. Green vs. orange data p = 1.20 × 10−3 according to one-way ANOVA. (F) Same as (E) but for contact diameters. The minor peak on the right is due to an unusually large contact from a single cell-cell adhesion. Green vs. orange data p = 2.16 × 10−8 according to one-way ANOVA. (G–I) α-catenin-GFP distribution as adhesion progresses in Ca2+-containing medium (1 × MBS). (G and H) Contact-adjacent cell-free surface and (G′ and H′) contact surface show transient flashes of α-catenin-GFP. (G–H′) Show single z-planes through the center of the contact. (I) As adhesions mature alpha-catenin-GFP becomes stabilized as a uniform band around the contact periphery with occasional protrusions or puncta (arrows). A single z-plane close to the contact edge is shown. (J) Antibody staining shows β-catenin is punctate on the surface of cells reaggregating in the presence of Ca2+, becoming excluded from the contact region. (K) β-catenin is diffuse in the absence of Ca2+. (L) α-catenin-GFP is diffuse throughout the cortical region and protrusions (arrowhead) in the absence of Ca2+ with no changes in signal at sites of cell-cell contact (arrows). Scale bars: (G)–(I) represent 5 μm, (J)–(L) represent 20 μm. Related to Figure S5. |
|
|
Figure 5. Low-state contact durations and growth speeds (A–C) Low-contact state examples of ectoderm-ectoderm cells in Ca2+-buffered medium. (A) Prolonged periods of contact interspersed with separation events (red arrows). (B) Observably slow growth and (C) rapid growth to the low-contact state (blue arrows). (D) Number of contact initiation events before cells proceed to a high-contact state. (E) Survival curves of ectoderm-ectoderm contact durations in Ca2+-buffered or Ca2+-free medium. (F) Maximum contact growth rates from the low to high-contact state, from separation to the low-contact state with slow growth (as in B) and minimum growth rate estimates for rapid increases to the low-contact state (as in C). Red lines: median values. ∗∗p < 0.01, ∗∗∗p < 0.001 according to Tukey's honestly significant difference (HSD) post hoc test. Whiskers in box-and-whisker plot correspond to 1.5 times the interquartile range. Related to Figure S6. |
|
|
Figure 6. Low-state contact F-actin and contact size variations are described by the VESM (A) Transient decreases (arrowhead) and increases (arrow) in F-actin at contacts of cells in Ca2+-free medium. Single optical sections are shown. Scale bars: 20 μm. (B) Example of contact diameter, contact angle, LifeAct-GFP, and mbRFP measurements over time. No trend between F-actin levels and contact diameters is apparent. Error bars in lower plot: SEM. (C) Example of individual contact F-actin trajectory that is below equilibrium (9/14 cases). (D) Contact F-actin near-equilibrium example (5/14 cases). (E) Contact angle and diameter vs. contact F-actin. Large changes in F-actin without corresponding shifts in contact size are seen. Color-coding and line styles as in Figure 2E. Most data clusters slightly below equilibrium. Error bars: SEM. (F) Contact angle vs. diameter. Color-coding and line styles as in Figure 2F. Data clusters along spreading spherical cap simulation line. (G) Physiological VESM solution of contact angles over time using randomly generated contact actin levels starting from equilibrium contact angles for low, intermediate, or high estimates of adhesion energy (orange, blue, and green, respectively). Compare with the near-equilibrium VESM solution (dotted black line). Gray line: normalized contact actin. (H) Contact angle vs. contact F-actin of solutions from (G). Data from (E) (gray) is overlapped by the VESM for low, intermediate, and high Γ (orange, blue, and green, respectively). Low Γ results are lower than would be observed experimentally and would in practice be shifted rightward to the expected angle of 41.1° (dashed orange line). Black dots: the near-equilibrium solution. Error bars: SEM. (I) Model. Adhesion energy drives rapid contact growth minimally affected by elastic stresses within cortical cytoskeletal networks. When the contact reaches a size achievable through Γ alone, corresponding to a low adhesion state, continued contact growth depends on a decrease in contact tension. The difference in tensions between contact and free-surface actin stretches networks at the contact and introduces elastic stresses which slow contact growth and are relieved through network turnover until the contact reaches its final equilibrium size. Related to Figure S7. |
|
|
Figure S1. Supplementary information to the ectoderm-ectoderm logistic fits, related to Figure 1. Ectodermectoderm adhesion growth curves that could not be computationally aligned for (A) contact angles and (B) contact diameters. Each point is a single measurement from a time-lapse of 2 adhering cells and different colors correspond to different time-lapses. Nearly all failed alignments consist either exclusively of high contact state data or low contact state data. (C) Individual logistic fit parameters for ectoderm-ectoderm adhesion. Green data points are those that were, upon inspection of the logistic fit, considered valid. Black points were considered poor fits and excluded from relevant analyses (e.g. a time-lapse with an invalid logistic growth rate “k” was not aligned). (D) There is no change in growth rate with changing ambient temperature (p = 0.274 using Kruskal-Wallis test). |
|
|
Figure S2. Mesoderm and endoderm cell-cell adhesions show logistic kinetics, related to Figure 1. (A) Timeaveraged non-dimensionalized contact diameter for mesoderm-mesoderm adhesions (all time-lapses were successfully aligned). Black solid line: general logistic curve of best fit. High and low contact states (green dashed lines) and growth phase start and end times (blue vertical lines) of ectoderm-ectoderm fitted general logistic curve are also shown. (B) Same as (A) for endoderm-endoderm adhesions. (C) Endoderm-endoderm contact diameter time-lapses that failed computational alignment. (D) Same as (A) and (B) for ectoderm-mesoderm cell-cell adhesions. (E) Ectoderm-mesoderm cell-cell adhesions that could not be aligned. Expected contact diameter for a pixelated simulated ectoderm cell pair (green solid line in (A, B, D)), mesoderm cell pair (red dashed line in (A)), endoderm cell pair (blue dashed line in (B)), or ectoderm-mesoderm cell pair (orange dashed line in (D)) are also shown. Error bars in (A, B): standard deviation. (F) Contact-adjacent regions of the cell become more curved as cell adhesion progresses when measured from cell pairs imaged using widefield microscopy. (G) Varying the angle at which simulated cells make contact from 0◦ to 45◦ has little effect on the contact angle-contact diameter relationship. |
|
|
Figure S3. Decreases in contact fluorescence over time are not due to cell bulk-dependent light scattering, related to Figure 2. (A) Ectoderm-ectoderm adhesion example where mbRFP deviates from LifeAct-GFP. (B) Ectoderm-ectoderm adhesion example where mbRFP tracks LifeAct-GFP. (C) Contact diameter vs. mbRFP at the contact relative to free-surface mbRFP. mbRFP appears to decrease slightly with increasing contact angle or contact diameter, but in a way dissimilar to the relationship between LifeAct-GFP and contact angle or diameter. Dashed line: the CSM near equilibrium. (D) z-depth corrected examples from Figure 2B, S3A, and S3B. Fluorescence trends are maintained, but F-actin intensities are over-corrected to be below 0. Error bands in (A, B, D) show SEM. (E, F) z-depth corrected version of the uncorrected data shown in Figure 2E and Figure S3C, respectively. Top panels show restricted y-limits for better comparison to the uncorrected data. Bottom panels are the same as top panels, but with unrestricted y-limits to show all data points. Error bars show SEM. (G) Relation between contact diameter and relative cortical tension (β) for various adhesion energies (Γ). Blue curves: Γ < 0, red curves: Γ > 0. |
|
|
Figure S4. The Effect of varying additional parameters from the VESM, related to Figure 3. (A) Contact growth under the VESM with and without the influence of the bulk cytoplasmic elasticity “EB” and adhesion energy “Γ”. Physiological Γ increases the final equilibrium angle (green line) and physiological cytoplasmic elasticity reduces the final equilibrium angle (orange line). When used together the final angle is close to the near-equilibrium / CSM solution (black dotted line). (B) Effect of varying viscosity on growth kinetics according to the VESM when network turnover half-life “λ” is fast. Increasing viscosities produce oscillations of increasing amplitude. Viscosities must be very large for noticeable oscillations. (C) Same as (B) when network turnover half-life “λ” is slow. A longer periodicity and strong damping are observed with increasing network half-life. Black dotted line: near-equilibrium solution. Grey solid line: Relative contact actin. Grey vertical dotted line: contact actin half-life. Units for “EB”, “Γ”, and “η” are Pa, mJ/m2 , and Pa · s, respectively. (D–D”) Examples of adhesion kinetics from control (D) and Jasplakinolide-treated (D’, D”) cells. Jasplakinolide-treated cells were slower and had a higher prevalence of contact growth interrupted by decreases in growth (arrow in D’). Red lines show smoothed data curves. Black dots show raw data. Green line: ectoderm-ectoderm high contact state from Table 1. Blue dashed lines: start and end of growth phase used to determine median growth rates. (E) Percentage of cell-cell contacts with negative (red) and positive (blue) growth. Numbers indicate the n-size of each colored bar for each treatment. Samples were compared with Fisher’s exact test (p = 0.026). (F) Number of times contact growth turned negative for each treatment. Samples were compared with Kruskal-Wallis test (p = 0.013). (G) Same simulation as in Figure 3F, but with cortical contractility from actomyosin set to half the value of other simulations. Kinetics are largely unchanged but note the slightly elevated low contact state and depressed high contact state. (H) Filopodia reaching out to and connecting different cells during contact initiation and early cell-cell adhesion (arrows). Transmitted light channel is a minimum projection to enhance protrusion visibility. (I) Filopodia from the periphery of one cell protrude over the body of the other cell (arrows) during the late growth phase. LifeAct channels show maximum projections in (D, E). (J) A protrusion (arrow) from one ectoderm cell (left asterisk) contacts another ectoderm cell (right asterisk) and pulls it closer. A single optical section is shown. See also Video S2. Scale bars: 20µm. |
|
|
Figure S5. Initial adhesion may involve PCM such as Sdc-4 and HA, related to Figure 4. (A) TEM micrograph showing overview of isolated Xenopus gastrula cells re-adhering. (B) Close up of left side of contact from (A). Note the parallel running membranes on the left-most side of the contact which have a separation of ∼100nm (red boxed area) and the well separated and bubble-like spaces further to the right. A sharp departure of membranes can be seen even at these cadherin-incompatible contacts (red arrows). (C) Close up of right side of contact from (A). A closely apposed region of contact consistent with cadherin-based adhesion can be seen on the right-most side (boxed area). (D) TEM micrograph showing overview of adhering cells stained for PCM with lanthanum nitrate and alcian blue. (E–G) Cadherin-incompatible regions of contact bridged by strands and networks of lanthanum nitrate and alcian blue-positive material (red arrows). (H) While a network of FN can be seen coating the ectodermal roof of the blastocoel, no FN is observed at homotypic or heterotypic contacts, nor does there appear to be any on the surface of cells during reaggregation. (I) RGD peptide can reversibly prevent head mesoderm from spreading on a FN substrate but does not block ectodermal cells from reaggregating even at twice the concentration. (J) In the presence of Ca2+, HA presents as puncta on the surface of ectoderm-ectoderm cells in z-sections (middle) and z-projections (bottom). HA staining is also observed at sites of cell-cell contact. Some background staining is present when using only the secondary antibody. (K) Sdc-4 antibody staining shows it is present as puncta on and in the cell cortex and within blebs both in the presence (1×MBS) and absence of Ca2+. Inset shows close-up of contact in Ca2+-free medium with a protrusion or Sdc-4 fiber connecting cells just outside the contact. (L) FITC-conjugated Con A and (M) FITC-conjugated WGA causes agglutination of ectoderm cells in Ca2+-free medium and is enriched along contacts. (N) Con A-FITC or (O) WGA-FITC can cause contact expansion without reducing F-actin at contact sites. Arrows show fluorescence enrichment/retention. Scale bars for (H–O) are 20µm. |
|
|
Figure S6. Low contact states are dynamic, related to Figure 5. (A) Most consecutive time-frames where two cells are touching per time-lapse for cells kept in Ca2+-containing medium. Note 41/43 time-lapses had a maximum contact duration of 3 or more time-frames. (B) 28/29 time-lapses had a maximum contact duration of 5 or more time-frames for cells in Ca2+-free medium. (C) Two ectoderm cells adhering in Ca2+-free medium. Typically cells weakly tug on one another, but in this case one lifts the other out of the focal plane (arrow). Scale bar: 20µm. |
|
|
Figure S7. Circus movements are not associated with low contact state kinetics, related to Figure 6. (A) Contacts where one cell exhibits circus movements are not significantly different from contacts where neither cell is exhibiting circus movements. Groups were compared with a Kruskal-Wallis test (p = 0.366). (B) Single time-frame of cell pair in Ca2+-containing medium showing large contact-adjacent blebs during contact expansion (arrow). (C) Contact F-actin intensity fluctuates whether or not cells show circus movements. Error bars: SEM. Scale bar: 20µm. |
