|
FIG. 1.
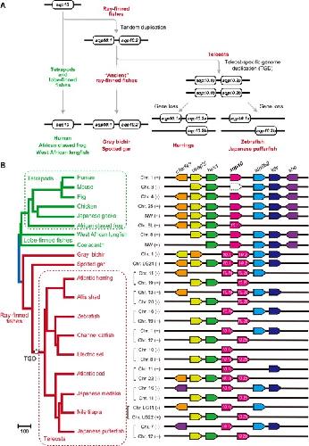
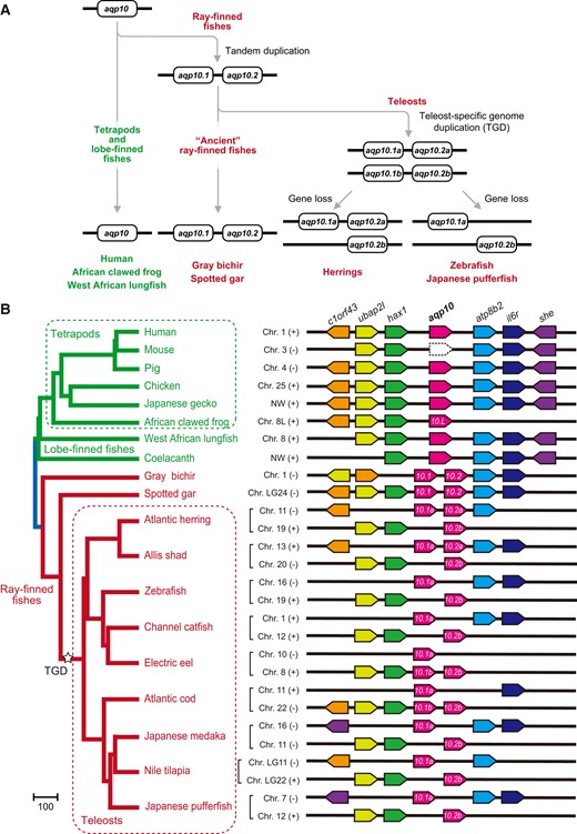
Evolutionary relationship of aqp10 genes in the bony vertebrates analyzed in this study. (A) Flowchart showing how ray-finned fishes developed more than one aqp10 gene through tandem gene duplication, TGD, and deletion (Yilmaz et al. 2020). (B) Synteny analyses of aqp10 genes in bony vertebrates. (+) and (−) represent the right and left orientations, respectively, of the genome sequences in the NCBI and ENSEMBL databases. Synteny analysis was performed using the Ensembl genome browser (Martin et al. 2023) and NCBI genome viewer (Rangwala et al. 2021) with genome databases of various species (supplementary table S3, Supplementary Material online). Arrow-shaped boxes indicate the orientation of each gene. Dotted arrow-shaped boxes indicate pseudogenes. The phylogeny of bony vertebrate species based on the TimeTree database (http://www.timetree.org/) (Kumar et al. 2017) is shown on the left.
|
|
FIG. 2.
Tissue distribution of aqp10s in the African clawed frog (A) and spotted gar (B). (A) Expression profiles of aqp10 and related aquaglyceroporin genes in African clawed frog tissues were determined using semiquantitative RT-PCR. Pseudo-gel images of the PCR products were generated using a microchip electrophoresis system. actb (β-actin gene) were used as an internal control. (B) Expression profiles of aqp10.1 and aqp10.2 in spotted gar tissues were determined using semiquantitative RT-PCR. actb was used as an internal control gene. |
|
FIG. 3.
Water and solute (glycerol, urea, and boric acid) permeabilities of Aqp10s in humans (HsaAqp10) (A), African clawed frogs (XlaAqp10) (B), and West African lungfishes (PanAqp10) (C) as measured by a swelling assay. The change in the volume of oocytes expressing each Aqp10 was compared with that of control oocytes. Values are presented as interquartile ranges from the 25 to 75 percentile (box), range (whiskers), outliers (>1.5× the interquartile range above the upper quartile), and median (line in the box). Mean values, standard deviations, and total numbers of assayed oocytes are summarized in table 1. Statistical significance was evaluated by an unpaired t-test (****P < 0.0001; **P < 0.01).
|
|
FIG. 4.
Water and solute (glycerol, urea, and boric acid) permeabilities of Aqp10s in Japanese pufferfishes (TruAqp10.2b) (A), zebrafishes (DreAqp10s) (B), and pacific herring (CpaAqp10s) (C) as measured by a swelling assay. The change in the volume of oocytes expressing each Aqp10 was compared with that of control oocytes. Values are presented as interquartile ranges from the 25 to75 percentiles (box), range (whiskers), outliers (>1.5× the interquartile range above the upper quartile), and median (line in the box). Mean values, standard deviations, and total numbers of assayed oocytes are summarized in table 1. Statistical significance for TruAqp10.2b was evaluated by an unpaired t-test (****P < 0.0001; ***P < 0.001). Statistical significance for DreAqp10s and CpaAqp10s was assessed by an ANOVA followed by Tukey’s test (****P < 0.0001; ***P <0.001; **P < 0.01; *P < 0.05).
|
|
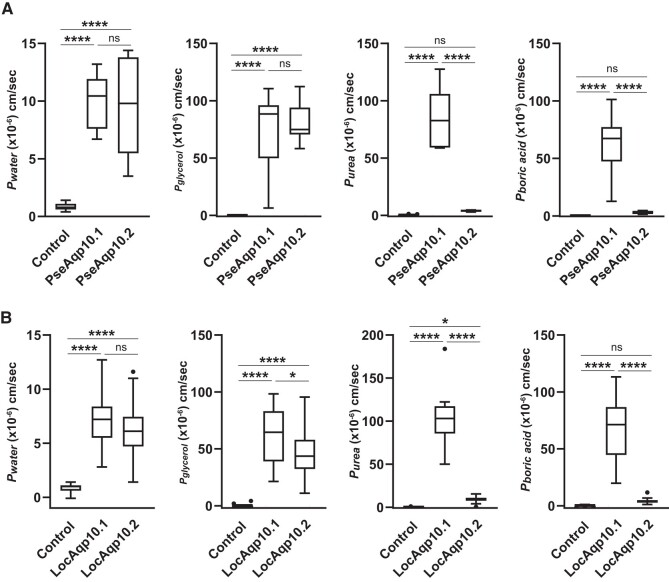
FIG. 5.
Water and solute (glycerol, urea, and boric acid) permeabilities of Aqp10s in gray bichirs (PseAqp10s) (A) and spotted gars (LocAqp10s) (B) as measured by a swelling assay. The change in the volume of oocytes expressing each Aqp10 was compared with that of control oocytes. Values are presented as interquartile ranges from the 25 to 75 percentiles (box), range (whiskers), outliers (>1.5× the interquartile range above the upper quartile), and median (line in the box). Mean values, standard deviations, and total numbers of assayed oocytes are summarized in table 1. Statistical significance was evaluated by an unpaired t-test (****P < 0.0001; *P < 0.05).
|
|
FIG. 6.
Evolutionary model and timing of aqp10.1 and aqp10.2 in ray-finned fishes. (A) The phylogeny of bony vertebrate species and time scale generated based on the TimeTree database (http://www.timetree.org/) (Kumar et al. 2017) is shown on the left. The right panel shows the hypothetical history of the method by which Aqp10.2 reduced or lost its urea and boric acid transport activity during evolution. TGD, teleost-specific genome duplication. (B) Evolutionary models of the functional divergence were illustrated by the model presented by He and Zhang (He and Zhang 2005). |
|
Supplementary Figure S1. Phylogenetic analyses of the amino acid sequences of Aqp10 in bony vertebrates. Vertebrate Aqp amino acid sequences were obtained from the following public databases: Ensembl genome browser (https://www.ensembl.org/) (Martin, et al. 2023), NCBI genome viewer (https://www.ncbi.nlm.nih.gov/genome/gdv/) (Rangwala, et al. 2021) and GenBank/EMBL/DDBJ (Supplementary Table S2). ClustalW (Chenna, et al. 2003) was used to align the amino acid sequenc- es. The alignment composed of 27 sequences and 427 positions was used to construct a maxi- mum-likelihood tree using the MEGA X software (Kumar, et al. 2018) with the JTT model (Jones, et al. 1992). An initial tree for the heuristic search was selected by the NJ/BioNJ method with the JTT model. The tree with the highest log likelihood (-11817.08) is shown. Bootstrap analyses were conducted with 100 bootstrap replicates (Felsenstein 1985). |
|
Fig. 1. Evolutionary relationship of aqp10 genes in the bony vertebrates analyzed in this study. (A) Flowchart showing how ray-finned fishes developed more than one aqp10 gene through tandem gene duplication, TGD, and deletion (Yilmaz et al. 2020). (B) Synteny analyses of aqp10 genes in bony vertebrates. (+) and (−) represent the right and left orientations, respectively, of the genome sequences in the NCBI and ENSEMBL databases. Synteny analysis was performed using the Ensembl genome browser (Martin et al. 2023) and NCBI genome viewer (Rangwala et al. 2021) with genome databases of various species (supplementary table S3, Supplementary Material online). Arrow-shaped boxes indicate the orientation of each gene. Dotted arrow-shaped boxes indicate pseudogenes. The phylogeny of bony vertebrate species based on the TimeTree database (http://www.timetree.org/) (Kumar et al. 2017) is shown on the left. |
|
Fig. 2. Tissue distribution of aqp10s in the African clawed frog (A) and spotted gar (B). (A) Expression profiles of aqp10 and related aquaglyceroporin genes in African clawed frog tissues were determined using semiquantitative RT-PCR. Pseudo-gel images of the PCR products were generated using a microchip electrophoresis system. actb (β-actin gene) were used as an internal control. (B) Expression profiles of aqp10.1 and aqp10.2 in spotted gar tissues were determined using semiquantitative RT-PCR. actb was used as an internal control gene. |
|
Fig. 3. Water and solute (glycerol, urea, and boric acid) permeabilities of Aqp10s in humans (HsaAqp10) (A), African clawed frogs (XlaAqp10) (B), and West African lungfishes (PanAqp10) (C) as measured by a swelling assay. The change in the volume of oocytes expressing each Aqp10 was compared with that of control oocytes. Values are presented as interquartile ranges from the 25 to 75 percentile (box), range (whiskers), outliers (>1.5× the interquartile range above the upper quartile), and median (line in the box). Mean values, standard deviations, and total numbers of assayed oocytes are summarized in table 1. Statistical significance was evaluated by an unpaired t-test (****P < 0.0001; **P < 0.01). |
|
Fig. 4. Water and solute (glycerol, urea, and boric acid) permeabilities of Aqp10s in Japanese pufferfishes (TruAqp10.2b) (A), zebrafishes (DreAqp10s) (B), and pacific herring (CpaAqp10s) (C) as measured by a swelling assay. The change in the volume of oocytes expressing each Aqp10 was compared with that of control oocytes. Values are presented as interquartile ranges from the 25 to75 percentiles (box), range (whiskers), outliers (>1.5× the interquartile range above the upper quartile), and median (line in the box). Mean values, standard deviations, and total numbers of assayed oocytes are summarized in table 1. Statistical significance for TruAqp10.2b was evaluated by an unpaired t-test (****P < 0.0001; ***P < 0.001). Statistical significance for DreAqp10s and CpaAqp10s was assessed by an ANOVA followed by Tukey’s test (****P < 0.0001; ***P <0.001; **P < 0.01; *P < 0.05). |
|
Fig. 5. Water and solute (glycerol, urea, and boric acid) permeabilities of Aqp10s in gray bichirs (PseAqp10s) (A) and spotted gars (LocAqp10s) (B) as measured by a swelling assay. The change in the volume of oocytes expressing each Aqp10 was compared with that of control oocytes. Values are presented as interquartile ranges from the 25 to 75 percentiles (box), range (whiskers), outliers (>1.5× the interquartile range above the upper quartile), and median (line in the box). Mean values, standard deviations, and total numbers of assayed oocytes are summarized in table 1. Statistical significance was evaluated by an unpaired t-test (****P < 0.0001; *P < 0.05). |
|
Fig. 6. Evolutionary model and timing of aqp10.1 and aqp10.2 in ray-finned fishes. (A) The phylogeny of bony vertebrate species and time scale generated based on the TimeTree database (http://www.timetree.org/) (Kumar et al. 2017) is shown on the left. The right panel shows the hypothetical history of the method by which Aqp10.2 reduced or lost its urea and boric acid transport activity during evolution. TGD, teleost-specific genome duplication. (B) Evolutionary models of the functional divergence were illustrated by the model presented by He and Zhang (He and Zhang 2005). |