Click here to close
Hello! We notice that you are using Internet Explorer, which is not supported by Xenbase and may cause the site to display incorrectly.
We suggest using a current version of Chrome,
FireFox, or Safari.
???displayArticle.abstract??? Fibroblast growth factor 20 (FGF20) is a neurotrophic factor and a member of the FGF9 subfamily. It was first identified in Xenopus embryos and was isolated shortly thereafter from the adult rat brain. Its receptors include FGFR4, FGFR3b, FGFR2b and the FGFRc splice forms. In adults it is highly expressed in the brain, while it is expressed in a variety of regions during embryonic development, including the inner ear, heart, hair placodes, mammary buds, dental epithelium and limbs. As a result of its wide-spread expression, FGF20 mouse mutants exhibit a variety of phenotypes including congenital deafness, lack of hair, small kidneys and delayed mammary ductal outgrowth. FGF20 is also associated with human diseases including Parkinson's Disease, cancer and hereditary deafness.
Fig. 1. Nucleotide and amino acid sequence of FGF20. (A) In the FGF20 sequence, the initiator methionine lies 117 bp downstream of an in-frame stop codon (indicated with a star) and the Kozak's consensus sequence for initiation of translation in the 5’ untranslated region (UTR) (Jeffers et al., 2001; Kirikoshi et al., 2000). The start and stop codons are indicated. The FGF signature motif, located between amino acid 125 and 148 (Jeffers et al., 2001; Ohmachi et al., 2000), is underlined. Red lines demarcate the exon boundaries. [Image based on Jeffers et al. (2001)]. (B) A schematic of the two FGF20 transcript variants. The coloured in boxes mark the exons and the blank boxes indicate the UTRs. [Image adapted from Ensembl release 110 (Cunningham et al., 2022)].
Fig. 2. Expression of FGF20 in the rat brain. In situ hybridization was performed on coronal sections using S-labelled antisense (A) and sense (control) (B) FGF-20 cRNA probes. (A) FGF20 expression was localised to the substantia nigra pars compacta (SNC) and can be seen at a higher magnification using dark-field photography (C) displayed as white grains. (E,F) Using Nissl staining, glial cells (arrowheads) appeared as small intensely stained cells (darker spots) and neurons (arrows) were much larger and less intensely stained (lighter spots). (E) The probes, depicted as black grains, were mainly localised around the neurons. [Image adapted from Ohmachi et al. (2000) (license number 5578220851380].(G) Immunohistochemistry was performed on the substantia nigra of naïve rat brain. FGF20, identified using an FGF20 antibody, appeared diffuse and punctate in the substantia nigra reticulata and co-localised with GFAP (an astrocyte marker). [Image adapted from Boshoff et al. (2018)].
Fig. 3. FGF20 expression in various tissues during mouse embryonic development. (A) Heart: FGF20 expression in the epi- and endocardium at E10.5 (10× magnification, insets 30× magnification). [Image adapted from Lavine et al. (2005) (license number 5578230445324)]. (B) Cochlea: The expression presents itself in a wave like pattern from the base extending to the apex and declines in a similar manner. At E15.5, FGF20 expression has extended to the apex from the base through all turns of the cochlea. The numbers illustrate the cochlear turns from the base (1) to the apex (2–4). [Image adapted from Hayashi et al. (2008) (Copyright 2008 Society for Neuroscience)]. (C–E) Distal limbs: (C) At E13.5, expression is present in the distal parts of the limb where a cross section (D) of the limb highlights stronger expression in the interdigital epithelial regions (double arrows). (E) Side view of the forelimb with the arrow highlighting the sharp boundary of FGF20 expression. [Image adapted from Hajihosseini and Heath (2002) (license number 5576441430044)]. (F) Mammary glands: Whole mount FGF20LacZ/+ embryos stained with X-gal to show FGF20 expression in all mammary buds (numbered) at E13.5. [Image adapted from Elo et al. (2017)]. (G) Molars: At E13, during epithelial budding, expression is confined to the tip of the bud in the forming enamel knot [Image adapted from Häärä et al. (2012) with permission from Development].
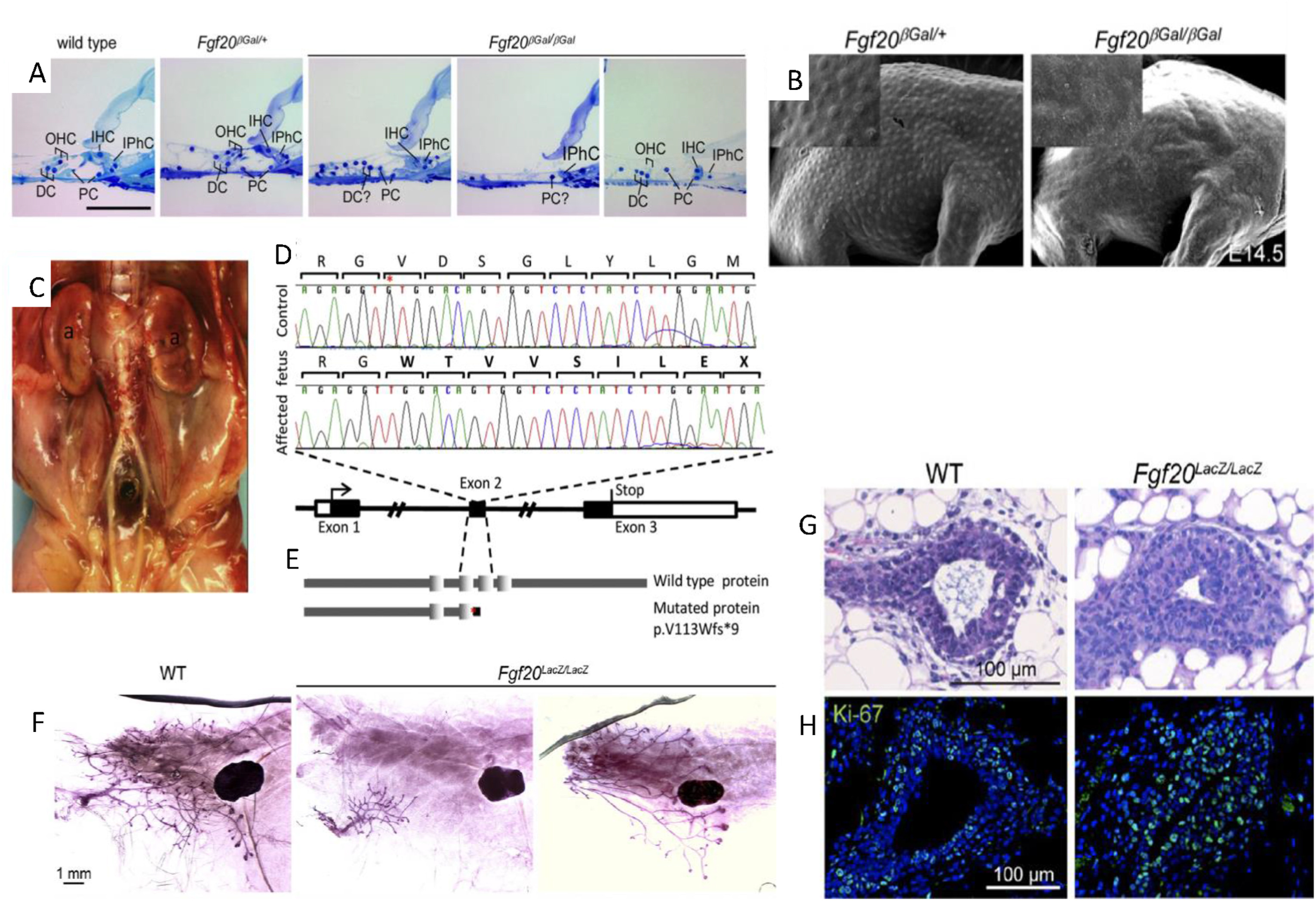
Fig. 4. FGF20 mutant phenotypes. (A) Congenital deafness caused by loss of FGF20 expression. The structure of the organ of Corti in wild-type (WT), FGF20βGal/+ and FGF20βGal/βGal cochlear. The WT and heterozygous sample show normal cochlear organization with three outer hair cells (OHC), one inner hair cell (IHC), three Deiter's cells (DC), two pillar cells (PC) and numerous inner phalangeal cells (IPhC). The mutant displays disorganization along the length of the cochlea and loss of sensory cells in the organ of Corti. [Image adapted from Huh et al. (2012)]. (B) Inability to form primary dermal condensations. The scanning electron micrograph illustrates the lack of primary follicle primordia (round protrusions) in the mutant E14.5 embryo [Image adapted from Huh et al. (2013)]. (C–E) Homozygous frameshift mutation in FGF20 causes bilateral renal agenesis in humans. (C) An autopsy on a homozygous 18-week foetus revealed bilateral reno-ureteral agenesis. a – adrenal glands with flat oval shape due to kidney agenesis. (D) The nucleotide and deduced amino acid sequence in exon 2 for WT and mutated alleles. A guanine deletion (red asterisks) at position 337 induces a frameshift causing missense amino acids from position 113 (in bold) to a premature stop codon at position 121. (E) The premature stop codon lies just prior to the 3rd heparin-binding domain (light grey boxes). The black portion indicates the 8 missense amino acids [Image adapted from Barak et al. (2012) (license number 5576491445943)] (F) Delayed ductal outgrowth in mammary gland of mutant during puberty. Carmine alum staining of the 4th mammary gland of 5-week-old WT and mutant mice. In mutants, the penetration of the ducts towards the fat pads was variably compromised. The ductal tree is very rudimentary with few terminal end buds while others are only mildly affected [Image adapted from Elo et al. (2017)]. (G–H) The terminal end buds in mammary glands are more proliferative later on in puberty. (G) The epithelium appeared more cellular in mutant mice when performing a histological analysis on the terminal end buds in 7-week-old mice (mutant and WT). (H) Ki-67 positive cells, a marker for proliferating cells, located in the terminal end bud was significantly higher in the mutant mouse when compared to WT [Image adapted from Elo et al. (2017)].
Fig. 5. FGF20GFP-Cre/βgal and sc/sc phenotype. (A) FGF20GFP-Cre/βgal phenotype. H&E staining of the mid-posterior frontal section of the nasal cavity of P30 heterozygous (control) and mutant mice. There were smaller or morphologically different turbinates with altered complexity in mutant mice compared to controls. The second panel is the enlarged image of the boxed region in the first panel. The dashed line estimates the relative turbinate size [Image adapted from Yang et al. (2018) (license number 5576621495391)]. (B) sc/sc phenotype in chickens. The sc/sc chicken lacks feathers, scutate scales and spurs but contains a dense dermis with no epidermal placode formation [Image adapted from Wells et al. (2012].
Fig. 6. Exogenous FG20 rescues dopaminergic neurons in 6-OHDA lesions. (A) Immunostaining with tyrosine hydroxylase (TH – red), marker for DA neurons, and Hu (green) which marks all neurons. 6-hour exposure to 6-OHDA treatment causes DA neuron loss in culture which is subsequently rescued when treated with 10 ng/ml of FGF20 [Image adapted from Murase and McKay (2006) (Copyright 2006 Society for Neuroscience)]. (B) TH staining was performed on the substania nigra pars compacta (SNc) (black arrowheads) of a 6-OHDA partial lesioned rat model (12 days post lesion). In the lesioned hemisphere of vehicle rats ∼30% of TH-positive cells remained compared to 2.5 μg/day FGF20 infused rats that retained ∼50% of TH-positive cells [Image adapted from Boshoff et al. (2018)].