XB-ART-60428
Adv Sci (Weinh)
2023 Jan 20;113:e2304113. doi: 10.1002/advs.202304113.
Show Gene links
Show Anatomy links
Enhanced C-To-T and A-To-G Base Editing in Mitochondrial DNA with Engineered DdCBE and TALED.
Wei Y, Jin M, Huang S, Yao F, Ren N, Xu K, Li S, Gao P, Zhou Y, Chen Y, Yang H, Li W, Xu C, Zhang M, Wang X.
???displayArticle.abstract???
Mitochondrial base editing with DddA-derived cytosine base editor (DdCBE) is limited in the accessible target sequences and modest activity. Here, the optimized DdCBE tools is presented with improved editing activity and expanded C-to-T targeting scope by fusing DddA11 variant with different cytosine deaminases with single-strand DNA activity. Compared to previous DdCBE based on DddA11 variant alone, fusion of the activation-induced cytidine deaminase (AID) from Xenopus laevis not only permits cytosine editing of 5'-GC-3' sequence, but also elevates editing efficiency at 5'-TC-3', 5'-CC-3', and 5'-GC-3' targets by up to 25-, 10-, and 6-fold, respectively. Furthermore, the A-to-G editing efficiency is significantly improved by fusing the evolved DddA6 variant with TALE-linked deoxyadenosine deaminase (TALED). Notably, the authors introduce the reported high-fidelity mutations in DddA and add nuclear export signal (NES) sequences in DdCBE and TALED to reduce off-target editing in the nuclear and mitochondrial genome while improving on-target editing efficiency in mitochondrial DNA (mtDNA). Finally, these engineered mitochondrial base editors are shown to be efficient in installing mtDNA mutations in human cells or mouse embryos for disease modeling. Collectively, the study shows broad implications for the basic study and therapeutic applications of optimized DdCBE and TALED.
???displayArticle.pubmedLink??? 37984866
???displayArticle.pmcLink??? PMC10797475
???displayArticle.link??? Adv Sci (Weinh)
???displayArticle.grants??? [+]
2022ZD0401401 Sci-Tech Innovation 2030 Key Program, 2023ZD0405104 Sci-Tech Innovation 2030 Key Program, 32301251 National Natural Science Foundation of China, 32272848 National Natural Science Foundation of China, CARS-39-03 China Agricultural Research System, Z1013023006 Local grants, 2022GD-TSLD-46 Local grants
Species referenced: Xenopus laevis
Genes referenced: emx1 mt-atp6 mt-nd6 psmd6
???attribute.lit??? ???displayArticles.show???
|
|
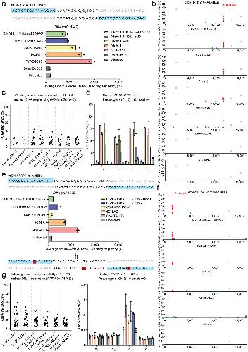
Figure 1 Engineered DdCBE variants show enhanced editing at TC, non-TC target sequences in mtDNA. a) Schematic of engineered DdCBE variants targeting ND1 (m.G3635) gene in the mitochondrial genome. b) Heat map showing C·G-to-T·A editing efficiencies induced by DddA (WT-DdCBE), DddA6, DddA11, and DddA11-fused cytosine deaminases with ssDNA activity in HEK293T cells at five mitochondrial target sites, including TRNL1, ND1, ND4, and RNR1. The cytosines in the top strands or bottom strands are presented as C-to-T conversion frequencies. The nucleotide adjacent to the end of the left-TALE-recognition sequence was numbered “‘1,”’ and C was sequentially numbered. For the heatmap, the number is given in units of %. Top 10% of EGFP- and mCherry-double positive cells were harvested from FACS 48 h after transfection. The targeting efficiency was tested by targeted deep sequencing. c) Architectures of DddA11-xAID with the reported high-fidelity mutations. d,e) Analysis of C·G-to-T·A editing frequencies at ND1 (m.G3635) and ND4 (m.G11642) sites induced by DddA11-xAID with high-fidelity mutations, including Q1310A, K1389A, T1391A, and V1411A. f) Architectures of DddA11-T1391A-xAID fused different nuclear export signal (NES) sequences. g,h) Analysis of C·G-to-T·A editing frequencies at ND1 (m.G3635) and ND4 (m.G11642) sites induced by DddA11-T1391A-xAID fused NES sequences. Values and error bars in (b), (d,e), and (g,h) reflect the mean ± s.e.m. of n = 3 independent biological replicates. |
|
|
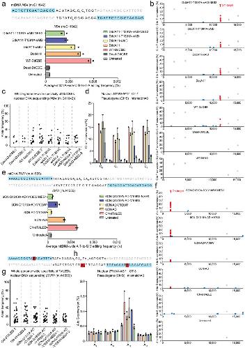
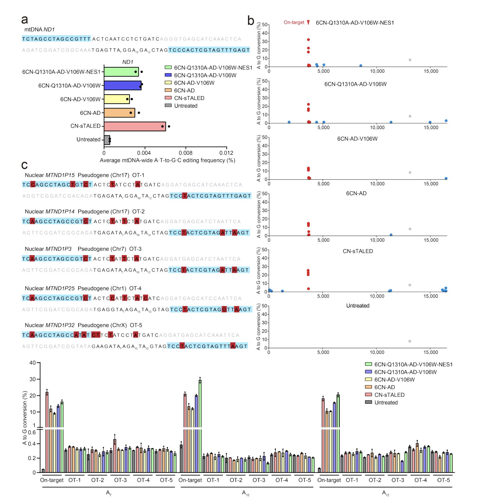
Figure 2 TALEDs fused evolved DddA6 achieve high-efficiency editing at multiple mtDNA loci. a) Architectures of TALEDs with the evolved DddA6 or DddA11 variants. b) Heat map showing A·T-to-G·C editing efficiencies induced by TALED, TALED-DddA6, and TALED-DddA11 in HEK293T cells at five mitochondrial target sites, including ND1, ND6, and RNR1. TALEDs fused DddA6 variant and the split DddAtox orientation at G1397 position that resulted in the higher editing efficiencies. The adenines in the top strands or bottom strands are presented as A-to-G conversion frequencies. The nucleotide adjacent to the end of the left-TALE-recognition sequence was numbered “‘1,”’ and A was sequentially numbered. For the heatmap, the number is given in units of %. Top 10% of EGFP- and mCherry-double positive cells were harvested from FACS 48 h after transfection. The targeting efficiency was tested by targeted deep sequencing. c) Architectures of 6CN-AD-V106W with the reported high-fidelity mutations of DddA. d,e) Analysis of A·T-to-G·C editing frequencies at ND1 and RNR1 (m.A1555) sites induced by 6CN-AD-V106W with high-fidelity mutations, including Q1310A, K1389A, T1391A, and V1411A. f) Architectures of 6CN-Q1310A-AD-V106W fused different nuclear export signal (NES) sequences. g,h) Analysis of A·T-to-G·C editing frequencies at ND1 and RNR1 (m.A1555) sites induced by 6CN-Q1310A-AD-V106W fused NES sequences. For (b), (d,e), and (g,h), values and error bars reflect the mean ± s.e.m. of n = 3 independent biological replicates. |
|
|
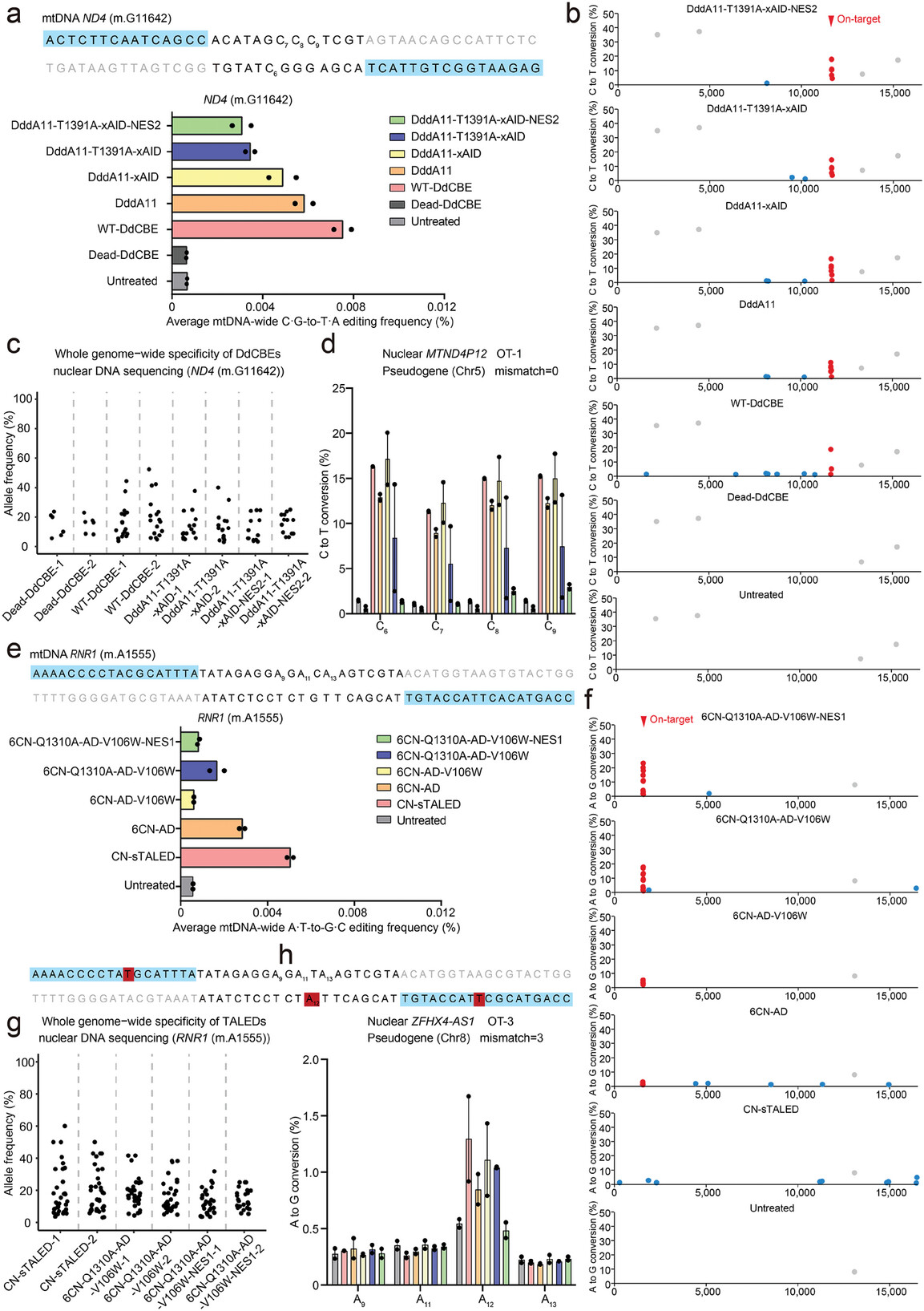
Figure 3 Off-target analysis for engineered DdCBE and TALED variants targeting to the ND4 (m.G11642) and RNR1 (m.A1555) sites. a) The average frequencies of mitochondrial genome-wide off-target editing induced by Dead-DdCBE, wild-type DdCBE (WT-DdCBE), DddA11, DddA11-xAID, DddA11-T1391A-xAID, and DddA11-T1391A-xAID-NES2 specific to the ND4 (m.G11642) site. Error bars are s.e.m. for n = 2 biologically independent samples. b) Mitochondrial genome-wide plots for C-to-T point mutations with frequencies ≥1%. Naturally occurring SNVs, on-target edits (including bystander edits in the editing window) and off-target edits are shown in gray, red, and blue, respectively. All data points from n = 2 biologically independent experiments are shown. c) Genome-wide off-target analysis for engineered DdCBE variants targeting the ND4 (m.G11642) site. The C·G-to-T·A editing frequencies of each unique SNV are shown for the Dead-DdCBE, WT-DdCBE, and our engineered DdCBE variants. d) The corresponding nuclear DNA sequence with the greatest homology (mismatch = 0) is shown for the ND4 (m.G11642) site. Editing efficiencies are measured by targeted deep sequencing (see Table S4 for primer sequences) (Supporting Information). Data are presented as means ± SEM. e) The average frequencies of mitochondrial genome-wide off-target editing induced by CN-sTALED, 6CN-AD, 6CN-AD-V106W, 6CN-Q1310A-AD-V106W, and 6CN-Q1310A-AD-V106W-NES1 specific to the RNR1 (m.A1555) site. Error bars are s.e.m. for n = 2 biologically independent samples. f) Mitochondrial genome-wide plots for A-to-G point mutations with frequencies ≥1%. Naturally occurring SNVs, on-target edits (including bystander edits in the editing window) and off-target edits are shown in gray, red, and blue, respectively. All data points from n = 2 biologically independent experiments are shown. g) Genome-wide off-target analysis for engineered TALED variants targeting the RNR1 (m.A1555) site. The A·T-to-G·C editing frequencies of each unique SNV are shown for CN-sTALED and our engineered TALED variants. h) The corresponding nuclear DNA sequence with the high homology (mismatch = 3) is shown for the RNR1 (m.A1555) site. TALE binding sites begin at N0 and are shown in blue. Nucleotide mismatches between the mtDNA and nuclear pseudogene are in red. Editing efficiencies are measured by targeted deep sequencing (see Table S4 for primer sequences) (Supporting Information). Data are presented as means ± SEM. |
|
|
Figure 4 Application of high-fidelity DdCBE and TALED variants to install pathogenic mutations in HEK293T cells. a) Using high-fidelity DdCBE and TALED variants to install disease-associated target mutations in human mtDNA (S, serine; N, asparagine). b) Mitochondrial C-to-T editing efficiencies of HEK293T cells treated with DddA11-T1391A-xAID-NES2 variant at G1397 and G1333 orientation of split DddAtox for the mitochondrial ND1 (m.G3635) site in previously inaccessible GC targets. On-target cytosines are colored red or gray, respectively. Top 30% of EGFP- and mCherry-double positive cells expressing the DdCBE variants were isolated by FACS for targeted deep sequencing. The split orientation, target spacing region, and corresponding encoded amino acids are shown. 11NC-T1391A-xAID-NES2, Right–G1397-C + Left–G1397-N orientation; 11CN-T1391A-xAID-NES2, Right–G1397-N + Left–G1397-C orientation; 1333-11NC-T1391A-xAID-NES2, Right–G1333-C + Left–G1333-N orientation; 1333-11CN-T1391A-xAID-NES2 (DddA12-xAID-NES2), Right–G1333-N + Left–G1333-C orientation. Shown are means ± SEM; n = 3 independent experiments. The transfection time was 2 days. For the heatmap, the number is given in units of %. c–f) The levels of intracellular ROS (c), ATP (d) and the activities of complex I (e), complex IV (f) in sorted HEK293T cells treated with the DddA12-xAID-NES2 or Dead-DdCBE for the ND1 (m.G3635) site. mOD, absorbance at optical density of 450 nm (complex I activity) or 550 nm (complex IV activity). Data are presented as means ± SEM. p values were evaluated with the unpaired student's t-test (two-tailed). All data points from n = 3 biologically independent experiments are shown. g) Mitochondrial A-to-G editing efficiencies of HEK293T cells treated with 6CN-Q1310A-AD-V106W-NES1 variant at G1397 and G1333 orientation of split DddAtox for the mitochondrial TG (m.T10010) site. On-target adenines are colored red or gray, respectively. Top 30% of EGFP- and mCherry-double positive cells expressing the TALED variants were isolated by FACS for targeted deep sequencing. The split orientation, target spacing region and corresponding encoded amino acids are shown. 6CN-Q1310A-AD-V106W-NES1, Right–G1397-N + Left–G1397-C orientation; 6NC-Q1310A-AD-V106W-NES1, Right–G1397-C + Left–G1397-N orientation; 1333–6CN-Q1310A-AD-V106W-NES1, Right–G1333-N + Left–G1333-C orientation; 1333–6NC-Q1310A-AD-V106W-NES1 (DddA13-V106W-NES1), Right–G1333-C + Left–G1333-N orientation. Shown are means ± SEM; n = 3 independent experiments. The transfection time was 2 days. For the heatmap, the number is given in units of %. h–k) The levels of intracellular ROS (h), ATP (i) and the activities of complex I (j), complex IV (k) in sorted HEK293T cells treated with the DddA13-V106W-NES1 or Dead-DdCBE for the TG (m.T10010) site. Data are presented as means ± SEM. p values were evaluated with the unpaired student's t-test (two-tailed). All data points from n = 3 biologically independent experiments are shown. |
|
|
Figure S1. Schematic showing the architectures of DddA11 fused ten cytosine deaminases with ssDNA activity used in this study. MTS, mitochondrial targeting sequence; UGI, uracil glycosylase inhibitor; BE3 = rat APOBEC1; YE1 = BE3W90Y+R126E; R132E = BE3R132E; A130F = human APOBE3AA130F; N57G = human APOBE3AN57G; FE1 = BE3W90F+R126E; evoYE1 = engineered BE3W90Y+R126E; xAID = Xenopus laevis activation-induced cytidine deaminase (AID); hAID = human activation-induced cytidine deaminase (AID); PmCDA1 = petromyzon marinus cytidine deaminase 1. |
|
|
Figure S2. Bystander edits in the TALE binding sites and positions flanking the binding sites. a) Bystander C-to-T and A-to-G edits in the TALE binding sites and positions flanking the binding sites for WT-DdCBE, 11NC-T1391A-xAID-NES2, mitoCBE (right MutH), 6CN-Q1310A-AD-V106W-NES1, and mitoABE (right MutH) tools at mitochondrial ND4 site. b-c) Bystander A-to-G edits in the TALE binding sites and positions flanking the binding sites for CN-Q1310A-AD-V106W-NES1 and mitoABE (right MutH) tools at mitochondrial ND1 and ND1 (m.G3697) sites. The nucleotide adjacent to the start of the left-TALE-recognition sequence was numbered ‘‘1,’’ and C, G, T, or A were sequentially numbered. Top 10% of EGFP- and mCherry-double positive cells were harvested from fluorescence-activated cell sorting (FACS) 48 h after transfection. The editing efficiency was tested by targeted deep sequencing. The number is given in units of %. All values are presented as the average of n = 3 biologically independent experiments. |
|
|
Figure S3. Target A-to-G conversions using engineered TALED variant (6CN-AD) and recently reported several mutations of TadA8e in the mitochondrial RNR1 (m.A1555) and ND1 genes. a-b) Heat map showing A·T-to-G·C editing efficiencies induced by 6CN-AD with N46L, V106W, N108Q + L145T, and R111T + N127Q + Q154R mutations in HEK293T cells at two mitochondrial target sites, including RNR1 (m.A1555) (a) and ND1 (b). The adenines in the top strands or bottom strands are presented as A-to-G conversion frequencies. The nucleotide adjacent to the end of the left-TALE-recognition sequence was numbered ‘‘1,’’ and A was sequentially numbered. Top 10% of EGFP- and mCherry-double positive cells were harvested from fluorescence-activated cell sorting (FACS) 48 h after transfection. The targeting efficiency was tested by targeted deep sequencing. All values are presented as the average of n = 3 biologically independent experiments. The number is given in units of %. |
|
|
Figure S4. Comparison of the editing efficiency of our engineered variants with the reported mitoBEs (PMID: 37217751). a) The C-to-T editing efficiency of 11NC-T1391A-xAID-NES2 and mitoCBE targeting ND4 in HEK293T cells. b-d) The A-to-G editing efficiency of 6CN-Q1310A-AD-V106W-NES1 and mitoABE targeting ND4 (b), ND1 (c), and ND1 (m.G3697) (d) in HEK293T cells. 11NC-T1391A-xAID-NES2, Right–G1397-C + Left–G1397-N orientation; 6CN-Q1310A-AD-V106W-NES1, Right–G1397-N + Left–G1397-C orientation. All values are presented as the average of n = 3 biologically independent experiments. The number is given in units of %. |
|
|
Figure S5. Off-target analysis for engineered DdCBEs specific to the ND1 (m.G3635) site. a) The average frequencies of mitochondrial genome-wide off-target editing induced by Dead-DdCBE, wild-type DdCBE (WT-DdCBE), DddA11, DddA11-xAID, DddA11-T1391A-xAID, and DddA11-T1391A-xAID-NES2 specific to the ND1 (m.G3635) site. Error bars are s.e.m. for n = 2 biologically independent samples. b) Mitochondrial genome-wide plots for C-to-T point mutations with frequencies ≥1%. Naturally occurring SNVs, on-target edits (including bystander edits in the editing window) and off-target edits are shown in blue and red, respectively. All data points from n = 2 biologically independent experiments are shown. c) The corresponding nuclear DNA sequences with the high homology are shown for the ND1 (m.G3635) site. TALE binding sites begin at N0 and are shown in blue. Nucleotide mismatches between the mtDNA and nuclear pseudogene are in red. Editing efficiencies are measured by targeted deep sequencing (see Table S4 for primer sequences) (Supporting Information). Data are presented as means ± SEM. |
|
|
Figure S6. Sequence-independent off-target analysis for different cytosine deaminases in HEK293T cells via R-loop assay. a) Schematic of sequence-independent deamination of cytosines within dSaCas9-induced R-loop sites by deaminase fused with SpCas9. b) Sequence-independent off-target C•G-to-T•A editing frequencies detected by targeted high-throughput sequencing of five dSaCas9-induced R-loop loci following co-transfection with different CBEs made from fusion of SpCas9 with YE1-BE3, hA3A, and xAID. Editing efficiencies are measured by targeted deep sequencing (see Table S5 for protospacer and primer sequences) (Supporting Information). c) On-target DNA base editing efficiencies at the EMX1 genomic locus corresponding to the SpCas9 sgRNA. Editing efficiencies are measured by targeted deep sequencing (see Table S5 for protospacer and primer sequences) (Supporting Information). All data points from n = 3 biologically independent experiments are shown. Data are presented as means ± SEM. |
|
|
Figure S7. Off-target analysis for engineered TALEDs specific to the ND1 site. a) The average frequencies of mitochondrial genome-wide off-target editing induced by CN-sTALED, 6CN-AD, 6CN-AD-V106W, 6CN-Q1310A-AD-V106W, and 6CN-Q1310A-AD-V106W-NES1 specific to the ND1 site. Error bars are s.e.m. for n = 2 biologically independent samples. b) Mitochondrial genome-wide plots for A-to-G point mutations with frequencies ≥1%. Naturally occurring SNVs, on-target edits (including bystander edits in the editing window) and off-target edits are shown in blue and red, respectively. All data points from n = 2 biologically independent experiments are shown. c) The corresponding nuclear DNA sequences with the high homology are shown for the ND1 site. TALE binding sites begin at N0 and are shown in blue. Nucleotide mismatches between the mtDNA and nuclear pseudogene are in red. Editing efficiencies are measured by targeted deep sequencing (see Table S4 for primer sequences) (Supporting Information). Data are presented as means ± SEM. |
|
|
Figure S8. Off-target analysis for engineered DdCBEs and TALEDs specific to the ND4 (m.G11642) and RNR1 (m.A1555) sites on nuclear DNA in HEK293T cells. a) The other nuclear DNA sequence with the high homology is shown for the ND4 (m.G11642) site. TALE binding sites begin at N0 and are shown in blue. Nucleotide mismatches between the mtDNA and nuclear pseudogene are in red. Editing efficiencies are measured by targeted deep sequencing (see Table S4 for primer sequences) (Supporting Information). Data are presented as means ± SEM. b) The other nuclear DNA sequence with the high homology are shown for the RNR1 (m.A1555) site. TALE binding sites begin at N0 and are shown in blue. Nucleotide mismatches between the mtDNA and nuclear pseudogene are in red. Editing efficiencies are measured by targeted deep sequencing (see Table S4 for primer sequences) (Supporting Information). Data are presented as means ± SEM. |
|
|
Figure S9. The ratio of on-target efficiency to off-target efficiency for each variant. a-b) The ratio of on-target efficiency to off-target efficiency for our engineered DdCBE variants at ND4 (m.G11642) and ND1 (m.G3635) sites. c-d) The ratio of on-target efficiency to off-target efficiency for our engineered TALED variants at RNR1 (m.A1555) and ND1 sites. All data points from n = 2 biologically independent experiments are shown. Data are presented as means ± SEM. |
|
|
Figure S10. Engineered DdCBE variant mediates high editing efficiency in mouse blastocyst. a) Base editing target for generating the m.G12918A mutation. The TALE binding sequences for the DdCBE are highlighted in blue and for the base editing position in purple. b) The base editing efficiency of DddA11-T1391A-xAID-NES2 targeted ND5 (m.G12918) in mouse blastocysts. The data of the DdCBE-NES + mitoTALEN group were cited from Lee et al.. c) Developmental rate for PBS-injected embryos and injected embryos with DddA11-T1391A-xAID-NES2 targeting ND5 (m.G12918). Data are presented as the mean ± SEM. p values were evaluated with unpaired Student’s t-test. |
|
|
Figure S11. Application of high-fidelity TALED variant to install pathogenic mutations in HEK293T cells. a) Use high-fidelity TALED variant to install disease-associated target mutations in human mtDNA (L, leucine; P, proline). b) Mitochondrial A-to-G editing efficiencies of HEK293T cells treated with 6CN-Q1310A-AD-V106W-NES1 variant at G1397 and G1333 orientation of split DddAtox for the mitochondrial ATP6 (m.T9185) site. On-target adenines are colored red or gray, respectively. Top 30% of EGFP- and mCherry-double positive cells expressing the TALED variants were isolated by FACS for targeted deep sequencing. The split orientation, target spacing region and corresponding encoded amino acids are shown. 6CN-Q1310A-AD-V106W-NES1, Right–G1397-N + Left–G1397-C orientation; 6NC-Q1310A-AD-V106W-NES1, Right–G1397-C + Left–G1397-N orientation; 1333-6CN-Q1310A-AD-V106W-NES1, Right–G1333-N + Left– G1333-C orientation; 1333-6NC-Q1310A-AD-V106W-NES1 (DddA13-V106W-NES1), Right–G1333-C + Left–G1333-N orientation. Shown are means ± SEM; n = 3 independent experiments. The transfection time was 2 days. c-f) The levels of intracellular reactive oxygen species (ROS) (c), ATP (d) and the activities of complex I (e), complex IV (f) in sorted HEK293T cells treated with the DddA13-V106W-NES1 or Dead-DdCBE for the ATP6 (m.T9185) site. Data are presented as means ± SEM. p values were evaluated with the unpaired student’s t-test (two-tailed). All data points from n = 3 biologically independent experiments are shown. |
|
|
Figure 1. Engineered DdCBE variants show enhanced editing at TC, non‐TC target sequences in mtDNA. a) Schematic of engineered DdCBE variants targeting ND1 (m.G3635) gene in the mitochondrial genome. b) Heat map showing C·G‐to‐T·A editing efficiencies induced by DddA (WT‐DdCBE), DddA6, DddA11, and DddA11‐fused cytosine deaminases with ssDNA activity in HEK293T cells at five mitochondrial target sites, including TRNL1, ND1, ND4, and RNR1. The cytosines in the top strands or bottom strands are presented as C‐to‐T conversion frequencies. The nucleotide adjacent to the end of the left‐TALE‐recognition sequence was numbered “‘1,”’ and C was sequentially numbered. For the heatmap, the number is given in units of %. Top 10% of EGFP‐ and mCherry‐double positive cells were harvested from FACS 48 h after transfection. The targeting efficiency was tested by targeted deep sequencing. c) Architectures of DddA11‐xAID with the reported high‐fidelity mutations. d,e) Analysis of C·G‐to‐T·A editing frequencies at ND1 (m.G3635) and ND4 (m.G11642) sites induced by DddA11‐xAID with high‐fidelity mutations, including Q1310A, K1389A, T1391A, and V1411A. f) Architectures of DddA11‐T1391A‐xAID fused different nuclear export signal (NES) sequences. g,h) Analysis of C·G‐to‐T·A editing frequencies at ND1 (m.G3635) and ND4 (m.G11642) sites induced by DddA11‐T1391A‐xAID fused NES sequences. Values and error bars in (b), (d,e), and (g,h) reflect the mean ± s.e.m. of n = 3 independent biological replicates. |
|
|
Figure 2. TALEDs fused evolved DddA6 achieve high‐efficiency editing at multiple mtDNA loci. a) Architectures of TALEDs with the evolved DddA6 or DddA11 variants. b) Heat map showing A·T‐to‐G·C editing efficiencies induced by TALED, TALED‐DddA6, and TALED‐DddA11 in HEK293T cells at five mitochondrial target sites, including ND1, ND6, and RNR1. TALEDs fused DddA6 variant and the split DddAtox orientation at G1397 position that resulted in the higher editing efficiencies. The adenines in the top strands or bottom strands are presented as A‐to‐G conversion frequencies. The nucleotide adjacent to the end of the left‐TALE‐recognition sequence was numbered “‘1,”’ and A was sequentially numbered. For the heatmap, the number is given in units of %. Top 10% of EGFP‐ and mCherry‐double positive cells were harvested from FACS 48 h after transfection. The targeting efficiency was tested by targeted deep sequencing. c) Architectures of 6CN‐AD‐V106W with the reported high‐fidelity mutations of DddA. d,e) Analysis of A·T‐to‐G·C editing frequencies at ND1 and RNR1 (m.A1555) sites induced by 6CN‐AD‐V106W with high‐fidelity mutations, including Q1310A, K1389A, T1391A, and V1411A. f) Architectures of 6CN‐Q1310A‐AD‐V106W fused different nuclear export signal (NES) sequences. g,h) Analysis of A·T‐to‐G·C editing frequencies at ND1 and RNR1 (m.A1555) sites induced by 6CN‐Q1310A‐AD‐V106W fused NES sequences. For (b), (d,e), and (g,h), values and error bars reflect the mean ± s.e.m. of n = 3 independent biological replicates. |
|
|
Figure 3. Off‐target analysis for engineered DdCBE and TALED variants targeting to the ND4 (m.G11642) and RNR1 (m.A1555) sites. a) The average frequencies of mitochondrial genome‐wide off‐target editing induced by Dead‐DdCBE, wild‐type DdCBE (WT‐DdCBE), DddA11, DddA11‐xAID, DddA11‐T1391A‐xAID, and DddA11‐T1391A‐xAID‐NES2 specific to the ND4 (m.G11642) site. Error bars are s.e.m. for n = 2 biologically independent samples. b) Mitochondrial genome‐wide plots for C‐to‐T point mutations with frequencies ≥1%. Naturally occurring SNVs, on‐target edits (including bystander edits in the editing window) and off‐target edits are shown in gray, red, and blue, respectively. All data points from n = 2 biologically independent experiments are shown. c) Genome‐wide off‐target analysis for engineered DdCBE variants targeting the ND4 (m.G11642) site. The C·G‐to‐T·A editing frequencies of each unique SNV are shown for the Dead‐DdCBE, WT‐DdCBE, and our engineered DdCBE variants. d) The corresponding nuclear DNA sequence with the greatest homology (mismatch = 0) is shown for the ND4 (m.G11642) site. Editing efficiencies are measured by targeted deep sequencing (see Table S4 for primer sequences) (Supporting Information). Data are presented as means ± SEM. e) The average frequencies of mitochondrial genome‐wide off‐target editing induced by CN‐sTALED, 6CN‐AD, 6CN‐AD‐V106W, 6CN‐Q1310A‐AD‐V106W, and 6CN‐Q1310A‐AD‐V106W‐NES1 specific to the RNR1 (m.A1555) site. Error bars are s.e.m. for n = 2 biologically independent samples. f) Mitochondrial genome‐wide plots for A‐to‐G point mutations with frequencies ≥1%. Naturally occurring SNVs, on‐target edits (including bystander edits in the editing window) and off‐target edits are shown in gray, red, and blue, respectively. All data points from n = 2 biologically independent experiments are shown. g) Genome‐wide off‐target analysis for engineered TALED variants targeting the RNR1 (m.A1555) site. The A·T‐to‐G·C editing frequencies of each unique SNV are shown for CN‐sTALED and our engineered TALED variants. h) The corresponding nuclear DNA sequence with the high homology (mismatch = 3) is shown for the RNR1 (m.A1555) site. TALE binding sites begin at N0 and are shown in blue. Nucleotide mismatches between the mtDNA and nuclear pseudogene are in red. Editing efficiencies are measured by targeted deep sequencing (see Table S4 for primer sequences) (Supporting Information). Data are presented as means ± SEM. |
|
|
Figure 4. Application of high‐fidelity DdCBE and TALED variants to install pathogenic mutations in HEK293T cells. a) Using high‐fidelity DdCBE and TALED variants to install disease‐associated target mutations in human mtDNA (S, serine; N, asparagine). b) Mitochondrial C‐to‐T editing efficiencies of HEK293T cells treated with DddA11‐T1391A‐xAID‐NES2 variant at G1397 and G1333 orientation of split DddAtox for the mitochondrial ND1 (m.G3635) site in previously inaccessible GC targets. On‐target cytosines are colored red or gray, respectively. Top 30% of EGFP‐ and mCherry‐double positive cells expressing the DdCBE variants were isolated by FACS for targeted deep sequencing. The split orientation, target spacing region, and corresponding encoded amino acids are shown. 11NC‐T1391A‐xAID‐NES2, Right–G1397‐C + Left–G1397‐N orientation; 11CN‐T1391A‐xAID‐NES2, Right–G1397‐N + Left–G1397‐C orientation; 1333‐11NC‐T1391A‐xAID‐NES2, Right–G1333‐C + Left–G1333‐N orientation; 1333‐11CN‐T1391A‐xAID‐NES2 (DddA12‐xAID‐NES2), Right–G1333‐N + Left–G1333‐C orientation. Shown are means ± SEM; n = 3 independent experiments. The transfection time was 2 days. For the heatmap, the number is given in units of %. c–f) The levels of intracellular ROS (c), ATP (d) and the activities of complex I (e), complex IV (f) in sorted HEK293T cells treated with the DddA12‐xAID‐NES2 or Dead‐DdCBE for the ND1 (m.G3635) site. mOD, absorbance at optical density of 450 nm (complex I activity) or 550 nm (complex IV activity). Data are presented as means ± SEM. p values were evaluated with the unpaired student's t‐test (two‐tailed). All data points from n = 3 biologically independent experiments are shown. g) Mitochondrial A‐to‐G editing efficiencies of HEK293T cells treated with 6CN‐Q1310A‐AD‐V106W‐NES1 variant at G1397 and G1333 orientation of split DddAtox for the mitochondrial TG (m.T10010) site. On‐target adenines are colored red or gray, respectively. Top 30% of EGFP‐ and mCherry‐double positive cells expressing the TALED variants were isolated by FACS for targeted deep sequencing. The split orientation, target spacing region and corresponding encoded amino acids are shown. 6CN‐Q1310A‐AD‐V106W‐NES1, Right–G1397‐N + Left–G1397‐C orientation; 6NC‐Q1310A‐AD‐V106W‐NES1, Right–G1397‐C + Left–G1397‐N orientation; 1333–6CN‐Q1310A‐AD‐V106W‐NES1, Right–G1333‐N + Left–G1333‐C orientation; 1333–6NC‐Q1310A‐AD‐V106W‐NES1 (DddA13‐V106W‐NES1), Right–G1333‐C + Left–G1333‐N orientation. Shown are means ± SEM; n = 3 independent experiments. The transfection time was 2 days. For the heatmap, the number is given in units of %. h–k) The levels of intracellular ROS (h), ATP (i) and the activities of complex I (j), complex IV (k) in sorted HEK293T cells treated with the DddA13‐V106W‐NES1 or Dead‐DdCBE for the TG (m.T10010) site. Data are presented as means ± SEM. p values were evaluated with the unpaired student's t‐test (two‐tailed). All data points from n = 3 biologically independent experiments are shown. |
References [+] :
Adashi,
Mitochondrial disease: Replace or edit?
2021, Pubmed
Adashi, Mitochondrial disease: Replace or edit? 2021, Pubmed
Bacman, MitoTALEN reduces mutant mtDNA load and restores tRNAAla levels in a mouse model of heteroplasmic mtDNA mutation. 2018, Pubmed
Bacman, Specific elimination of mutant mitochondrial genomes in patient-derived cells by mitoTALENs. 2013, Pubmed
Barcelos, Mitochondrial medicine therapies: rationale, evidence, and dosing guidelines. 2020, Pubmed
Chen, DdCBE-mediated mitochondrial base editing in human 3PN embryos. 2022, Pubmed
Chen, Engineering a precise adenine base editor with minimal bystander editing. 2023, Pubmed
Chen, Re-engineering the adenine deaminase TadA-8e for efficient and specific CRISPR-based cytosine base editing. 2023, Pubmed
Cho, Targeted A-to-G base editing in human mitochondrial DNA with programmable deaminases. 2022, Pubmed
Doman, Evaluation and minimization of Cas9-independent off-target DNA editing by cytosine base editors. 2020, Pubmed
Gammage, Mitochondrially targeted ZFNs for selective degradation of pathogenic mitochondrial genomes bearing large-scale deletions or point mutations. 2014, Pubmed
Gammage, Genome editing in mitochondria corrects a pathogenic mtDNA mutation in vivo. 2018, Pubmed
Gaudelli, Directed evolution of adenine base editors with increased activity and therapeutic application. 2020, Pubmed
Guo, DdCBE mediates efficient and inheritable modifications in mouse mitochondrial genome. 2022, Pubmed
Guo, A DddA ortholog-based and transactivator-assisted nuclear and mitochondrial cytosine base editors with expanded target compatibility. 2023, Pubmed
Guo, Precision modeling of mitochondrial diseases in zebrafish via DdCBE-mediated mtDNA base editing. 2021, Pubmed
Hashimoto, MitoTALEN: A General Approach to Reduce Mutant mtDNA Loads and Restore Oxidative Phosphorylation Function in Mitochondrial Diseases. 2015, Pubmed
Kang, Chloroplast and mitochondrial DNA editing in plants. 2021, Pubmed
Komor, Programmable editing of a target base in genomic DNA without double-stranded DNA cleavage. 2016, Pubmed
Komor, Improved base excision repair inhibition and bacteriophage Mu Gam protein yields C:G-to-T:A base editors with higher efficiency and product purity. 2017, Pubmed
Lackey, Leber's Hereditary Optic Neuropathy Plus Causing Recurrent Myelopathy due to an MT-DN1 Mutation at G3635A. 2022, Pubmed
Lee, Mitochondrial DNA editing in mice with DddA-TALE fusion deaminases. 2021, Pubmed
Lee, Precision mitochondrial DNA editing with high-fidelity DddA-derived base editors. 2023, Pubmed
Lee, Enhanced mitochondrial DNA editing in mice using nuclear-exported TALE-linked deaminases and nucleases. 2022, Pubmed
Lei, Mitochondrial base editor induces substantial nuclear off-target mutations. 2022, Pubmed
Li, Base editing with a Cpf1-cytidine deaminase fusion. 2018, Pubmed
Li, High-efficiency plastome base editing in rice with TAL cytosine deaminase. 2021, Pubmed
Li, Docking sites inside Cas9 for adenine base editing diversification and RNA off-target elimination. 2020, Pubmed
Lim, Nuclear and mitochondrial DNA editing in human cells with zinc finger deaminases. 2022, Pubmed
Mi, DddA homolog search and engineering expand sequence compatibility of mitochondrial base editing. 2023, Pubmed
Mok, A bacterial cytidine deaminase toxin enables CRISPR-free mitochondrial base editing. 2020, Pubmed
Mok, Targeted A-to-G base editing of chloroplast DNA in plants. 2022, Pubmed
Mok, CRISPR-free base editors with enhanced activity and expanded targeting scope in mitochondrial and nuclear DNA. 2022, Pubmed
Nakazato, Targeted base editing in the plastid genome of Arabidopsis thaliana. 2021, Pubmed
Qi, Precision modeling of mitochondrial disease in rats via DdCBE-mediated mtDNA editing. 2021, Pubmed
Reddy, Selective elimination of mitochondrial mutations in the germline by genome editing. 2015, Pubmed
Silva-Pinheiro, In vivo mitochondrial base editing via adeno-associated viral delivery to mouse post-mitotic tissue. 2022, Pubmed
Tan, Brønsted acid-catalyzed asymmetric dearomatization for synthesis of chiral fused polycyclic enone and indoline scaffolds. 2023, Pubmed
Tu, A precise and efficient adenine base editor. 2022, Pubmed
Wallace, Mitochondrial genetic medicine. 2018, Pubmed
Wang, Efficient base editing in methylated regions with a human APOBEC3A-Cas9 fusion. 2018, Pubmed
Wei, Mitochondrial base editor DdCBE causes substantial DNA off-target editing in nuclear genome of embryos. 2022, Pubmed
Wei, Human cleaving embryos enable efficient mitochondrial base-editing with DdCBE. 2022, Pubmed
Willis, Compact zinc finger base editors that edit mitochondrial or nuclear DNA in vitro and in vivo. 2022, Pubmed
Yang, Confirmation of the mitochondrial ND1 gene mutation G3635A as a primary LHON mutation. 2009, Pubmed
Yi, Strand-selective base editing of human mitochondrial DNA using mitoBEs. 2023, Pubmed
Zhang, Leber's hereditary optic neuropathy caused by the homoplasmic ND1 m.3635G>A mutation in nine Han Chinese families. 2014, Pubmed
Zuo, A rationally engineered cytosine base editor retains high on-target activity while reducing both DNA and RNA off-target effects. 2020, Pubmed
