Click here to close
Hello! We notice that you are using Internet Explorer, which is not supported by Xenbase and may cause the site to display incorrectly.
We suggest using a current version of Chrome,
FireFox, or Safari.
???displayArticle.abstract???
Chromosome segregation relies on the correct assembly of a bipolar spindle. Spindle pole self-organization requires dynein-dependent microtubule (MT) transport along other MTs. However, during M-phase RanGTP triggers MT nucleation and branching generating polarized arrays with nonastral organization in which MT minus ends are linked to the sides of other MTs. This raises the question of how branched-MT nucleation and dynein-mediated transport cooperate to organize the spindle poles. Here, we used RanGTP-dependent MT aster formation in Xenopus laevis (X. laevis) egg extract to study the interplay between these two seemingly conflicting organizing principles. Using temporally controlled perturbations of MT nucleation and dynein activity, we found that branched MTs are not static but instead dynamically redistribute over time as poles self-organize. Our experimental data together with computer simulations suggest a model where dynein together with dynactin and NuMA directly pulls and move branched MT minus ends toward other MT minus ends.
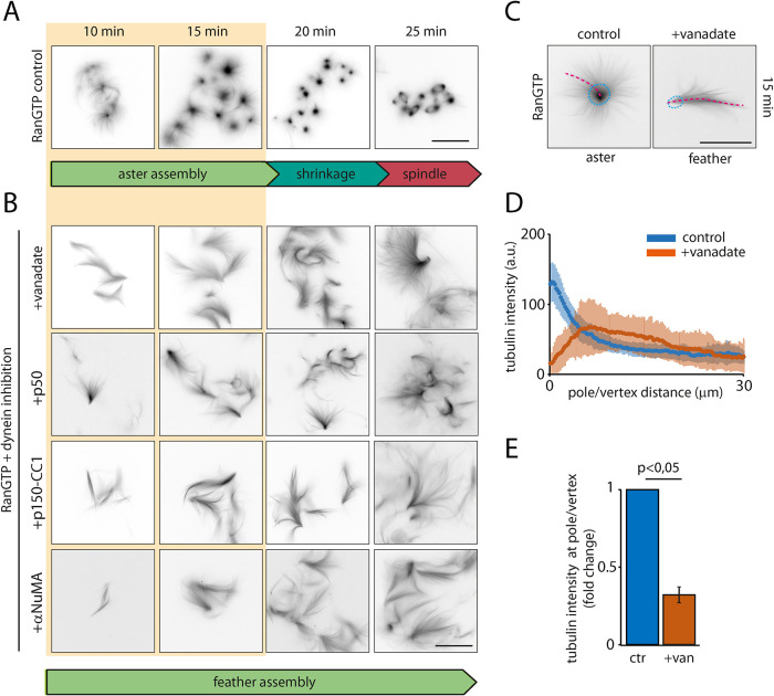
FIGURE 1:. Self-organization of asters in the X. laevis egg extract. (A) MT structures forming in egg extracts incubated with RanGTP (control) or (B) in the presence of different dynein inhibitors as indicated. Samples were collected and fixed at the indicated time points. The different phases of MT self-organization are indicated at the bottom of each panel. Shaded area highlight the aster self-organization phases. MTs were visualized through rhodamine-tubulin fluorescence. Scale bar, 50 μm. (C) Representative RanGTP aster (control) and feather (+vanadate). Dashed lines and circles indicate the selected area used for quantifications. MTs were visualized through rhodamine-tubulin fluorescence. Scale bar, 50 μm. (D) Tubulin intensity distribution on RanGTP asters and feathers from radial selections as shown in (A). The intensity profiles were obtained from radial selection as indicated by red dotted lines. Data points correspond to average values and shaded areas to SD from 60 (control) and 55 (+vanadate) profiles from one representative experiment. (E) Tubulin intensity on asters poles and feathers vertexes measured on circular selections as shown in (A). The bar graph represent the fold change over the control of the average intensity measured in three independent experiments. Error bar is SD. p: Student’s t test. n = 340 asters and 312 feathers.
FIGURE 2:. NEDD1 localization revealed early RanGTP aster self-organization. (A) NEDD1 localization on RanGTP asters (control) and feathers (+vanadate) in fixed samples. NEDD1 is visualized with an anti-NEDD1-Atto488 antibody that was added to the extract (green). MTs were visualized through rhodamine-tubulin fluorescence (magenta). Scale bar, 10 μm. (B) NEDD1 distribution profile on asters (control) and feathers (+vanadate). The profiles were obtained from line selections on the pole/vertex to periphery axis. Data points are the average intensity and shaded areas standard deviations from n = 50 (control) and n = 50 (+vanadate) profiles in one representative experiment. The bar plot (inset) shows the average number of NEDD1 speckles counted on 20-μm long MT segments (grey selection) in control asters (ctr) and vanadate feathers (+van). Error bars indicate SD. n = 63 (control) and n = 55(+vanadate) MTs from three independent experiments were analyzed. p: Student’s t test. (C) Selected examples of NEDD1 on early RanGTP aster intermediates. Images are maximum intensity projections. Red, blue, and green squares highlights enlarged regions (right). Arrows indicate the position of the new forming poles. MTs were visualized through Atto647-tubulin fluorescence (magenta) and NEDD1 via the anti-NEDD1-Atto488 antibody (green). Scale bar, 20 μm. (D) Live confocal microscopy of early RanGTP aster self-organization. Images are maximum intensity projections at the indicated times. Arrows indicate the position of the new forming pole. MTs were visualized through Atto647-tubulin fluorescence (magenta in composite images) and NEDD1 via the anti-NEDD1-Atto488 antibody (green in composite images). Scale bar, 20 μm.
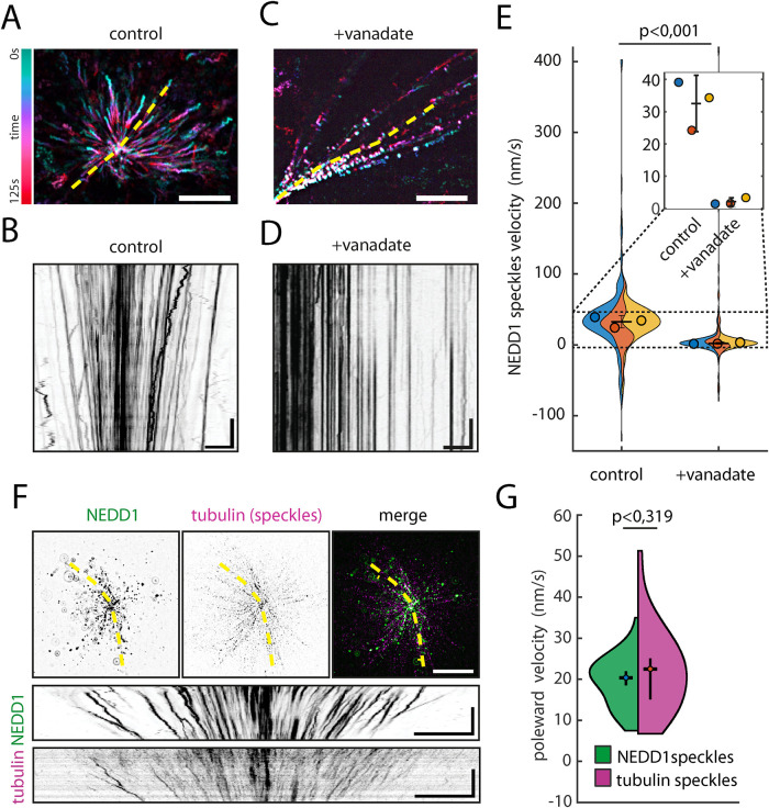
FIGURE 3:. NEDD1 movement on RanGTP asters and feathers. (A and C) Color coded maximum intensity projections from epifluorescence live imaging of NEDD1 speckles on RanGTP asters and feathers. Scale bars: 10 μm. (B and D) Representative kymographs of NEDD1 speckles prepared on yellow dashed line selections as shown in maximum projected images. NEDD1 was visualized via anti-NEDD1-Atto488 antibody. Scale bars: x = 20 s, y = 5 μm. (E) NEDD1 speckle velocity quantification by single particle tracking on RanGTP asters (control) and feathers (+vanadate). Superviolin plot represents probability density of individual speckle velocities. Dots are median values from three asters and feathers imaged in three independent experiments (blue, red, and yellow). Inset is a zoom vison of the dashed area showing the median values. Error bars are the mean of median velocities ± (2*standard error of mean-95% confidence). p: Mann-Whitney’s U-test using median velocities from each track. Asters: N = 3, n = 217 tracks. Feathers: N = 3, n = 192 tracks. (F) Live epifluorescence microscopy of NEDD1 and MT speckles on RanGTP asters (top). Representative kymographs of NEDD1 and MT speckles from the indicated selection (yellow dashed lines) (bottom). Scale bars: 20 μm (images), x = 120 s, y = 10 μm (kymographs). (G) Speckle velocity measured by PIV on asters. Quantifications correspond to 10 s. Half violin plot represent probability density for the median speeds of NEDD1 and MT speckles (NEDD1: n = 18434; tubulin: n = 3152) measured in every analyzed aster (NEDD1: N = 45; tubulin: N = 18) from three independent experiments. Error bars are the mean of median velocities ± 95% confidence. p: Mann-Whitney’s U-test.
FIGURE 4:. Computer simulation of dynein and branched-MT self-organization. (A) Schematic of the models used in the simulations for minus motors and branching nucleators. Left: a dynein-like motor is composed of a unit (purple) statically bound to a MT minus end, and a minus end-directed motor unit (blue) moving on another MT. Middle: a nucleator (red) generating a new MT at a shallow angle upon contact with an existing MT. The nucleator diffuses along the MT. Right: a dynein-like motor transports a branched MT. (B) Time series of simulated MT feather formation starting from a single initial mother MT in the presence of 270 nucleators (red). (C) Time series of simulated aster formation starting from a single initial mother MT in the presence of 270 nucleators (red) and 5400 dynein-like motors (blue). (D) Close-up view of selected MTs during aster formation as depicted in (C), highlighting the cotransport of MT speckles (white circles) and nucleators (red circles). (E) The speeds of 63 MT speckles and 76 nucleators during the aster formation in (C; measured between 90 and 100 s in one simulation for one aster).
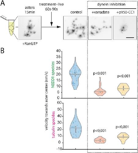
FIGURE 5:. NEDD1 and MT speckles velocity upon dynein inhibition. (A) Experimental set up to measure the effect of dynein inhibition on asters preassembled for 15 min. Representative images from fixed samples taken after live imaging (5 min from aster treatment). MTs were visualized through rhodamine-tubulin fluorescence. Scale bar, 50 μm. (B) Violin plots represent the density probability of NEDD1 (top) and MT (bottom) speckles velocities measured by PIV. Dots are median values for individual asters from three independent experiments. Error bars are the mean of median velocities ± 95% confidence. p: Mann-Whitney’s U-test. For NEDD1 speckles: n = 45 (control), 24 (vanadate), 17(p150-CC1). For MTs speckles: n = 26 (control), 16 (vanadate), 17 (p150-CC1).
FIGURE 6:. Release of RanGTP feathers from dynein inhibition. (A; Top) Procedure to simulate dynein addback to a feather-like structure. The simulated preformed MT feather is the final assembly of the simulation shown in Figure 4B. (Bottom) Time series of a simulation of the preformed MT feather transforming into an aster after addition of 5400 dynein-like motors to the preformed MT feather. (B; Top) experimental procedure adopted to release RanGTP feathers from dynein inhibition. The image is a representative example of 15 min feathers fixed immediately before the release from dynein inhibition. MTs were visualized through rhodamine-tubulin fluorescence. Scale bar, 50 μm. (Bottom) live confocal fluorescence microscopy imaging of representative RanGTP feathers after release from dynein inhibition (bottom). Images are maximum intensity projections at the indicated time points. MTs were visualized through Atto488-tubulin fluorescence. More than 30 structures were observed in three independent experiments. Scale bar, 50 μm.
FIGURE 7:. Model of RanGTP aster pole self-organization. Under physiological conditions (top, blue shade), dynein-mediated transport and MT branching act in synergy to assemble the pole of an aster. Under dynein inhibition (bottom, red shade), NEDD1 accumulates all along the MTs while continuous nucleation drives the assembly of static branched structures (feathers). Dynein inhibition can be reverted and feather branched MTs then reorganize into asters reestablishing the physiological RanGTP MT self-organization process. Inhibition of dynein on preassembled asters does not affect astral MT organization and blocks NEDD1 and branched MTs transport. MTs are shown in pink. MT plus and minus ends are indicated by “+” and “–”, respectively. Green stars indicate NEDD1 (visualized through the fluorescently labeled anti-NEDD1 antibody in our experiments) and the complex formed by dynein, dynactin and NuMA is in blue. Green arrows indicate the direction of motion and black arrows the temporal sequence of events.
Almeida,
Augmin-dependent microtubule self-organization drives kinetochore fiber maturation in mammals.
2022,
Pubmed Belyy,
The mammalian dynein-dynactin complex is a strong opponent to kinesin in a tug-of-war competition.
2016,
Pubmed Brunet,
Characterization of the TPX2 domains involved in microtubule nucleation and spindle assembly in Xenopus egg extracts.
2004,
Pubmed
,
Xenbase Chew,
Effects of microtubule length and crowding on active microtubule network organization.
2023,
Pubmed Clausen,
Self-organization of anastral spindles by synergy of dynamic instability, autocatalytic microtubule production, and a spatial signaling gradient.
2007,
Pubmed
,
Xenbase David,
Augmin accumulation on long-lived microtubules drives amplification and kinetochore-directed growth.
2019,
Pubmed Decker,
Autocatalytic microtubule nucleation determines the size and mass of Xenopus laevis egg extract spindles.
2018,
Pubmed
,
Xenbase Desai,
The use of Xenopus egg extracts to study mitotic spindle assembly and function in vitro.
1999,
Pubmed
,
Xenbase Elshenawy,
Lis1 activates dynein motility by modulating its pairing with dynactin.
2020,
Pubmed Field,
Xenopus extract approaches to studying microtubule organization and signaling in cytokinesis.
2017,
Pubmed
,
Xenbase Gai,
Confinement size determines the architecture of Ran-induced microtubule networks.
2021,
Pubmed
,
Xenbase Goshima,
Augmin: a protein complex required for centrosome-independent microtubule generation within the spindle.
2008,
Pubmed Heald,
Self-organization of microtubules into bipolar spindles around artificial chromosomes in Xenopus egg extracts.
1996,
Pubmed
,
Xenbase Htet,
LIS1 promotes the formation of activated cytoplasmic dynein-1 complexes.
2020,
Pubmed Hueschen,
NuMA recruits dynein activity to microtubule minus-ends at mitosis.
2017,
Pubmed Hyman,
Preparation of modified tubulins.
1991,
Pubmed Jha,
Combinatorial regulation of the balance between dynein microtubule end accumulation and initiation of directed motility.
2017,
Pubmed Karsenti,
The mitotic spindle: a self-made machine.
2001,
Pubmed
,
Xenbase Khodjakov,
Centrosome-independent mitotic spindle formation in vertebrates.
2000,
Pubmed King,
Analysis of the dynein-dynactin interaction in vitro and in vivo.
2003,
Pubmed Lecland,
Imaging and Quantifying the Dynamics of γ-Tubulin at Microtubule Minus Ends in Mitotic Spindles.
2016,
Pubmed Lüders,
GCP-WD is a gamma-tubulin targeting factor required for centrosomal and chromatin-mediated microtubule nucleation.
2006,
Pubmed Mahoney,
Making microtubules and mitotic spindles in cells without functional centrosomes.
2006,
Pubmed Malikov,
Cytoplasmic dynein nucleates microtubules to organize them into radial arrays in vivo.
2004,
Pubmed McKenney,
Activation of cytoplasmic dynein motility by dynactin-cargo adapter complexes.
2014,
Pubmed Megraw,
Zygotic development without functional mitotic centrosomes.
2001,
Pubmed Merdes,
Formation of spindle poles by dynein/dynactin-dependent transport of NuMA.
2000,
Pubmed Merdes,
A complex of NuMA and cytoplasmic dynein is essential for mitotic spindle assembly.
1996,
Pubmed
,
Xenbase Meunier,
Acentrosomal Microtubule Assembly in Mitosis: The Where, When, and How.
2016,
Pubmed Mitchison,
Roles of polymerization dynamics, opposed motors, and a tensile element in governing the length of Xenopus extract meiotic spindles.
2005,
Pubmed
,
Xenbase Nédélec,
Self-organization of microtubules and motors.
1997,
Pubmed Pelletier,
Co-movement of astral microtubules, organelles and F-actin by dynein and actomyosin forces in frog egg cytoplasm.
2020,
Pubmed
,
Xenbase Peset,
Function and regulation of Maskin, a TACC family protein, in microtubule growth during mitosis.
2005,
Pubmed
,
Xenbase Petry,
Augmin promotes meiotic spindle formation and bipolarity in Xenopus egg extracts.
2011,
Pubmed
,
Xenbase Petry,
Branching microtubule nucleation in Xenopus egg extracts mediated by augmin and TPX2.
2013,
Pubmed
,
Xenbase Pinyol,
The role of NEDD1 phosphorylation by Aurora A in chromosomal microtubule nucleation and spindle function.
2013,
Pubmed
,
Xenbase Raaijmakers,
Function and regulation of dynein in mitotic chromosome segregation.
2014,
Pubmed Reck-Peterson,
The cytoplasmic dynein transport machinery and its many cargoes.
2018,
Pubmed Rosas-Salvans,
Proteomic Profiling of Microtubule Self-organization in M-phase.
2018,
Pubmed
,
Xenbase Ruhnow,
Tracking single particles and elongated filaments with nanometer precision.
2011,
Pubmed Sardon,
Dissecting the role of Aurora A during spindle assembly.
2008,
Pubmed
,
Xenbase Schlager,
In vitro reconstitution of a highly processive recombinant human dynein complex.
2014,
Pubmed Schroer,
Cytoplasmic dynein is a minus end-directed motor for membranous organelles.
1989,
Pubmed Scrofani,
Microtubule nucleation in mitosis by a RanGTP-dependent protein complex.
2015,
Pubmed
,
Xenbase So,
Mechanism of spindle pole organization and instability in human oocytes.
2022,
Pubmed Surrey,
Physical properties determining self-organization of motors and microtubules.
2001,
Pubmed Thawani,
Spatiotemporal organization of branched microtubule networks.
2019,
Pubmed
,
Xenbase Timón Pérez,
NEDD1-S411 phosphorylation plays a critical function in the coordination of microtubule nucleation during mitosis.
2022,
Pubmed
,
Xenbase Tournebize,
Control of microtubule dynamics by the antagonistic activities of XMAP215 and XKCM1 in Xenopus egg extracts.
2000,
Pubmed
,
Xenbase Uteng,
Poleward transport of Eg5 by dynein-dynactin in Xenopus laevis egg extract spindles.
2008,
Pubmed
,
Xenbase Verde,
Taxol-induced microtubule asters in mitotic extracts of Xenopus eggs: requirement for phosphorylated factors and cytoplasmic dynein.
1991,
Pubmed
,
Xenbase Verma,
Direct observation of branching MT nucleation in living animal cells.
2019,
Pubmed Vorobjev,
Self-organization of a radial microtubule array by dynein-dependent nucleation of microtubules.
2001,
Pubmed Wilde,
Ran stimulates spindle assembly by altering microtubule dynamics and the balance of motor activities.
2001,
Pubmed
,
Xenbase Wilde,
Stimulation of microtubule aster formation and spindle assembly by the small GTPase Ran.
1999,
Pubmed
,
Xenbase Wittmann,
Recombinant p50/dynamitin as a tool to examine the role of dynactin in intracellular processes.
1999,
Pubmed
,
Xenbase Wittmann,
TPX2, A novel xenopus MAP involved in spindle pole organization.
2000,
Pubmed
,
Xenbase Wong,
Cell biology. Reversible centriole depletion with an inhibitor of Polo-like kinase 4.
2015,
Pubmed Yagi,
An anchoring complex recruits katanin for microtubule severing at the plant cortical nucleation sites.
2021,
Pubmed