Click here to close Hello! We notice that you are using Internet Explorer, which is not supported by Xenbase and may cause the site to display incorrectly. We suggest using a current version of Chrome, FireFox, or Safari.
XB-ART-60415
Brain 2024 Apr 04;1474:1436-1456. doi: 10.1093/brain/awad380.
Show Gene links Show Anatomy links

Bi-allelic ACBD6 variants lead to a neurodevelopmental syndrome with progressive and complex movement disorders.

Kaiyrzhanov R, Rad A, Lin SJ, Bertoli-Avella A, Kallemeijn WW, Godwin A, Zaki MS, Huang K, Lau T, Petree C, Efthymiou S, Karimiani EG, Hempel M, Normand EA, Rudnik-Schöneborn S, Schatz UA, Baggelaar MP, Ilyas M, Sultan T, Alvi JR, Ganieva M, Fowler B, Aanicai R, Tayfun GA, Al Saman A, Alswaid A, Amiri N, Asilova N, Shotelersuk V, Yeetong P, Azam M, Babaei M, Monajemi GB, Mohammadi P, Samie S, Banu SH, Pinto Basto J, Kortüm F, Bauer M, Bauer P, Beetz C, Garshasbi M, Issa AH, Eyaid W, Ahmed H, Hashemi N, Hassanpour K, Herman I, Ibrohimov S, Abdul-Majeed BA, Imdad M, Isrofilov M, Kaiyal Q, Khan S, Kirmse B, Koster J, Lourenço CM, Mitani T, Moldovan O, Murphy D, Najafi M, Pehlivan D, Rocha ME, Salpietro V, Schmidts M, Shalata A, Mahroum M, Talbeya JK, Taylor RW, Vazquez D, Vetro A, Waterham HR, Zaman M, Schrader TA, Chung WK, Guerrini R, Lupski JR, Gleeson J, Suri M, Jamshidi Y, Bhatia KP, Vona B, Schrader M, Severino M, Guille M, Tate EW, Varshney GK, Houlden H, Maroofian R.


???displayArticle.abstract???
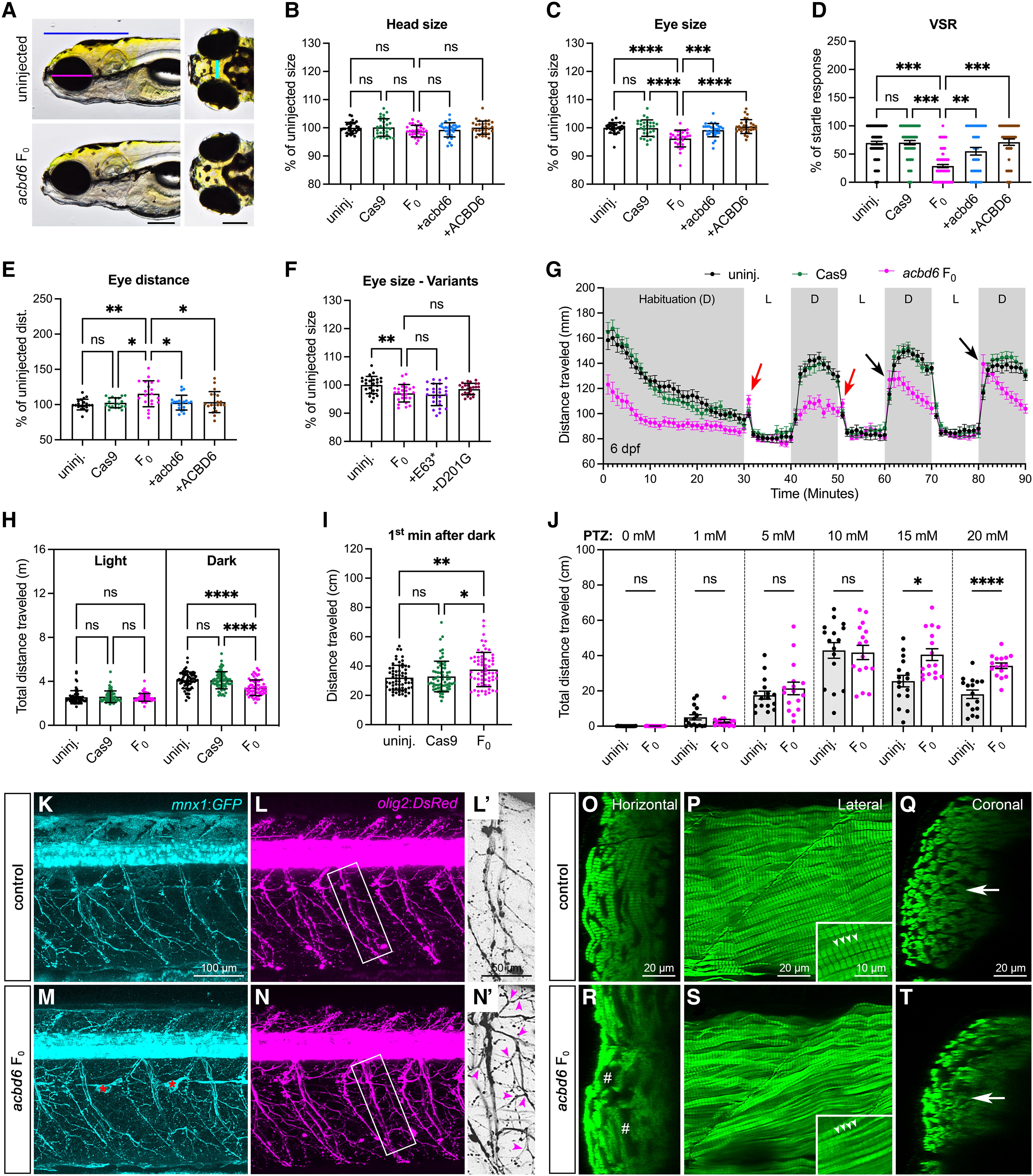
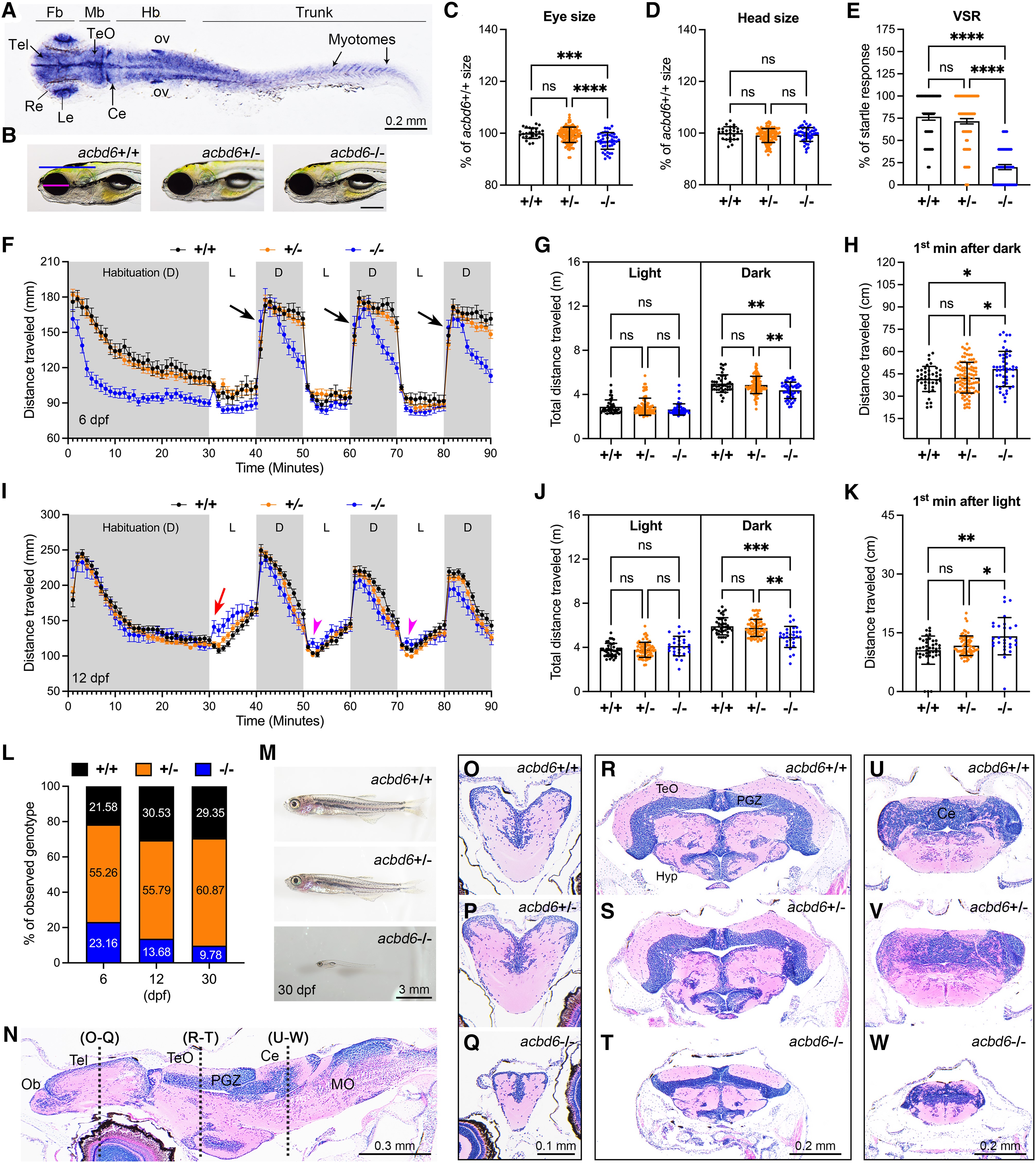
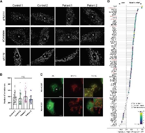
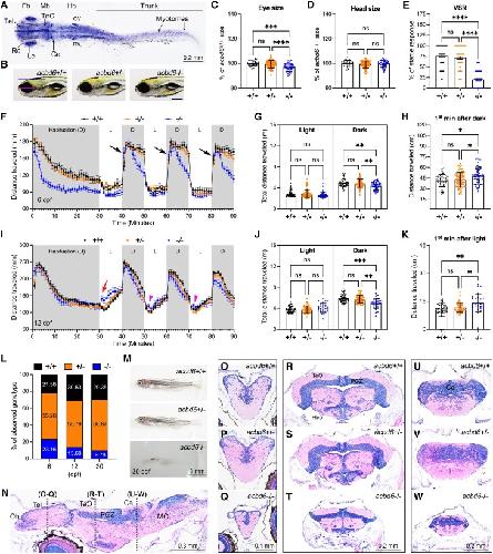
The acyl-CoA-binding domain-containing protein 6 (ACBD6) is ubiquitously expressed, plays a role in the acylation of lipids and proteins, and regulates the N-myristoylation of proteins via N-myristoyltransferase enzymes (NMTs). However, its precise function in cells is still unclear, as is the consequence of ACBD6 defects on human pathophysiology. Utilizing exome sequencing and extensive international data sharing efforts, we identified 45 affected individuals from 28 unrelated families (consanguinity 93%) with bi-allelic pathogenic, predominantly loss-of-function (18/20) variants in ACBD6. We generated zebrafish and Xenopus tropicalis acbd6 knockouts by CRISPR/Cas9 and characterized the role of ACBD6 on protein N-myristoylation with YnMyr chemical proteomics in the model organisms and human cells, with the latter also being subjected further to ACBD6 peroxisomal localization studies. The affected individuals (23 males and 22 females), with ages ranging from 1 to 50 years old, typically present with a complex and progressive disease involving moderate-to-severe global developmental delay/intellectual disability (100%) with significant expressive language impairment (98%), movement disorders (97%), facial dysmorphism (95%), and mild cerebellar ataxia (85%) associated with gait impairment (94%), limb spasticity/hypertonia (76%), oculomotor (71%) and behavioural abnormalities (65%), overweight (59%), microcephaly (39%) and epilepsy (33%). The most conspicuous and common movement disorder was dystonia (94%), frequently leading to early-onset progressive postural deformities (97%), limb dystonia (55%), and cervical dystonia (31%). A jerky tremor in the upper limbs (63%), a mild head tremor (59%), parkinsonism/hypokinesia developing with advancing age (32%), and simple motor and vocal tics were among other frequent movement disorders. Midline brain malformations including corpus callosum abnormalities (70%), hypoplasia/agenesis of the anterior commissure (66%), short midbrain and small inferior cerebellar vermis (38% each), as well as hypertrophy of the clava (24%) were common neuroimaging findings. acbd6-deficient zebrafish and Xenopus models effectively recapitulated many clinical phenotypes reported in patients including movement disorders, progressive neuromotor impairment, seizures, microcephaly, craniofacial dysmorphism, and midbrain defects accompanied by developmental delay with increased mortality over time. Unlike ACBD5, ACBD6 did not show a peroxisomal localisation and ACBD6-deficiency was not associated with altered peroxisomal parameters in patient fibroblasts. Significant differences in YnMyr-labelling were observed for 68 co- and 18 post-translationally N-myristoylated proteins in patient-derived fibroblasts. N-Myristoylation was similarly affected in acbd6-deficient zebrafish and Xenopus tropicalis models, including Fus, Marcks, and Chchd-related proteins implicated in neurological diseases. The present study provides evidence that bi-allelic pathogenic variants in ACBD6 lead to a distinct neurodevelopmental syndrome accompanied by complex and progressive cognitive and movement disorders.

???displayArticle.pubmedLink??? 37951597
???displayArticle.pmcLink??? PMC10994533
???displayArticle.link??? Brain
???displayArticle.grants??? [+]

Species referenced: Xenopus tropicalis
Genes referenced: acbd6 cat.2 cdt1 f10 f12 myc olig2 pam slc45a2 znf160
GO keywords: N-terminal peptidyl-glycine N-myristoylation
???displayArticle.antibodies??? Myc Ab5
gRNAs referenced: acbd6 gRNA1 acbd6 gRNA2 tyr gRNA2

???displayArticle.disOnts??? specific developmental disorder [+]
Phenotypes: Xtr Wt + acbd6 CRISPR (68)(Fig. 5 B (c3)) [+]

???attribute.lit??? ???displayArticles.show???
References [+] :
Abu-Safieh, Autozygome-guided exome sequencing in retinal dystrophy patients reveals pathogenetic mutations and novel candidate disease genes. 2013, Pubmed