XB-ART-60408
Life Sci Alliance
2024 Jan 01;71:. doi: 10.26508/lsa.202302232.
Show Gene links
Show Anatomy links
Characterization of Na+ currents regulating intrinsic excitability of optic tectal neurons.
???displayArticle.abstract???
Developing neurons adapt their intrinsic excitability to maintain stable output despite changing synaptic input. The mechanisms behind this process remain unclear. In this study, we examined Xenopus optic tectal neurons and found that the expressions of Nav1.1 and Nav1.6 voltage-gated Na+ channels are regulated during changes in intrinsic excitability, both during development and becsuse of changes in visual experience. Using whole-cell electrophysiology, we demonstrate the existence of distinct, fast, persistent, and resurgent Na+ currents in the tectum, and show that these Na+ currents are co-regulated with changes in Nav channel expression. Using antisense RNA to suppress the expression of specific Nav subunits, we found that up-regulation of Nav1.6 expression, but not Nav1.1, was necessary for experience-dependent increases in Na+ currents and intrinsic excitability. Furthermore, this regulation was also necessary for normal development of sensory guided behaviors. These data suggest that the regulation of Na+ currents through the modulation of Nav1.6 expression, and to a lesser extent Nav1.1, plays a crucial role in controlling the intrinsic excitability of tectal neurons and guiding normal development of the tectal circuitry.
???displayArticle.pubmedLink??? 37918964
???displayArticle.pmcLink??? PMC10622587
???displayArticle.link??? Life Sci Alliance
???displayArticle.grants??? [+]
Species referenced: Xenopus tropicalis Xenopus laevis
Genes referenced: ctrl nav1
GO keywords: voltage-gated sodium channel activity [+]
???displayArticle.morpholinos??? scn1a MO1 scn2a MO1 scn8a MO1
???displayArticle.disOnts??? epilepsy
???attribute.lit??? ???displayArticles.show???
|
|
Figure 1. Intrinsic excitability of Xenopus tectal neurons is correlated with the amplitude of voltage-gated Na+ currents. (A) Diagram shows a Xenopus tadpole illustrating whole-cell recordings from a neuron of the optic tectum that receives innervation from visual and mechanosensory inputs. (B) Left: example current-clamp recordings showing the spiking response of two stage 49 tectal neurons held at −65 mV to a 50 pA current injection, illustrating the range of responses observed. Middle: plot shows the number of spikes elicited in response to 0–200 pA current injections for all cells analyzed (grey), and the average response (red, mean ± SD). Right: maximum number of spikes (median = 2 spikes, IQR 1–3 spikes, n = 61 cells). (C) Left: example voltage-clamp recording from a tectal neuron held at −65 mV in response to a series of depolarizing steps (−65 to +25 mV). Recording is leak subtracted to show only active currents. Middle: I–V plot shows average current amplitude for the Na+, the transient K+ (KT) and the steady state K+ currents (KSS). Right: peak current amplitudes (Na+: 341.4 ± 176.1 pA; KT: 666.9 ± 281.0 pA; KSS: 517.1 ± 251.2 pA; n = 61 cells). (D, E, F) Plots show Pearson correlations between intrinsic excitability (max. number of spikes) and (D) the amplitude of the Na+ current, (E) the transient K+ current, and (F) the ratio of the Na+ current to transient K+ current. r values are Pearson correlation coefficients (***P = 0.0002; ****P < 0.0001). The complete Pearson correlations matrix showing the relationships between all biophysical properties measured is presented in Fig S1. |
|
|
Figure S1. Relationship between biophysical properties of Xenopus tectal neurons at developmental stage 49. Pearson correlation matrix showing the relationship between cell properties for 61 stage 49 tectal neurons. Properties analyzed included neuronal intrinsic excitability (Max # spikes), characteristics of the first spike (spike threshold, spike amplitude, the rate of rise [20–80%], and spike width at 50%), and peak amplitudes for the voltage-gated fast Na+ current (Na+), transient potassium current (KT), and steady state potassium current (KSS). For 40 cells, we measured spike accommodation (Spike accom. = amplitude spike 1/amplitude spike 2), interspike interval (interstimulus intervals [ISI] = time peak of spike 1 − time peak of spike 2). For 22 cells, we measured interspike interval accommodation (ISI accom. = ISI spike 2–3/ISI spike 1–2). Values are Pearson correlation values (r). Bolded values indicate significant Pearson correlations (Bonferroni-corrected P-value < 0.05). |
|
|
|
|
|
Figure 3. Tectal neurons express fast and persistent voltage-gated Na+ currents that are regulated with developmental and homeostatic changes in intrinsic excitability. (A) Example voltage-clamp recordings from a tectal neuron held at −65 mV in response to a series of 150 ms depolarizing steps (−65 to 25 mV) using a Tris-based internal saline solution, which blocks outward K+ currents to reveal distinct fast and persistent Na+ currents. Recordings are leak subtracted to show only active currents. Fast (INaF) and persistent (INaP) Na+ currents are indicated on the recording. (B, C) Quantifications of peak amplitudes for the fast and persistent Na+ currents. (B) Fast Na+ current ([in pA] Stage 42: 157.7 ± 32.5; Stage 46: 197.3 ± 64.4; Stage 49: 143.1 ± 60.3; Stage 49 + enhanced visual stimulation [EVS]: 197.4 ± 50.9). (C) Persistent Na+ current ([in pA] Stage 42: 59.8 ± 12.5; Stage 46: 80.7 ± 37.3; Stage 49: 56.3 ± 22.3; Stage 49 + EVS: 73.4 ± 29.0). (D) Example resurgent current recording from a tectal neuron held at −65 mV that was hyperpolarized to −90 mV for 500 ms before stepping to +30 mV for 15 ms to open voltage-gated Na+ channels. Resurgent Na+ currents were then recorded by a repolarizing step to −30 mV for 200 ms, which revealed distinct tail resurgent (RTail), resurgent (R) and persistent resurgent (RPersistent) currents. Recordings were obtained using a Tris-based internal saline solution to block outward K+ currents, and leak subtracted to show only active currents. (E) Averaged resurgent current traces obtained from tectal neurons between developmental stages 42–49, and at stage 49 after exposure to 4 h of EVS. (F) Peak resurgent current amplitude across development and in response to 4 h of EVS ([in pA] Stage 42: 55.9 ± 18.6; Stage 46: 74.3 ± 22.8; Stage 49: 60.0 ± 25.7; Stage 49 + EVS: 78.4 ± 26.9). Groups were compared using a Welch’s ANOVA test with Dunnett T3 test for multiple comparisons. (D) n values are shown in (D). |
|
|
Figure S2. Characterizing the voltage and time dependency of the resurgent Na+ current. Resurgent Na+ currents result from a distinctive gating mechanism that traps Na+ channels in a blocked open-state, which is then relieved at depolarized potentials to generate a subthreshold depolarizing current. As a result, resurgent currents display distinct voltage dependency to repolarizing voltage steps, and are affected by the probability of Na+ channels entering the open state (voltage of the depolarizing step) or the inactivated/closed state (time of the depolarizing step). (A, B) The effect of altering the voltage of the repolarizing resurgent step on the identified components of the resurgent current. (A) Example voltage clamp recording showing the response of a single cell when the voltage of the repolarization step was increased from −90 to 20 mV. (B) Plot shows the average voltage dependency of each component of the resurgent current in tectal neurons. (C, D) The effect of altering the time of the depolarizing step on each component of the resurgent current. (C) Example voltage-clamp recording illustrating the response of a single cell when the depolarizing step was increased from 5–35 ms. (D) Plot shows the average voltage response for each component of the resurgent current as the time of the depolarizing step increases. (E, F) The effect of altering the voltage of the resurgent step on each component of the resurgent current. (E) Example voltage-clamp recording showing the response of a single cell when the voltage of the depolarizing step was changed from −20 to 30 mV. (F) Plot illustrates how altering the voltage dependency of the resurgent currents. Plots shown in (B, D, F) are mean ± SD; n = 27 tectal neurons. Resurgent currents are plotted on the left y-axis. Total resurgent current, calculated by measuring the area under the curve or charge (pA*s) over the 200 ms resurgent step, is plotted on the right y-axis. |
|
|
Figure S3. Quantification of changes in identified components of the resurgent Na+ current in Xenopus tectal neurons with changes in intrinsic excitability. Quantification of changes in identified components of the resurgent current across development and in response to 4 h of enhanced visual stimulation (EVS). (A) Peak amplitude of the tail resurgent Na+ current (RTail) ([in pA] Stage 42: 75.4 ± 23.7; Stage 46: 84.5 ± 36.7; Stage 49: 73.1 ± 33.5; Stage 49 + EVS: 87.4 ± 40.9). (B) Peak amplitude of the persistent resurgent Na+ current (RPersistent) ([in pA] Stage 42: 22.3 ± 10.8; Stage 46: 34.2 ± 16.7; Stage 49: 27.2 ± 19.7; Stage 49 + EVS: 39.5 ± 27.2). (C) The total resurgent Na+ current (RTotal) ([in pA*s] Stage 42: 5.99 ± 2.55; Stage 46: 9.02 ± 3.54; Stage 49: 6.82 ± 4.07; Stage 49 + EVS: 9.91 ± 5.31). Groups were compared using a Welch’s ANOVA test with Dunnett T3 test for multiple comparisons. n = 24–87 cells. |
|
|
Figure S4. Removal of external Na+ specifically inhibits Na+ influx without affecting K+ currents. (A) Example voltage-clamp recordings with a K+-based internal saline in control and Na+ deficient (NMDG) external saline solutions. Magnifications of the initial 30 ms of each trace illustrate how Na+ and K+ currents are temporally isolated in mixed current recordings. (B) I–V plot illustrates the specific effect of removing external Na+ ions on the Na+ currents (circles), sparing the K+ current (squares). (C, D) Quantification of the effect of NMDG external on Na+ currents and K+ currents (****P < 0.0001, n = 7–9 cells). |
|
|
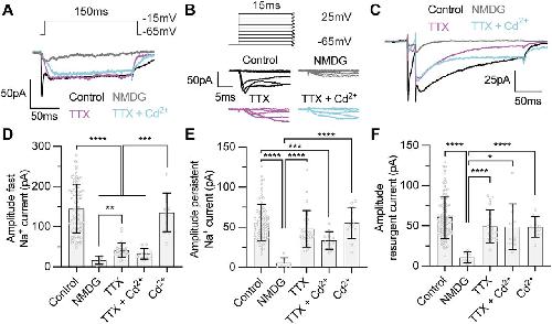
Figure 4. The persistent and resurgent Na+ currents, but not the fast Na+ current, are insensitive to tetrodotoxin (TTX). (A, B, C) Example voltage-clamp recordings from tectal neurons with a Tris-based internal solution to isolate Na+ currents from stage 49 tectal neurons in control conditions (black), in zero Na+ external solution (NMDG) to block all inward Na+ currents (grey), in 1 µM TTX to block TTX-sensitive Na+ currents (magenta), or in 100 nM Cd2+ to block Ca2+ currents (cyan). (A) Example recordings show fast and persistent from a single depolarizing step to −15 mV for each experimental group. (A, B) Magnification of the initial 15 ms of the recordings shown in (A) to a series of voltage steps (−65 to +25 mV) to highlight the effect of each treatment on the fast Na+ current. Note that TTX attenuates fast but not persistent Na+ currents, whereas blocking all Na+ influx by replacing external Na+ with NMDG attenuates both fast and persistent currents to reveal a small, presumptive Ca2+ current. (C) Example recordings illustrating the effect of each condition on the resurgent Na+ current. (D, E, F) Quantification of peak amplitudes for the (D) fast, (E) persistent, and (F) resurgent Na+ currents for each experimental group. Groups were compared using a Welch’s ANOVA test with Dunnett T3 test for multiple comparisons. n values for (D, E, F) were 87 stage 49 controls, 15 NMDG, 27 TTX, 11 TTX + Cd2+, and 12 Cd2+. Values and comparisons are shown in Table S2. |
|
|
Figure S5. Effect of lidocaine on Na+ currents in tectal neurons. (A) Example voltage-clamp recordings showing the effect of 1 µM lidocaine on the Na+ currents after a 10 s depolarization step to 0 mV, which allows for lidocaine block of open Na+ channels. Recordings were made with a Tris-based internal saline in stage 49 control tectal neurons (black) or tectal neurons exposed to lidocaine (blue). (B) Box indicates portion of each trace shown in (B). (B) Magnification of each trace illustrates how lidocaine affects the fast, persistent, and resurgent Na+ currents. Quantification is shown in Table S2. |
|
|
Figure 5. The Nav1.6 specific inhibitor MV1312 decreases intrinsic excitability by reducing fast, persistent, and resurgent Na+ currents in a use-dependent manner. (A) To measure the effect of Nav1.6 channel inhibition on Na+ currents, we performed whole-cell recordings in the presence or absence of 5 µM of the specific Nav1.6 channel inhibitor MV1312. We recorded Na+ currents before and after a 5 s depolarizing step to 0 mV to promote channel opening and drug binding, and then calculated the fraction of each Na+ current that remained. (B, C, D) Quantification of the fraction of initial peak current amplitude for the (B) fast Na+ current (Control: 0.82 ± 0.07, n = 8, MV1312: 0.70 ± 0.04, n = 5; P = 0.0038), (C) persistent Na+ current (Control: 0.73 ± 0.12, MV1312: 0.58 ± 0.10; P = 0.0439), and (D) the resurgent Na+ current (Control: 0.74 ± 0.10, MV1312: 0.38 ± 0.08; P < 0.0001). Groups were compared with an unpaired t test. (E, F) MV1312 decreases intrinsic excitability of tectal neurons by attenuating Na+ current amplitude. (E, F, G) The effect of MV1312 on intrinsic excitability was observed by measuring (E) spikes generated by current injection, (F) the maximum number of spikes generated by current injection (Control: 2.88 ± 1.32, n = 17; MV1312: 1.75 ± 0.72, n = 20; P = 0.0021), and (G) the capacity of cells to spike in response to 200 ms cosine current injections at 30 Hz with increasing amplitudes from 40 to 120 pA (response frequency [% of current injections resulting in a spike]. 40 pA: Control 0.93 ± 0.02, n = 16, MV1312 0.72 ± 0.07, n = 19; P = 0.0002; 80 pA: Control 1.00 ± 0.00, n = 16, MV1312 0.97 ± 0.02, n = 19; P = 0.7429; 120 pA: Control 1.00 ± 0.00, n = 16, MV1312 0.99 ± 0.01, n = 19; P = 0.9712. Groups were compared using a two-way ANOVA with a Holm–Sidak test for multiple comparisons). |
|
|
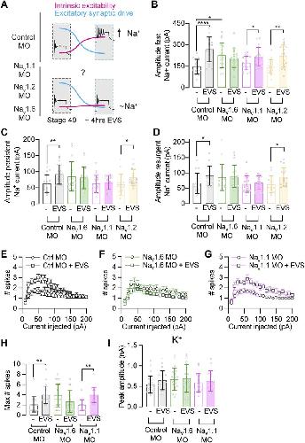
Figure 6. Knockdown of Nav1.6 attenuates network activity-dependent homeostatic increase in Na+ currents. (A) Schematic illustrates how exposure of stage 49 tadpoles to 4 h of enhanced visual stimulation (EVS) decreases excitatory synaptic drive and triggers a compensatory increase in intrinsic excitability via an increase in Na+ currents. (B, C, D) Quantification showing the effect of acute knockdown of expression of specific Nav channel subtypes on the EVS-triggered increases in the amplitude of the fast, persistent, and resurgent Na+ currents. Comparisons between experimental groups are presented in Table S3 (n = 16–22 cells). (E, F, G, H) Exposure of stage 49 tadpoles to 4 h of EVS triggers an increase intrinsic excitability, which is attenuated by the suppression of Nav1.6 channel expression, but not Nav1.1 channel expression (n = 16–31 cells). (I) K+ currents are not regulated with EVS-induced increases in intrinsic excitability. Comparisons between experimental groups are presented in Table S4. Groups were compared using a Welch’s ANOVA test with Dunnett T3 test for multiple comparisons. |
|
|
Figure 7. Tadpoles in which expression of Nav1.1 and 1.6 was perturbed during tectal circuit development show impairments in visual acuity, multisensory integration, and schooling behaviors. Effect of knocking down of Nav1.1 and Nav1.6 expression at stages 44–46 on tadpole behavior at stage 49 (comparisons showing that knockdown of Nav1.1 and Nav1.6 expression treatment had no effect on Na+ currents at stage 49 are presented in Table S5). (A, B, C) Effect of developmental knockdown of Nav expression on visual acuity behavior. (A) Control morpholino (Ctrl MO) or Nav1.1/Nav1.6 morpholino (Nav MO) tadpoles were exposed to gratings counterphasing at 4 Hz over a range of spatial frequencies (3, 4.5, 9, and 18 cycles/cm). (B) Knockdown of Nav1.1 and Nav1.6 during the critical period of tectal development impaired responses to low spatial frequencies. Ctrl MO. 3 cycles/cm: 7.0 ± 3.9 (P < 0.0001), 4.5 cycles/cm: 3.5 ± 2.7 (P < 0.0001), 9 cycles/cm: 1.3 ± 1.8 (P = 0.1238), 18 cycles/cm: 0.1 ± 1.4 (P = 0.8330). Nav MO. 3 cycles/cm: 2.6 ± 3.4 (P = 0.0107), 4.5 cycles/cm: 1.0 ± 2.0 (P = 0.9059), 9 cycles/cm: 0.5 ± 1.6 (P = 0.9056), 18 cycles/cm: 0.7 ± 1.8 (P = 0.5767). N = 7 experiments of 3–4 animals. Groups were compared using a two-way ANOVA test with Holm–Sidak test for multiple comparisons. (C) This effect of Nav knockdown on visual acuity was not caused by a change in motility (Ctrl MO: 1.34, IQR = 1.00–1.67; Nav MO: 1.44, IQR = 0.87–1.72; P = 0.8886, n = 25–27 animals). Groups compared using a Mann–Whiney U test. (D, E, F, G, H) Effect of developmental knockdown of Nav expression on multisensory integration behavior. (D) Experimental paradigm illustrating the presentation of visual and mechanosensory stimuli, or multisensory stimuli with interstimulus intervals ranging from 0–500 ms. (E) Mean normalized change in velocity (cm/s) in response to unisensory visual or mechanosensory stimuli, or multisensory stimuli, for Control MO and Nav MO tadpoles. (F) Multisensory (MS) indexes calculated for individual tadpoles at 0, 250, and 500 ms. Values for individual tadpoles are connected by a line. (G) Quantification of MS index for interstimulus intervals of 0 ms (Ctrl MO: 1.1 ± 0.5, Nav MO: 0.4 ± 0.5, P < 0.0001), 250 ms (Ctrl MO: −0.4 ± 0.2, Nav MO: −0.2 ± 0.6, P = 0.0713) and 500 ms (Ctrl MO: 0.6 ± 0.5, Nav MO: 0.3 ± 0.4, P = 0.0438). Groups were compared using Welch’s t test. (H) Histogram of preferred interstimulus intervals for each tadpole. N = 8 experiments of 3–4 animals. (I, J, K) Effect of developmental knockdown of Nav expression on schooling behaviour. (I) Schematic illustrates aggregated schooling behavior observed in control MO and Nav MO tadpoles, with Nav MO tadpoles observed to be less likely to be swimming in the same direction, without a change in inter-tadpole distance. (J, K) These observations are quantified by observing (J) inter-tadpole distance (Ctrl MO: 2.4 cm, IQR = 1.4–3.6 cm; Nav MO: 2.4 cm, IQR = 1.3–3.6 cm; P = 0.4088), and (K) inter-tadpole angles (Ctrl MO: 45.7°, IQR = 19.7–93.9°; Nav MO: 65.6°, IQR = 29.2–119.1°; P < 0.0001). N = 6 experiments of 20 animals per experimental group. Groups were compared using a Kolmogorov–Smirnov test. |
References [+] :
Aizenman,
Enhanced visual activity in vivo forms nascent synapses in the developing retinotectal projection.
2007, Pubmed,
Xenbase
Aizenman, Enhanced visual activity in vivo forms nascent synapses in the developing retinotectal projection. 2007, Pubmed , Xenbase
Aizenman, Visually driven regulation of intrinsic neuronal excitability improves stimulus detection in vivo. 2003, Pubmed , Xenbase
Aizenman, Rapid, synaptically driven increases in the intrinsic excitability of cerebellar deep nuclear neurons. 2000, Pubmed
Akin, Preferential targeting of Nav1.6 voltage-gated Na+ Channels to the axon initial segment during development. 2015, Pubmed
Bant, Control of transient, resurgent, and persistent current by open-channel block by Na channel beta4 in cultured cerebellar granule neurons. 2010, Pubmed
Bean, The action potential in mammalian central neurons. 2007, Pubmed
Blair, Roles of tetrodotoxin (TTX)-sensitive Na+ current, TTX-resistant Na+ current, and Ca2+ current in the action potentials of nociceptive sensory neurons. 2002, Pubmed
Boiko, Compact myelin dictates the differential targeting of two sodium channel isoforms in the same axon. 2001, Pubmed
Bréchet, Protein kinase CK2 contributes to the organization of sodium channels in axonal membranes by regulating their interactions with ankyrin G. 2008, Pubmed
Browne, Identification of Persistent and Resurgent Sodium Currents in Spiral Ganglion Neurons Cultured from the Mouse Cochlea. 2017, Pubmed
Buffington, Na+ channel-dependent recruitment of Navβ4 to axon initial segments and nodes of Ranvier. 2013, Pubmed
Busch, Intrinsic temporal tuning of neurons in the optic tectum is shaped by multisensory experience. 2019, Pubmed , Xenbase
Caldwell, Sodium channel Na(v)1.6 is localized at nodes of ranvier, dendrites, and synapses. 2000, Pubmed
Campbell, Large and small vertebrate sensory neurons express different Na and K channel subtypes. 1992, Pubmed
Cannon, Sodium channels gone wild: resurgent current from neuronal and muscle channelopathies. 2010, Pubmed
Carr, Transmitter modulation of slow, activity-dependent alterations in sodium channel availability endows neurons with a novel form of cellular plasticity. 2003, Pubmed
Catterall, NaV1.1 channels and epilepsy. 2010, Pubmed
Chen, An increase in persistent sodium current contributes to intrinsic neuronal bursting after status epilepticus. 2011, Pubmed
Chiu, Insulin receptor signaling regulates synapse number, dendritic plasticity, and circuit function in vivo. 2008, Pubmed , Xenbase
Ciarleglio, Multivariate analysis of electrophysiological diversity of Xenopus visual neurons during development and plasticity. 2015, Pubmed , Xenbase
Connors, Effects of local anesthetic QX-314 on the membrane properties of hippocampal pyramidal neurons. 1982, Pubmed
Copley, Evolutionary convergence of alternative splicing in ion channels. 2004, Pubmed
Crair, A critical period for long-term potentiation at thalamocortical synapses. 1995, Pubmed
Cummins, Nav1.6 channels generate resurgent sodium currents in spinal sensory neurons. 2005, Pubmed
Deeg, Development of multisensory convergence in the Xenopus optic tectum. 2009, Pubmed , Xenbase
Doll, Impaired activity-dependent neural circuit assembly and refinement in autism spectrum disorder genetic models. 2014, Pubmed
Dong, A competition-based mechanism mediates developmental refinement of tectal neuron receptive fields. 2012, Pubmed , Xenbase
Driscoll, Pumilio-2 regulates translation of Nav1.6 to mediate homeostasis of membrane excitability. 2013, Pubmed
Enomoto, Sodium currents in mesencephalic trigeminal neurons from Nav1.6 null mice. 2007, Pubmed
Felch, Multisensory integration in the developing tectum is constrained by the balance of excitation and inhibition. 2016, Pubmed , Xenbase
Fox, A critical period for experience-dependent synaptic plasticity in rat barrel cortex. 1992, Pubmed
Fréal, Sodium channel endocytosis drives axon initial segment plasticity. 2023, Pubmed
French, A voltage-dependent persistent sodium current in mammalian hippocampal neurons. 1990, Pubmed
González, Axons provide the secretory machinery for trafficking of voltage-gated sodium channels in peripheral nerve. 2016, Pubmed
Górski, Dendritic sodium spikes endow neurons with inverse firing rate response to correlated synaptic activity. 2018, Pubmed
Grieco, Open-channel block by the cytoplasmic tail of sodium channel beta4 as a mechanism for resurgent sodium current. 2005, Pubmed
Grieco, Production of resurgent current in NaV1.6-null Purkinje neurons by slowing sodium channel inactivation with beta-pompilidotoxin. 2004, Pubmed
Gustafson, Mutually exclusive exon splicing of type III brain sodium channel alpha subunit RNA generates developmentally regulated isoforms in rat brain. 1993, Pubmed
Haas, AMPA receptors regulate experience-dependent dendritic arbor growth in vivo. 2006, Pubmed , Xenbase
Hamodi, Region-specific regulation of voltage-gated intrinsic currents in the developing optic tectum of the Xenopus tadpole. 2014, Pubmed , Xenbase
Hamodi, An NMDA receptor-dependent mechanism for subcellular segregation of sensory inputs in the tadpole optic tectum. 2016, Pubmed , Xenbase
He, Neuronal membrane proteasomes regulate neuronal circuit activity in vivo and are required for learning-induced behavioral plasticity. 2023, Pubmed , Xenbase
Hensch, Excitatory-inhibitory balance and critical period plasticity in developing visual cortex. 2005, Pubmed
Herzog, Distinct repriming and closed-state inactivation kinetics of Nav1.6 and Nav1.7 sodium channels in mouse spinal sensory neurons. 2003, Pubmed
Hildebrand, Myelinated nerve fibres in the CNS. 1993, Pubmed
HODGKIN, Currents carried by sodium and potassium ions through the membrane of the giant axon of Loligo. 1952, Pubmed
Hsu, Persistent Sodium Current Mediates the Steep Voltage Dependence of Spatial Coding in Hippocampal Pyramidal Neurons. 2018, Pubmed
Hu, Distinct contributions of Na(v)1.6 and Na(v)1.2 in action potential initiation and backpropagation. 2009, Pubmed
James, Valproate-induced neurodevelopmental deficits in Xenopus laevis tadpoles. 2015, Pubmed , Xenbase
Kasai, Genomic structures of SCN2A and SCN3A - candidate genes for deafness at the DFNA16 locus. 2001, Pubmed
Khakhalin, GABAergic transmission and chloride equilibrium potential are not modulated by pyruvate in the developing optic tectum of Xenopus laevis tadpoles. 2012, Pubmed , Xenbase
Khakhalin, Excitation and inhibition in recurrent networks mediate collision avoidance in Xenopus tadpoles. 2014, Pubmed , Xenbase
Khaliq, Pacemaking in dopaminergic ventral tegmental area neurons: depolarizing drive from background and voltage-dependent sodium conductances. 2010, Pubmed
Khaliq, The contribution of resurgent sodium current to high-frequency firing in Purkinje neurons: an experimental and modeling study. 2003, Pubmed
Kobayashi, C fiber generates a slow Na+ spike in the frog sciatic nerve. 1993, Pubmed
Kobayashi, Tetrodotoxin-resistant Na+ spikes of C fibers have at least two subtypes in the isolated bullfrog sciatic nerve. 1996, Pubmed
Kole, Action potential generation requires a high sodium channel density in the axon initial segment. 2008, Pubmed
Lee, Interaction between voltage-gated sodium channels and the neurotoxin, tetrodotoxin. 2008, Pubmed
Leterrier, Determinants of voltage-gated sodium channel clustering in neurons. 2011, Pubmed
Lewis, Cross-species conservation of open-channel block by Na channel β4 peptides reveals structural features required for resurgent Na current. 2011, Pubmed
Liang, Developmental dynamics of voltage-gated sodium channel isoform expression in the human and mouse brain. 2021, Pubmed
Lin, Regulation of membrane excitability: a convergence on voltage-gated sodium conductance. 2015, Pubmed
Lin, Alternative splicing in the voltage-gated sodium channel DmNav regulates activation, inactivation, and persistent current. 2009, Pubmed , Xenbase
Lin, Activity-dependent alternative splicing increases persistent sodium current and promotes seizure. 2012, Pubmed
Liu, Fragile X Mental Retardation Protein Is Required to Maintain Visual Conditioning-Induced Behavioral Plasticity by Limiting Local Protein Synthesis. 2016, Pubmed , Xenbase
Liu, Role of the visual experience-dependent nascent proteome in neuronal plasticity. 2018, Pubmed , Xenbase
Lopez, Schooling in Xenopus laevis Tadpoles as a Way to Assess Their Neural Development. 2021, Pubmed , Xenbase
Magistretti, Kinetic and functional analysis of transient, persistent and resurgent sodium currents in rat cerebellar granule cells in situ: an electrophysiological and modelling study. 2006, Pubmed
Maltsev, Molecular identity of the late sodium current in adult dog cardiomyocytes identified by Nav1.5 antisense inhibition. 2008, Pubmed
Marder, Variability, compensation and homeostasis in neuron and network function. 2006, Pubmed
Marshak, Cell-autonomous alterations in dendritic arbor morphology and connectivity induced by overexpression of MeCP2 in Xenopus central neurons in vivo. 2012, Pubmed , Xenbase
Martina, Functional differences in Na+ channel gating between fast-spiking interneurones and principal neurones of rat hippocampus. 1997, Pubmed
Mebs, Occurrence of tetrodotoxin in the frog Atelopus oxyrhynchus. 1989, Pubmed
Mee, Regulation of neuronal excitability through pumilio-dependent control of a sodium channel gene. 2004, Pubmed
Meisler, Sodium channelopathies in neurodevelopmental disorders. 2021, Pubmed
Meredith, Sensitive time-windows for susceptibility in neurodevelopmental disorders. 2012, Pubmed
Montenarh, Protein kinase CK2 and ion channels (Review). 2020, Pubmed
Mullins, Unifying Views of Autism Spectrum Disorders: A Consideration of Autoregulatory Feedback Loops. 2016, Pubmed
Muraro, Pumilio binds para mRNA and requires Nanos and Brat to regulate sodium current in Drosophila motoneurons. 2008, Pubmed
Numann, Functional modulation of brain sodium channels by protein kinase C phosphorylation. 1991, Pubmed
O'Brien, Rbfox proteins regulate alternative splicing of neuronal sodium channel SCN8A. 2012, Pubmed
O'Malley, Sodium channel β subunits: emerging targets in channelopathies. 2015, Pubmed
Osorio, Persistent Nav1.6 current at axon initial segments tunes spike timing of cerebellar granule cells. 2010, Pubmed
Patel, Human Nav1.6 Channels Generate Larger Resurgent Currents than Human Nav1.1 Channels, but the Navβ4 Peptide Does Not Protect Either Isoform from Use-Dependent Reduction. 2015, Pubmed
Patel, Aberrant epilepsy-associated mutant Nav1.6 sodium channel activity can be targeted with cannabidiol. 2016, Pubmed
Pires, Occurrence of tetrodotoxin and its analogues in the Brazilian frog Brachycephalus ephippium (Anura: Brachycephalidae). 2002, Pubmed
Pires, Further report of the occurrence of tetrodotoxin and new analogues in the Anuran family Brachycephalidae. 2005, Pubmed
Pratt, Homeostatic regulation of intrinsic excitability and synaptic transmission in a developing visual circuit. 2007, Pubmed , Xenbase
Pratt, Development and spike timing-dependent plasticity of recurrent excitation in the Xenopus optic tectum. 2008, Pubmed , Xenbase
Raman, Inactivation and recovery of sodium currents in cerebellar Purkinje neurons: evidence for two mechanisms. 2001, Pubmed
Raman, Altered subthreshold sodium currents and disrupted firing patterns in Purkinje neurons of Scn8a mutant mice. 1997, Pubmed
Ransdell, Loss of Navβ4-Mediated Regulation of Sodium Currents in Adult Purkinje Neurons Disrupts Firing and Impairs Motor Coordination and Balance. 2017, Pubmed
Ritchie, Sodium-channel turnover in rabbit cultured Schwann cells. 1988, Pubmed
Rush, Electrophysiological properties of two axonal sodium channels, Nav1.2 and Nav1.6, expressed in mouse spinal sensory neurones. 2005, Pubmed
Rush, Multiple sodium channels and their roles in electrogenesis within dorsal root ganglion neurons. 2007, Pubmed
Savio-Galimberti, Voltage-gated sodium channels: biophysics, pharmacology, and related channelopathies. 2012, Pubmed
Schmidt, Biosynthesis and processing of the alpha subunit of the voltage-sensitive sodium channel in rat brain neurons. 1986, Pubmed
Schmidt, A large intracellular pool of inactive Na channel alpha subunits in developing rat brain. 1985, Pubmed
Schulz, Plasticity and stability in neuronal output via changes in intrinsic excitability: it's what's inside that counts. 2006, Pubmed
Schwartz, Activity-dependent transcription of BDNF enhances visual acuity during development. 2011, Pubmed , Xenbase
Shen, Acute synthesis of CPEB is required for plasticity of visual avoidance behavior in Xenopus. 2014, Pubmed , Xenbase
Shvartsman, Subcellular Distribution of Persistent Sodium Conductance in Cortical Pyramidal Neurons. 2021, Pubmed
Sin, Dendrite growth increased by visual activity requires NMDA receptor and Rho GTPases. 2002, Pubmed , Xenbase
Solé, Trafficking mechanisms underlying Nav channel subcellular localization in neurons. 2020, Pubmed
Spruston, Voltage- and space-clamp errors associated with the measurement of electrotonically remote synaptic events. 1993, Pubmed
Stafstrom, Properties of subthreshold response and action potential recorded in layer V neurons from cat sensorimotor cortex in vitro. 1984, Pubmed
Stuart, Active propagation of somatic action potentials into neocortical pyramidal cell dendrites. 1994, Pubmed
Sun, MicroRNA-9 induces defective trafficking of Nav1.1 and Nav1.2 by targeting Navβ2 protein coding region in rat with chronic brain hypoperfusion. 2015, Pubmed
Theile, Inhibition of Navβ4 peptide-mediated resurgent sodium currents in Nav1.7 channels by carbamazepine, riluzole, and anandamide. 2011, Pubmed
Thompson, Thyroid Hormone Acts Locally to Increase Neurogenesis, Neuronal Differentiation, and Dendritic Arbor Elaboration in the Tadpole Visual System. 2016, Pubmed , Xenbase
Truszkowski, Fragile X mental retardation protein knockdown in the developing Xenopus tadpole optic tectum results in enhanced feedforward inhibition and behavioral deficits. 2016, Pubmed , Xenbase
Truszkowski, A cellular mechanism for inverse effectiveness in multisensory integration. 2017, Pubmed , Xenbase
Turrigiano, The self-tuning neuron: synaptic scaling of excitatory synapses. 2008, Pubmed
Turrigiano, Homeostatic synaptic plasticity: local and global mechanisms for stabilizing neuronal function. 2012, Pubmed
Turrigiano, Activity-dependent changes in the intrinsic properties of cultured neurons. 1994, Pubmed
Van Wart, Impaired firing and cell-specific compensation in neurons lacking nav1.6 sodium channels. 2006, Pubmed
Vega, Reduced expression of Na(v)1.6 sodium channels and compensation by Na(v)1.2 channels in mice heterozygous for a null mutation in Scn8a. 2008, Pubmed
Waechter, Glycosylation is required for maintenance of functional sodium channels in neuroblastoma cells. 1983, Pubmed
Wallace, Multisensory integration in the superior colliculus of the alert cat. 1998, Pubmed
Wallace, The development of cortical multisensory integration. 2006, Pubmed
Wassersug, Tadpole behaviour: aggregation in larval Xenopus laevis. 1971, Pubmed , Xenbase
Weuring, NaV1.1 and NaV1.6 selective compounds reduce the behavior phenotype and epileptiform activity in a novel zebrafish model for Dravet Syndrome. 2020, Pubmed
Wood, Sodium channels. 2018, Pubmed
Wu, Maturation of a central glutamatergic synapse. 1996, Pubmed , Xenbase
Zakon, Adaptive evolution of voltage-gated sodium channels: the first 800 million years. 2012, Pubmed
Zakon, Expansion of voltage-dependent Na+ channel gene family in early tetrapods coincided with the emergence of terrestriality and increased brain complexity. 2011, Pubmed
Zemel, Resurgent Na+ currents promote ultrafast spiking in projection neurons that drive fine motor control. 2021, Pubmed
Zivraj, Subcellular profiling reveals distinct and developmentally regulated repertoire of growth cone mRNAs. 2010, Pubmed , Xenbase
