XB-ART-60406
J Neuroinflammation
2023 Nov 06;201:253. doi: 10.1186/s12974-023-02921-8.
Show Gene links
Show Anatomy links
Mertk-expressing microglia influence oligodendrogenesis and myelin modelling in the CNS.
Nguyen LT, Aprico A, Nwoke E, Walsh AD, Blades F, Avneri R, Martin E, Zalc B, Kilpatrick TJ, Binder MD.
???displayArticle.abstract???
BACKGROUND: Microglia, an immune cell found exclusively within the CNS, initially develop from haematopoietic stem cell precursors in the yolk sac and colonise all regions of the CNS early in development. Microglia have been demonstrated to play an important role in the development of oligodendrocytes, the myelin producing cells in the CNS, as well as in myelination. Mertk is a receptor expressed on microglia that mediates immunoregulatory functions, including myelin efferocytosis. FINDINGS: Here we demonstrate an unexpected role for Mertk-expressing microglia in both oligodendrogenesis and myelination. The selective depletion of Mertk from microglia resulted in reduced oligodendrocyte production in early development and the generation of pathological myelin. During demyelination, mice deficient in microglial Mertk had thinner myelin and showed signs of impaired OPC differentiation. We established that Mertk signalling inhibition impairs oligodendrocyte repopulation in Xenopus tadpoles following demyelination. CONCLUSION: These data highlight the importance of microglia in myelination and are the first to identify Mertk as a regulator of oligodendrogenesis and myelin ultrastructure.
???displayArticle.pubmedLink??? 37926818
???displayArticle.pmcLink??? PMC10626688
???displayArticle.link??? J Neuroinflammation
???displayArticle.grants??? [+]
RG-1903-33682 National Multiple Sclerosis Society, APP1175775 National Health and Medical Research Council
Species referenced: Xenopus laevis
Genes referenced: mbp mertk prkg1
GO keywords: oligodendrocyte development [+]
???displayArticle.disOnts??? multiple sclerosis
???displayArticle.omims??? MULTIPLE SCLEROSIS, SUSCEPTIBILITY TO; MS
Phenotypes: Xla.Tg(mbp:GFP-NTR) + MTZ(Fig. 9 A.iii iv, C) [+]
???attribute.lit??? ???displayArticles.show???
|
|
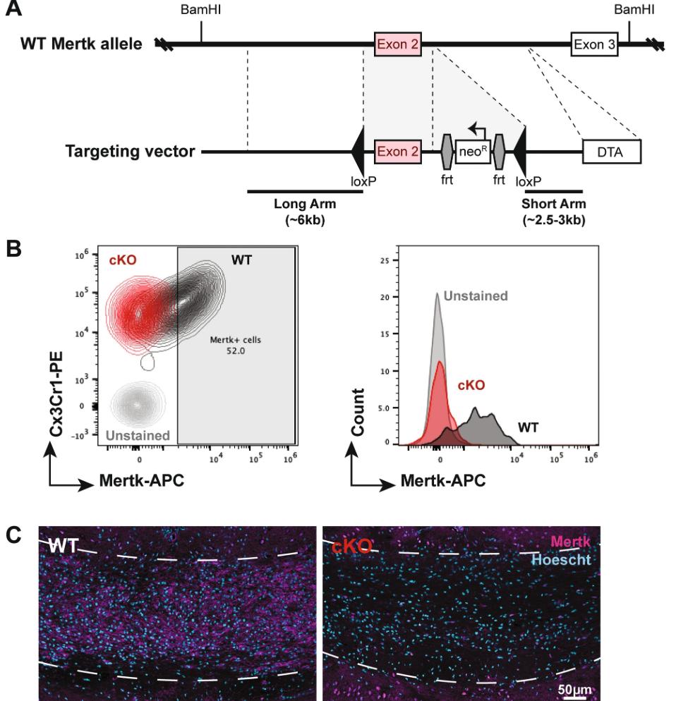
Fig. 1. Mertk is efficiently deleted from microglia in the presence of the Cx3Cr1 cre driver A Floxed Mertk mice were generated by the introduction of loxP sites on either side of exon 2 of the Mertk gene. An frt-flanked pGK-neomycin (neoR) cassette was also introduced for positive selection of embryonic stem cells. A diphtheria toxin A (DTA) cassette was introduced to allow for negative selection. B Representative flow cytometry plot (left) and corresponding histogram (right), indicating Mertk expression in Cx3Cr1+ve microglia generated from Mertk WT mice (black) compared with Cx3Cr1+ve microglia derived from Mertk cKO (red). C Widespread Mertk immunopositivity (magenta) is observed in the corpus callosum (dashed lines) of Mertk WT mice following 5 weeks of cuprizone-challenge to induce Mertk expression. Conversely, little to no Mertk expression is observed in the corpus callosum of Mertk cKO mice. Hoechst-labelled nuclei in blue. Scale bar represents 50 µm |
|
|
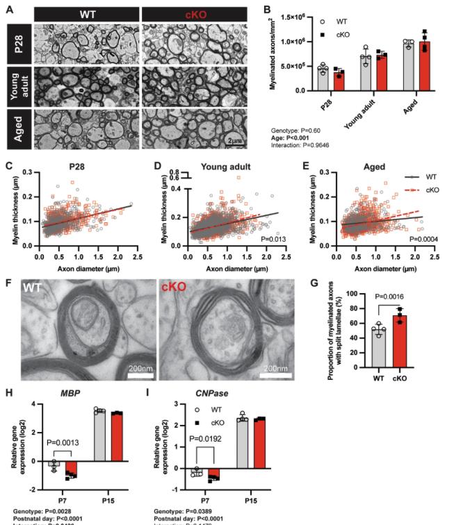
Fig. 2. Loss of microglial Mertk is associated with pathological myelin and reduced myelin gene expression. A Representative TEM images of myelinated axons in the corpus callosum of Mertk WT and cKO from P28, young adult (8–12 weeks) and aged (12 months) mice. B The density of myelinated axons was similar between WT and Mertk cKO mice at all time-points (two-way ANOVA; P > 0.05). Plots of myelin thickness versus axon calibre for P28 (C), adult (D) and aged (E) mice. A moderate shift towards thicker myelin was observed in adult (linear regression; P = 0.013) and aged (linear regression; P = 0.0004) mice was observed. F Representative high power TEM images of a myelinated axon in Mertk WT and cKO mice, demonstrating split lamellae in the latter. G Numbers of myelinated axons with at least one split lamellae are significantly increased in Mertk cKO mice (Fisher's exact test; P = 0.0016). The expression of the genes encoding MBP (H) and CNPase (I) is significantly reduced at P7 in the corpus callosum of Mertk cKO mice compared with WT, although this normalises by P15 (Student's t-test). Data represent mean ± SD with n = 3–5 biological replicates per genotype. For myelin thickness, all myelinated axons in a minimum of 6 non-overlapping images were measured. Data represent mean ± SD |
|
|
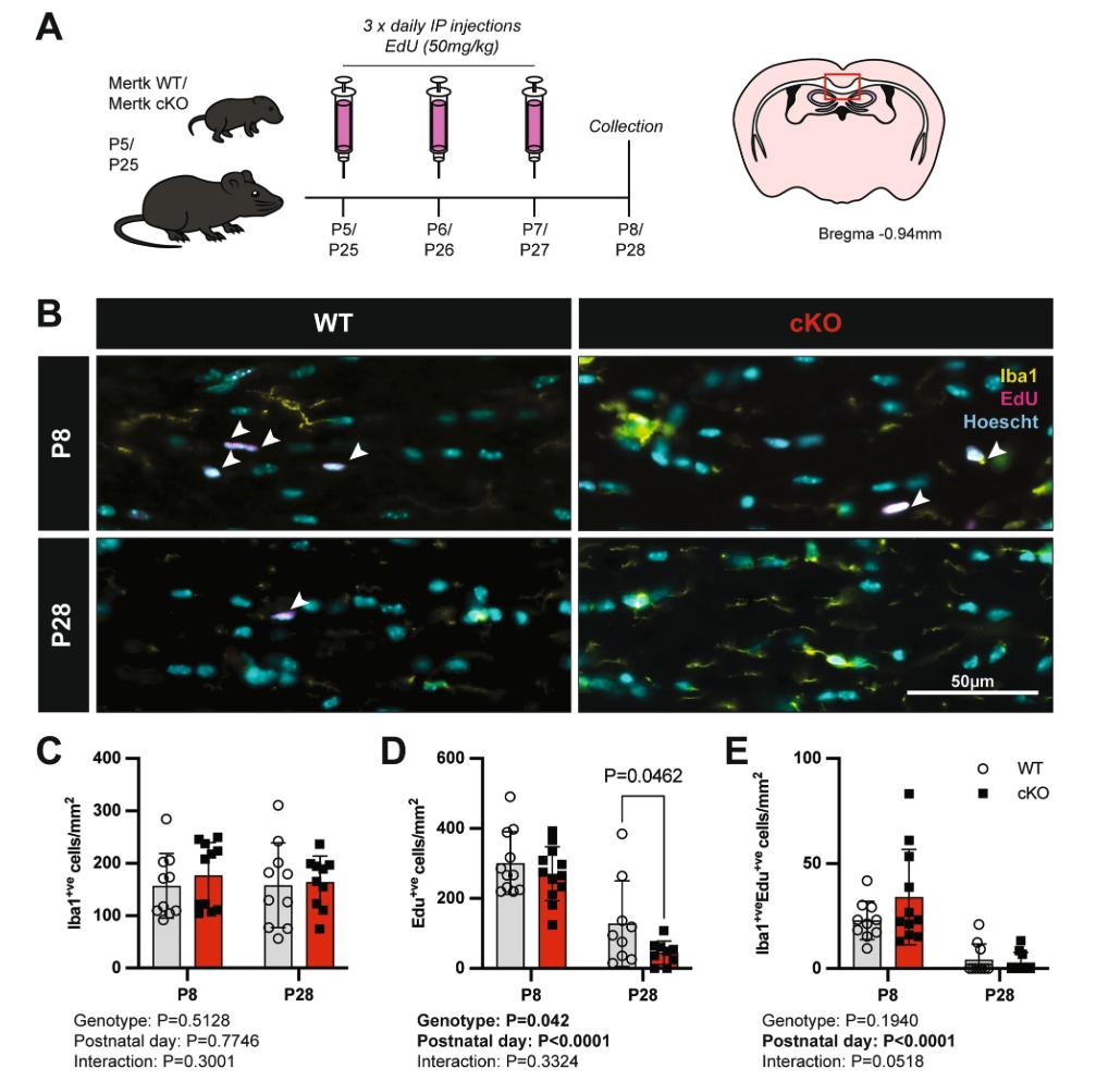
Fig. 3. Early postnatal EdU incorporation is reduced in Mertk cKO animals, independent of changes in microglial density or proliferation. A EdU-labelling paradigm. Mertk WT or Mertk cKO mice aged P5 and P25 were injected with EdU (50 mg/kg) over three consecutive days prior to collection for immunohistochemistry (IHC) analysis at the midline of the corpus callosum at P8 and P28, respectively (n = 9–12 mice per group). B Representative immunofluorescence images of P8 Mertk WT and cKO corpus callosum tissue stained for Iba1 (yellow) and EdU (magenta), in addition to Hoechst nuclear stain (cyan). Arrowheads indicate EdU+ve/Iba1+ve cells. Scale bar corresponds to 50 µm. C The density of Iba1+ve microglia is similar between genotypes. D Fewer EdU+ve cells/mm2 were observed in the corpus callosum of Mertk cKO mice (P = 0.042), with a significant reduction in Edu+ve cells at P28 (P = 0.0462). E Microglial proliferation was not altered in the absence of Mertk. Data represent mean ± SD. Statistical significance determined using 2-way ANOVA with Fisher’s LSD |
|
|
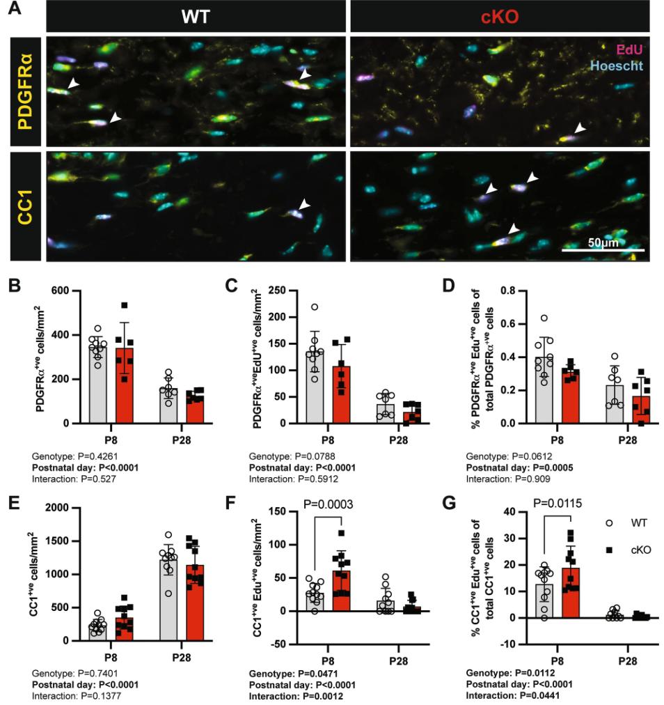
Fig. 4. Altered mature oligodendrocyte production in the absence of microglial Mertk during development. A Representative immunofluorescence images of P28 Mertk WT (left) and cKO (right) corpus callosum tissue stained for the OPC marker PDGFRα and mature oligodendrocyte marker CC1 (yellow), EdU (magenta) in addition to nuclear Hoechst stain (cyan). Arrowhead indicates EdU+/CC1+ cell. Scale bar corresponds to 50 µm. B The density of PDGFRα+ve OPCs was similar between genotypes. C A trend towards a reduction in the density of proliferating (Edu+ve) PDGFRa+ve OPCs was observed as well as a trend towards a reduction in the proportion of proliferating OPCs (D). E The density of CC1+ve cells/mm2 was not different between genotypes; however, the density of newly generated mature oligodendrocytes (CC1+ve Edu+ve) was increase twofold at P8 (F). G Similarly, the proportion of newly generated CC1+ve mature oligodendrocytes was increased at P8. Data represent mean ± SD. Statistical significance determined using 2-way ANOVA with Fisher’s LSD |
|
|
Fig. 5. Demyelination is worsened in the absence of microglial Mertk. A Demyelination was induced in Mertk WT and cKO mice with oral administration of cuprizone for 3 or 5 weeks. B Representative TEM images of corpus callosum tissue from WT and cKO animals following 3 or 5 weeks cuprizone challenge. Scale bar represents 2 µm. C The density of myelinated axons was similar between Mertk WT and cKO mice following 3 and 5 weeks cuprizone-induced demyelination (2-way ANOVA; P = 0.77). D Myelin thickness was similar between Mertk WT and cKO mice following 3 weeks cuprizone-induced demyelination (linear regression; P > 0.05). E At 5 weeks, myelin was significantly thinner in Mertk cKO mice compared with WT mice (linear regression; P = 0.0094). All data obtained n = 4 mice/group. Myelinated axon data represent means ± SD |
|
|
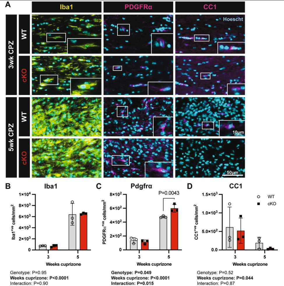
Fig. 6. Mertk cKO animals display dysregulated OPC/OL dynamics during cuprizone-mediated demyelination. A Representative immunostaining of the corpus callosum from Mertk WT and cKO animals following 3 and 5 weeks cuprizone-challenge. Hoechst-labelled nuclei in cyan. Scale bar represents 50 µm. Inset scale bar represents 25 µm. B The density of Iba1+ve microglia was similar between Mertk WT and cKO mice. C The density of PDGFRα+ve OPCs was altered over the course of cuprizone-induced demyelination, with significantly more OPCs observed following 5 weeks demyelination. D A substantial reduction in CC1+ve oligodendrocytes was observed in the absence of microglial Mertk, although this did not reach statistical significance. Data obtained from n = 4 mice per group. Data represent means ± SD. Statistical significance was determined using two-way ANOVA with Fisher's LSD |
|
|
Fig. 7. Myelin phagocytosis is impaired in Mertk cKO cells in vitro. A Representative immunofluorescence images of fluorescently labelled myelin (yellow) engulfed by Iba1+ve microglia (magenta), generated from Mertk WT and cKO tissue. Hoechst-labelled nuclei in cyan. Scale bar represents 20 µm. B Cx3Cr1 + ve cKO microglia show almost complete deletion of Mertk (P < 0.0001). Expression of Mertk was not altered by treatment with rhGAS6 (P > 0.05). C Following delivery of pHrodo+ve myelin to the cultures, the vast majority of Cx3Cr1+ve cells were also pHrodo+ve, although a very small (< 1%) reduction in the percentage of pHrodo+ve cells was observed in Mertk cKO cultures (P = 0.014). No effect of rhGAS6 treatment on the proportion of pHrodo+ve cells was observed (P > 0.05). D. Cx3Cr1+ve Mertk cKO microglia engulfed significantly less myelin as determined using pHrodo median fluorescence intensity (MFI) (P = 0.0003), irrespective of rhGAS6 treatment (two-way ANOVA P > 0.05), indicating impaired myelin phagocytosis in Mertk-deficient microglia. n = 3–4 biological replicates. Data represent means ± SD. Statistical significance determined using two-way ANOVA with Fisher’s LSD |
|
|
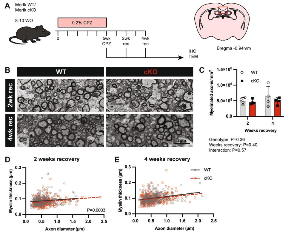
Fig. 8. Remyelination is minimally delayed in Mertk cKO mice following cuprizone-challenge. A Demyelination was induced in Mertk WT and cKO mice with oral administration of cuprizone for 5 weeks followed by 2 or 4 weeks on normal feed to allow for remyelination to occur. B Representative TEM images of the corpus callosum of Mertk WT and cKO mice after 2 and 4 weeks recovery on standard chow. Scale bar represents 2 µm. C The density of myelinated axons was similar between Mertk WT and cKO mice following 2 and 4 weeks remyelination (2-way ANOVA; P = 0.36). D Myelin thickness was significantly lower in Mertk cKO mice compared with Mertk WT following 2 weeks recovery (simple linear regression; P = 0.0003), however by 4 weeks recovery (D), myelin thickness was similar between genotypes (simple linear regression; P > 0.05). Data obtained from n = 4 mice per group. Myelin thickness analysed by simple linear regression. Myelinated axon data represent means ± SD |
|
|
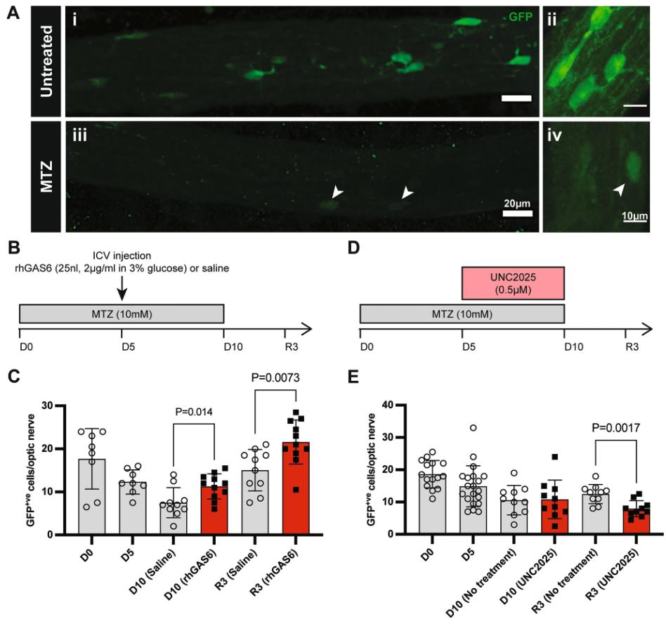
Fig. 9. Remyelination in the Tg(mbp:GFP-NTR) Xenopus laevis tadpole model of demyelination is influenced by Mertk signalling. A Representative fluorescent images of GFP+ve oligodendrocytes in the optic nerve of an untreated stage 50-55 Tg(mbp:GFP-NTR) Xenopus laevis tadpole at lower (i, iii) and higher (ii, iv) magnification. Following 10 days MTZ treatment, GFP+ve cells are almost completely ablated. Arrowheads indicate MTZ-resistant oligodendrocytes. Left and right scale bars represent 20 m and 10 m, respectively. B Demyelination (D) was induced in stage 50-55 Tg(mbp:GFP-NTR) Xenopus laevis tadpoles by MTZ treatment in aquaria water between D0 and D10. Tadpoles were then returned to normal water to remyelinate (R) for 3 days. The number of GFP+ve oligodendrocytes per optic nerve were counted on D0, D5, D10/11 and R3. To stimulate TAM signalling, tadpoles received an ICV injection of rhGAS6 (25nL volume, 2 g/ml in 3% glucose) or vehicle on D5. C rhGAS6 treatment increased GFP+ve cell numbers at D10 (P=0.014) and R3 (P=0.0073). D. To inhibit Mertk-signalling, tadpoles were treated with UNC2025 (0.5 M) between D5 and D10 or given no treatment. E UNC2025 treatment significantly reduced the numbers of GFP+ cells in the optic nerves at R3. (P=0.0017). n=820 biological replicates, from 2 repeated experiments. Data represent means/SD. Statistical significance was determined using unpaired t-tests |
References [+] :
Binder,
Gas6 deficiency increases oligodendrocyte loss and microglial activation in response to cuprizone-induced demyelination.
2008, Pubmed
Binder, Gas6 deficiency increases oligodendrocyte loss and microglial activation in response to cuprizone-induced demyelination. 2008, Pubmed
Binder, Common and Low Frequency Variants in MERTK Are Independently Associated with Multiple Sclerosis Susceptibility with Discordant Association Dependent upon HLA-DRB1*15:01 Status. 2016, Pubmed
Binder, TAM receptor signalling and demyelination. 2009, Pubmed
Blades, The TAM receptor TYRO3 is a critical regulator of myelin thickness in the central nervous system. 2018, Pubmed
Boison, Adhesive properties of proteolipid protein are responsible for the compaction of CNS myelin sheaths. 1995, Pubmed
Brousse, Endogenous neural stem cells modulate microglia and protect against demyelination. 2021, Pubmed
Butti, Neural Stem Cells of the Subventricular Zone Contribute to Neuroprotection of the Corpus Callosum after Cuprizone-Induced Demyelination. 2019, Pubmed
Camenisch, A novel receptor tyrosine kinase, Mer, inhibits TNF-alpha production and lipopolysaccharide-induced endotoxic shock. 1999, Pubmed
Cunha, Pro-inflammatory activation following demyelination is required for myelin clearance and oligodendrogenesis. 2020, Pubmed
Djannatian, Myelination generates aberrant ultrastructure that is resolved by microglia. 2023, Pubmed
Emery, Purification of oligodendrocyte lineage cells from mouse cortices by immunopanning. 2013, Pubmed
Fourgeaud, TAM receptors regulate multiple features of microglial physiology. 2016, Pubmed
Gosselin, An environment-dependent transcriptional network specifies human microglia identity. 2017, Pubmed
Grommes, Regulation of microglial phagocytosis and inflammatory gene expression by Gas6 acting on the Axl/Mer family of tyrosine kinases. 2008, Pubmed
Gruber, Targeted GAS6 delivery to the CNS protects axons from damage during experimental autoimmune encephalomyelitis. 2014, Pubmed
Hagemeyer, Microglia contribute to normal myelinogenesis and to oligodendrocyte progenitor maintenance during adulthood. 2017, Pubmed
Healy, MerTK Is a Functional Regulator of Myelin Phagocytosis by Human Myeloid Cells. 2016, Pubmed
Hoehn, Axl-/- mice have delayed recovery and prolonged axonal damage following cuprizone toxicity. 2008, Pubmed
Hughes, Microglia phagocytose myelin sheaths to modify developmental myelination. 2020, Pubmed
Ji, TAM receptors support neural stem cell survival, proliferation and neuronal differentiation. 2014, Pubmed
Ji, TAM receptors affect adult brain neurogenesis by negative regulation of microglial cell activation. 2013, Pubmed
Kaya, Live imaging of targeted cell ablation in Xenopus: a new model to study demyelination and repair. 2012, Pubmed , Xenbase
Kotter, Myelin impairs CNS remyelination by inhibiting oligodendrocyte precursor cell differentiation. 2006, Pubmed
Li, Developmental Heterogeneity of Microglia and Brain Myeloid Cells Revealed by Deep Single-Cell RNA Sequencing. 2019, Pubmed
Liu, A molecular insight of Hes5-dependent inhibition of myelin gene expression: old partners and new players. 2006, Pubmed
Ma, Polymorphisms in the receptor tyrosine kinase MERTK gene are associated with multiple sclerosis susceptibility. 2011, Pubmed
Marin-Husstege, Multiple roles of Id4 in developmental myelination: predicted outcomes and unexpected findings. 2006, Pubmed
Marín-Teva, Microglia promote the death of developing Purkinje cells. 2004, Pubmed
McCarthy, Preparation of separate astroglial and oligodendroglial cell cultures from rat cerebral tissue. 1980, Pubmed
McNamara, Microglia regulate central nervous system myelin growth and integrity. 2023, Pubmed
Miner, The TAM receptor Mertk protects against neuroinvasive viral infection by maintaining blood-brain barrier integrity. 2015, Pubmed
Paolicelli, Synaptic pruning by microglia is necessary for normal brain development. 2011, Pubmed
Paredes, Oligodendrocyte precursor cell specification is regulated by bidirectional neural progenitor-endothelial cell crosstalk. 2021, Pubmed
Payne, Myelin sheath decompaction, axon swelling, and functional loss during chronic secondary degeneration in rat optic nerve. 2012, Pubmed
Peters, The effects of normal aging on myelin and nerve fibers: a review. 2002, Pubmed
Ray, Loss of Gas6 and Axl signaling results in extensive axonal damage, motor deficits, prolonged neuroinflammation, and less remyelination following cuprizone exposure. 2017, Pubmed
Remaud, Transient hypothyroidism favors oligodendrocyte generation providing functional remyelination in the adult mouse brain. 2017, Pubmed
Rolfe, In Vitro Phagocytosis of Myelin Debris by Bone Marrow-Derived Macrophages. 2017, Pubmed
Rosenbluth, Central myelin in the mouse mutant shiverer. 1980, Pubmed
Rosenbluth, Subtle myelin defects in PLP-null mice. 2006, Pubmed
Schindelin, Fiji: an open-source platform for biological-image analysis. 2012, Pubmed
Scott, Phagocytosis and clearance of apoptotic cells is mediated by MER. 2001, Pubmed
Sekizar, Remyelination by Resident Oligodendrocyte Precursor Cells in a Xenopus laevis Inducible Model of Demyelination. 2015, Pubmed , Xenbase
Shen, Multiple sclerosis risk gene Mertk is required for microglial activation and subsequent remyelination. 2021, Pubmed
Sherafat, Microglial neuropilin-1 promotes oligodendrocyte expansion during development and remyelination by trans-activating platelet-derived growth factor receptor. 2021, Pubmed
Snaidero, Antagonistic Functions of MBP and CNP Establish Cytosolic Channels in CNS Myelin. 2017, Pubmed
Tsiperson, GAS6 enhances repair following cuprizone-induced demyelination. 2010, Pubmed
Watson, Fractalkine signaling regulates oligodendroglial cell genesis from SVZ precursor cells. 2021, Pubmed
Weil, Loss of Myelin Basic Protein Function Triggers Myelin Breakdown in Models of Demyelinating Diseases. 2016, Pubmed
Weinhard, Microglia remodel synapses by presynaptic trogocytosis and spine head filopodia induction. 2018, Pubmed
Wlodarczyk, A novel microglial subset plays a key role in myelinogenesis in developing brain. 2017, Pubmed
Xing, Adult neural precursor cells from the subventricular zone contribute significantly to oligodendrocyte regeneration and remyelination. 2014, Pubmed
Yona, Fate mapping reveals origins and dynamics of monocytes and tissue macrophages under homeostasis. 2013, Pubmed
Zhang, Purification and Characterization of Progenitor and Mature Human Astrocytes Reveals Transcriptional and Functional Differences with Mouse. 2016, Pubmed
Zizzo, Efficient clearance of early apoptotic cells by human macrophages requires M2c polarization and MerTK induction. 2012, Pubmed
