XB-ART-60386
Sci Adv
2023 Oct 27;943:eadi7352. doi: 10.1126/sciadv.adi7352.
Show Gene links
Show Anatomy links
BRCA2-HSF2BP oligomeric ring disassembly by BRME1 promotes homologous recombination.
Ghouil R, Miron S, Sato K, Ristic D, van Rossum-Fikkert SE, Legrand P, Ouldali M, Winter JM, Ropars V, David G, Arteni AA, Wyman C, Knipscheer P, Kanaar R, Zelensky AN, Zinn-Justin S.
???displayArticle.abstract???
In meiotic homologous recombination (HR), BRCA2 facilitates loading of the recombinases RAD51 and DMC1 at the sites of double-strand breaks (DSBs). The HSF2BP-BRME1 complex interacts with BRCA2. Its absence causes a severe reduction in recombinase loading at meiotic DSB. We previously showed that, in somatic cancer cells ectopically producing HSF2BP, DNA damage can trigger HSF2BP-dependent degradation of BRCA2, which prevents HR. Here, we report that, upon binding to BRCA2, HSF2BP forms octameric rings that are able to interlock into a large ring-shaped 24-nucleotide oligomer. Addition of BRME1 leads to dissociation of both of these ring structures and cancels the disruptive effect of HSF2BP on cancer cell resistance to DNA damage. It also prevents BRCA2 degradation during interstrand DNA crosslink repair in Xenopus egg extracts. We propose that, during meiosis, the control of HSF2BP-BRCA2 oligomerization by BRME1 ensures timely assembly of the ring complex that concentrates BRCA2 and controls its turnover, thus promoting HR.
???displayArticle.pubmedLink??? 37889963
???displayArticle.pmcLink??? PMC10610910
???displayArticle.link??? Sci Adv
Species referenced: Xenopus
Genes referenced: brca2 dmc1 hbd myh1 ncr3 rad51
GO keywords: DNA recombinase assembly [+]
???attribute.lit??? ???displayArticles.show???
|
|
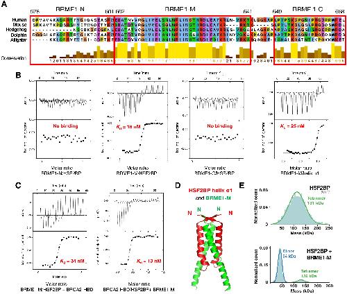
Fig. 1. HSF2BP is a tetramer formed by two dimers interacting through the N-terminal helix α1. (A) BRCA2, HSF2BP, and BRME1 domains and interactions. Folded domains of known three-dimensional (3D) structure are marked with stripes. Cocrystallized regions of BRCA2 (HBD) and HSF2BP (armadillo) are colored in blue and green, respectively; their 3D structure cartoon is shown in two different orientations [Protein Data Bank (PDB) code: 7BDX]. Regions of HSF2BP and BRME1 that interact (16) are colored in red. (B) SEC-MALS analysis of full-length HSF2BP [monomer weight-average molecular weight (Mw) 37.6 kDa; column: Superdex 200 10/300 GL] and HSF2BP deleted from helix α1 (monomer Mw 32.2 kDa; column: BIOSEC 3). See fig. S1A for replicates. (C) SEC-SAXS curve and resulting distance distribution, obtained on full-length HSF2BP. The SAXS curve is plotted as a function of the scattering angle [experimental curve in black dots; P(r) Fourier Transform in green). The distance distribution P(r) is plotted as a function of the distance. The deduced HSF2BP mass is 156 ± 21 kDa. Calculation of an ab initio model [average model in green spheres; more models in fig. S1 (B and C)] from the SAXS data suggests that HSF2BP has a V shape. |
|
|
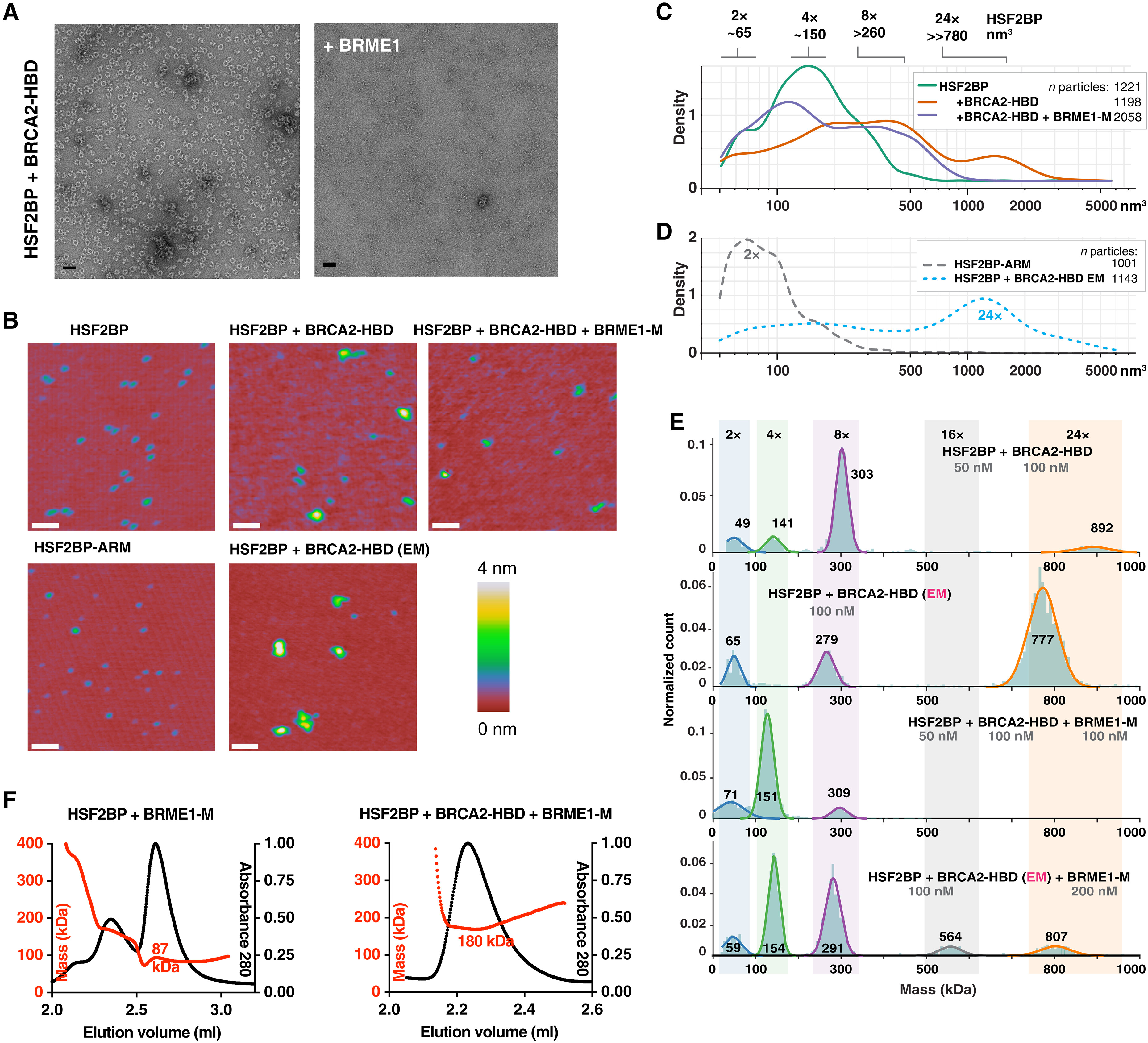
Fig. 2. HSF2BP oligomerizes into a ring-shaped complex upon binding to BRCA2-HBD. (A) SEC-MALS analysis of HSF2BP bound to BRCA2-HBD (column: Superdex 200 10/300 GL) and HSF2BP deleted from helix α1 bound to BRCA2-HBD (column: BIOSEC 3). See fig. S1A for replicates. (B) Thermal stability of HSF2BP, either free or bound to BRCA2-HBD. The denaturation temperature of HSF2BP shifted from 45.9° to 46.7°C to 59° to 60.7°C upon binding to BRCA2-HBD. (C) Negative-staining EM image obtained on a sample of HSF2BP bound to BRCA2-HBD. (D) Cryo-EM map of HSF2BP bound to BRCA2-HBD. Top and side views are displayed with an electron density threshold of 0.05. The map shows a D3 symmetry. It is colored as a function of the local resolution: from green (3 Å) to red (5 Å). (E) Docking of the crystal structure of the complex between HSF2BP armadillo domain and BRCA2-HBD (PDB: 7BDX) into the cryo-EM map. In the top view, a crystal structure is positioned in each of the six globular subvolumes of the map, whereas in the side view, only one crystal structure is displayed. Each crystal structure contains four armadillo domains (in light green, yellow, green, and maroon) bound to two BRCA2-HBD peptides (in blue). In the boxed side view, the map is colored as the docked chains of the crystal structure. (F) Zoom view on one of the BRCA2 peptides docked into the cryo-EM map. The position of this peptide, represented in blue sticks, readily fits into the cryo-EM density map of the complex between HSF2BP and BRCA2-HBD. The map is colored as the docked chains of the crystal structure. (G) Orientations of the N and C termini of the 12 BRCA2 peptides in the complex. All the BRCA2 extremities are located on the outer surface of the ring shape. |
|
|
Fig. 3. The ring-shaped complex is assembled through a large set of interfaces, involving not only armadillo-BRCA2 but also α1-α1, α2-α2, and α2-armadillo contacts. (A) Docking of two (similar) AlphaFold models of the HSF2BP dimer into the cryo-EM map. The map is displayed with an electron density threshold of 0.035. The cartoon views of the two AlphaFold models are colored in red. Each model consists of a disordered region, a short helix α1, a large helix α2, and an armadillo domain. In the boxed panel, three pairs of HSF2BP tetramers docked into the cryo-EM map are displayed in three different colors. (B) Cryo-EM map displayed with a lower electron density threshold (0.025) and colored as a function of the local resolution. The colors are from green (3 Å) to red (6 Å). A dashed oval identifies a map region corresponding to the four helices α1, whereas arrows indicate regions of α2-α2 and α2-armadillo contacts. In the inset, four helices α2 are docked as in (A) (in red), whereas four parallel helices α1 (in gray and brown) are manually positioned into the cryo-EM density displayed with an electron density threshold (0.010). (C) Position of the α2 residues mutated to test their role in the assembly and/or function of the ring-shaped complex. An AlphaFold model of HSF2BP dimer (in red) is docked into the cryo-EM map. Residues at the α2-α2 and α2-armadillo interfaces are marked with standard and bold labels, respectively. (D) SEC-MALS analysis of the mutant HSF2BP H80A-R84A bound to BRCA2-HBD (column: BIOSEC 3; see also fig. S4). |
|
|
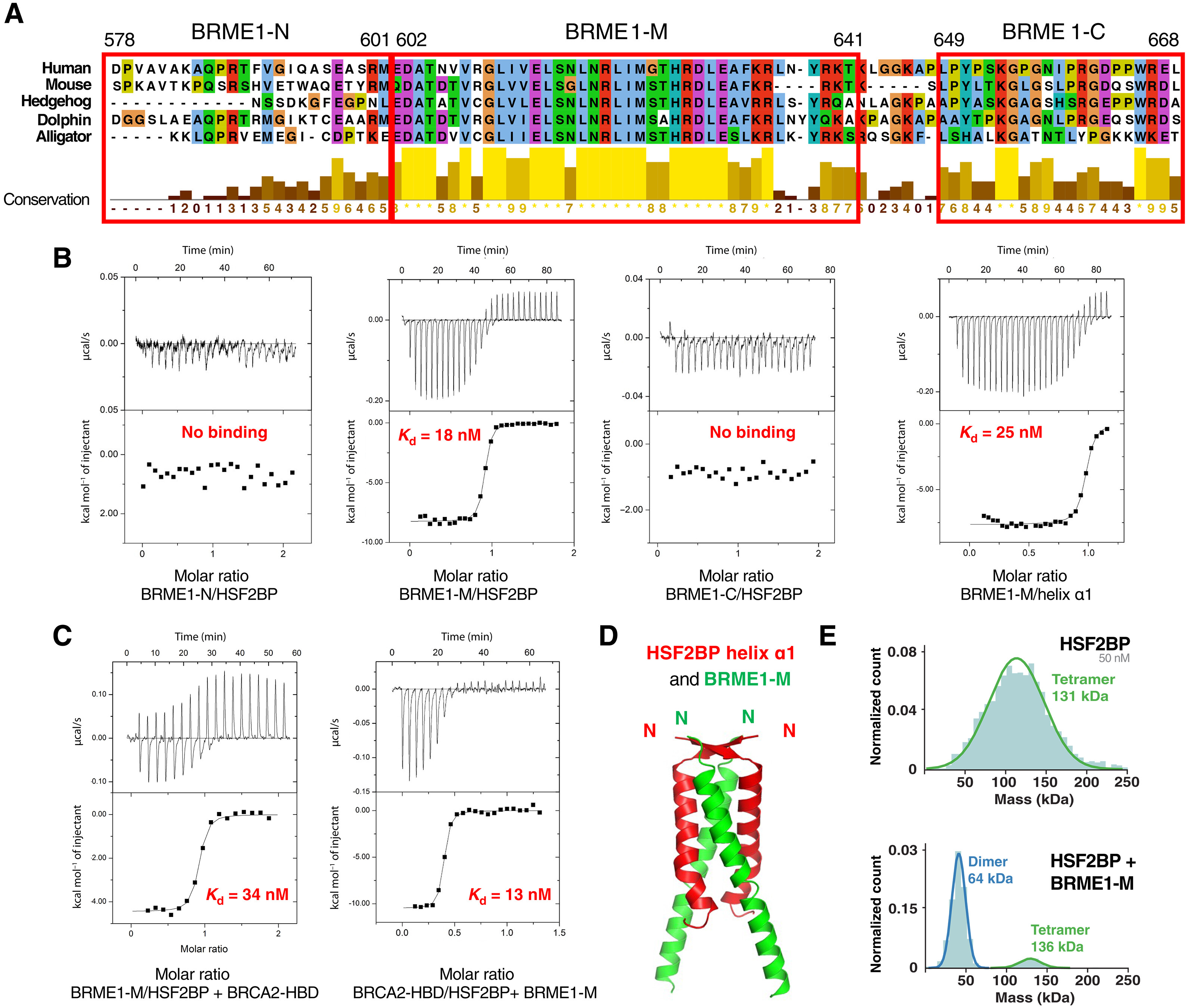
Fig. 4. A BRME1 peptide binds to helix α1 and disrupts the HSF2BP tetramer. (A) Sequence alignment of the C-terminal region of a set of five BRME1 proteins, showing a representative sequence diversity. The sequences corresponding to the three human peptides BRME1-N, BRME1-M, and BRME1-C are boxed. (B) ITC curves identifying the BRME1 sequence binding to HSF2BP. These experiments were all performed at 30°C. Additional experiments performed at 20°C are detailed in fig. S5A and Table 1. (C) ITC curve showing that BRME1-M and BRCA2-HBD do not compete for binding to HSF2BP. These experiments were performed at 20°C. (D) Crystal structure of the HSF2BP peptide E19-V50 (helix α1, in red) bound to the BRME1 peptide E602-K641 (BRME1-M, in green). Each asymmetric unit contained a HSF2BP-BRME1 dimer. The heterotetramer was calculated by application of a twofold crystallography symmetry (table S2). (E) Mass photometry experiment performed on either free HSF2BP (top) or HSF2BP bound to BRME1-M (bottom). The distribution of masses is displayed for samples at a concentration of 50 nM for HSF2BP and 100 nM for BRME1-M. HSF2BP analyzed at 25 nM is shown in fig. S6C. |
|
|
Fig. 5. A BRME1 peptide disrupts the ring-shaped complex. (A) Negative-staining EM images recorded on the complex formed by HSF2BP and BRCA2-HBD in the absence (left) and presence (right) of the peptide BRME1-M. The conditions are the same as in Fig. 2C. (B) Representative SFM images of HSF2BP, its armadillo domain (HSF2BP-ARM), HSF2BP + BRCA2-HBD, and HSF2BP + BRCA2-HBD + BRME1-M. The complexes were assembled just before deposition on mica for SMF analysis. Only the sample prepared for EM was purified by gel filtration. Scale bars, 100 nm. (C) Kernel density plots of the particle volume distributions for HSF2BP and its complexes with BRCA2-HBD and BRCA2-HBD + BRME1-M. The number of particles is indicated in the legend, and the replicate of the experiment is shown in fig. S6 (A and B). (D) Kernel density plots of particle volume distributions of the HSF2BP-ARM fragments and HSF2BP + BRCA2-HBD complexes prepared following the protocol used for EM. These were used to determine the volumes of the dimers and the ring-shaped 24-nucleotide oligomer, respectively. The experiment was done once, and the number of analyzed particles is indicated. (E) Mass photometry experiments performed on HSF2BP in the presence of BRCA2-HBD (freshly assembled or cryo-EM samples) and/or BRME1-M. The distributions of masses are displayed at the indicated concentrations of proteins. The cryo-EM sample was diluted down to 100 nM, and a twofold excess of BRME1-M was used to observe the impact of BRME1-M on the 24-nucleotide oligomer complex. Replicates are presented in fig. S6D. (F) SEC-MALS analysis of the complex between HSF2BP and BRME1-M in the absence (left) or presence (right) of BRCA2-HBD (column: BIOSEC 3). Replicates are presented in fig. S6E. |
|
|
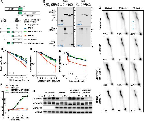
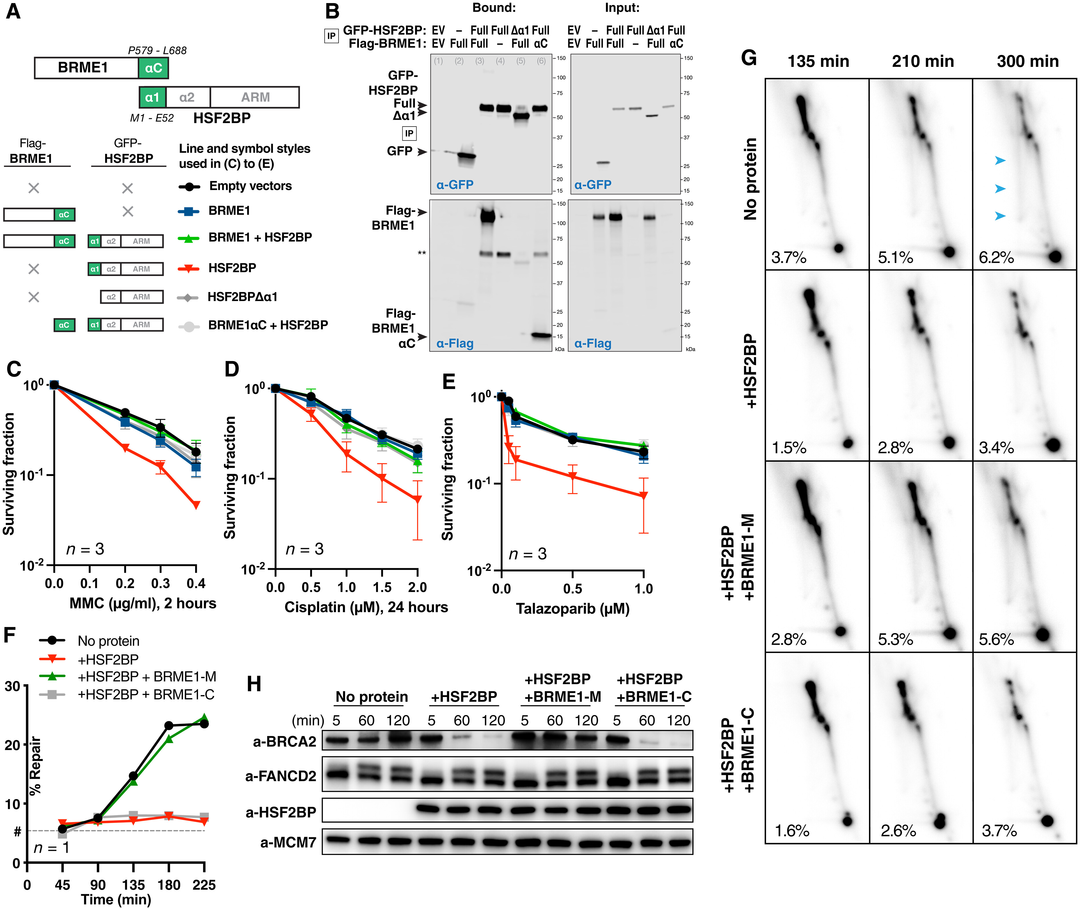
Fig. 6. BRME1 protects cancer cells from HSF2BP and prevents BRCA2 degradation during interstrand crosslink repair. (A) Schematic of the six HSF2BP and BRME1 fragment combinations used in (B) to (E), next to the corresponding line styles; × — protein not present. Interacting α helices are shown as green blocks. (B) Co-immunoprecipitation of HSF2BP and BRME1 variants used in clonogenic survivals. Proteins eluted from the anti–green fluorescent protein (GFP) beads were detected by immunoblotting with the indicated antibodies. (C to E) Clonogenic survival of HeLa cells stably producing HSF2BP and BRME1 variants, as indicated in (A), and treated with mitomycin C (MMC), cisplatin, or talazoparib. The experiments were repeated three times, and means and SEM are plotted. (F) Efficiency of synthetic cisplatin interstrand crosslink repair in Xenopus egg extract (24) in the presence or absence of HSF2BP, the BRME1 peptides BRME1-M (binding HSF2BP), and BRME1-C (not binding HSF2BP; Fig. 4, A and B) (24). Replicate is shown in fig. S7 (C and D). (G) HR intermediate formation during the repair of synthetic cisplatin DNA interstrand crosslink in Xenopus egg extract monitored by 2D agarose gel electrophoresis in the presence or absence of HSF2BP, the BRME1 peptides BRME1-M, and BRME1-C (see Fig. 4, A and B). The X-arc that contains HR intermediates is indicated by blue arrows in the top right panel, the percentage of the signal localizing to it is indicated, as detailed previously (24), and replicate is shown in fig. S7E. (H) Effect of HSF2BP and BRME1-M or BRME1-C peptides on the endogenous Xenopus BRCA2 protein during the time course (5 to 120 min) of the interstrand crosslink repair reaction. Antibodies used for immunoblotting are indicated (24), and replicate is shown in fig. S7F. |
|
|
Fig. 7. Oligomeric states of HSF2BP and the “aggregator-disaggregator” model proposed to explain the effects of HSF2BP and BRME1 on BRCA2 in somatic and germline cells. Oligomers observed experimentally are indicated in bold. Two intrinsic [(1) and (2)] and one BRCA2-mediated (3) oligomerization mechanisms result in the formation of a constitutive homodimer, a V-shaped tetramer, and a large ring complex. This concentrates and organizes BRCA2, but at replication fork stalled at crosslink, it results in aggregation and proteasomal degradation of BRCA2. BRME1 competes with one of the oligomerization mechanisms (2), resulting in the formation of a 4× HSF2BP:2× BRCA2:4× BRME1 complex and thus preventing or reversing BRCA2 aggregation. |
References [+] :
Afonine,
Towards automated crystallographic structure refinement with phenix.refine.
2012, Pubmed
Afonine, Towards automated crystallographic structure refinement with phenix.refine. 2012, Pubmed
Ashkenazy, ConSurf 2016: an improved methodology to estimate and visualize evolutionary conservation in macromolecules. 2016, Pubmed
Bepler, Positive-unlabeled convolutional neural networks for particle picking in cryo-electron micrographs. 2019, Pubmed
Bièche, Increased level of exon 12 alternatively spliced BRCA2 transcripts in tumor breast tissue compared with normal tissue. 1999, Pubmed
Brandsma, HSF2BP Interacts with a Conserved Domain of BRCA2 and Is Required for Mouse Spermatogenesis. 2019, Pubmed
Corbett, The monopolin complex crosslinks kinetochore components to regulate chromosome-microtubule attachments. 2010, Pubmed
Dieckman, PCNA structure and function: insights from structures of PCNA complexes and post-translationally modified PCNA. 2012, Pubmed
Dray, Interaction between Arabidopsis Brca2 and its partners Rad51, Dmc1, and Dss1. 2006, Pubmed
Dupeux, A thermal stability assay can help to estimate the crystallization likelihood of biological samples. 2011, Pubmed
Emsley, Features and development of Coot. 2010, Pubmed
Enoiu, Construction of plasmids containing site-specific DNA interstrand cross-links for biochemical and cell biological studies. 2012, Pubmed
Felipe-Medina, A missense in HSF2BP causing primary ovarian insufficiency affects meiotic recombination by its novel interactor C19ORF57/BRME1. 2020, Pubmed
Franz, Ring of Change: CDC48/p97 Drives Protein Dynamics at Chromatin. 2016, Pubmed
Ghouil, BRCA2 binding through a cryptic repeated motif to HSF2BP oligomers does not impact meiotic recombination. 2021, Pubmed
Goddard, UCSF ChimeraX: Meeting modern challenges in visualization and analysis. 2018, Pubmed
Holloman, Unraveling the mechanism of BRCA2 in homologous recombination. 2011, Pubmed
Ju, Impaired protein aggregate handling and clearance underlie the pathogenesis of p97/VCP-associated disease. 2008, Pubmed
Jumper, Highly accurate protein structure prediction with AlphaFold. 2021, Pubmed
Kabsch, XDS. 2010, Pubmed
Kinebuchi, Structural basis for octameric ring formation and DNA interaction of the human homologous-pairing protein Dmc1. 2004, Pubmed
Klovstad, Drosophila brca2 is required for mitotic and meiotic DNA repair and efficient activation of the meiotic recombination checkpoint. 2008, Pubmed
Knipscheer, The Fanconi anemia pathway promotes replication-dependent DNA interstrand cross-link repair. 2009, Pubmed , Xenbase
Knipscheer, Replication-coupled DNA interstrand cross-link repair in Xenopus egg extracts. 2012, Pubmed , Xenbase
Ko, Essential role of brc-2 in chromosome integrity of germ cells in C. elegans. 2008, Pubmed
Kojic, BRCA2 homolog required for proficiency in DNA repair, recombination, and genome stability in Ustilago maydis. 2002, Pubmed
Krishna, Crystal structure of the eukaryotic DNA polymerase processivity factor PCNA. 1994, Pubmed
Li, The novel male meiosis recombination regulator coordinates the progression of meiosis prophase I. 2020, Pubmed
Li, Functional redundancy of exon 12 of BRCA2 revealed by a comprehensive analysis of the c.6853A>G (p.I2285V) variant. 2009, Pubmed
Li, Pathogenic Variations of Homologous Recombination Gene HSF2BP Identified in Sporadic Patients With Premature Ovarian Insufficiency. 2021, Pubmed
Li, Cancer Risks Associated With BRCA1 and BRCA2 Pathogenic Variants. 2022, Pubmed
Liebschner, Macromolecular structure determination using X-rays, neutrons and electrons: recent developments in Phenix. 2019, Pubmed
Long, Mechanism of RAD51-dependent DNA interstrand cross-link repair. 2011, Pubmed , Xenbase
Martin, RAD-51-dependent and -independent roles of a Caenorhabditis elegans BRCA2-related protein during DNA double-strand break repair. 2005, Pubmed
Martinez, BRCA2 regulates DMC1-mediated recombination through the BRC repeats. 2016, Pubmed
Meulemans, Skipping Nonsense to Maintain Function: The Paradigm of BRCA2 Exon 12. 2020, Pubmed
Miné-Hattab, Repair Foci as Liquid Phase Separation: Evidence and Limitations. 2022, Pubmed
Niebling, Biophysical Screening Pipeline for Cryo-EM Grid Preparation of Membrane Proteins. 2022, Pubmed
Passy, Human Dmc1 protein binds DNA as an octameric ring. 1999, Pubmed
Pendlebury, Structure of a meiosis-specific complex central to BRCA2 localization at recombination sites. 2021, Pubmed
Pettersen, UCSF ChimeraX: Structure visualization for researchers, educators, and developers. 2021, Pubmed
Punjani, cryoSPARC: algorithms for rapid unsupervised cryo-EM structure determination. 2017, Pubmed
Ramadan, p97/VCP- and Lys48-linked polyubiquitination form a new signaling pathway in DNA damage response. 2012, Pubmed
Räschle, Mechanism of replication-coupled DNA interstrand crosslink repair. 2008, Pubmed , Xenbase
Ribeiro, The meiosis-specific MEIOB-SPATA22 complex cooperates with RPA to form a compacted mixed MEIOB/SPATA22/RPA/ssDNA complex. 2021, Pubmed
Rohou, CTFFIND4: Fast and accurate defocus estimation from electron micrographs. 2015, Pubmed
Sato, HSF2BP negatively regulates homologous recombination in DNA interstrand crosslink repair. 2020, Pubmed , Xenbase
Seeliger, BRCA2 is a mediator of RAD51- and DMC1-facilitated homologous recombination in Arabidopsis thaliana. 2012, Pubmed
Shang, MEIOK21: a new component of meiotic recombination bridges required for spermatogenesis. 2020, Pubmed
Sharan, BRCA2 deficiency in mice leads to meiotic impairment and infertility. 2004, Pubmed
Siaud, Brca2 is involved in meiosis in Arabidopsis thaliana as suggested by its interaction with Dmc1. 2004, Pubmed
Sparks, Extracts for Analysis of DNA Replication in a Nucleus-Free System. 2019, Pubmed
Takemoto, Meiosis-Specific C19orf57/4930432K21Rik/BRME1 Modulates Localization of RAD51 and DMC1 to DSBs in Mouse Meiotic Recombination. 2020, Pubmed
Thorslund, Interactions between human BRCA2 protein and the meiosis-specific recombinase DMC1. 2007, Pubmed
Weinberg-Shukron, Essential Role of BRCA2 in Ovarian Development and Function. 2018, Pubmed
Yates, A structural and dynamic model for the assembly of Replication Protein A on single-stranded DNA. 2018, Pubmed
Yusa, A hyperactive piggyBac transposase for mammalian applications. 2011, Pubmed
Zander, Automated harvesting and processing of protein crystals through laser photoablation. 2016, Pubmed
Zelensky, Mediators of homologous DNA pairing. 2014, Pubmed
Zhang, The BRCA2-MEILB2-BRME1 complex governs meiotic recombination and impairs the mitotic BRCA2-RAD51 function in cancer cells. 2020, Pubmed
Zhang, A meiosis-specific BRCA2 binding protein recruits recombinases to DNA double-strand breaks to ensure homologous recombination. 2019, Pubmed
Zheng, MotionCor2: anisotropic correction of beam-induced motion for improved cryo-electron microscopy. 2017, Pubmed
