Click here to close Hello! We notice that you are using Internet Explorer, which is not supported by Xenbase and may cause the site to display incorrectly. We suggest using a current version of Chrome, FireFox, or Safari.
XB-ART-60385
Dev Biol 2023 Jan 25;505:34-41. doi: 10.1016/j.ydbio.2023.10.004.
Show Gene links Show Anatomy links

Small molecule-mediated reprogramming of Xenopus blastula stem cells to a neural crest state.

Huber PB, LaBonne C.


???displayArticle.abstract???
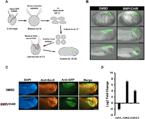
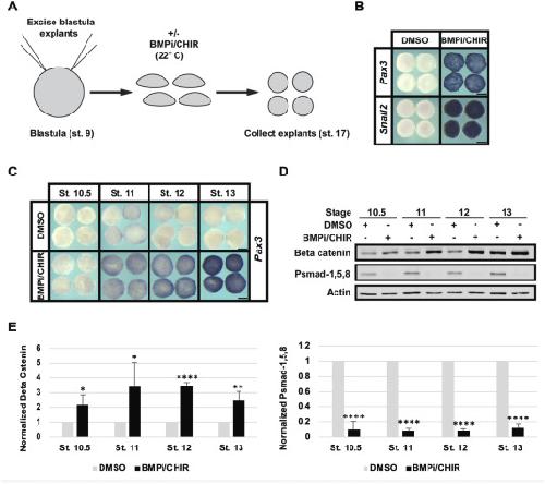
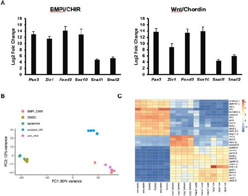
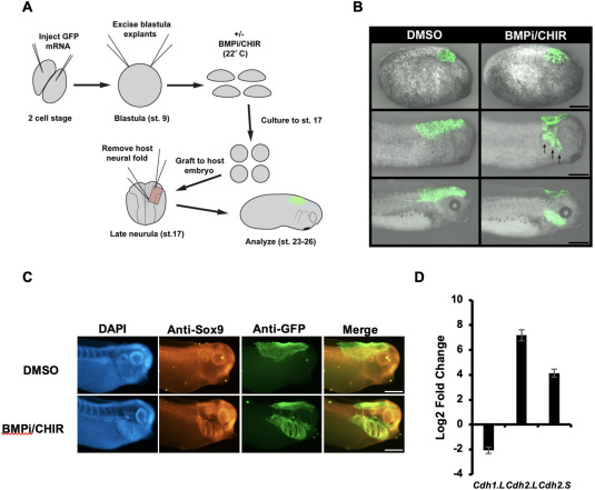
Neural crest cells are a stem cell population unique to vertebrates that give rise to a diverse array of derivatives, including much of the peripheral nervous system, pigment cells, cartilage, mesenchyme, and bone. Acquisition of these cells drove the evolution of vertebrates and defects in their development underlies a broad set of neurocristopathies. Moreover, studies of neural crest can inform differentiation protocols for pluripotent stem cells and regenerative medicine applications. Xenopus embryos are an important system for studies of the neural crest and have provided numerous insights into the signals and transcription factors that control the formation and later lineage diversification of these stem cells. Pluripotent animal pole explants are a particularly powerful tool in this system as they can be cultured in simple salt solution and instructed to give rise to any cell type including the neural crest. Here we report a protocol for small molecule-mediated induction of the neural crest state from blastula stem cells and validate it using transcriptome analysis and grafting experiments. This is an powerful new tool for generating this important cell type that will facilitate future studies of neural crest development and mutations and variants linked to neurocristopathies.

???displayArticle.pubmedLink??? 37890713
???displayArticle.pmcLink??? PMC11541498
???displayArticle.link??? Dev Biol
???displayArticle.grants??? [+]

Species referenced: Xenopus laevis
Genes referenced: h2bc21 mitf pax3 snai1 snai2 sox10 sox9
GO keywords: Wnt signaling pathway [+]

???displayArticle.disOnts??? ciliopathy
???displayArticle.gses??? GSE230350: NCBI

???attribute.lit??? ???displayArticles.show???