XB-ART-60384
BMC Ecol Evol
2023 Oct 27;231:63. doi: 10.1186/s12862-023-02167-1.
Show Gene links
Show Anatomy links
Gene expression in notochord and nuclei pulposi: a study of gene families across the chordate phylum.
Raghavan R, Coppola U, Wu Y, Ihewulezi C, Negrón-Piñeiro LJ, Maguire JE, Hong J, Cunningham M, Kim HJ, Albert TJ, Ali AM, Saint-Jeannet JP, Ristoratore F, Dahia CL, Di Gregorio A.
???displayArticle.abstract???
The transition from notochord to vertebral column is a crucial milestone in chordate evolution and in prenatal development of all vertebrates. As ossification of the vertebral bodies proceeds, involutions of residual notochord cells into the intervertebral discs form the nuclei pulposi, shock-absorbing structures that confer flexibility to the spine. Numerous studies have outlined the developmental and evolutionary relationship between notochord and nuclei pulposi. However, the knowledge of the similarities and differences in the genetic repertoires of these two structures remains limited, also because comparative studies of notochord and nuclei pulposi across chordates are complicated by the gene/genome duplication events that led to extant vertebrates. Here we show the results of a pilot study aimed at bridging the information on these two structures. We have followed in different vertebrates the evolutionary trajectory of notochord genes identified in the invertebrate chordate Ciona, and we have evaluated the extent of conservation of their expression in notochord cells. Our results have uncovered evolutionarily conserved markers of both notochord development and aging/degeneration of the nuclei pulposi.
???displayArticle.pubmedLink??? 37891482
???displayArticle.pmcLink??? PMC10605842
???displayArticle.link??? BMC Ecol Evol
???displayArticle.grants??? [+]
R03 HD098395 NICHD NIH HHS , P30 DE020754 NIDCR NIH HHS, T32 HD007520 NICHD NIH HHS , F32 GM123700 NIGMS NIH HHS , R01 AR077145 NIAMS NIH HHS , R01 AG070079 NIA NIH HHS , S10 OD026763 NIH HHS
Species referenced: Xenopus tropicalis Xenopus laevis
Genes referenced: coro1c coro7 phip rgma rgmb rgs6 tbxt tcf3 tmod1 tmod2 tmod3 tmod4
GO keywords: embryo development
???attribute.lit??? ???displayArticles.show???
|
|
Fig. 1 Identification of genes expressed during notochord development in Ciona robusta. Ciona robusta embryos ranging from early gastrula to late tailbud, hybridized in situ with antisense RNA probes specific for the genes reported on top of panels A, F, K, P, R, W (Table S1). Gene models are indicated in the bottom left corners. Insets in (D, H, M, T) show embryos at different developmental stages. Insets in (I, J) show a higher magnification view of the regions boxed in red in the main panels, to display staining in notochord cells, which is clearer in the trunk because it is not obscured by the staining in muscle cells. Stained territories are denoted by arrowheads, color-coded as follows: red, notochord; light pink, fading notochord staining; white, no detectable notochord staining; blue, CNS; purple, mesenchyme; orange, muscle. Red lines underneath the panels indicate the approximate time span of notochord expression throughout development. In (A, F, K, R, W) dashed curved lines delineate the location of notochord precursors. Scale bar: 50 µm. (AB) Dot plot summary of the published scRNA-Seq data [50] available for the genes in (A-AA), compared to the scRNA-Seq data available for Ciona Brachyury, which was used as a reference for notochord expression [51]. In the dot plot, each dot represents two values: the mean expression of each gene (visualized by color) and the fraction of cells expressing each gene (visualized by the size of the dot). The embryonic stages used by Cao et al. [50] to generate the scRNA-Seq dataset reflect only approximately the stages that we used for WMISH. Abbreviations: init., initial; md., middle; ea., early; G, gastrula; N, neurula; Tb, tailbud |
|
|
Fig. 2 Phylogenetic reconstruction of the evolutionary relationships within the Rgm gene family. ML phylogenetic tree showing the relationships among members of different Rgm classes. Proteins encoded by genes present in invertebrates in single copy and equally related to the RgmA-D classes have been indicated as RgmA/B/C/D. RgmA, RgmB, and RgmC were found in all the vertebrates analyzed in this study, while RgmD genes have only been reported, thus far, in teleosts and cartilaginous fish. Distinct colors highlight the family members analyzed in this study. Values reported at the branching points indicate replicates obtained using the aLRT method |
|
|
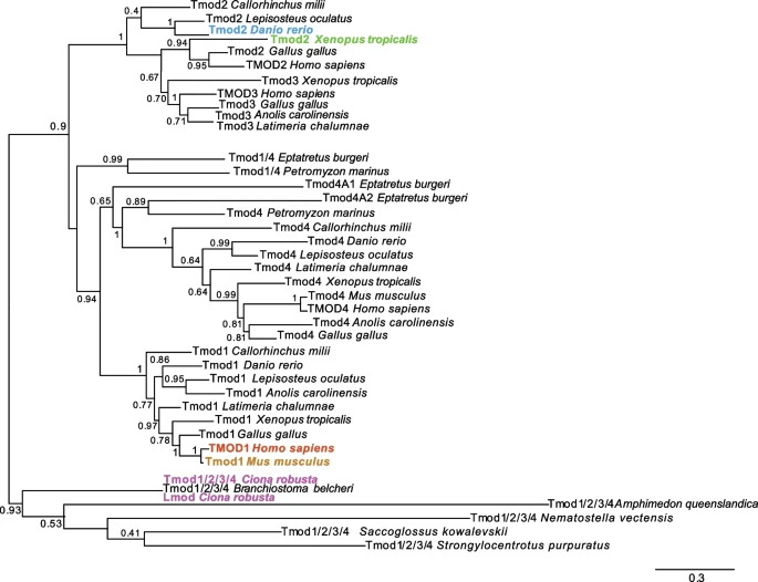
Fig. 3 Phylogenetic reconstruction of the evolutionary relationships within the Tmod gene family. ML phylogenetic tree displaying the relationships among members of different Tmod classes. Proteins encoded by genes present in invertebrates in single copy and equally related to the 1–4 classes have been tentatively indicated as Tmod1/2/3/4. Tmod1, Tmod2, Tmod3 and Tmod4 have been found in all the vertebrates analyzed here. Distinct colors highlight the family members analyzed in this study. Values reported at the branching points indicate replicates obtained using the aLRT method |
|
|
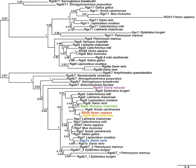
Fig. 4 Phylogenetic reconstruction of the evolutionary relationships between proteins of the Rgs6/7 and Rgs9/11 subfamilies. A global phylogenetic study of the Rgs proteins found in Ciona robusta is available [38]. This ML phylogenetic tree is centered on the Rgs6/7 subfamily, since the expression of some of its members has been studied here, and on the Rgs9/11 subfamily, because of its close relationship to the Rgs6/7 subfamily. Distinct colors highlight the family members whose expression was analyzed in this study. Values at the branches indicate replicates obtained using the aLRT method |
|
|
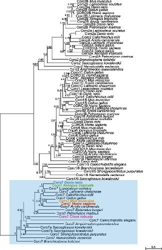
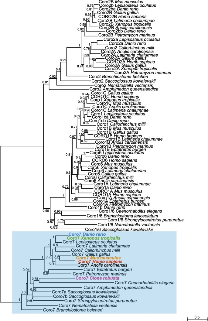
Fig. 5 Phylogenetic reconstruction of the evolutionary relationships within the Coronin gene family. ML phylogenetic tree of the Coronin (Coro) family. The Coro7 subfamily is highlighted by a light blue box. Distinct colors indicate the family members whose expression was analyzed in this study. Values reported at the branching points indicate replicates obtained using the aLRT method |
|
|
Fig. 6 Expression of phip, rgmD, tmod2, rgs7a and coro7a in Danio rerio. A-E Whole-mount zebrafish embryos at the stages indicated at the bottom of each panel, hybridized in situ with probes specific for the genes indicated on the bottom right of panels A-E. (A’-E”) Close-ups of the tails of stained embryos, either magnified from (A-E) or acquired from representative embryos from the same batch as those in (A-E). Arrowheads are color-coded as follows: blue, nervous system; red, notochord. All panels show lateral views, anterior to the left. Scale bar: 150 µm |
|
|
Fig. 7 Expression of phip, rgmb, tmod2, rgs6 and coro7 in Xenopus laevis. A-E Whole-mount in situ hybridization of NF stage 28 embryos. Lateral views, anterior to the right, dorsal on top. (A’-E’) Transverse sections of NF stage 32 embryos. Dorsal is on top. Arrowheads color code: red, notochord; blue, nervous system; orange, somites; green, branchial arches; violet, pronephros. Scale bars: 500 µm (A); 200 µm (A’) |
|
|
Fig. 8 Gene expression analysis in mouse nuclei pulposi. A Normalized read counts in E12.5 notochord and P0 NP cells from the GSE100934 dataset [82]. B-E Multiplex qPCR analysis showing the expression of Phip (B), Rgmb (C), Tmod1 (D), and Coro7 (E) relative to Gapdh in one-week (n = 3), one-year (n = 6) and two-year (n = 6) old mouse NP cells from lumbar IVDs of wild-type mice. Results are presented as scatter dot plots with mean and SD for each cohort. The qPCR results plotted in (B-E) were analyzed by ordinary one-way ANOVA followed by Tukey’s multiple comparisons test. * = p < 0.05 |
|
|
Fig.9 Expression of the genes of interest in human nuclei pulposi. A Normalized chip signals plotted as gene expression measures from microarray data (E-MTAB-6868; [88]) obtained from notochordal cells from human embryonic (7.5–8.5 weeks post-conception, n = 3) and fetal (12–14 weeks post-conception, n = 2) stages. B Log2 normalized read counts plotted as gene expression measures from the RNA-seq data of NP samples from lumbar disc herniation (DH, n = 5), and lumbar disc spondylolisthesis (DS, n = 5) obtained from the GEO database (GSE146904; [89]). Expression of PHIP (C), RGMB (D), TMOD1 (E), RGS6 (F), and CORO7 (G) relative to GAPDH, measured by qPCR analysis in the NP tissue collected from less degenerated (Grade 1–3) or moderately to severely degenerated (Grade 4–5) lumbar disc from human male and female of various age groups (see Methods). Results are presented as scatter dot plots with mean and standard deviation for each cohort. The qPCR results plotted in (C-G) were analyzed by unpaired t -test. * = p < 0.05. p, post-conception |
|
|
tmod2 (tropomodulin 2) expression in Xenopus laevis embryo, NF stage 28 (top) assayed via in situ hybridization, lateral view, anterior right, dorsal up, and transverse sections of mid trunk region of NF stage 32 |
|
|
phip (pleckstrin homology domain interacting protein) expression in Xenopus laevis embryo, NF stage 28 (top) assayed via in situ hybridization, lateral view, anterior right, dorsal up, and transverse sections of mid trunk region of NF stage 32 (below), dorsal up. |
|
|
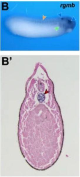
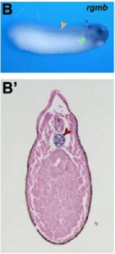
rgmb (repulsive guidance molecule BMP co-receptor b) expression in Xenopus laevis embryo, NF stage 28 (top) assayed via in situ hybridization, lateral view, anterior right, dorsal up, and transverse sections of mid trunk region of NF stage 32 |
|
|
rgs6 (regulator of G-protein signaling 6) expression in Xenopus laevis embryo, NF stage 28 (top) assayed via in situ hybridization, lateral view, anterior right, dorsal up, and transverse sections of mid trunk region of NF stage 32 |
|
|
coro7 (coronin 7) expression in Xenopus laevis embryo, NF stage 28 (top) assayed via in situ hybridization, lateral view, anterior right, dorsal up, and transverse sections of mid trunk region of NF stage 32 |
References [+] :
Abi-Rached,
Evidence of en bloc duplication in vertebrate genomes.
2002, Pubmed
Abi-Rached, Evidence of en bloc duplication in vertebrate genomes. 2002, Pubmed
Adams, The mechanics of notochord elongation, straightening and stiffening in the embryo of Xenopus laevis. 1990, Pubmed , Xenbase
Albuixech-Crespo, Molecular regionalization of the developing amphioxus neural tube challenges major partitions of the vertebrate brain. 2017, Pubmed
Altschul, Basic local alignment search tool. 1990, Pubmed
Amezquita, Orchestrating single-cell analysis with Bioconductor. 2020, Pubmed
Anderson, The R7 RGS protein family: multi-subunit regulators of neuronal G protein signaling. 2009, Pubmed
Anisimova, Approximate likelihood-ratio test for branches: A fast, accurate, and powerful alternative. 2006, Pubmed
Anno, Transcriptional regulation of ZicL in the Ciona intestinalis embryo. 2006, Pubmed
Annona, Evolution of the notochord. 2015, Pubmed
Appleton, Regulator of G-protein signaling (RGS) proteins differentially control chondrocyte differentiation. 2006, Pubmed
Babić, Development of the notochord in normal and malformed human embryos and fetuses. 1991, Pubmed
Bach, Notochordal Cell-Based Treatment Strategies and Their Potential in Intervertebral Disc Regeneration. 2021, Pubmed
Bao, Actin capping proteins, CapZ (β-actinin) and tropomodulin in amphioxus striated muscle. 2012, Pubmed
Berger, Loss of Tropomodulin4 in the zebrafish mutant träge causes cytoplasmic rod formation and muscle weakness reminiscent of nemaline myopathy. 2014, Pubmed
Bian, Development of a transgenic zebrafish model expressing GFP in the notochord, somite and liver directed by the hfe2 gene promoter. 2011, Pubmed
Boczkowska, How Leiomodin and Tropomodulin use a common fold for different actin assembly functions. 2015, Pubmed
Bonnet, From Vascular Smooth Muscle Cells to Folliculogenesis: What About Vasorin? 2018, Pubmed
Brown, Rgma-Induced Neo1 Proteolysis Promotes Neural Tube Morphogenesis. 2019, Pubmed
Brozovic, ANISEED 2015: a digital framework for the comparative developmental biology of ascidians. 2016, Pubmed
Bydon, Lumbar intervertebral disc mRNA sequencing identifies the regulatory pathway in patients with disc herniation and spondylolisthesis. 2020, Pubmed
Camus, Molecular evolution of hemojuvelin and the repulsive guidance molecule family. 2007, Pubmed
Cao, Comprehensive single-cell transcriptome lineages of a proto-vertebrate. 2019, Pubmed
Capellini, Conservation of notochord gene expression across chordates: insights from the Leprecan gene family. 2008, Pubmed
Chan, Unraveling the enigma: progress towards understanding the coronin family of actin regulators. 2011, Pubmed
Cleaver, Notochord patterning of the endoderm. 2001, Pubmed , Xenbase
Coppola, The evolutionary landscape of the Rab family in chordates. 2019, Pubmed
Coppola, The Cis-Regulatory Code for Kelch-like 21/30 Specific Expression in Ciona robusta Sensory Organs. 2020, Pubmed
Coppola, Rab32 and Rab38 genes in chordate pigmentation: an evolutionary perspective. 2016, Pubmed
Corbo, Characterization of a notochord-specific enhancer from the Brachyury promoter region of the ascidian, Ciona intestinalis. 1997, Pubmed
Dahia, Postnatal growth, differentiation, and aging of the mouse intervertebral disc. 2009, Pubmed
Dahia, Intercellular signaling pathways active during intervertebral disc growth, differentiation, and aging. 2009, Pubmed
Dahia, Shh signaling from the nucleus pulposus is required for the postnatal growth and differentiation of the mouse intervertebral disc. 2012, Pubmed
de Castro, ScanProsite: detection of PROSITE signature matches and ProRule-associated functional and structural residues in proteins. 2006, Pubmed
Dehal, Two rounds of whole genome duplication in the ancestral vertebrate. 2005, Pubmed
Delsuc, Tunicates and not cephalochordates are the closest living relatives of vertebrates. 2006, Pubmed
Di Gregorio, Cloning of ascidian homeobox genes provides evidence for a primordial chordate cluster. 1995, Pubmed
Di Gregorio, The notochord gene regulatory network in chordate evolution: Conservation and divergence from Ciona to vertebrates. 2020, Pubmed
Dominguez, The WH2 Domain and Actin Nucleation: Necessary but Insufficient. 2016, Pubmed
Eckert, A holistic phylogeny of the coronin gene family reveals an ancient origin of the tandem-coronin, defines a new subfamily, and predicts protein function. 2011, Pubmed
Ellis, The vacuole within: how cellular organization dictates notochord function. 2013, Pubmed
Farhang-Fallah, Cloning and characterization of PHIP, a novel insulin receptor substrate-1 pleckstrin homology domain interacting protein. 2000, Pubmed
Farhang-Fallah, The pleckstrin homology (PH) domain-interacting protein couples the insulin receptor substrate 1 PH domain to insulin signaling pathways leading to mitogenesis and GLUT4 translocation. 2002, Pubmed
Ferran, Lessons from Amphioxus Bauplan About Origin of Cranial Nerves of Vertebrates That Innervates Extrinsic Eye Muscles. 2019, Pubmed
Fowler, Tropomodulins and Leiomodins: Actin Pointed End Caps and Nucleators in Muscles. 2017, Pubmed
Gansner, Essential role for the alpha 1 chain of type VIII collagen in zebrafish notochord formation. 2008, Pubmed
Gertz, Composition-based statistics and translated nucleotide searches: improving the TBLASTN module of BLAST. 2006, Pubmed
Gibert, BMP signaling modulates hepcidin expression in zebrafish embryos independent of hemojuvelin. 2011, Pubmed
Gilchrist, A pipeline for the systematic identification of non-redundant full-ORF cDNAs for polymorphic and evolutionary divergent genomes: Application to the ascidian Ciona intestinalis. 2015, Pubmed
Götz, Localisation of extracellular matrix components in the embryonic human notochord and axial mesenchyme. 1995, Pubmed
Gray, Mouse brain organization revealed through direct genome-scale TF expression analysis. 2004, Pubmed
Guindon, New algorithms and methods to estimate maximum-likelihood phylogenies: assessing the performance of PhyML 3.0. 2010, Pubmed
Halbrooks, Role of RGM coreceptors in bone morphogenetic protein signaling. 2007, Pubmed
Hao, Integrated analysis of multimodal single-cell data. 2021, Pubmed
Harland, In situ hybridization: an improved whole-mount method for Xenopus embryos. 1991, Pubmed , Xenbase
Holland, Gene duplications and the origins of vertebrate development. 1994, Pubmed
Hotta, A web-based interactive developmental table for the ascidian Ciona intestinalis, including 3D real-image embryo reconstructions: I. From fertilized egg to hatching larva. 2007, Pubmed
Imai, Gene expression profiles of transcription factors and signaling molecules in the ascidian embryo: towards a comprehensive understanding of gene networks. 2004, Pubmed
Inoue, Deuterostome Genomics: Lineage-Specific Protein Expansions That Enabled Chordate Muscle Evolution. 2018, Pubmed
Jaillon, Genome duplication in the teleost fish Tetraodon nigroviridis reveals the early vertebrate proto-karyotype. 2004, Pubmed
Jayaraman, R9AP and R7BP: traffic cops for the RGS7 family in phototransduction and neuronal GPCR signaling. 2009, Pubmed
Jorge, RGMa and RGMb expression pattern during chicken development suggest unexpected roles for these repulsive guidance molecules in notochord formation, somitogenesis, and myogenesis. 2012, Pubmed
José-Edwards, The identification of transcription factors expressed in the notochord of Ciona intestinalis adds new potential players to the brachyury gene regulatory network. 2011, Pubmed
José-Edwards, Tbx2/3 is an essential mediator within the Brachyury gene network during Ciona notochord development. 2013, Pubmed
Kaur, Chung-Jansen Syndrome with obesity. 2021, Pubmed
Kudoh, A gene expression screen in zebrafish embryogenesis. 2001, Pubmed
Kugler, Positioning a multifunctional basic helix-loop-helix transcription factor within the Ciona notochord gene regulatory network. 2019, Pubmed
Kugler, Evolutionary changes in the notochord genetic toolkit: a comparative analysis of notochord genes in the ascidian Ciona and the larvacean Oikopleura. 2011, Pubmed
Kugler, Temporal regulation of the muscle gene cascade by Macho1 and Tbx6 transcription factors in Ciona intestinalis. 2010, Pubmed
Kugler, Evolutionary conservation of vertebrate notochord genes in the ascidian Ciona intestinalis. 2008, Pubmed
Lawson, Notochord to Nucleus Pulposus Transition. 2015, Pubmed
Lefort, SMS: Smart Model Selection in PhyML. 2017, Pubmed
Li, The full-length isoform of the mouse pleckstrin homology domain-interacting protein (PHIP) is required for postnatal growth. 2010, Pubmed
Liu, The Coronin Family and Human Disease. 2016, Pubmed
Love, Moderated estimation of fold change and dispersion for RNA-seq data with DESeq2. 2014, Pubmed
Matta, Current Status of the Instructional Cues Provided by Notochordal Cells in Novel Disc Repair Strategies. 2021, Pubmed
Mazelet, Role of Active Contraction and Tropomodulins in Regulating Actin Filament Length and Sarcomere Structure in Developing Zebrafish Skeletal Muscle. 2016, Pubmed
Mehawej, The impairment of MAGMAS function in human is responsible for a severe skeletal dysplasia. 2014, Pubmed
Melgoza, Development of a standardized histopathology scoring system using machine learning algorithms for intervertebral disc degeneration in the mouse model-An ORS spine section initiative. 2021, Pubmed
Miyamoto, Formation of the notochord in living ascidian embryos. 1985, Pubmed
Mohanty, Defects in intervertebral disc and spine during development, degeneration, and pain: New research directions for disc regeneration and therapy. 2019, Pubmed
Mohanty, Chondrocyte-like nested cells in the aged intervertebral disc are late-stage nucleus pulposus cells. 2019, Pubmed
Nguyen, Genomicus in 2022: comparative tools for thousands of genomes and reconstructed ancestors. 2022, Pubmed
Nishikata, Profiles of maternally expressed genes in fertilized eggs of Ciona intestinalis. 2001, Pubmed
Nworu, Leiomodin 3 and tropomodulin 4 have overlapping functions during skeletal myofibrillogenesis. 2015, Pubmed , Xenbase
Oda-Ishii, Lineage-independent mosaic expression and regulation of the Ciona multidom gene in the ancestral notochord. 2007, Pubmed
Ohmae, Actin-binding protein coronin 1A controls osteoclastic bone resorption by regulating lysosomal secretion of cathepsin K. 2017, Pubmed
Paavola, Histochemistry of the developing notochord, perichordal sheath and vertebrae in Danforth's short-tail (sd) and normal C57BL/6 mice. 1980, Pubmed
Park, CORO7 functions as a scaffold protein for the core kinase complex assembly of the Hippo pathway. 2021, Pubmed
Paysan-Lafosse, InterPro in 2022. 2023, Pubmed
PEACOCK, Observations on the prenatal development of the intervertebral disc in man. 1951, Pubmed
PEACOCK, Observations on the postnatal structure of the intervertebral disc in man. 1952, Pubmed
Peck, Whole Transcriptome Analysis of Notochord-Derived Cells during Embryonic Formation of the Nucleus Pulposus. 2017, Pubmed
Pfirrmann, Magnetic resonance classification of lumbar intervertebral disc degeneration. 2001, Pubmed
Pijuan-Sala, A single-cell molecular map of mouse gastrulation and early organogenesis. 2019, Pubmed
Piprode, An optimized step-by-step protocol for isolation of nucleus pulposus, annulus fibrosus, and end plate cells from the mouse intervertebral discs and subsequent preparation of high-quality intact total RNA. 2020, Pubmed
Posokhova, Essential role of the m2R-RGS6-IKACh pathway in controlling intrinsic heart rate variability. 2013, Pubmed
Postlethwait, The zebrafish genome in context: ohnologs gone missing. 2007, Pubmed
Prasobh, The repertoire of heterotrimeric G proteins and RGS proteins in Ciona intestinalis. 2009, Pubmed
Reeves, Anterior-posterior regionalized gene expression in the Ciona notochord. 2014, Pubmed
Roadcap, The role of mammalian coronins in development and disease. 2008, Pubmed
Rodrigues-Pinto, Human notochordal cell transcriptome unveils potential regulators of cell function in the developing intervertebral disc. 2018, Pubmed
Rybakin, Molecular mechanism underlying the association of Coronin-7 with Golgi membranes. 2008, Pubmed
Saint-Jeannet, Whole-Mount In Situ Hybridization of Xenopus Embryos. 2017, Pubmed , Xenbase
Satoh, How was the notochord born? 2012, Pubmed
Satou, A Manually Curated Gene Model Set for an Ascidian, Ciona robusta (Ciona intestinalis Type A). 2022, Pubmed
Satou, Gene expression profiles in Ciona intestinalis tailbud embryos. 2001, Pubmed
Satou, A cDNA resource from the basal chordate Ciona intestinalis. 2002, Pubmed
Satou, Improved genome assembly and evidence-based global gene model set for the chordate Ciona intestinalis: new insight into intron and operon populations. 2008, Pubmed
Satou, A Nearly Complete Genome of Ciona intestinalis Type A (C. robusta) Reveals the Contribution of Inversion to Chromosomal Evolution in the Genus Ciona. 2019, Pubmed
Shina, Invertebrate coronins. 2008, Pubmed
Siebold, RGMs: Structural Insights, Molecular Regulation, and Downstream Signaling. 2017, Pubmed
Sierra, Evolution of the regulators of G-protein signaling multigene family in mouse and human. 2002, Pubmed
Slack, An interaction between dorsal and ventral regions of the marginal zone in early amphibian embryos. 1980, Pubmed , Xenbase
Squires, Genetic Analysis of Rare Human Variants of Regulators of G Protein Signaling Proteins and Their Role in Human Physiology and Disease. 2018, Pubmed
Stemple, Structure and function of the notochord: an essential organ for chordate development. 2005, Pubmed
Stewart, Two for the Price of One: G Protein-Dependent and -Independent Functions of RGS6 In Vivo. 2015, Pubmed
Tamura, MEGA6: Molecular Evolutionary Genetics Analysis version 6.0. 2013, Pubmed
Taylor, Genome duplication, a trait shared by 22000 species of ray-finned fish. 2003, Pubmed , Xenbase
Taylor, Comparative genomics provides evidence for an ancient genome duplication event in fish. 2001, Pubmed , Xenbase
Thompson, CLUSTAL W: improving the sensitivity of progressive multiple sequence alignment through sequence weighting, position-specific gap penalties and weight matrix choice. 1994, Pubmed
Vincent, Aging of mouse intervertebral disc and association with back pain. 2019, Pubmed
Wang, The embryonic and evolutionary boundaries between notochord and cartilage: a new look at nucleus pulposus-specific markers. 2018, Pubmed
White, A high-resolution mRNA expression time course of embryonic development in zebrafish. 2017, Pubmed
Winkler, Wnt signaling activates Shh signaling in early postnatal intervertebral discs, and re-activates Shh signaling in old discs in the mouse. 2014, Pubmed
Wolf, SCANPY: large-scale single-cell gene expression data analysis. 2018, Pubmed
Wu, Xbp1 and Brachyury establish an evolutionarily conserved subcircuit of the notochord gene regulatory network. 2022, Pubmed , Xenbase
Yamanaka, Live imaging and genetic analysis of mouse notochord formation reveals regional morphogenetic mechanisms. 2007, Pubmed
Yamashiro, Tropomodulins: pointed-end capping proteins that regulate actin filament architecture in diverse cell types. 2012, Pubmed
Yang, RGS6, a modulator of parasympathetic activation in heart. 2010, Pubmed
Yang, RGS6 is an essential tumor suppressor that prevents bladder carcinogenesis by promoting p53 activation and DNMT1 downregulation. 2016, Pubmed
