Click here to close
Hello! We notice that you are using Internet Explorer, which is not supported by Xenbase and may cause the site to display incorrectly.
We suggest using a current version of Chrome,
FireFox, or Safari.
???displayArticle.abstract???
Introduction: The Six1 transcription factor plays important roles in the development of cranial sensory organs, and point mutations underlie craniofacial birth defects. Because Six1's transcriptional activity can be modulated by interacting proteins, we previously screened for candidate interactors and identified zinc-finger MYM-containing protein 4 (Zmym4) by its inclusion of a few domains with a bona fide cofactor, Sine oculis binding protein (Sobp). Although Zmym4 has been implicated in regulating early brain development and certain cancers, its role in craniofacial development has not previously been described. Methods: We used co-immunoprecipitation and luciferase-reporter assays in cultured cells to test interactions between Zmym4 and Six1. We used knock-down and overexpression of Zmym4 in embryos to test for its effects on early ectodermal gene expression, neural crest migration and craniofacial cartilage formation. Results: We found no evidence that Zmym4 physically or transcriptionally interacts with Six1 in cultured cells. Nonetheless, knockdown of endogenous Zmym4 in embryos resulted in altered early cranial gene expression, including those expressed in the neural border, neural plate, neural crest and preplacodal ectoderm. Experimentally increasing Zmym4 levels had minor effects on neural border or neural plate genes, but altered the expression of neural crest and preplacodal genes. At larval stages, genes expressed in the otic vesicle and branchial arches showed reduced expression in Zmym4 morphants. Although we did not detect defects in neural crest migration into the branchial arches, loss of Zmym4 resulted in aberrant morphology of several craniofacial cartilages. Discussion: Although Zmym4 does not appear to function as a Six1 transcriptional cofactor, it plays an important role in regulating the expression of embryonic cranial genes in tissues critical for normal craniofacial development.
FIGURE 1. Schematic representations of the Sobp and Zmym4 proteins highlighting their different domains. (A) Sobp protein structure adapted from Tavares et al., 2021 highlighting Box2 and Box3 identified by Kenyon et al., 2005. Sobp contains two zinc fingers (ZF1, ZF2), a proline rich domain (PRD), two SUMO-interacting motifs (SIM), and a functional nuclear localization signal (NLS). (B) The Zmym4 protein contains nine zinc finger MYM-containing domains (purple boxes) identified in human ZMYM4 and aligned by sequence homology (Supplementary Figure S3). The areas of sequence homology with Sobp Box2 and Box3 are indicated. Zmym4 contains two putative NLSs, a glucocorticoid-like DNA binding domain (green box), and a C-terminal DUF3504 domain. The NLSs were identified using cNLS mapper (Kojima and Jurka, 2011), the DNA-binding and DUF3504 domains were identified using InterPro (https://www.ebi.ac.uk/interpro/) and the protein structures were generated using DOG2.0.1 (http://dog.biocuckoo.org/). Numbers on the right of each schematic indicate amino acid length of the protein.
FIGURE 2. Zmym4 does not bind to Six1 or alter the transcriptional activity of Six1, Eya1, or the Six1-Eya1 transcriptional complex in cultured cells. (A) HEK293T cells were transfected with either Myc-tagged Six1, HA-tagged Zmym4, or both and were tested for co-immunoprecipitation (Co-IP) with anti-Myc tagged magnetic beads. In the Co-IP assay (IPanti-Myc), when Six1 was transfected alone, it bound to the Myc-tagged beads (left lane: Zmym4-3HA (), Six1-Myc (+)), whereas when Zmym4 was transfected alone, it did not bind, as expected (middle lane: Zmym4-3HA (+), Six1-Myc ()). When both were transfected, (right lane: Zmym4-3HA (+), Six1-Myc (+)), Six1 was immunoprecipitated by the beads but Zmym4 was not detected in the sample. The flowthrough lanes contained detectable Myc-tagged Six1 but no HA-tagged Zmym4 (left lane), detectable HA-tagged Zmym4 but no Myc-tagged Six1 (middle lane) and detectable Myc-tagged Six1 and HA-tagged Zmym4 (right lane). (B) Luciferase activity of the pGL3-6XMEF-luciferase reporter in HEK293T cells transfected with different combinations of empty vector control, Six1, Eya1, and Zmym4 plasmids. Data were normalized to Renilla expressed by a constitutively active promoter. There was no significant difference between the transcriptional activity of Six1 alone, Zmym4 alone and Six1+Zmym4, between Eya1 alone and Eya1+Zmym4, or between Six1+Eya1 and Six1+Eya1+Zmym4 (ns = p > 0.05).
FIGURE 3. Altering the levels of Zmym4 in embryos differentially altered the expression of early cranial genes. (A) In the neural border zone, knockdown of Zmym4 by MO injection (A1) resulted in decreased expression of msx1 and tfap2α and broader expression of pax3 on the MO-injected side compared to the control (Ctrl) side of the same embryo. Increased expression of Zmym4 by mRNA injection (A2) caused no change in expression in most embryos. The percentages of embryos that showed “no change” (green), “increased” (pink), and “decreased” (black) expression on the injected side compared to the control side of the same embryo are reported in the bar graphs; the number of embryos examined for each gene is indicated within the bar. (B) In the neural plate, knockdown of Zmym4 (B1) resulted primarily in expanded expression of sox2, sox11, and irx1, whereas increased expression of Zmym4 (B2) caused no change in their expression in most embryos. Bar graphs are as in (A). (C) In the neural crest, knockdown of Zmym4 (C1) resulted primarily in reduced expression of foxd3 and sox9. Increased expression of Zmym4 (C2) primarily increased foxd3 expression, and caused broader sox9 expression in some embryos (∼35%; C2) and reduced expression in others (∼41%; D2). Bar graphs are as in (A). (D) In the preplacodal ectoderm, knockdown of Zmym4 (D1) primarily reduced the expression of six1, irx1, sox9; in contrast, nearly equal numbers of embryos showed no change, expanded or reduced expression of sox11. Increased expression of Zmym4 (D2) showed a minor decrease in six1, whereas for sox11, irx1 and sox9 some embryos showed broader expression while others showed reduced expression. In the D2 embryo images, PPE expression of six1 on mRNA-injected side is slightly reduced compared to control, sox11 is reduced and irx1 is reduced in the anterior placode (arrows). In D2, sox9 is reduced in the otic placode on the injected side (red bar) compared to control (black bar); in C2, sox9 is larger in the otic placode on the injected side (red bar) compared to control (black bar). Bar graphs are as in (A). All embryo images are anterior views with dorsal to the top. np, neural plate. Black scale bars in top right corners = 300 μm.
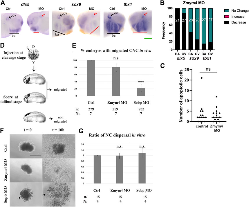
FIGURE 4. Loss of Zmym4 caused reduced otic vesicle and branchial arch gene expression. (A) Knockdown of Zmym4 reduced the expression dlx5, sox9, and tbx1 in larval otic vesicles (ov, arrows) and branchial arches (ba, underlined) on the MO-injected side compared to the control (Ctrl) side of the same embryo. Green scale bar in lower right corner indicates 200 μm. (B) The percentages of embryos that showed “no change” (green), “increased” (pink), or “decreased” (black) expression on the MO-injected side compared to the control side of the same embryo; the number of embryos examined for each gene is indicated within the bar. Zmym4 knockdown reduced the OV and BA expression of dlx5 in nearly every embryo, whereas it reduced sox9 or tbx1 expression only in small percentages of embryos. (C) Scatter plot of the number of apoptotic cells counted on the control and MO-injected sides of Zmym4 morphant larvae (n = 15). There was no significant difference (ns = p > 0.05) in the number of apoptotic cells after loss of Zmym4. (D) Blastomeres on the dorsal (D) animal side of cleavage stage embryos were microinjected with mbGFP mRNA ± Zmym4 MOs or Sobp MOs. At tailbud stages, embryos were scored as “migrated” if some fluorescently labeled NC entered a migratory pathway and as “non-migrated” if none of them entered any pathway. Embryo images downloaded from Xenbase (https://www.xenbase.org/xenbase/zahn.do). (E) The percentage of embryos with migrated NC cells in the assay shown in (D) n = the number of embryos analyzed; N = the number of independent trials. n. s. = not significant compared to controls. ***, p < 0.001, Student’s t-test (F) DIC images of typical cranial NC explants when they first adhered to the substrate (t = 0) and 10 h later (t = 10h). Arrowheads indicate Sobp morphant cells that are rounded rather than flattened on the FN substrate. Scale bar = 200 μm. (G) The ratio of the area the NC covered between the start and end of the culture period (end/beginning) (NC dispersal). n. s. = not significant compared to controls (p > 0.05, Student’s t-test). n = the number of embryos analyzed; N = the number of independent trials.
FIGURE 5. Loss of Zmym4 results in craniofacial cartilage dysmorphologies. (A) Top: ventral views of Alcian blue stained heads from a control tadpole and a sibling Zmym4 morphant (Zmym4 MO). Loss of Zmym4 on the right side of the tadpole resulted in compression of the infrarostralcartilage (I), thickening and shortening of the Meckel’s cartilage (mc), shortening and compression of the ceratohyalcartilage (ch) and reduced size of the ceratobranchial cartilages (cb). The otic capsule (oc) also was reduced in size on the injected side. Bottom: tracing of the craniofacial cartilages to better demonstrate the differences in morphology between the control and morphant infrarostral (orange), Meckel’s (red), ceratohyal (yellow), ceratobranchial (green) and otic capsule (blue) cartilages. Black scale bars in top right corners = 200 μm. (B) Bar graph depicting the percentage of Zmym4 morphants (n = 76) that displayed either “normal” (black), mildly affected (pink), or severely aberrant (green) morphology for each of the five craniofacial cartilages analyzed.
Acampora,
Craniofacial, vestibular and bone defects in mice lacking the Distal-less-related gene Dlx5.
1999, Pubmed
Acampora,
Craniofacial, vestibular and bone defects in mice lacking the Distal-less-related gene Dlx5.
1999,
Pubmed Anderson,
Dual transcriptional activities of SIX proteins define their roles in normal and ectopic eye development.
2012,
Pubmed Balsalobre,
Pioneer factors as master regulators of the epigenome and cell fate.
2022,
Pubmed Brown,
Dlx gene expression during chick inner ear development.
2005,
Pubmed Brugmann,
Six1 promotes a placodal fate within the lateral neurogenic ectoderm by functioning as both a transcriptional activator and repressor.
2004,
Pubmed
,
Xenbase Buller,
Molecular effects of Eya1 domain mutations causing organ defects in BOR syndrome.
2001,
Pubmed Cheng,
SIX1 and DACH1 influence the proliferation and apoptosis of hepatocellular carcinoma through regulating p53.
2018,
Pubmed Cibis,
Characterization of the zinc finger proteins ZMYM2 and ZMYM4 as novel B-MYB binding proteins.
2020,
Pubmed Connaughton,
Mutations of the Transcriptional Corepressor ZMYM2 Cause Syndromic Urinary Tract Malformations.
2020,
Pubmed
,
Xenbase Cousin,
ADAM13 function is required in the 3 dimensional context of the embryo during cranial neural crest cell migration in Xenopus laevis.
2012,
Pubmed
,
Xenbase Cousin,
Cranial Neural Crest Explants.
2018,
Pubmed
,
Xenbase Depew,
Dlx5 regulates regional development of the branchial arches and sensory capsules.
1999,
Pubmed Ford,
Cell cycle-regulated phosphorylation of the human SIX1 homeodomain protein.
2000,
Pubmed
,
Xenbase Garg,
Tbx1, a DiGeorge syndrome candidate gene, is regulated by sonic hedgehog during pharyngeal arch development.
2001,
Pubmed Goyal,
Targeting FGFR inhibition in cholangiocarcinoma.
2021,
Pubmed Goyal,
Polyclonal Secondary FGFR2 Mutations Drive Acquired Resistance to FGFR Inhibition in Patients with FGFR2 Fusion-Positive Cholangiocarcinoma.
2017,
Pubmed Goyal,
TAS-120 Overcomes Resistance to ATP-Competitive FGFR Inhibitors in Patients with FGFR2 Fusion-Positive Intrahepatic Cholangiocarcinoma.
2019,
Pubmed Gray,
Mouse brain organization revealed through direct genome-scale TF expression analysis.
2004,
Pubmed Greenhill,
Three more genes linked with childhood obesity.
2020,
Pubmed Grocott,
The peripheral sensory nervous system in the vertebrate head: a gene regulatory perspective.
2012,
Pubmed Hintze,
Cell interactions, signals and transcriptional hierarchy governing placode progenitor induction.
2017,
Pubmed Jabbari,
The Diverging Routes of BORIS and CTCF: An Interactomic and Phylogenomic Analysis.
2018,
Pubmed Jones,
Prevention of the neurocristopathy Treacher Collins syndrome through inhibition of p53 function.
2008,
Pubmed Kalkat,
MYC Protein Interactome Profiling Reveals Functionally Distinct Regions that Cooperate to Drive Tumorigenesis.
2018,
Pubmed Kazak,
Alternative translation initiation augments the human mitochondrial proteome.
2013,
Pubmed Keer,
Mcrs1 is required for branchial arch and cranial cartilage development.
2022,
Pubmed Kenyon,
Fly SIX-type homeodomain proteins Sine oculis and Optix partner with different cofactors during eye development.
2005,
Pubmed Klein,
Genetic and genomic tools for Xenopus research: The NIH Xenopus initiative.
2002,
Pubmed
,
Xenbase Klein,
The first cleavage furrow demarcates the dorsal-ventral axis in Xenopus embryos.
1987,
Pubmed
,
Xenbase Klingbeil,
Novel EYA1 variants causing Branchio-oto-renal syndrome.
2017,
Pubmed Kojima,
Crypton transposons: identification of new diverse families and ancient domestication events.
2011,
Pubmed Lamoliatte,
Uncovering the SUMOylation and ubiquitylation crosstalk in human cells using sequential peptide immunopurification.
2017,
Pubmed Lee,
Novel EYA1 mutation in a Korean branchio-oto-renal syndrome family.
2007,
Pubmed Li,
EYA1 mutations associated with the branchio-oto-renal syndrome result in defective otic development in Xenopus laevis.
2010,
Pubmed
,
Xenbase Maharana,
A gene regulatory network underlying the formation of pre-placodal ectoderm in Xenopus laevis.
2018,
Pubmed
,
Xenbase Marenne,
Exome Sequencing Identifies Genes and Gene Sets Contributing to Severe Childhood Obesity, Linking PHIP Variants to Repressed POMC Transcription.
2020,
Pubmed Miyata,
Regional differences of proteins in isolated cells of early embryos of Xenopus laevis.
1987,
Pubmed
,
Xenbase Moody,
Transcriptional regulation of cranial sensory placode development.
2015,
Pubmed Moody,
Lineage Tracing and Fate Mapping in Xenopus Embryos.
2018,
Pubmed
,
Xenbase Moody,
Using Xenopus to discover new genes involved in branchiootorenal spectrum disorders.
2015,
Pubmed
,
Xenbase Moody,
Segregation of fate during cleavage of frog (Xenopus laevis) blastomeres.
1990,
Pubmed
,
Xenbase Moon,
Expression and Mutation Alterations of ZMYM4 Gene in Gastric and Colonic Cancers.
2021,
Pubmed Moraes,
Tbx1 is required for proper neural crest migration and to stabilize spatial patterns during middle and inner ear development.
2005,
Pubmed Mori-Akiyama,
Sox9 is required for determination of the chondrogenic cell lineage in the cranial neural crest.
2003,
Pubmed Neilson,
Pa2G4 is a novel Six1 co-factor that is required for neural crest and otic development.
2017,
Pubmed
,
Xenbase Neilson,
Mcrs1 interacts with Six1 to influence early craniofacial and otic development.
2020,
Pubmed
,
Xenbase Neilson,
Developmental expression patterns of candidate cofactors for vertebrate six family transcription factors.
2010,
Pubmed
,
Xenbase Pan,
Unanticipated broad phylogeny of BEN DNA-binding domains revealed by structural homology searches.
2023,
Pubmed Patrick,
Biochemical and functional characterization of six SIX1 Branchio-oto-renal syndrome mutations.
2009,
Pubmed Regan,
Obesity Genomics and Metabolomics: a Nexus of Cardiometabolic Risk.
2020,
Pubmed Riddiford,
Dissecting the pre-placodal transcriptome to reveal presumptive direct targets of Six1 and Eya1 in cranial placodes.
2016,
Pubmed
,
Xenbase Ross,
The emerging roles of ribosome biogenesis in craniofacial development.
2014,
Pubmed Ruf,
SIX1 mutations cause branchio-oto-renal syndrome by disruption of EYA1-SIX1-DNA complexes.
2004,
Pubmed Saint-Germain,
Specification of the otic placode depends on Sox9 function in Xenopus.
2004,
Pubmed
,
Xenbase Sanggaard,
Branchio-oto-renal syndrome: detection of EYA1 and SIX1 mutations in five out of six Danish families by combining linkage, MLPA and sequencing analyses.
2007,
Pubmed Shah,
Six1 proteins with human branchio-oto-renal mutations differentially affect cranial gene expression and otic development.
2020,
Pubmed
,
Xenbase Shapson-Coe,
Aicardi-Goutières Syndrome associated mutations of RNase H2B impair its interaction with ZMYM3 and the CoREST histone-modifying complex.
2019,
Pubmed Silver,
Functional dissection of eyes absent reveals new modes of regulation within the retinal determination gene network.
2003,
Pubmed Spada,
Genome-wide association analysis of actigraphic sleep phenotypes in the LIFE Adult Study.
2016,
Pubmed Spokony,
The transcription factor Sox9 is required for cranial neural crest development in Xenopus.
2002,
Pubmed
,
Xenbase Streit,
Specification of sensory placode progenitors: signals and transcription factor networks.
2018,
Pubmed Svensson,
Evolutionary innovation in the vertebrate jaw: A derived morphology in anuran tadpoles and its possible developmental origin.
2005,
Pubmed
,
Xenbase Tavares,
Sobp modulates the transcriptional activation of Six1 target genes and is required during craniofacial development.
2021,
Pubmed
,
Xenbase Tazumi,
Paraxial T-box genes, Tbx6 and Tbx1, are required for cranial chondrogenesis and myogenesis.
2010,
Pubmed
,
Xenbase Thomas,
Rolling-circle transposons catalyze genomic innovation in a mammalian lineage.
2014,
Pubmed Tsusaka,
The fibronectin type-III (FNIII) domain of ATF7IP contributes to efficient transcriptional silencing mediated by the SETDB1 complex.
2020,
Pubmed Walker,
A two-color acid-free cartilage and bone stain for zebrafish larvae.
2007,
Pubmed Weir,
Trim-Away mediated knock down uncovers a new function for Lbh during gastrulation of Xenopus laevis.
2021,
Pubmed
,
Xenbase Xiang,
The role of genes affected by human evolution marker GNA13 in schizophrenia.
2020,
Pubmed Yan,
foxD5 plays a critical upstream role in regulating neural ectodermal fate and the onset of neural differentiation.
2009,
Pubmed
,
Xenbase Yin,
Identification of circ_0000375 and circ_0011536 as novel diagnostic biomarkers of colorectal cancer.
2022,
Pubmed Yu,
Fusion Gene Detection in Prostate Cancer Samples Enhances the Prediction of Prostate Cancer Clinical Outcomes from Radical Prostatectomy through Machine Learning in a Multi-Institutional Analysis.
2023,
Pubmed Zaghloul,
Alterations of rx1 and pax6 expression levels at neural plate stages differentially affect the production of retinal cell types and maintenance of retinal stem cell qualities.
2007,
Pubmed
,
Xenbase Zhang,
Strong and weak cross-inheritance of substance use disorders in a nationally representative sample.
2022,
Pubmed