XB-ART-60371
iScience
2023 Sep 20;2610:108075. doi: 10.1016/j.isci.2023.108075.
Show Gene links
Show Anatomy links
Addition of exogenous diacylglycerol enhances Wnt/β-catenin signaling through stimulation of macropinocytosis.
Azbazdar Y, Tejeda-Munoz N, Monka JC, Dayrit A, Binder G, Ozhan G, De Robertis EM.
???displayArticle.abstract???
Activation of Wnt signaling triggers macropinocytosis and drives many tumors. We now report that the exogenous addition of the second messenger lipid sn-1,2 DAG to the culture medium rapidly induces macropinocytosis. This is accompanied by potentiation of the effects of added Wnt3a recombinant protein or the glycogen synthase kinase 3 (GSK3) inhibitor lithium chloride (LiCl, which mimics Wnt signaling) in luciferase transcriptional reporter assays. In a colorectal carcinoma cell line in which mutation of adenomatous polyposis coli (APC) causes constitutive Wnt signaling, DAG addition increased levels of nuclear β-catenin, and this increase was partially inhibited by an inhibitor of macropinocytosis. DAG also expanded multivesicular bodies marked by the tetraspan protein CD63. In an in vivo situation, microinjection of DAG induced Wnt-like twinned body axes when co-injected with small amounts of LiCl into Xenopus embryos. These results suggest that the DAG second messenger plays a role in Wnt-driven cancer progression.
???displayArticle.pubmedLink??? 37860772
???displayArticle.pmcLink??? PMC10582480
???displayArticle.link??? iScience
Species referenced: Xenopus laevis
Genes referenced: axin1 calr cd63 lrp6 sox2 wnt3a
GO keywords: phosphatidylinositol-3,4,5-trisphosphate binding [+]
???attribute.lit??? ???displayArticles.show???
|
|
Graphical abstract |
|
|
Figure 1Diagram of the regulation of macropinocytosis by PI3K, DAG, Wnt/β-catenin, GSK3, APC, and Axin1 from the literature and the present paper PI3K activated by RTKs or G-protein coupled receptors leads to the generation of PIP3 in the plasma membrane, which triggers the formation of macropinocytic cups by the actin cytoskeletal machinery network. PIP3 activates PLCγ and is itself converted into DAG, which in turn activates PKC which is required for cup closure and completion of macropinocytosis.26 In the lower part of the diagram, Wnt signaling, through its Frizzled (Fzd) and LRP6 receptors, inhibits a destruction complex containing GSK3, APC, and Axin1 by translocating it into MVBs. In the absence of Wnt, GSK3 normally suppresses macropinocytosis.29 LiCl, used in this study, induces macropinocytosis by inhibiting GSK3. Exogenous DAG (purple oval) increases Wnt signaling by sequestration of the GSK3/APC/Axin1 destruction complex. |
|
|
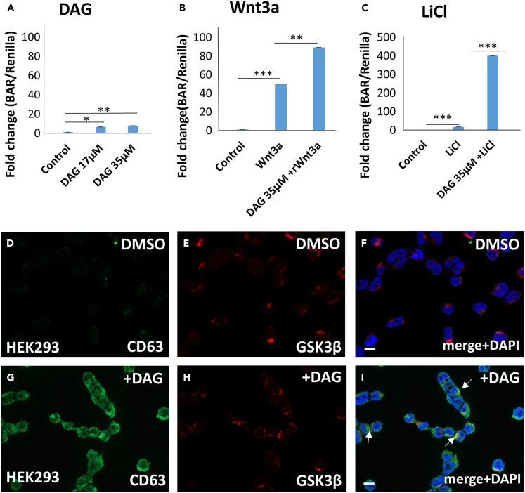
Figure 2Exogenous DAG added to the culture medium stimulates macropinocytosis in HEK293 cells (A and B) 35 μM DAG, but not DMSO, increases the uptake of TMR-dextran 70 kDa, a marker of macropinocytosis after 1 h of addition. (C) Quantification of TMR-dextran uptake after 1 h incubation with DAG using ImageJ. (D and E) After overnight incubation, DAG treated cells contain small but numerous macropinocytic vesicles. (F) Quantification with ImageJ of TMR-dextran uptake after overnight incubation with DAG. Scale bars, 10 μM; ∗∗p < 0.01 and ∗∗∗p < 0.001. Data are represented as mean ± SD. |
|
|
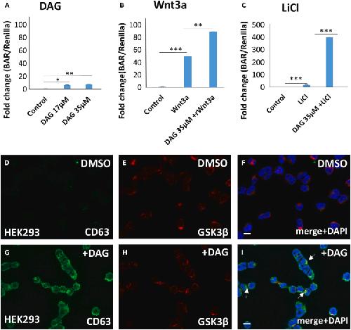
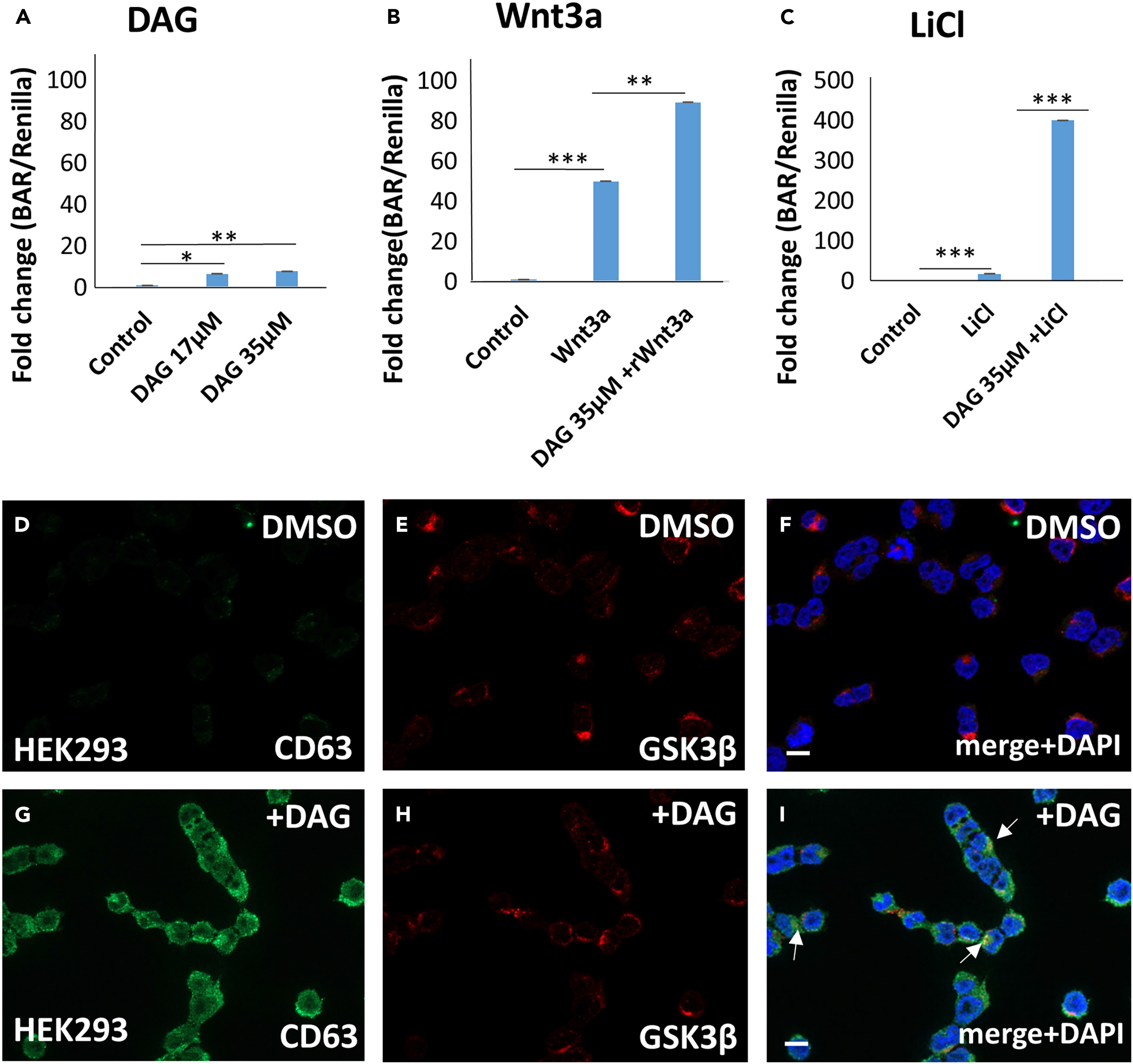
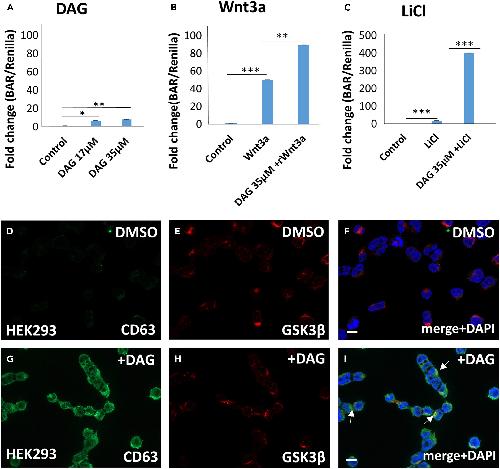
Figure 3DAG increases β-catenin activated reporter in HEK293 BAR/Renilla cells, and stabilizes MVB marker CD63 (A) Exogenous DAG stimulated BAR-luciferase even in the absence of Wnt; this is probably due to the previously described weak background of endogenous Wnt signaling in this cell line. (B) In the presence of recombinant Wnt3a, 35 μM DAG stimulated the β-catenin transcriptional response. (C) The response to LiCl, a GSK3 inhibitor that mimics Wnt signaling, was greatly increased by exogenous DAG. Each bar represents a biological triplicate. (D) The MVB/lysosome marker CD63 was weakly stained in control HEK293 cells. (E) GSK3β staining of HEK293 control cells. (F) Merge with DAPI nuclear staining. (G) CD63 staining was stabilized in HEK293 cells after 2 h DAG treatment. (H) GSK3β staining in DAG treated HEK293 cells. (I) Merge with DAPI showed that after DAG induction GSK3β is co-localized with CD63. Scale bars, 10 μM; ∗p < 0.05, ∗∗p < 0.01 and ∗∗∗p < 0.001. Data are represented as mean ± SD. See also Figure S1. |
|
|
Figure 4Addition of DAG rapidly increases macropinosome-like vesicles in the plasma membrane, and elevates levels of nuclear β-catenin and of the MVB marker CD63 in SW480 CRC cells (A) Total β-catenin staining of SW480 control cells treated with DMSO. (B) CD63 staining of same cells. (C) Merge with DAPI staining. (D) The addition of DAG (35 μM dissolved in DMSO) to the culture medium increased nuclear β-catenin levels within 1 h in these cancer cells. (E) The MVB/lysosome marker CD63 was also elevated by DAG addition, presumably as a consequence of increased macropinocytosis. (F) Merge with DAPI DNA staining confirming the increase in nuclear β-catenin induced by DAG. Scale bars, 10 μM. (G) Western blot of SW480 cells treated with DMSO alone or 35 μM DAG in DMSO for 1 h. GAPDH was used as a loading control, note that the ratios of β-catenin and CD63 to GAPDH are increased by exogenous DAG. (H and I) Transfected membrane-GFP demarcating the plasma membrane of two SW480 cells. DAG treatment strongly increased macropinocytic-like vesicle membrane activity (arrowhead and inset) in the plasma membrane. These are still images from a 15 min movie shown in Video S1. See also Video S2 showing that the increase in macropinocytosis occurs within the first few minutes of DAG addition. See also Videos S1 and S2. |
|
|
Figure 5The macropinocytosis inhibitor EIPA reduces nuclear β-catenin levels induced by DAG (A and B) Control SW480 cells were treated with DMSO (3%) for 1 h and counterstained with DAPI. (C and D) The addition of DAG in the culture medium strongly increased β-catenin levels in SW480 cells in which Wnt/β-catenin is constitutively activated due to APC mutation. (E and F) The addition of EIPA (50 μM) partially reduced β-catenin levels, as can be noted in the decreased β-catenin/DAPI ratio in the merged images. Similar results were obtained in two independent experiments. Scale bars, 10 μM. (G) Quantification of the increase of β-catenin levels by DAG and its inhibition by EIPA. ∗p < 0.05, ∗∗p < 0.01 and ∗∗p < 0.01. Data are represented as mean ± SD. |
|
|
Figure 6DAG microinjection into Xenopus embryos causes the development of twinned axes in collaboration with the Wnt-mimic LiCl (A) Experimental design, a single 4 nL injection into a ventral blastomere at 4 cell stage. (B) Uninjected control sibling at early tailbud (n = 33). (C) LiCl injection (300 mM) causes weak dorsalization indicated by expanded anterior structures (n = 27, 100% with enlarged head phenotype). (D) DAG (3 mM) together with LiCl induces the formation of partial double axes of the type caused by Wnt signaling (double axes in 62.3% of the embryos, n = 130, three experiments). Arrows show the first and secondary axes. Injection of DAG without LiCl had no effect (n = 37). (E) In situ hybridization with the pan-neural SOX2 marker in control embryos. (F) In LiCl microinjected embryos SOX2 neural staining was stronger, but only single axes were observed. (G) SOX2 staining in embryos co-injected with DAG and LiCl showing two neural axes (arrows); this indicates a higher level of Wnt signaling in vivo. Scale bar, 200 μM. |
|
|
Supplemental Figure S1. β-catenin levels in cytoplasmic vesicles are induced by DAG in HEK293 with low levels of endogenous Wnt signaling, related to Figure 3 (A) Total β-catenin staining of HEK293 cells. (B) Merge with DAPI staining. (C) The addition of DAG (35 µM) increases β-catenin levels in cytoplasmic vesicles within 2h in HEK293 cells; β-catenin is known to relocalize to MVBs together with its destruction complex19 (D) Merge with DAPI staining in DAG stimulated HEK293 cells. Scale bars are 10 µM. |
|
|
|
|
|
Figure 1. Diagram of the regulation of macropinocytosis by PI3K, DAG, Wnt/β-catenin, GSK3, APC, and Axin1 from the literature and the present paperPI3K activated by RTKs or G-protein coupled receptors leads to the generation of PIP3 in the plasma membrane, which triggers the formation of macropinocytic cups by the actin cytoskeletal machinery network. PIP3 activates PLCγ and is itself converted into DAG, which in turn activates PKC which is required for cup closure and completion of macropinocytosis.26 In the lower part of the diagram, Wnt signaling, through its Frizzled (Fzd) and LRP6 receptors, inhibits a destruction complex containing GSK3, APC, and Axin1 by translocating it into MVBs. In the absence of Wnt, GSK3 normally suppresses macropinocytosis.29 LiCl, used in this study, induces macropinocytosis by inhibiting GSK3. Exogenous DAG (purple oval) increases Wnt signaling by sequestration of the GSK3/APC/Axin1 destruction complex. |
|
|
Figure 2. Exogenous DAG added to the culture medium stimulates macropinocytosis in HEK293 cells(A and B) 35 μM DAG, but not DMSO, increases the uptake of TMR-dextran 70 kDa, a marker of macropinocytosis after 1 h of addition.(C) Quantification of TMR-dextran uptake after 1 h incubation with DAG using ImageJ.(D and E) After overnight incubation, DAG treated cells contain small but numerous macropinocytic vesicles.(F) Quantification with ImageJ of TMR-dextran uptake after overnight incubation with DAG. Scale bars, 10 μM; ∗∗p < 0.01 and ∗∗∗p < 0.001. Data are represented as mean ± SD. |
|
|
Figure 3. DAG increases β-catenin activated reporter in HEK293 BAR/Renilla cells, and stabilizes MVB marker CD63(A) Exogenous DAG stimulated BAR-luciferase even in the absence of Wnt; this is probably due to the previously described weak background of endogenous Wnt signaling in this cell line.(B) In the presence of recombinant Wnt3a, 35 μM DAG stimulated the β-catenin transcriptional response.(C) The response to LiCl, a GSK3 inhibitor that mimics Wnt signaling, was greatly increased by exogenous DAG. Each bar represents a biological triplicate.(D) The MVB/lysosome marker CD63 was weakly stained in control HEK293 cells.(E) GSK3β staining of HEK293 control cells.(F) Merge with DAPI nuclear staining.(G) CD63 staining was stabilized in HEK293 cells after 2 h DAG treatment.(H) GSK3β staining in DAG treated HEK293 cells.(I) Merge with DAPI showed that after DAG induction GSK3β is co-localized with CD63. Scale bars, 10 μM; ∗p < 0.05, ∗∗p < 0.01 and ∗∗∗p < 0.001. Data are represented as mean ± SD. See also Figure S1. |
|
|
Figure 4. Addition of DAG rapidly increases macropinosome-like vesicles in the plasma membrane, and elevates levels of nuclear β-catenin and of the MVB marker CD63 in SW480 CRC cells(A) Total β-catenin staining of SW480 control cells treated with DMSO.(B) CD63 staining of same cells.(C) Merge with DAPI staining.(D) The addition of DAG (35 μM dissolved in DMSO) to the culture medium increased nuclear β-catenin levels within 1 h in these cancer cells.(E) The MVB/lysosome marker CD63 was also elevated by DAG addition, presumably as a consequence of increased macropinocytosis.(F) Merge with DAPI DNA staining confirming the increase in nuclear β-catenin induced by DAG. Scale bars, 10 μM.(G) Western blot of SW480 cells treated with DMSO alone or 35 μM DAG in DMSO for 1 h. GAPDH was used as a loading control, note that the ratios of β-catenin and CD63 to GAPDH are increased by exogenous DAG.(H and I) Transfected membrane-GFP demarcating the plasma membrane of two SW480 cells. DAG treatment strongly increased macropinocytic-like vesicle membrane activity (arrowhead and inset) in the plasma membrane. These are still images from a 15 min movie shown in Video S1. See also Video S2 showing that the increase in macropinocytosis occurs within the first few minutes of DAG addition. See also Videos S1 and S2. |
|
|
Figure 5. The macropinocytosis inhibitor EIPA reduces nuclear β-catenin levels induced by DAG(A and B) Control SW480 cells were treated with DMSO (3%) for 1 h and counterstained with DAPI.(C and D) The addition of DAG in the culture medium strongly increased β-catenin levels in SW480 cells in which Wnt/β-catenin is constitutively activated due to APC mutation.(E and F) The addition of EIPA (50 μM) partially reduced β-catenin levels, as can be noted in the decreased β-catenin/DAPI ratio in the merged images. Similar results were obtained in two independent experiments. Scale bars, 10 μM.(G) Quantification of the increase of β-catenin levels by DAG and its inhibition by EIPA. ∗p < 0.05, ∗∗p < 0.01 and ∗∗p < 0.01. Data are represented as mean ± SD. |
|
|
Figure 6. DAG microinjection into Xenopus embryos causes the development of twinned axes in collaboration with the Wnt-mimic LiCl(A) Experimental design, a single 4 nL injection into a ventral blastomere at 4 cell stage.(B) Uninjected control sibling at early tailbud (n = 33).(C) LiCl injection (300 mM) causes weak dorsalization indicated by expanded anterior structures (n = 27, 100% with enlarged head phenotype).(D) DAG (3 mM) together with LiCl induces the formation of partial double axes of the type caused by Wnt signaling (double axes in 62.3% of the embryos, n = 130, three experiments). Arrows show the first and secondary axes. Injection of DAG without LiCl had no effect (n = 37).(E) In situ hybridization with the pan-neural SOX2 marker in control embryos.(F) In LiCl microinjected embryos SOX2 neural staining was stronger, but only single axes were observed.(G) SOX2 staining in embryos co-injected with DAG and LiCl showing two neural axes (arrows); this indicates a higher level of Wnt signaling in vivo. Scale bar, 200 μM. |
References [+] :
Albrecht,
Cell Biology of Canonical Wnt Signaling.
2021, Pubmed
Albrecht, Cell Biology of Canonical Wnt Signaling. 2021, Pubmed
Albrecht, GSK3 Inhibits Macropinocytosis and Lysosomal Activity through the Wnt Destruction Complex Machinery. 2020, Pubmed , Xenbase
Araki, A role for phosphoinositide 3-kinase in the completion of macropinocytosis and phagocytosis by macrophages. 1996, Pubmed
Azbazdar, Comparative membrane lipidomics of hepatocellular carcinoma cells reveals diacylglycerol and ceramide as key regulators of Wnt/β-catenin signaling and tumor growth. 2023, Pubmed
Bar-Sagi, Induction of membrane ruffling and fluid-phase pinocytosis in quiescent fibroblasts by ras proteins. 1986, Pubmed
Biechele, Assaying beta-catenin/TCF transcription with beta-catenin/TCF transcription-based reporter constructs. 2008, Pubmed
Clevers, Wnt/β-catenin signaling and disease. 2012, Pubmed
Colozza, Wnt-inducible Lrp6-APEX2 interacting proteins identify ESCRT machinery and Trk-fused gene as components of the Wnt signaling pathway. 2020, Pubmed , Xenbase
Commisso, Macropinocytosis of protein is an amino acid supply route in Ras-transformed cells. 2013, Pubmed
Cooke, Overarching roles of diacylglycerol signaling in cancer development and antitumor immunity. 2022, Pubmed
Czech, PIP2 and PIP3: complex roles at the cell surface. 2000, Pubmed
Faux, Restoration of full-length adenomatous polyposis coli (APC) protein in a colon cancer cell line enhances cell adhesion. 2004, Pubmed
Galluzzi, WNT Signaling in Cancer Immunosurveillance. 2019, Pubmed
Griner, Protein kinase C and other diacylglycerol effectors in cancer. 2007, Pubmed
Haigler, Rapid stimulation of pinocytosis in human carcinoma cells A-431 by epidermal growth factor. 1979, Pubmed
Kao, Lithium-induced respecification of pattern in Xenopus laevis embryos. NULL, Pubmed , Xenbase
Khalaf, Role of Wnt/β-catenin signaling in hepatocellular carcinoma, pathogenesis, and clinical significance. 2018, Pubmed
Kinzler, Lessons from hereditary colorectal cancer. 1996, Pubmed
Koivusalo, Amiloride inhibits macropinocytosis by lowering submembranous pH and preventing Rac1 and Cdc42 signaling. 2010, Pubmed
Lambies, Macropinocytosis and Cancer: From Tumor Stress to Signaling Pathways. 2022, Pubmed
Lapetina, Exogenous sn-1,2-diacylglycerols containing saturated fatty acids function as bioregulators of protein kinase C in human platelets. 1985, Pubmed
Leibovitz, Classification of human colorectal adenocarcinoma cell lines. 1976, Pubmed
MacDonald, Wnt/beta-catenin signaling: components, mechanisms, and diseases. 2009, Pubmed , Xenbase
Maki, Consumption of diacylglycerol oil as part of a reduced-energy diet enhances loss of body weight and fat in comparison with consumption of a triacylglycerol control oil. 2002, Pubmed
Newton, Diacylglycerol's affair with protein kinase C turns 25. 2004, Pubmed
Niehrs, The complex world of WNT receptor signalling. 2012, Pubmed
Nishizuka, The role of protein kinase C in cell surface signal transduction and tumour promotion. NULL, Pubmed
Nusse, Wnt/β-Catenin Signaling, Disease, and Emerging Therapeutic Modalities. 2017, Pubmed
Rebecca, A Unified Approach to Targeting the Lysosome's Degradative and Growth Signaling Roles. 2017, Pubmed
Redelman-Sidi, The Canonical Wnt Pathway Drives Macropinocytosis in Cancer. 2018, Pubmed
Rous, CONDITIONAL NEOPLASMS AND SUBTHRESHOLD NEOPLASTIC STATES : A STUDY OF THE TAR TUMORS OF RABBITS. 1941, Pubmed
Segditsas, Colorectal cancer and genetic alterations in the Wnt pathway. 2006, Pubmed
Swanson, Shaping cups into phagosomes and macropinosomes. 2008, Pubmed
Swanson, Phorbol esters stimulate macropinocytosis and solute flow through macrophages. 1989, Pubmed
Taelman, Wnt signaling requires sequestration of glycogen synthase kinase 3 inside multivesicular endosomes. 2010, Pubmed , Xenbase
Takai, Calcium-dependent activation of a multifunctional protein kinase by membrane phospholipids. 1979, Pubmed
Tejeda-Muñoz, Wnt canonical pathway activates macropinocytosis and lysosomal degradation of extracellular proteins. 2019, Pubmed
Tejeda-Muñoz, Lysosomes are required for early dorsal signaling in the Xenopus embryo. 2022, Pubmed , Xenbase
Ueda, Regulation of the transbilayer movement of diacylglycerol in the plasma membrane. 2014, Pubmed
Waisberg, Wnt-/-β-catenin pathway signaling in human hepatocellular carcinoma. 2015, Pubmed
Yoshida, Macropinocytosis, mTORC1 and cellular growth control. 2018, Pubmed
