XB-ART-60364
Cells
2023 Sep 28;1219:. doi: 10.3390/cells12192379.
Show Gene links
Show Anatomy links
Purine Biosynthesis Pathways Are Required for Myogenesis in Xenopus laevis.
Duperray M, Hardet F, Henriet E, Saint-Marc C, Boué-Grabot E, Daignan-Fornier B, Massé K, Pinson B.
???displayArticle.abstract???
Purines are required for fundamental biological processes and alterations in their metabolism lead to severe genetic diseases associated with developmental defects whose etiology remains unclear. Here, we studied the developmental requirements for purine metabolism using the amphibian Xenopus laevis as a vertebrate model. We provide the first functional characterization of purine pathway genes and show that these genes are mainly expressed in nervous and muscular embryonic tissues. Morphants were generated to decipher the functions of these genes, with a focus on the adenylosuccinate lyase (ADSL), which is an enzyme required for both salvage and de novo purine pathways. adsl.L knockdown led to a severe reduction in the expression of the myogenic regulatory factors (MRFs: Myod1, Myf5 and Myogenin), thus resulting in defects in somite formation and, at later stages, the development and/or migration of both craniofacial and hypaxial muscle progenitors. The reduced expressions of hprt1.L and ppat, which are two genes specific to the salvage and de novo pathways, respectively, resulted in similar alterations. In conclusion, our data show for the first time that de novo and recycling purine pathways are essential for myogenesis and highlight new mechanisms in the regulation of MRF gene expression.
???displayArticle.pubmedLink??? 37830593
???displayArticle.pmcLink??? PMC10571971
???displayArticle.link??? Cells
???displayArticle.grants??? [+]
PEPS2014 Retina France, PEPS2014 PEPS/IDEX CNRS/Bordeaux University
Species referenced: Xenopus tropicalis Xenopus laevis
Genes referenced: adsl hprt1 lbx1 mespa myf5 myod1 myrf odc1 pam pax3 ppat tbxt tcf15 xpnpep1
GO keywords: purinergic nucleotide receptor signaling pathway [+]
???displayArticle.antibodies??? Newt Ab1
???displayArticle.morpholinos??? adsl MO1 adsl MO2 hprt1 MO1
???attribute.lit??? ???displayArticles.show???
|
|
Figure 1. The X. laevis adsl.L gene encodes the adenylosuccinate lyase activity required in two non-sequential steps of the highly conserved purine synthesis pathways. (A) Schematic representation of the human and X. laevis purine biosynthesis pathways. Abbreviations: AMP, adenosine monophosphate; GMP, guanosine monophosphate; IMP, Inosine monophosphate; PRPP, Phosphorybosyl pyrophosphate; SAMP, Succinyl-AMP; SZMP, Succinyl-Amino Imidazole Carboxamide Ribonucleotide monophosphate; XMP, Xanthosine monophosphate; ZMP, Amino Imidazole CarboxAmide Ribonucleotide monophosphate. (B) Functional complementation of the growth defect of the yeast adenylosuccinate lyase deletion mutant via expression of the X. laevis adsl.L ortholog gene. Yeast wild-type and adsl knockout mutant (ade13 ade1) strains were either transformed with a plasmid, allowing for expression of the Saccharomyces cerevisiae (ADE13) or the X. laevis (adsl.L) adenylosuccinate lyase encoding genes, or with the empty vector (None). Serial dilutions (1/10) of transformants were dropped on SDcasaWA medium supplemented with either hypoxanthine or adenine as the sole external purine source. Plates were incubated for 48 h at 37 °C before imaging. Of note, the ade1 ade13 double deletion mutant was used in this experiment to avoid genetic instability associated with the accumulation of SZMP and/or its nucleoside derivatives observed in the single ade13 mutant [8]. |
|
|
Figure 2. Spatiotemporal expression of adsl.L gene during X. laevis embryonic development. (A) Temporal expression profiles of adsl.L gene during embryogenesis. The expression profile was determined using RT-PCR from the cDNA of the fertilized oocyte (egg) and whole embryo at indicated stages covering the different phases of X. laevis embryogenesis. The ornithine decarboxylase gene odc1.L was used as a loading control and negative controls were performed by omitting either reverse transcriptase (-RT) or RNA (-RNA) in the reaction mix. Linearity was determined via dilutions of cDNA from stage 39 for adsl.L and 41 for odc1.L. Mid-blastula transition (MBT) is indicated. (B) Spatial expression profile of adsl.L gene during embryogenesis. Whole-mount in situ hybridization with adsl.L-specific DIG-labeled antisense or sense RNA probes was performed on embryos from stages (St.) 5 to 37–39. St. 5 and 9: animal (AP) and vegetal (VP) pole views, St. 12.5 and 19: dorsal (DV) and anterior (AV) views; later stages: lateral views, with dorsal up and anterior on the right, and dorsal view at stages 37–39. Transverse sections are dorsal up. Abbreviations: ba, branchial arches; e, eye; fmb, forebrain–midbrain boundary; h, heart; l, lens; mhb, midbrain–hindbrain boundary; n: nasal placode; ov, otic vesicle; ppt, pronephric proximal tubules; pit, pronephric intermediate tubules; s, somites. Bars: 0.5 mm. |
|
|
Figure 3. The adsl.L gene is required for somites and hypaxial muscle formation in X. laevis. (A) Representative images of adsl.L morphants following adsl.L MO1 injection at either 10 ng (weak and medium curvature) or 20 ng (medium and strong curvature). (B) Quantification and statistics of the curvature phenotype. (C–G) Immunostaining with the differentiated muscle-cell-specific 12-101 antibody revealed a strong alteration of somites and hypaxial muscle formation in adsl.L knockdown and adsl.L overexpressing embryos. Representative images (D,E) and quantification and statistics (C,F,G) of somites and hypaxial muscles phenotype at tailbud (C,D) and tadpole (E–G) stages. Injected side is indicated by asterisks. S, somites; HM, hypaxial muscles. Bars: 0.5 mm. White and red arrowheads point to typical somite chevron shapes and altered somites, respectively. The adsl.L RNA* refers to mutated RNA whose translation was not affected by the adsl.L specific MOs (Figure S3). Numbers above the bars of histograms correspond to p-values. |
|
|
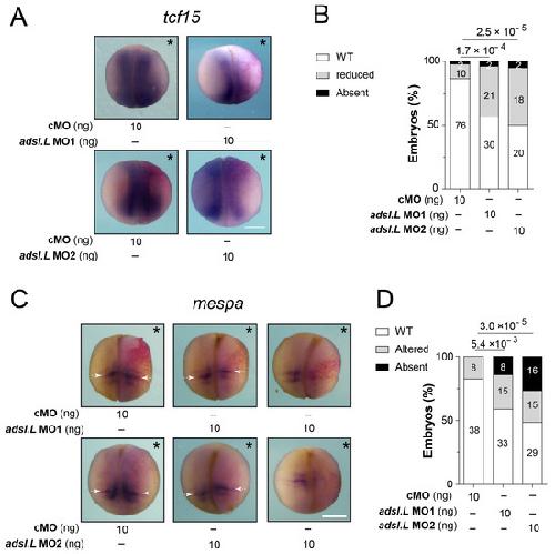
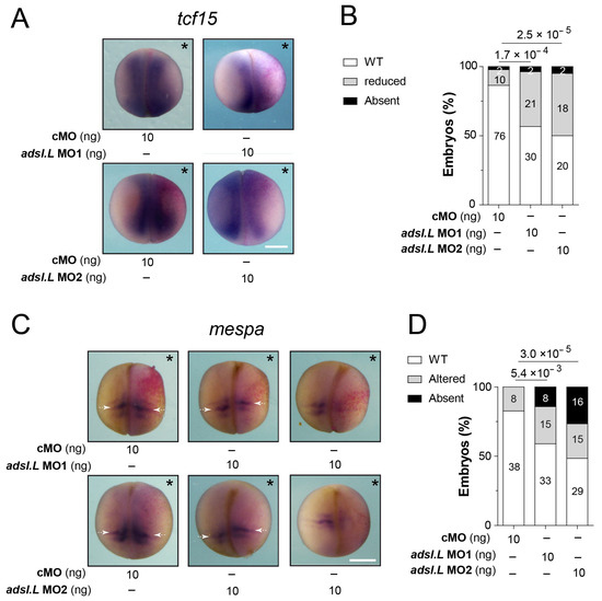
Figure 4. The adsl.L gene is required for the expression of tcf15 and mespa genes involved in early somitogenesis. Expression of tcf15 (A,B) and mespa (C,D) genes at late neurula stage is altered by the knockdown of adsl.L gene. Representative images of trf15 (A) and mespa (C) RNA expression revealed via in situ hybridization. Statistics are shown in (B) and (D) for trf15 and mespa RNA, respectively. White arrows point to the anterior domain of the somitomere S-II on both sides of the embryos. Injected side is indicated by asterisks. Numbers above the bars of histograms correspond to p-values. Bars: 0.5 mm. |
|
|
Figure 5. Expression of the myogenic regulatory factors myod1 and myf5 in paraxial mesoderm was strongly affected by the knockdown of the adsl.L gene. (A) Expression of myod1 gene at the early neurula stage was altered by the knockdown of adsl.L gene and rescued by adsl.L RNA* and human ADSL RNA. (C) Representative images of the effect on myf5 RNA expression by adsl.L knockdown at stage 12.5 revealed via in situ hybridization. (B,D) Quantification and statistics of the myod1 and myf5 expression phenotypes are presented in (A,C), respectively. (E) Knockdown of adsl.L did not alter the mesoderm formation, as revealed by the absence of change in tbxt (xbra) RNA expression domain at stage 11. Injected side is indicated by asterisks. The amounts of MO and RNA presented in this figure are in ng. Bars: 0.5 mm. Numbers above the bars of histograms correspond to p-values. White arrows point to the domain where expression of either myod1 or myf5 is altered. |
|
|
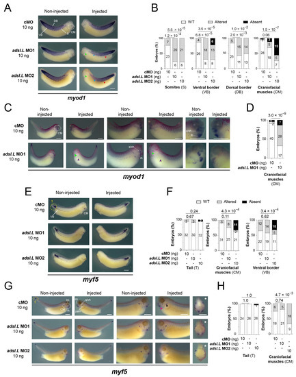
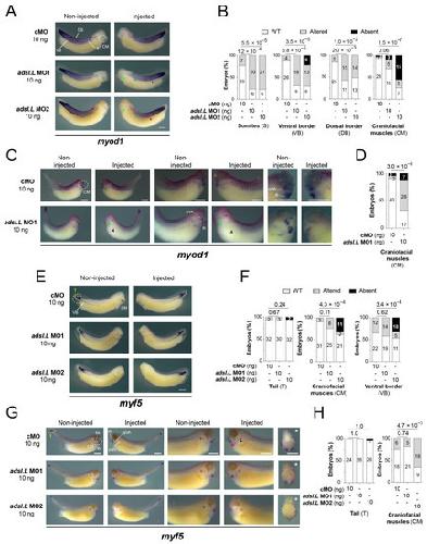
Figure 6. Knockdown of adsl.L gene caused an impaired expression of myod1 and myf5 at late tailbud and tadpole embryonic stages, leading to somites and craniofacial muscle formation defects. (A–D) Representative images of the adsl.L-dependent altered expression of myod1 (A) and myf5 (C) domains in either somite (S), dorsal somite border (DB), ventral somite border (VB) or craniofacial muscles (CM), as revealed via in situ hybridization in late tailbud embryos. Blue, red, green and purple arrowheads point to myod1 altered expression in somites, ventral border, craniofacial muscles and hypaxial muscles, respectively. (E,G) Representative images of the adsl.L-dependent altered expression of myod1 (E) and myf5 (G) domains in the unsegmented mesoderm in the most posterior tail (T), somites (S), ventral somite border (VB) and craniofacial muscles (CM) in tadpole embryos. Black and pink arrowheads point to myf5 altered expression in pharyngeal arch muscle enlagen intermandibularis muscle enlagen respectively. (B,D,F,H) Quantification and statistics of the myod1 and myf5 expression phenotypes presented in (A,C,E,G), respectively. Craniofacial muscles: ih, interhyoïedus anlage; im, intermandibularis anlage; lm, levatores mandibulae anlage; pam, pharyngeal archmuscle anlagen; q/oh, common orbitohyoïdeus and quadrato-hyoangularis precursors. Injected side is indicated by asterisks. Bars: 0.5 mm. Numbers above the bars of histograms correspond to p-values. |
|
|
Figure 7. The adsl.L gene is required for hypaxial muscle migration. (A,B) The hypaxial muscle defect associated with adsl.L knockdown was rescued by the MO non-targeted adsl.L RNA*. Representative images (A) and quantifications (number in bars) and statistics (B) of the adsl.L-dependent alteration of myogenin gene expression monitored via in situ hybridization. (C–F) Migration of myoblasts in the hyoid region was found to be severely affected in adsl.L morphants, as shown by lbx1 (C,D) and pax3 (E,F) gene expression pattern alterations. Injected side is indicated by asterisks. Bars: 0.5 mm. HM and H stand for hypaxial muscles and hyoid region, respectively. Numbers above the bars of histograms correspond to p-values. |
References [+] :
Balasubramaniam,
Inborn errors of purine metabolism: clinical update and therapies.
2014, Pubmed
Balasubramaniam, Inborn errors of purine metabolism: clinical update and therapies. 2014, Pubmed
Baló-Banga, The effect of retinoic acid on the synthesis of phosphoribosylpyrophosphate in human erythrocytes in psoriasis. A preliminary note. 1978, Pubmed
Bassez, Post-transcriptional regulation of ornithine decarboxylase in Xenopus laevis oocytes. 1990, Pubmed , Xenbase
Blanchard, Comparative Embryonic Spatio-Temporal Expression Profile Map of the Xenopus P2X Receptor Family. 2019, Pubmed , Xenbase
Blum, Xenopus: An Undervalued Model Organism to Study and Model Human Genetic Disease. 2018, Pubmed , Xenbase
Bowes, Xenbase: a Xenopus biology and genomics resource. 2008, Pubmed , Xenbase
Burnstock, Purinergic signalling in the musculoskeletal system. 2013, Pubmed
Chen, Implication of retinoic acid receptor selective signaling in myogenic differentiation. 2016, Pubmed
Daignan-Fornier, Yeast to Study Human Purine Metabolism Diseases. 2019, Pubmed
Della Gaspera, Myogenic waves and myogenic programs during Xenopus embryonic myogenesis. 2012, Pubmed , Xenbase
Della Gaspera, Evolution of Somite Compartmentalization: A View From Xenopus. 2021, Pubmed , Xenbase
Della Gaspera, Mef2d acts upstream of muscle identity genes and couples lateral myogenesis to dermomyotome formation in Xenopus laevis. 2012, Pubmed , Xenbase
Dutto, Pathway-specific effects of ADSL deficiency on neurodevelopment. 2022, Pubmed
Garí, A set of vectors with a tetracycline-regulatable promoter system for modulated gene expression in Saccharomyces cerevisiae. 1997, Pubmed
Gitiaux, Misleading behavioural phenotype with adenylosuccinate lyase deficiency. 2009, Pubmed
Gooding, Adenylosuccinate Is an Insulin Secretagogue Derived from Glucose-Induced Purine Metabolism. 2015, Pubmed
Iijima, The extracellular adenosine deaminase growth factor, ADGF/CECR1, plays a role in Xenopus embryogenesis via the adenosine/P1 receptor. 2008, Pubmed , Xenbase
Jaeken, An infantile autistic syndrome characterised by the presence of succinylpurines in body fluids. 1984, Pubmed
Janesick, RARβ2 is required for vertebrate somitogenesis. 2017, Pubmed , Xenbase
Jurecka, Inborn errors of purine and pyrimidine metabolism. 2009, Pubmed
Jurecka, Adenylosuccinate lyase deficiency. 2015, Pubmed
Jurecka, Clinical, biochemical and molecular findings in seven Polish patients with adenylosuccinate lyase deficiency. 2008, Pubmed
Karpinka, Xenbase, the Xenopus model organism database; new virtualized system, data types and genomes. 2015, Pubmed , Xenbase
Keller, SAICAR stimulates pyruvate kinase isoform M2 and promotes cancer cell survival in glucose-limited conditions. 2012, Pubmed
Kelley, Disorders of purines and pyrimidines. 2014, Pubmed
Kim, An ancient riboswitch class in bacteria regulates purine biosynthesis and one-carbon metabolism. 2015, Pubmed
Kintner, Monoclonal antibodies identify blastemal cells derived from dedifferentiating limb regeneration. NULL, Pubmed , Xenbase
Kmoch, Human adenylosuccinate lyase (ADSL), cloning and characterization of full-length cDNA and its isoform, gene structure and molecular basis for ADSL deficiency in six patients. 2000, Pubmed
Knight, The myogenic kinome: protein kinases critical to mammalian skeletal myogenesis. 2011, Pubmed
Kragtorp, Integrin alpha5 is required for somite rotation and boundary formation in Xenopus. 2007, Pubmed , Xenbase
Ljungdahl, Regulation of amino acid, nucleotide, and phosphate metabolism in Saccharomyces cerevisiae. 2012, Pubmed
Maguire, Early transcriptional targets of MyoD link myogenesis and somitogenesis. 2012, Pubmed , Xenbase
Maire, Myogenesis control by SIX transcriptional complexes. 2020, Pubmed
Mao, Novel mutations in ADSL for Adenylosuccinate Lyase Deficiency identified by the combination of Trio-WES and constantly updated guidelines. 2017, Pubmed
Marie, Adenylosuccinate lyase deficiency: from the clinics to molecular biology. 2000, Pubmed
Marsac, Purine Homeostasis Is Necessary for Developmental Timing, Germline Maintenance and Muscle Integrity in Caenorhabditis elegans. 2019, Pubmed
Martin, A novel role for lbx1 in Xenopus hypaxial myogenesis. 2006, Pubmed , Xenbase
Martin, Hypaxial muscle migration during primary myogenesis in Xenopus laevis. 2001, Pubmed , Xenbase
Massé, Purine-mediated signalling triggers eye development. 2007, Pubmed , Xenbase
Massé, Ectophosphodiesterase/nucleotide phosphohydrolase (Enpp) nucleotidases: cloning, conservation and developmental restriction. 2010, Pubmed , Xenbase
Massé, Comparative genomic and expression analysis of the conserved NTPDase gene family in Xenopus. 2006, Pubmed , Xenbase
Massé, Purines as potential morphogens during embryonic development. 2012, Pubmed , Xenbase
Mastrogiorgio, Clinical and molecular characterization of patients with adenylosuccinate lyase deficiency. 2021, Pubmed
Mazzarino, The CRISPR-Cas9 crADSL HeLa transcriptome: A first step in establishing a model for ADSL deficiency and SAICAR accumulation. 2019, Pubmed
Meyer, Expression of two ATP-gated ion channels, P2X5 and P2X6, in developing chick skeletal muscle. 1999, Pubmed
Moreno, Regulation of segmental patterning by retinoic acid signaling during Xenopus somitogenesis. 2004, Pubmed , Xenbase
Mouchegh, Lethal fetal and early neonatal presentation of adenylosuccinate lyase deficiency: observation of 6 patients in 4 families. 2007, Pubmed
Nakagawara, 5'-CMP and 5'-UMP promote myogenic differentiation and mitochondrial biogenesis by activating myogenin and PGC-1α in a mouse myoblast C2C12 cell line. 2022, Pubmed
Nyhan, Disorders of purine and pyrimidine metabolism. 2005, Pubmed
Paschaki, Transcriptomic analysis of murine embryos lacking endogenous retinoic acid signaling. 2013, Pubmed
Pietrangelo, Signal transduction events induced by extracellular guanosine 5' triphosphate in excitable cells. 2006, Pubmed
Pinson, Metabolic intermediates selectively stimulate transcription factor interaction and modulate phosphate and purine pathways. 2009, Pubmed
Race, Clinical, biochemical and molecular genetic correlations in adenylosuccinate lyase deficiency. 2000, Pubmed
Ryten, ATP regulates the differentiation of mammalian skeletal muscle by activation of a P2X5 receptor on satellite cells. 2002, Pubmed
Sabillo, Making muscle: Morphogenetic movements and molecular mechanisms of myogenesis in Xenopus laevis. 2016, Pubmed , Xenbase
Sater, Using Xenopus to understand human disease and developmental disorders. 2017, Pubmed , Xenbase
Session, Genome evolution in the allotetraploid frog Xenopus laevis. 2016, Pubmed , Xenbase
Simmonds, When to investigate for purine and pyrimidine disorders. Introduction and review of clinical and laboratory indications. 1997, Pubmed
Sparrow, Thylacine 1 is expressed segmentally within the paraxial mesoderm of the Xenopus embryo and interacts with the Notch pathway. 1998, Pubmed , Xenbase
Spiegel, Adenylosuccinate lyase deficiency. 2006, Pubmed
Stone, A mutation in adenylosuccinate lyase associated with mental retardation and autistic features. 1992, Pubmed
Tocco, Comparative genomic and expression analysis of the adenosine signaling pathway members in Xenopus. 2015, Pubmed , Xenbase
Van den Bergh, Residual adenylosuccinase activities in fibroblasts of adenylosuccinase-deficient children: parallel deficiency with adenylosuccinate and succinyl-AICAR in profoundly retarded patients and non-parallel deficiency in a mildly retarded girl. 1993, Pubmed
Wilson-Rawls, Differential regulation of epaxial and hypaxial muscle development by paraxis. 1999, Pubmed
Zikanova, Biochemical and structural analysis of 14 mutant adsl enzyme complexes and correlation to phenotypic heterogeneity of adenylosuccinate lyase deficiency. 2010, Pubmed
