XB-ART-60361
J Cell Sci
2024 Mar 01;1375:. doi: 10.1242/jcs.261046.
Show Gene links
Show Anatomy links
Crb3 is required to organize the apical domain of multiciliated cells.
Burcklé C, Raitière J, Michaux G, Kodjabachian L, Le Bivic A.
???displayArticle.abstract???
Cell shape changes mainly rely on the remodeling of the actin cytoskeleton. Multiciliated cells (MCCs) of the mucociliary epidermis of Xenopus laevis embryos, as they mature, dramatically reshape their apical domain to grow cilia, in coordination with the underlying actin cytoskeleton. Crumbs (Crb) proteins are multifaceted transmembrane apical polarity proteins known to recruit actin linkers and promote apical membrane growth. Here, we identify the homeolog Crb3.L as an important player for the migration of centrioles or basal bodies (collectively centrioles/BBs) and apical domain morphogenesis in MCCs. Crb3.L is present in cytoplasmic vesicles close to the ascending centrioles/BBs, where it partially colocalizes with Rab11a. Crb3.L morpholino-mediated depletion in MCCs caused abnormal migration of centrioles/BBs, a reduction of their apical surface, disorganization of their apical actin meshwork and defective ciliogenesis. Rab11a morpholino-mediated depletion phenocopied Crb3.L loss-of-function in MCCs. Thus, the control of centrioles/BBs migration by Crb3.L might be mediated by Rab11a-dependent apical trafficking. Furthermore, we show that both phospho-activated ERM (pERM; Ezrin-Radixin-Moesin) and Crb3.L are recruited to the growing apical domain of MCCs, where Crb3.L likely anchors pERM, allowing actin-dependent expansion of the apical membrane.
???displayArticle.pubmedLink??? 37840525
???displayArticle.link??? J Cell Sci
???displayArticle.grants??? [+]
ANR-15-CE13-003 Agence Nationale de la Recherche, ok, Centre National de la Recherche Scientifique, Aix Marseille University, Rennes University, Institut national de la santé et de la recherche médicale
Genes referenced: ccp110 crb3 gpi mcc rab11a tnni3 tub utrn
???displayArticle.antibodies??? Cetn2 Ab3 Crb3 Ab1 Crb3 Ab2 GFP Ab20 Rab11a Ab4 Tuba4a Ab15 Tubg1 Ab5
???displayArticle.morpholinos??? crb3 MO1 crb3 MO2 rab11a MO1
???attribute.lit??? ???displayArticles.show???
|
|
Fig. 1. Crb3.L is expressed in MCCs expanding their apical surface and during ciliogenesis. (AD) Micrographs of MCCs during insertion, expansion of the apical domain and early ciliogenesis in stage 18 Xenopus embryos. Crb3.L is labeled with our custom-made anti-Crb3.L antibody. (A) Crb3.L vesicles are in close association with microtubular tracks in MCCs. Maximal intensity projection of an en face view of a whole-mount of stage 18 Xenopus laevis embryos at low magnification. Stable microtubules are labeled with anti-acetylated -tubulin antibodies (ac. Tub.). (A1, A2) Single confocal sections at higher magnification of the MCC 1 and 2 annotated in A. The A1 section is at the level of the tubulin network in the cell 1 sub-apical domain. The A2 section at the level of cilia in cell 2. Inserts on the right-side panel A1 and A2 are cropped magnified micrographs of the ROI, corresponding to white squares drawn in A1 and A2. Panels on the display separate channels and overlay for better appreciation of the localization of Crb3.L regarding stable microtubules. Note the dotty staining of Crb3.L following microtubule tracks in the cytoplasm (A1) and the ciliary axoneme (A2). (B) Crb3.L vesicles localize within the remodeling actin meshworks in MCCs. F-actin is labeled via injection of utrophin-gfp mRNA (Utrophin). Upper row, single x,y confocal sections of an emerging MCC (apical surface 63m2) in a stage 18 embryo. Magenta framed panels are at the level of the newly formed apical domain as depicted on the scheme (magenta line indicates the level of the section). Cyan frame panels are at the level of the internal actin meshwork as depicted on the scheme (cyan line indicates the level of the section). Lower row, single x,y confocal sections of an emerged MCC (apical surface 178m2) in a stage 22 embryo. Magenta framed panels are at the level of the maturing apical actin meshwork as depicted on the scheme (magenta line indicates the level of the section). Cyan frame panels are at the level of the internal actin meshwork as depicted on the scheme (cyan line indicates the level of the section). (B) Cropped magnified micrographs of the ROI, corresponding to white squares drawn in B; cells and levels of section are indicated on the scheme heading for each column. (C) Crb3.L vesicles localize in the vicinity of the ascending centrioles. Centrioles and BBs are labeled by anti-Centrin antibodies. Single x,y confocal sections of the stage 18 MCC shown in B. Magenta framed panels are at the level of the centrioles/BBs that have reached the apical domain as depicted on the scheme (magenta line indicates the level of the section). Cyan frame panels are at the level of the internal centrioles/BBs as depicted on the scheme (cyan line indicates the level of the section). (D) Crb3.L localization changes are synchronous to centriole/BB ascension and apical surface emergence in MCCs. x,z optical sections through a series of MCCs with expanding apical surface. Micrographs are ranked from the smallest (left) to the largest apical cell surface. Note the progressive shift of Crb3.L from an internal position when centrioles/BBs are deep in the cytoplasm to the apical domain when BBs are docked at the apical surface. Images are representative of more than three repeats. Scale bars: 10m. |
|
|
Fig. 2. Crb3.L is required for ciliogenesis in MCCs. (A) En face view of stage 28 embryos, control embryos are injected with 200 pg of m-RFP mRNA, morphants are co-injected with 200 pg of m-RFP mRNA and either 15 ng of 5′UTR targeting morpholino (5′UTR-crb3.L-mo) or 30 ng of ATG targeting morpholino (ATG-crb3.L-mo) and mRFP mRNA. Cilia are labeled with anti-acetylated α-Tubulin. (B) Bar charts showing the quantification of the cilia defects. For quantification, the value 1 was assigned to well-furnished cilia tufts as in control cells (see anti-acetylated α-Tubulin control picture), the value 0 was assigned to defective cilia tuft displaying an obviously low cilia number and/or very short cilia such as in morphant cells (see anti-acetylated α-Tubulin in morphants). ****P<0.001 (χ2 test, followed by pairwise comparison using Bonferroni correction. Pictures and bar charts from one representative experiment out of three experiments (controls, 8 embryos, 94 MCCs; 5′UTR-crb3.L-mo, 8 embryos, 56 MCCs; ATG-crb3.L-mo, 20 embryos, 225 MCCs). |
|
|
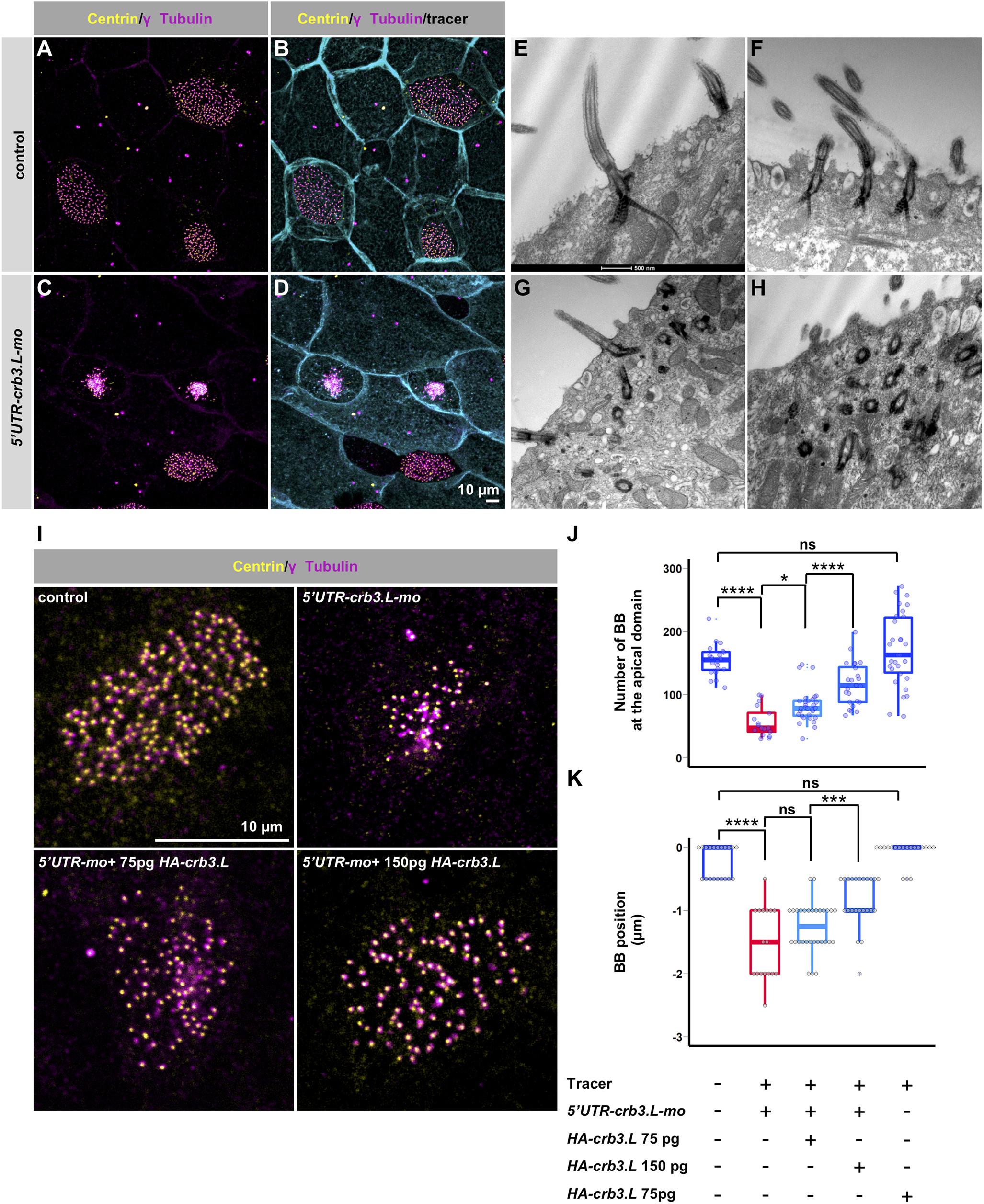
Fig. 3. crb3.L is required for proper BB migration and docking. (A–D) Maximum intensity projections of en face view stage 28 embryos. BBs are labeled with anti-Centrin (centriole) and anti-γ-Tubulin (basal foot) antibodies. Control embryos are injected with 200 pg of GFP-GPI mRNA, morphants are co-injected with 200 pg of GFP-GPI mRNA and 15 ng of 5′UTR-crb3.L-mo. (E–H) TEM pictures of the skin of stage 28 embryos. (E,F) Control embryos. (G,H) Morphant embryos. Note the even distribution of BBs covering most of the apical surface in control embryos (A,B,F,I), whereas in morphant embryos apically located BBs occupy a restricted part of the cell surface, are clumped together and stay deep in the cytoplasm (C,G,H). Images in A–D are representatives of more than three repeats, TEM pictures in E–H are representative of one experiment. (I–K) Rescue experiment showing correction of the BB migration/docking defect with morpholino insensitive HA-tagged crb3.L mRNA. (I) Most apical slice of a representative MCC, in the four injection conditions: control (no injection), co-injection of 15 ng 5′UTR-crb3.L-mo and tracer, co injection of 15 ng 5′UTR-crb3.L-mo and 75 pg HA-crb3.L mRNA and tracer, co-injection of 15 ng 5′UTR-crb3.L-mo and 150 pg HA-crb3.L mRNA and tracer. (J,K) To assess the rescue, we estimated two parameters: the number of BBs docked on the apical surface (upper graph J) and the position of the BBs relative to the cell apical surface (lower graph K). Injection conditions are common to the two graphs, and are depicted below the BBs position graph. mo refers to 5′UTR-crb3L-mo. (J) The number of apically located BBs was automatically counted with the find maxima tool of the Fiji software. (K) To estimate BB position relative to the apical cell surface, the number of planes occupied by at least three BBs were counted. Noninjected control (n=20), co-injection 15 ng of 5′UTR-crb3L-mo and tracer (n=19), co-injection of 15 ng 5′UTR-crb3L-mo and 75 pg HA-crb3.L mRNA and tracer (n=24), co-injection of 15 ng 5′UTR-crb3L-mo and 150 pg HA-crb3.L mRNA and tracer (n=32), 75 pg HA-crb3.L mRNA (n=21), n=number of cells. Results are presented as Tukey box plots. *P<0.05, ***P<0.005, ****P<0.001; ns, not significant (Kruskal–Wallis test with post hoc Wilcoxon test with Bonferroni correction). |
|
|
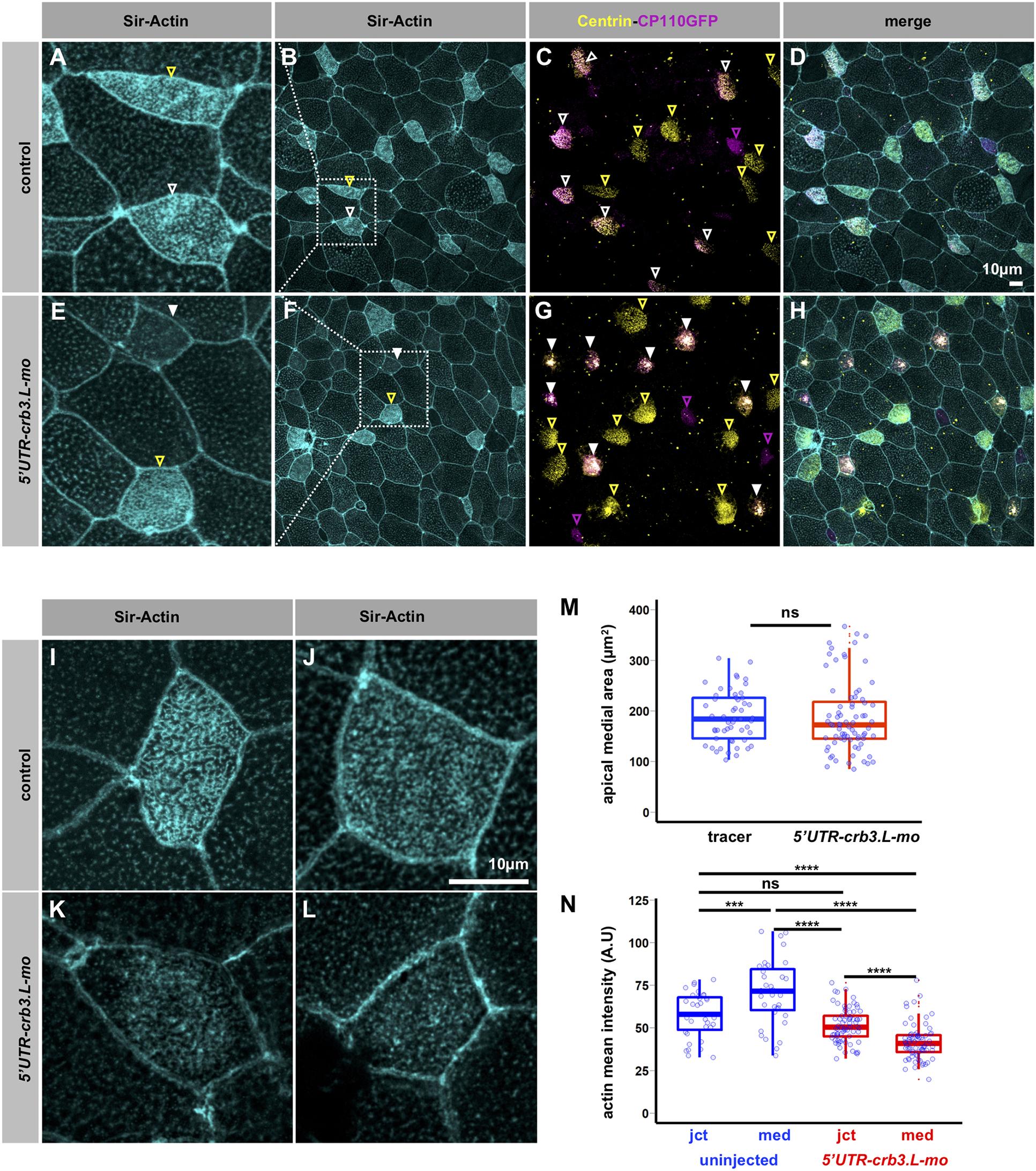
Fig. 4. Crb3.L is required for proper organization of the actin cytoskeleton in MCCs. (A–H) Maximum intensity projection of whole-mount stage 28 embryos, actin is stained with the Sir-actin probe, BBs are detected with anti-Centrin antibodies, cp110-GFP mRNA is a tracer labeling BBs in injected cells. (A–D) Mosaic control injected with cp110-GFP mRNA, (I–H) mosaic morphants co-injected with 5′UTR-crb3L-mo and cp110-GFP mRNA. (C,G) Noninjected MCCs are detected via Centrin endogenous staining displayed in the yellow channel in both mosaic controls and morphants (arrowheads outlined in yellow). Non-MCCs cells are labeled with Cp110-gfp displayed in the magenta channel (arrowheads outlined in magenta). Injected MCCs are revealed by doubly labeled BBs (endogenous Centrin-postive injected cp110-GFP tracer) and thus appear in an orange–pink to white range of color. Arrowheads with white outlines point to control tracer injected MCCs. White filled arrowheads point to 5′UTR-crb3L-mo- plus cp110-GFP tracer-injected MCCs. BB intracytoplasmic aggregation results in a bright orange–pink to white signal (white filled arrow). (A–E) Crop image of the ROI delineated by the white dashed square in B and F. (I–L) Higher magnification of the actin meshwork in control and morphant MCCs. (M) Measurements of apical medial area in control tracer-injected embryos (tracer) and 5′UTR-crb3.L morphants (5′UTR-crb3.L-mo). The apical medial area delimited by the apical cell–cell junction is used as a proxy for the apical cell surface. (N) Quantification of the actin cytoskeleton defect. Junctional (jct) and medial (med) actin mean intensity are measured in the MCCs of mosaic 5′UTR-crb3.L morphants. Absence of variation in junctional actin intensity between noninjected and 5′UTR-crb3.L injected MCCs enables interpretation of variation of medial actin intensity. Mean actin intensity is presented in arbitrary units (A.U). Results are presented as Tukey box plots. Pictures and graphs from one representative experiment out of three experiments (mosaic morphants embryos, n=7; noninjected cells, n=35; morpholino-injected cells, n=72). ***P<0.005, ****P<0.001; ns, not significant (M, Wilcoxon test; N, Kruskal–Wallis test with post hoc Wilcoxon test with Bonferroni correction). |
|
|
Fig. 5. Endogenous pERM expression in MCCs. Single confocal section of whole-mount embryos between stage (St.) 18 and 30, focusing on the emerging and maturing apical domain of MCCs. pERM detection is coupled Utrophin-GFP to label actin. BBs are detected with anti-Centrin antibodies. ROIs are shown by white squares in the first row, cropped magnified pictures corresponding to these ROIs are presented in the following rows. Images are representative of more than three repeats. |
|
|
Fig. 6. Crb3.L regulates pERM at the developing apical surface of MCCs and is important for apical surface expansion. (A) Maximum intensity projection of a whole-mount mosaic tracer-injected control and 5′UTR-crb3.L morphant stained with anti-pERM antibodies. BBs are detected with anti-Centrin antibodies, GFP–GPI is the tracer for injected cells in control and morphant stage 21 embryos. Tracer injected or tracer plus morpholino-injected MCCs are encircled by dotted lines. Noninjected MCCs are indicated by white arrowheads. (B) Quantification (arbitrary units; A.U) of pERM intensity in mosaic control and 5′UTR-crb3L morphants. To avoid inter- and intra-embryo non-biological staining variations, only mosaic-injected regions were considered for quantification in control and 5′UTR-crb3.L morphants at stage 21. Mosaic frames containing more than two injected and two noninjected MCCs were used for quantification to allow calculation of the average intensity of pERM staining in each cell population per frame. Absence of variation of the staining in mosaic controls was a prerequisite for considering a variation observed in mosaic morphant as significant. Box plots present the average intensity of pERM staining per frame in MCCs of mosaic controls (left) and mosaic morphants (right). Pictures and graphs from one representative experiment out of three experiments (mosaic controls, n=9, 187 noninjected cells and 246 injected cells, 56 frames; mosaic morphants, n=9, 176 noninjected cells and 268 injected cells, 53 frames). (C) Quantification of the size of the apical domain in mosaic control and 5′UTR-crb3L morphants at stage 21. Measures are performed on the pictures selected for B. Absence of variation in the apical surface in mosaic controls was a prerequisite for considering a variation observed in mosaic morphant as significant. Tukey box plots present the distribution of the individual measures of apical surface in MCCs of mosaic controls (left) and mosaic morphants (right). Pictures and graphs from one representative experiment out of 3 experiments. Mosaic controls (n=9, 187 noninjected cells and 246 injected cells, 56 frames), mosaic morphants (n=9, 176 noninjected cells and 268 injected cells, 53 frames). Noninjected control MCCs, ctni; tracer-injected MCCs, cti; noninjected morphant MCCs, moni; 5′UTR-crb3L-morpholino plus tracer injected MCCs, moi. ****P<0.001; ns, not significant (unpaired two-tailed Student's t-test). (D–F) pERM recruitment at BBs in a mosaic morphant embryo. (D,E) Higher magnification of single focal plane at the level of the apical surface (D), and inside the cells at the level of ascending BBs (E). The noninjected cell is pointed by the white arrowhead, the injected cell is surrounded by the red dotted line. (F) x,z optical section according to dotted line in A; channel color code is the same as in A. Note that this configuration (noninjected and injected cells with similar apical surface and ascending BBs) is an extremely rare event making quantification of pERM at BBs difficult. Scale bars: 10 µm. |
|
|
Fig. 7. Crb3.L and Rab11a might cooperate for centriole/BB ascension. (A) Single confocal section of an inserting MCC in a stage 20 embryo co-injected with centrin-RFP mRNA to label centrioles/BBs, and HA-crb3.L. HA-Crb3.L and endogenous Rab11a are detected with anti-HA and anti-Rab11a antibodies, respectively. (A′) Six cropped magnified micrographs of the ROI corresponding to the white square drawn in A. These inserts display separate channels and overlay for better appreciation of the localization of HA–Crb3.L regarding Rab11a vesicles and centrioles/BBs. (B) Single confocal section of an emerging MCC in a stage 20 wild-type embryo. BBs, endogenous Crb3.L, and endogenous Rab11a are respectively labeled with anti γ-Tubulin, anti Crb3.L and anti Rab11a antibodies. (B′) Six cropped magnified micrographs of the ROI corresponding to the white square drawn in B. Note the partial overlap of Rab11a with Crb3.L (white arrows), the partial overlap of Rab11a and γ-Tubulin or Centrin (white arrowheads), and the partial overlap of Crb3.L and Centrin (arrowheads with white outlines). (C–E) Maximum intensity projection of a whole-mount mosaic rab11a morphant. BBs are detected with anti-Centrin antibodies, F-actin is stained with the Acti-Stain™ probe, GFP–GPI is the tracer for injected cells. The noninjected MCC are indicated by an arrowhead outlined in cyan, whereas the two rab11a-morpholino injected cells are indicated by magenta arrowheads. Filled and outlined magenta arrowheads are used to distinguish the two Rab11a depleted cells on x,z optical confocal sections corresponding to the axis 1 and 2 drown in C. (D,C1–C2′,F,G) Displays of the centriole/BB phenotype. F and G are cropped magnified micrographies of D. F, Noninjected control MCC; G, rab11a-morpholino-injected MCC pointed by the arrowhead outlined in magenta. (H,I) Higher magnification of the actin meshwork. H, noninjected control MCC; I rab11a-morpholino injected MCC pointed by the arrowhead outlined in magenta. (J,K) Quantification of the actin cytoskeleton and apical medial area in mosaic rab11a-morphants. Graphs present the results of two independent experiments performed with two rab11a morpholino doses, experiment 1 with 22 ng, experiment 2 with 30 ng per blastomere. Measures were performed in control tracer (ct)-injected mosaic embryos and mosaic rab11a-morphants in stage 22 embryos. Absence of variation actin density and apical surface between noninjected and tracer injected cells was verified in control but is not presented on the graphs (experiment 1: ct, n=7, noninjected cells 193, injected cells 187, number of frames 33; morphants, n=8, noninjected cells 259, injected cells 201, number of frames 37; experiment 2, ct n=4, noninjected cells 75, injected cells 79, number of frames 13; morphants, n=8, noninjected cells 191, injected cells 177, number of frames 35). Experiment 1: noninjected morphant MCCs, moni1; rab11a morpholino plus tracer-injected MCCs (mo 22 ng). Experiment 2: noninjected morphant MCCs, moni2; rab11a morpholino plues tracer-injected MCCs (mo 30 ng). (J) Quantification of the actin cytoskeleton defect. Medial regions were manually delineated excluding the junctions, mean actin intensity was measured with Fiji and is presented in arbitrary units (A.U). (K) Quantification of the apical medial area. The apical medial area delimited by the apical cell–cell junction, is a proxi for the apical cell surface. Results are presented as Tukey box plots. ****P<0.001 (Wilcoxon test). |
|
|
Fig. S1. Crb3.S has an early, dynamic, and wide expression during morphogenesis of the mucociliary epidermis A : Frozen sections displaying Crb3.S custom-made antibody staining during morphogenesis of the mucociliary epidermis. Schemes on the right depict Xenopus epidermis morphogenetic changes according to the developmental stages. Nuclear staining is DAPI, cilia are labelled with anti-acetylated a-Tubulin (ac-Tubulin), peanut agglutin (PNA) stains small and large secretory vesicles of goblet cells and SSCs, respectively. (white arrows) newly formed cilia, (white arrowheads): MCC, (stars): SSC. Scale bars are 10 μm. |
|
|
Fig.S2.Crb3.L antibody staining is lost in immunogenic peptide competition assay. A. Maximal intensity projection of whole-mount St 20-21 Xenopus laevis embryonic mucociliary epidermis stained with anti Crb3.L antibody in control condition, in competitive condition with the addition of the immunogenic peptide, in control condition with the addition of an unrelated peptide (Oopsacas. minuta type IV collagen). The ratio between antibody and peptides was 1 to 25 moles. BBs were labelled with anti-Centrin antibody. Crb3.L staining in MCCs is efficiently decreased upon competition with the immunogenic peptide. ( see next figure for panels B and C) |
|
|
Fig.S2.Crb3.L antibody staining is lost in immunogenic peptide competition assay ( see previous figure for panel A) B-C: Higher magnification focusing on cilia. Cilia were labelled with anti-acetylated a-Tubulin antibody. Note Crb3.L spotted staining on cilia when the Crb3.L antibody is preincubated with a none-related peptide. C: Note the disappearance of the ciliary signal upon immunogenic peptide competition. |
|
|
Fig. S3. Crb3.L antibody staining decreases upon crb3.L morpholino depletion A-B: Maximal intensity projection of whole-mount St 20 Xenopus laevis embryos. Control embryos were injectedwith200pg GFP-GPImRNAtolabelcellmembranes.MorphantswereinjectedwithGFP- GPI mRNA and anti crb3.L morpholino. Mosaic regions of control and morphant embryos allow easy comparison of Crb3.L staining between noninjected and tracer injected cells (in control embryo), or noninjected and Crb3.L-depleted cells (in morphants). BBs are detected with anti- Centrin antibody,cellmembranesarelabelledwithGFP-GPI. A: mosaic morphant region showing that Crb3.L expression is globally decreased in all injected cells, including non-MCCs cells. *indicates noninjected cells or area in otherwise 5’UTR-crb3.L-mo injected region B: mosaic regions focusing on MCCs expanding their apical surface. White dotted lines surround crb3.L morpholino and tracer injected MCCs. Cyan dotted lines surround control MCCs injected with the tracer alone. |
|
|
Fig. S4. Crb3.S antibody staining decreases in immunogenic peptide competition assay Pictures are maximal intensity projection of en face view of whole-mount St 32 heterozygous Xenopus laevis albino embryos stained with Crb3.S, in control condition, in competitive condition with the addition of the immunogenic peptide, in control condition with the addition of an unrelated peptide (Oopsacas. minuta type IV collagen). The ratio between antibody and peptides was 1 to 25 moles. White arrowheads point at SSCs, which express the highest level of Crb3.S, as revealed in supplementary figure 1. Note the drastic diminution of Crb3.S staining in the SSCs upon immunogenic peptide incubation. |
|
|
Fig. S5. pERM is transiently recruited at BBs during their ascension. panels A-D. (A-D) Maximum intensity projection of early inserting MCCs in stage 18 embryos. Embryos were injected with utrophin-gfp mRNA to label actin, stained with anti-Centrin to label centrioles/ BBs, and anti-pERM. (D) MCC 1 is just pointing at the apical surface, MCC 2 is well engaged in apical surface expansion (135 m2). The white dotted rectangles delimit the cropped regions of MCC 1 and MCC 2 that are used for examination of p-ERM staining at different cell levels in panels (E1-P). |
|
|
Fig. S5. pERM is transiently recruited at BBs during their ascension. (continued) (E1-J3) confocal x, y planes of the apical surfaces and two intracytoplasmic x, y sections of increasing depth are presented for MCC 1 and MCC 2. (E1, F1, G1, H1, I1, J1) are the most apical planes. (K-P) are x, z optical confocal sections of MCC 1 and MCC 2. (E1-P) Precise coordinates of each confocal sections are explained below. In E1 the dotted line indicates the x, z axis for the optical sections presented in K, L, M. In H1 the dotted line indicates the x, z axis for the optical sections presented in N, O, P. The dotted lines (1, 2, 3) in (K-P) indicate the level of the x, y sections presented in (E1-J3). |
