XB-ART-60355
PLoS One
2023 Jan 01;1810:e0286040. doi: 10.1371/journal.pone.0286040.
Show Gene links
Show Anatomy links
Regulation of gene expression downstream of a novel Fgf/Erk pathway during Xenopus development.
???displayArticle.abstract???
Activation of Map kinase/Erk signalling downstream of fibroblast growth factor (Fgf) tyrosine kinase receptors regulates gene expression required for mesoderm induction and patterning of the anteroposterior axis during Xenopus development. We have proposed that a subset of Fgf target genes are activated in the embyo in response to inhibition of a transcriptional repressor. Here we investigate the hypothesis that Cic (Capicua), which was originally identified as a transcriptional repressor negatively regulated by receptor tyrosine kinase/Erk signalling in Drosophila, is involved in regulating Fgf target gene expression in Xenopus. We characterise Xenopus Cic and show that it is widely expressed in the embryo. Fgf overexpression or ectodermal wounding, both of which potently activate Erk, reduce Cic protein levels in embryonic cells. In keeping with our hypothesis, we show that Cic knockdown and Fgf overexpression have overlapping effects on embryo development and gene expression. Transcriptomic analysis identifies a cohort of genes that are up-regulated by Fgf overexpression and Cic knockdown. We investigate two of these genes as putative targets of the proposed Fgf/Erk/Cic axis: fos and rasl11b, which encode a leucine zipper transcription factor and a ras family GTPase, respectively. We identify Cic consensus binding sites in a highly conserved region of intron 1 in the fos gene and Cic sites in the upstream regions of several other Fgf/Cic co-regulated genes, including rasl11b. We show that expression of fos and rasl11b is blocked in the early mesoderm when Fgf and Erk signalling is inhibited. In addition, we show that fos and rasl11b expression is associated with the Fgf independent activation of Erk at the site of ectodermal wounding. Our data support a role for a Fgf/Erk/Cic axis in regulating a subset of Fgf target genes during gastrulation and is suggestive that Erk signalling is involved in regulating Cic target genes at the site of ectodermal wounding.
???displayArticle.pubmedLink??? 37856433
???displayArticle.pmcLink??? PMC10586617
???displayArticle.link??? PLoS One
???displayArticle.grants??? [+]
BB/J014443/1 Biotechnology and Biological Sciences Research Council , BB/M011151/1 Biotechnology and Biological Sciences Research Council
Species referenced: Xenopus tropicalis Xenopus laevis
Genes referenced: adamts1 arhgap11a atf3 bcl2l11 cdx4 cic dusp6 egr1 etv1 etv4 evx1 fam83c fezf1 fezf2 fgf4 fos fosl1 foxg1 frzb gdf3 hoxa7 hoxb9 ier3 jun mapk1 mcf2 mix1 myc otx2 pax6 psmd6 rab20 rab7b rasl11b rax rgl2 ripply2 ripply2.2 six3 sox17b spib tbxt wnt8a
GO keywords: MAP kinase activity [+]
mesoderm development
fibroblast growth factor receptor signaling pathway
embryo development
receptor tyrosine kinase binding
???attribute.lit??? ???displayArticles.show???
|
|
Fig 1. Activation of Erk signalling reduces Cic protein in Xenopus embryonic cells. A, Immunohistochemistry showing myc-tagged murine CIC-S expressed from injected synthetic mRNA (500 pg) localises to the nuclei of cells in the animal pole region of a Xenopus laevis embryo at gastrula stage 10.5. B, vegetal view of immunohistochemistry for activated diphospho Erk (dpErk) showing the staining in the nascent mesoderm around the blastopore in control embryos at gastrula stage 10.5. Staining is restricted to a known region of Fgf signalling. C, no dpErk is detected in the animal pole region of control embryos. D, localised injection of 10 pg Cska-Fgf plasmid or E, needle puncture wounding of the presumptive ectoderm results in ectopic Erk activation in cells of the animal hemisphere. F, Western blot showing that Cska-Fgf4 injection or puncture wounding reduces the levels of myc-Cic protein relative to control myc-Cic expressing gastrula stage 10.5 embryos. Embryos were collected 30 minutes after wounding. beta-Catenin is a loading control. |
|
|
Fig 2. Phenotypic effects of TALEN mediated Cic knockdown. A, HMG box sequence in exon 6 of Xenopus cic gene targeted for the Cic-TALEN pair. Binding sites of the forward and reverse TALENs are indicated. The linker region between the binding sites is targeted by the reformed bipartite endonuclease of the TALEN pair and subject to error prone non-homologous end joining repair. B, Stage 41 larval stage Xenopus tropicalis embryos showing phenotypes used to classify the effects of Cic-TALEN injection. Anterior defects is mildest effect class characterised by loss of anterior structures, including cement gland and eye structures, while the rest of the axis relatively unaffected. Axial defects is an intermediate effect class that generally show loss of anterior structures and is accompanied by more general effects on axial elongation. The most severe class with blastopore defects exhibit varying degrees of blastopore non-closure with resulting failure of axial elongation and reduced anterior development. C, Bar chart showing classification of embryo phenotype in control uninjected, forward TALEN only and forward+reverse injected TALEN embryos. n values are combined from three separate experiments. D, changes in marker gene expression in embryos injected with the Cic-TALEN pair at neurula stage 14. Log2 effect size and p values as determined by Sleuth analysis of RNA-seq data. Red bars indicated increased expression relative to control embryos. * p≤0.05, **p≤0.005 and *** p≤0.0005. |
|
|
Fig 3. Gene expression changes resulting from Fgf4 overexpression and Cic knockdown at early neurula stage 14. A, Scatterplot of changes in gene expression (log2 effect size) at early neurula stage 14 following injection of 1 ng each of forward and reverse Cic-TALENs versus log2 effect size in genes significantly changing in embryos injected with of 5 pg Cska-Fgf4 plasmid (p≤ 0.01, effect size ≥1.75 or ≤0.571). Red and blue dots, respectively, indicate congruent up and down regulation. B and C, Venn diagrams of genes in Xenopus tropicalis embryos at early neurula stage 14 significantly up-regulated (p≤0.01, effect size ≥1.75) or down-regulated (p≤0.01, effect size ≤0.571) in Fgf4 overexpressing (Cska-Fgf4 injected) or Cic knockdown (Cic-TALEN injected) embryos, p-values of overlaps are indicated. D and E, Volcano plots of gene expression in control water injected embryos versus Fgf4 overexpressing embryos and control versus Cic knockdown embryos. Significantly up-regulated genes are indicated in red and down-regulated genes in blue. Grey points indicate genes below the significance thresholds. |
|
|
Fig 4. Candidate targets of a Fgf/Erk/Cic pathway during gastrulation. A, Cluster analysis of the temporal expression patterns (4 to 23 hours post-fertilisation at 24°C) of genes up-regulated by both Fgf4 overexpression and Cic knockdown. Red shading indicates increased and blue shading decreased expression relative to the average expression level (white). Clusters i to iv are indicated. Orange arrow indicates the level at which the clustering tree was cut. B, C, E and F, are in situ hybridizations showing fos mRNA expression in early (stage 10+) and mid-gastrula (stage 10.5 and stage 11.5) Xenopus tropicalis embryos. D and G show immunohistochemical staining for dpErk in early (stage 10+) and mid-gastrula (stage11.5) embryos. Gastrula stage 10.5 embryos showing fos mRNA expression, H-K, or dpErk staining, L-O, in control embryos and embryos treated from stage 8 with 0.2% DMSO drug vehicle, 200μM SU5402 Fgfr inhibitor or 25 μM PD0325901 Mek inhibitor. P-R are in situ hybridizations showing rasl11b expression in early (stage 10+) and mid-gastrula (stage 11.5) embryos. Q is lateral view of a bisected embryo. S-V rasl11b expression in control embryos and embryos treated from stage 8 with 0.2% DMSO drug vehicle, 200μM SU5402 Fgfr inhibitor or 25 μM PD0325901 Mek inhibitor. All views are vegetal with dorsal to the top unless indicated. Black arrows indicate the dorsal blastopore lip. White arrow indicates involuted dorsal mesoderm. NB Indicated n values are from a representative experiment. |
|
|
Fig 5. Candidate targets of a Erk/Cic pathway during wounding. A, time course (5 to 60 minutes) of dpErk expression following ectodermal puncture wounding on the flank of Xenopus laevis tailbud stage embryos. B, time course (5 to 120 minutes) of fos mRNA expression following wounding of Xenopus laevis tailbud stage 20 embryos. dpERK, C-E, and fos, F-G, expression at 30 minutes post-wounding in Xenopus tropicalis control embryos and embryos pre-treated with 0.1% DMSO drug vehicle or Mek inhibitor PD0325901 (25 μM in 0.1% DMSO) from neurula stage 14. I, activation of rasl11b expression at 10 minutes post-wounding. J, activation of atf3 expression at 90 minutes post-wounding. Black arrow indicates site of wounding. White and red arrows indicate domains of dpErk corresponding to known regions of Fgf signalling in the anterior nervous system and posterior mesoderm, respectively. Blue arrow indicates endogenous rasl11b expression in the presomitic mesoderm. All are lateral views with anterior to the left and dorsal to the top. NB Indicated n values are from a representative experiment. |
|
|
Fig 6. Conserved Cic binding sites are present in intron 1 of fos. A, mLAGAN alignment of fos transcription units from Xenopus tropicalis, Homo sapiens, Mus musculus and Gallus gallus with Xenopus as the base sequence. Significant peaks of conservation are coloured as indicated. Figure is adapted from the VISTA-Point output (www.lagan.stanford.edu). B, Alignment of core sequences of fos intron 1 from Xenopus, human, mouse and chicken. Density of shading indicates level of conservation. Red boxes indicate sites of consensus Cic binding sites (T(G/C)AATG(A/G)A) in Xenopus. A conserved TPA responsive element (TRE) is indicated by the green box. C, table showing sequence, position, orientation and statistical significance of Cic consensus binding sites in Xenopus, human, mouse and chicken fos intron 1 identified by scanning with the FIMO tool from the MEME suite. |
|
|
S1 Fig. Genomic organisation and sequence of Xenopus tropicalis cic. A, diagram of the exon/intron structure of the Xenopus cic locus. B, diagram showing how alternative splicing of exons 1 and 2 give rise two Cic isoforms with different N-termini. C, Conceptual Xenopus Cic-s peptide sequence aligned with Cic-s from human and mouse. The conserved HMG box DNA binding domain, potential monopartite nuclear localisation signal, C1 repression domain, C2 Mapk docking domain, Mapk and Src phosphorylation sites are indicated. D, peptide sequence alignment of Xenopus and human Cic-l. |
|
|
S2 Fig. Temporal and spatial expression patterns of Xenopus cic-s and cic-l. A and B, qPCR analysis of cic-l and cic-s. Expression is normalised to ubiquitously expressed control dicer and shown as relative to maximum expression level. C, in situ hybridisation analysis using isoform specific antisense probes to cic-s and cic-l. Embryo orientations are indicated. dbl = dorsal blastopore lip, ov = otic vesicle and ba = branchial arches. |
|
|
S3 Fig. Developmental effects of gfp-CIC overexpression. A, is a western blot detecting gfp (~27 kDa) and gfp-tagged human CIC (~250 kDa) proteins translated in gastrula stage embryos from injected mRNAs (image is uncropped). B, shows fluorescence of cytoplasmic gfp protein in the animal hemisphere of a gastrula stage embryo. C and D (higher magnification), show strong nuclear expression of gfp-CIC. E, phenotype at larval stage 37 of uninjected control embryos and F, embryos injected with 6ng synthetic gfp-CIC mRNA. NB Indicated n values are from a representative experiment. |
|
|
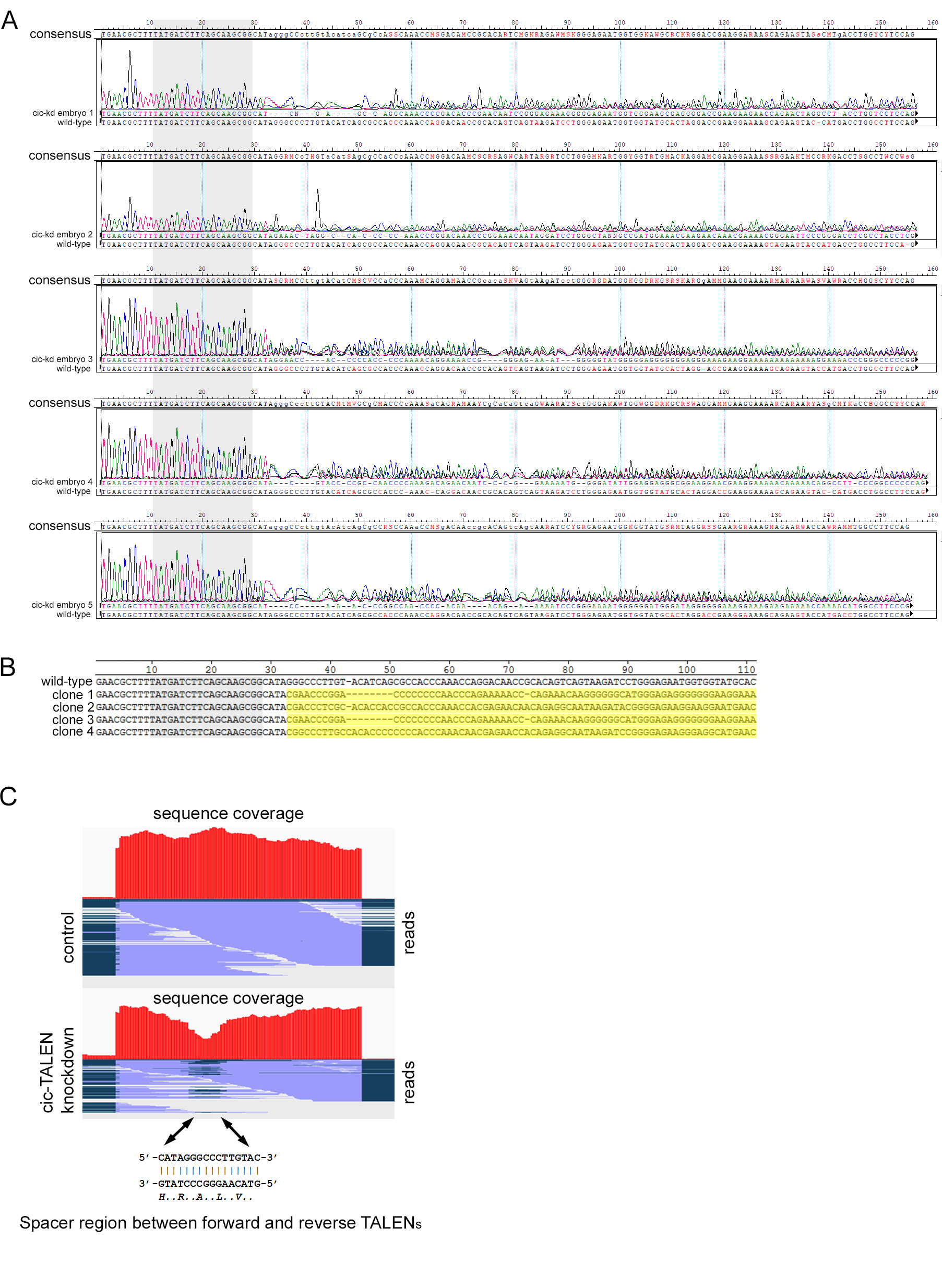
S4 Fig. Analysis of gene targeting in Cic-TALEN knockdown embryos. A, sequencing traces of an amplicon from the region of Cic exon 6 targeted by the Cic TALEN pair using genomic DNA from individual knockdown embryos as template. Wild-type sequence is included as a comparison. Grey block indicates sequence bound by the Cic forward TALEN. B, sequence of individual clones obtained from cloning exon 6 amplicon from an individual knockdown embryo. Yellow shading indicates region of sequence mismatches with wild-type exon 6 sequence. C, individual RNA-seq reads from control water injected embryos and Cic-TALEN injected embryos mapped to exon 6 of the cic locus. Combined BAM files from the three experimental replicates were mapped to the Xenopus tropicalis genome using the IGV browser and the output adapted. Dark grey indicates sequence mismatches. The spacer region between the binding sites of the forward and reverse TALENs is indicated. |
|
|
S5 Fig. QPCR analysis of fos and tbxt expression. A and B, qPCR analysis of fos and tbxt mRNA expression in Fgf4 overexpressing, Cic knockdown and control water injected embryos at neurula stage 14. Values are normalised to dicer mRNA expression and shown relative to expression in control embryos. |
|
|
S6 Fig. Analysis of fos and activated Erk expression in the neural folds. Dorsal views of neurula stage embryos showing localisation of fos mRNA by in situ hybridisation, A and B, and dpErk by immunohistochemistry, C and D. E-P, immunolocalisation of dpErk in untreated control embryos and embryos treated with 0.1% DMSO vehicle, 200 μM Fgfr inhibitor SU5402 or 25 μM Mek inhibitor PD0325901. anr = anterior neural ridge, bp = blastopore, fb = forebrain, mhj = midbrain/hindbrain border, pm = posterior mesoderm. NB Indicated n values are from a representative experiment. |
|
|
S7 Fig. Expression and regulation of rasl11b in the pre-somitic mesoderm. A and B, in situ hybridization of rasl11b expression at late neurula stage 19 and tailbud stage 22. C and D expression of ripply2.2 at late neurula stage 19 and tailbud stage 22. E and F localisation of dpErk by immunohistochemistry at stage 19 and 22. G-I in situ hybridization analysis of rasl11b (magenta) and ripply2.2 (cyan) expression in the pre-somitic mesoderm at mid-tailbud stage 25. J-M, neurula stage embryos showing immunolocalisation of dpErk and, N-Q, in situ localisation of rasl11b expression in untreated control embryos and embryos treated with 0.1% DMSO vehicle, 200 μM Fgfr inhibitor SU5402 or 25 μM Mek inhibitor PD0325901. Black arrow indicates posterior mesoderm. NB Indicated n values are from a representative experiment. |
|
|
S8 Fig. Identification of putative Cic binding sites in genes up-regulated by Fgf4 overexpression and Cic knockdown. Position, orientation and statistical significance of Cic consensus binding sites in the 2kb upstream regions of putative targets of Cic regulation in Xenopus, identified by scanning with the FIMO tool from the MEME suite. Lower-case and upper-case sites are on the plus and minus strands, respectively. |
|
|
S9 Fig. Overlapping effects on gene expression in response to Cic knockdown in Xenopus tropicalis and ectodermal wounding in Xenopus laevis. Xenopus laevis wounding datasets from [50] were filtered to only include genes annotated in the Xenopus tropicalis genome (12992 genes). Datasets for 30–90 minutes post-wounding were combined and filtered according to the following criteria, fold up-regulation ≥1.75 and p-adj ≤0.1. Duplicate gene entries were removed from the Xenopus laevis dataset. A, shows the highly significant overlap of genes up-regulated by Cic-knockdown in Xenopus tropicalis and wounding in Xenopus laevis. B, Genes up-regulated by Cic-knockdown and ectodermal wounding. Orange shading indicates genes analysed at the site of wounding in this study (Fig 5). |
|
|
S10 Fig. Raw data for myc-epitope western blot in Fig 1D. |
|
|
S11 Fig. Raw data for beta catenin western blot in Fig 1D. |
References [+] :
Abaffy, The role of nitric oxide during embryonic wound healing. 2019, Pubmed , Xenbase
Ahmad, Capicua regulates neural stem cell proliferation and lineage specification through control of Ets factors. 2019, Pubmed
Amaya, Expression of a dominant negative mutant of the FGF receptor disrupts mesoderm formation in Xenopus embryos. 1991, Pubmed , Xenbase
Amaya, FGF signalling in the early specification of mesoderm in Xenopus. 1993, Pubmed , Xenbase
Andreazzoli, Xrx1 controls proliferation and neurogenesis in Xenopus anterior neural plate. 2003, Pubmed , Xenbase
Astigarraga, A MAPK docking site is critical for downregulation of Capicua by Torso and EGFR RTK signaling. 2007, Pubmed
Bailey, The MEME Suite. 2015, Pubmed
Barrett, The discovery of the benzhydroxamate MEK inhibitors CI-1040 and PD 0325901. 2008, Pubmed
Bettegowda, Mutations in CIC and FUBP1 contribute to human oligodendroglioma. 2011, Pubmed
Böttcher, Fibroblast growth factor signaling during early vertebrate development. 2005, Pubmed
Bourguignon, XBF-1, a winged helix transcription factor with dual activity, has a role in positioning neurogenesis in Xenopus competent ectoderm. 1998, Pubmed , Xenbase
Branney, Characterisation of the fibroblast growth factor dependent transcriptome in early development. 2009, Pubmed , Xenbase
Brudno, LAGAN and Multi-LAGAN: efficient tools for large-scale multiple alignment of genomic DNA. 2003, Pubmed
Bunda, CIC protein instability contributes to tumorigenesis in glioblastoma. 2019, Pubmed
Bunda, c-Src Phosphorylates and Inhibits the Function of the CIC Tumor Suppressor Protein. 2020, Pubmed
Burks, FGF signalling modulates transcriptional repression by Xenopus groucho-related-4. 2009, Pubmed , Xenbase
Christen, Spatial response to fibroblast growth factor signalling in Xenopus embryos. 1999, Pubmed , Xenbase
Costa, spib is required for primitive myeloid development in Xenopus. 2008, Pubmed , Xenbase
Coulon, A novel mouse c-fos intronic promoter that responds to CREB and AP-1 is developmentally regulated in vivo. 2010, Pubmed , Xenbase
Dissanayake, ERK/p90(RSK)/14-3-3 signalling has an impact on expression of PEA3 Ets transcription factors via the transcriptional repressor capicúa. 2011, Pubmed
Dorey, FGF signalling: diverse roles during early vertebrate embryogenesis. 2010, Pubmed , Xenbase
Faas, Lin28 proteins are required for germ layer specification in Xenopus. 2013, Pubmed , Xenbase
Fisher, eFGF is required for activation of XmyoD expression in the myogenic cell lineage of Xenopus laevis. 2002, Pubmed , Xenbase
Goff, Establishment of dorsal-ventral polarity of the Drosophila egg requires capicua action in ovarian follicle cells. 2001, Pubmed
Hanafusa, Sprouty1 and Sprouty2 provide a control mechanism for the Ras/MAPK signalling pathway. 2002, Pubmed , Xenbase
Harland, In situ hybridization: an improved whole-mount method for Xenopus embryos. 1991, Pubmed , Xenbase
Illes, Cloning and expression analysis of the anterior parahox genes, Gsh1 and Gsh2 from Xenopus tropicalis. 2009, Pubmed , Xenbase
Isaacs, Anteroposterior patterning by mutual repression of orthodenticle and caudal-type transcription factors. 1999, Pubmed , Xenbase
Isaacs, eFGF regulates Xbra expression during Xenopus gastrulation. 1994, Pubmed , Xenbase
Jiménez, The Capicua repressor--a general sensor of RTK signaling in development and disease. 2012, Pubmed
Karin, AP-1 function and regulation. 1997, Pubmed
Kawamura-Saito, Fusion between CIC and DUX4 up-regulates PEA3 family genes in Ewing-like sarcomas with t(4;19)(q35;q13) translocation. 2006, Pubmed
Keenan, Rapid Dynamics of Signal-Dependent Transcriptional Repression by Capicua. 2020, Pubmed
Kim, Structural basis of protein complex formation and reconfiguration by polyglutamine disease protein Ataxin-1 and Capicua. 2013, Pubmed
Kim, Mesoderm induction by heterodimeric AP-1 (c-Jun and c-Fos) and its involvement in mesoderm formation through the embryonic fibroblast growth factor/Xbra autocatalytic loop during the early development of Xenopus embryos. 1998, Pubmed , Xenbase
Kjolby, Integration of Wnt and FGF signaling in the Xenopus gastrula at TCF and Ets binding sites shows the importance of short-range repression by TCF in patterning the marginal zone. 2019, Pubmed , Xenbase
Kondow, Bowline, a novel protein localized to the presomitic mesoderm, interacts with Groucho/TLE in Xenopus. 2006, Pubmed , Xenbase
Kusakabe, Xenopus FRS2 is involved in early embryogenesis in cooperation with the Src family kinase Laloo. 2001, Pubmed , Xenbase
LaBonne, Localization of MAP kinase activity in early Xenopus embryos: implications for endogenous FGF signaling. 1997, Pubmed , Xenbase
Lamb, Fibroblast growth factor is a direct neural inducer, which combined with noggin generates anterior-posterior neural pattern. 1995, Pubmed , Xenbase
Lamb, Demonstration in living cells of an intragenic negative regulatory element within the rodent c-fos gene. 1990, Pubmed
LeBlanc, Comparative transcriptome analysis of isogenic cell line models and primary cancers links capicua (CIC) loss to activation of the MAPK signalling cascade. 2017, Pubmed
Lee, Integrative multi-omic analysis reveals neurodevelopmental gene dysregulation in CIC-knockout and IDH1-mutant cells. 2022, Pubmed
Lee, ATXN1 protein family and CIC regulate extracellular matrix remodeling and lung alveolarization. 2011, Pubmed
Lee, Regulation and function of capicua in mammals. 2020, Pubmed
Li, ERK and phosphoinositide 3-kinase temporally coordinate different modes of actin-based motility during embryonic wound healing. 2013, Pubmed , Xenbase
Livak, Analysis of relative gene expression data using real-time quantitative PCR and the 2(-Delta Delta C(T)) Method. 2001, Pubmed
Lu, Disruption of the ATXN1-CIC complex causes a spectrum of neurobehavioral phenotypes in mice and humans. 2017, Pubmed
Mi, PANTHER version 16: a revised family classification, tree-based classification tool, enhancer regions and extensive API. 2021, Pubmed
Mitros, A chromosome-scale genome assembly and dense genetic map for Xenopus tropicalis. 2019, Pubmed , Xenbase
Mohammadi, Structures of the tyrosine kinase domain of fibroblast growth factor receptor in complex with inhibitors. 1997, Pubmed
Mullan, ggVolcanoR: A Shiny app for customizable visualization of differential expression datasets. 2021, Pubmed
Nentwich, Downstream of FGF during mesoderm formation in Xenopus: the roles of Elk-1 and Egr-1. 2009, Pubmed , Xenbase
Okimoto, Inactivation of Capicua drives cancer metastasis. 2017, Pubmed
Owens, Measuring Absolute RNA Copy Numbers at High Temporal Resolution Reveals Transcriptome Kinetics in Development. 2016, Pubmed , Xenbase
Panitz, The Spemann organizer-expressed zinc finger gene Xegr-1 responds to the MAP kinase/Ets-SRF signal transduction pathway. 1998, Pubmed , Xenbase
Patro, Salmon provides fast and bias-aware quantification of transcript expression. 2017, Pubmed
Pownall, An inducible system for the study of FGF signalling in early amphibian development. 2003, Pubmed , Xenbase
Pownall, eFGF, Xcad3 and Hox genes form a molecular pathway that establishes the anteroposterior axis in Xenopus. 1996, Pubmed , Xenbase
Pownall, NULL 2010, Pubmed
Ren, CIC Is a Mediator of the ERK1/2-DUSP6 Negative Feedback Loop. 2020, Pubmed
Renz, Regulation of c-fos transcription in mouse fibroblasts: identification of DNase I-hypersensitive sites and regulatory upstream sequences. 1985, Pubmed
Robinson, Integrative genomics viewer. 2011, Pubmed
Rosa, Mix.1, a homeobox mRNA inducible by mesoderm inducers, is expressed mostly in the presumptive endodermal cells of Xenopus embryos. 1989, Pubmed , Xenbase
Rousseaux, ATXN1-CIC Complex Is the Primary Driver of Cerebellar Pathology in Spinocerebellar Ataxia Type 1 through a Gain-of-Function Mechanism. 2018, Pubmed
Simón-Carrasco, The Capicua tumor suppressor: a gatekeeper of Ras signaling in development and cancer. 2018, Pubmed
Sinner, Sox17 and beta-catenin cooperate to regulate the transcription of endodermal genes. 2004, Pubmed , Xenbase
Suga, Xenopus ADAMTS1 negatively modulates FGF signaling independent of its metalloprotease activity. 2006, Pubmed , Xenbase
Sun, derrière: a TGF-beta family member required for posterior development in Xenopus. 1999, Pubmed , Xenbase
Tan, Loss of Capicua alters early T cell development and predisposes mice to T cell lymphoblastic leukemia/lymphoma. 2018, Pubmed
Umair, Dusp1 modulates activin/smad2 mediated germ layer specification via FGF signal inhibition in Xenopus embryos. 2020, Pubmed , Xenbase
Wang, ATXN1L, CIC, and ETS Transcription Factors Modulate Sensitivity to MAPK Pathway Inhibition. 2017, Pubmed
Weinstein, FGF-mediated mesoderm induction involves the Src-family kinase Laloo. 1998, Pubmed , Xenbase
Weissmann, The Tumor Suppressor CIC Directly Regulates MAPK Pathway Genes via Histone Deacetylation. 2018, Pubmed
Winterbottom, Conserved and novel roles for the Gsh2 transcription factor in primary neurogenesis. 2010, Pubmed , Xenbase
Wong, Making heads or tails - the emergence of capicua (CIC) as an important multifunctional tumour suppressor. 2020, Pubmed
