XB-ART-60345
Nat Commun
2023 Oct 05;141:6173. doi: 10.1038/s41467-023-41836-z.
Show Gene links
Show Anatomy links
The USP46 complex deubiquitylates LRP6 to promote Wnt/β-catenin signaling.
Ng VH, Spencer Z, Neitzel LR, Nayak A, Loberg MA, Shen C, Kassel SN, Kroh HK, An Z, Anthony CC, Bryant JM, Lawson A, Goldsmith L, Benchabane H, Hansen AG, Li J, D'Souza S, Lebensohn AM, Rohatgi R, Weiss WA, Weiss VL, Williams C, Hong CC, Robbins DJ, Ahmed Y, Lee E.
???displayArticle.abstract???
The relative abundance of Wnt receptors plays a crucial role in controlling Wnt signaling in tissue homeostasis and human disease. While the ubiquitin ligases that ubiquitylate Wnt receptors are well-characterized, the deubiquitylase that reverses these reactions remains unclear. Herein, we identify USP46, UAF1, and WDR20 (USP46 complex) as positive regulators of Wnt signaling in cultured human cells. We find that the USP46 complex is similarly required for Wnt signaling in Xenopus and zebrafish embryos. We demonstrate that Wnt signaling promotes the association between the USP46 complex and cell surface Wnt coreceptor, LRP6. Knockdown of USP46 decreases steady-state levels of LRP6 and increases the level of ubiquitylated LRP6. In contrast, overexpression of the USP46 complex blocks ubiquitylation of LRP6 by the ubiquitin ligases RNF43 and ZNFR3. Size exclusion chromatography studies suggest that the size of the USP46 cytoplasmic complex increases upon Wnt stimulation. Finally, we show that USP46 is essential for Wnt-dependent intestinal organoid viability, likely via its role in LRP6 receptor homeostasis. We propose a model in which the USP46 complex increases the steady-state level of cell surface LRP6 and facilitates the assembly of LRP6 into signalosomes via a pruning mechanism that removes sterically hindering ubiquitin chains.
???displayArticle.pubmedLink??? 37798301
???displayArticle.pmcLink??? PMC10556042
???displayArticle.link??? Nat Commun
???displayArticle.grants??? [+]
R35 GM122516 NIGMS NIH HHS , P50 CA236733 NCI NIH HHS , R01 CA219189 NCI NIH HHS , R01 GM118557 NIGMS NIH HHS , R01 GM121421 NIGMS NIH HHS , R01 GM122222 NIGMS NIH HHS , K08 CA240901 NCI NIH HHS , R01 CA272875 NCI NIH HHS , R21 HD101980 NICHD NIH HHS , P50 CA097257 NCI NIH HHS , P30 CA082103 NCI NIH HHS , A28592 Cancer Research UK, R35GM122516 U.S. Department of Health & Human Services | NIH | National Cancer Institute (NCI), R01CA244188 U.S. Department of Health & Human Services | NIH | National Cancer Institute (NCI), R01CA281002 U.S. Department of Health & Human Services | NIH | National Cancer Institute (NCI), T32CA00959228 U.S. Department of Health & Human Services | NIH | National Cancer Institute (NCI), P50CA097257 U.S. Department of Health & Human Services | NIH | National Cancer Institute (NCI), P30CA82103 U.S. Department of Health & Human Services | NIH | National Cancer Institute (NCI), R01CA219189 U.S. Department of Health & Human Services | NIH | National Cancer Institute (NCI), F30CA281125 U.S. Department of Health & Human Services | NIH | National Cancer Institute (NCI), T32CA009582 U.S. Department of Health & Human Services | NIH | National Cancer Institute (NCI), T32AR007592 U.S. Department of Health & Human Services | NIH | National Institute of Arthritis and Musculoskeletal and Skin Diseases (NIAMS), T32GM008554 U.S. Department of Health & Human Services | NIH | Eunice Kennedy Shriver National Institute of Child Health and Human Development (NICHD), T32GM008554 U.S. Department of Health & Human Services | NIH | National Institute of General Medical Sciences (NIGMS), R01GM118082 U.S. Department of Health & Human Services | NIH | National Institute of General Medical Sciences (NIGMS), R01GM118557 U.S. Department of Health & Human Services | NIH | National Institute of General Medical Sciences (NIGMS), R01GM121421 U.S. Department of Health & Human Services | NIH | National Institute of General Medical Sciences (NIGMS), R01GM122222 U.S. Department of Health & Human Services | NIH | National Institute of General Medical Sciences (NIGMS), R35GM136233 U.S. Department of Health & Human Services | NIH | National Institute of General Medical Sciences (NIGMS), T32GM007347 U.S. Department of Health & Human Services | NIH | National Institute of General Medical Sciences (NIGMS), A28592 Cancer Research UK (CRUK), A128431 Samuel Waxman Cancer Research Foundation (SWCRF), K08CA240901 U.S. Department of Health & Human Services | NIH | NCI | Division of Cancer Epidemiology and Genetics, National Cancer Institute (National Cancer Institute Division of Cancer Epidemiology and Genetics), R01CA272875 U.S. Department of Health & Human Services | NIH | NCI | Division of Cancer Epidemiology and Genetics, National Cancer Institute (National Cancer Institute Division of Cancer Epidemiology and Genetics), 133934-CSDG-19-216-01-TBG American Cancer Society (American Cancer Society, Inc.), RSG-22-084-01-MM American Cancer Society (American Cancer Society, Inc.), T32 AR007592 NIAMS NIH HHS , T32 GM008554 NIGMS NIH HHS , T32 CA009582 NCI NIH HHS , T32 GM007347 NIGMS NIH HHS , F30 CA281125 NCI NIH HHS , P20 GM113132 NIGMS NIH HHS , R01 CA281002 NCI NIH HHS , R35 GM136233 NIGMS NIH HHS , S10 OD032310 NIH HHS , P30 CA023108 NCI NIH HHS , R01 CA244188 NCI NIH HHS , R35 GM118082 NIGMS NIH HHS
Species referenced: Xenopus laevis
Genes referenced: avd axin1 axin2 ccnd1 chrd gusb ins lef1 lrp6 myc nkd1 nodal3 rnf43 usp12b wdr20 wnt3a wnt8a znrf3
GO keywords: tissue homeostasis [+]
???displayArticle.morpholinos??? usp12b MO1 wdr20 MO1
???displayArticle.disOnts??? colorectal adenocarcinoma [+]
???attribute.lit??? ???displayArticles.show???
|
|
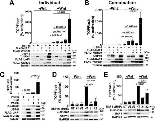
Fig. 1: The USP46 complex is a positive regulator of Wnt signaling. A–C Overexpression of the USP46 complex stimulates Wnt activation and stabilizes β-catenin levels. HEK293 STF cells were transfected and treated with recombinant Wnt3a (10 ng/ml) for 24 h as indicated. A Individual and B pairwise overexpression of USP46, FLAG-tagged WDR20, and FLAG-tagged UAF1 in HEK293 STF cells in the presence of Wnt3a leads to lower Wnt reporter (TOPFlash) activity compared to overexpression of all three members. The asterisk in (A) indicates a longer exposure for the USP46 blot. C Overexpression of the USP46 complex (Tri46) in HEK293 STF cells potentiates Wnt3a-mediated TOPFlash and promotes β-catenin stabilization. For transfections, the amount of total DNA was kept constant by the addition of vector plasmid. p values compare vector-transfected with USP46 complex-transfected cells. Tubulin is loading control. D, E Knockdown of USP46 and UAF1 by siRNA inhibits Wnt signaling and decreases β-catenin levels. HEK293 STF cells were transfected with non-targeting control (NT) or two independent (D) USP46 or (E) UAF1 siRNAs and treated with recombinant Wnt3a. Immunoblotting confirmed the knockdown of USP46 and UAF1 proteins. GAPDH is loading control. All graphs show mean ± SD of TOPFlash normalized to vector control in the presence of Wnt. p values compare NT treated to USP46 or UAF1 siRNA-treated cells. p ≥ 0.05 is not significant (ns). Significance was analyzed by one-way ANOVA followed by Tukey’s multiple comparisons test. Graphs all show a representative of n = 3 biologically independent experiments. All immunoblots are representative of at least three independent experiments. Source data are provided as a Source data file. |
|
|
Fig. 2: The USP46 complex regulates Wnt signaling in Xenopus and zebrafish. A, B The USP46 complex induces secondary axis formation and Wnt target gene expression in Xenopus embryos. A Xenopus embryos were injected ventrally at the 4-cell stage with Xwnt8 mRNA (10 pg), individual USP46 members (1 ng), or a 1:1:1 mixture (0.33 ng each). The percentage of axis duplication is shown with absolute numbers on the top of each bar and representative images. p-values for injection of individual components versus the complex and for injected embryos compared to wildtype is <0.0001. Scale bar = 200 mm. B RT-PCR show induction of Xenopus Wnt target genes, Xnr3 and Chordin. Expression is shown as a ratio of Ornithine decarboxylase (Odc) normalized to Xwnt8 injected animal caps. Control is un-injected. p-values compare injections of individual components versus the USP46 complex. C, D Knockdown of the USP46 complex in zebrafish induces a cyclopic phenotype and reduction of Wnt target gene transcripts, which are rescued by co-injecting homologous human mRNAs. C Embryos were injected at the single-cell stage with Morpholino oligonucleotides (MO, 3 ng) and rescued with mRNAs (0.8 ng). The percentage of cyclopic embryos is shown with absolute numbers on the top of each bar. Arrows show developing eyes. p-values compare MO-injected versus rescue. p-values for all injected embryos compared to wildtype is <0.0001. Scale bar = 200 mm. D mRNAs were isolated, and Lef1 and CyclinD1 levels were quantified by RT-PCR. Gene expression is graphed as a ratio to β-actin control and normalized to un-injected embryos. p-values shown compare MO-injected versus un-injected embryos and morpholino-injected versus corresponding rescued embryos. B, D Graphs show mean ± SEM, n = 3 independent pools of embryos. Significance was analyzed by two-tailed Student’s t test. Source data are provided as a Source data file. |
|
|
Fig. 3: The USP46 complex acts at the level of the Wnt receptor, LRP6. A, B USP46 is upstream of the β-catenin destruction complex. A USP46 depletion does not block the stabilization of β-catenin upon AXIN1 siRNA knockdown. HEK293 cells were transfected with USP46 and AXIN1 siRNAs as indicated and immunoblotted for β-catenin. Immunoblotting for AXIN1 and USP46 confirmed their knockdown. B The tankyrase inhibitor, XAV939, which stabilizes AXIN to promote β-catenin degradation, inhibits β-catenin stabilization mediated by the USP46 complex. Cells were transfected and treated with Wnt3a in the absence or presence of XAV939 (1 μM) as indicated and immunoblotted for β-catenin, USP46, FLAG-UAF1, and FLAG-WDR20. C, D Overexpression and knockdown of the USP46 complex increases and decreases steady-state levels of LRP6, respectively. Cells were transfected as indicated, incubated in the absence or presence of Wnt3a, and immunoblotted for LRP6. C HEK293 cells were transfected with the USP46 complex (Tri46) in the presence of Wnt3a. D HEK293 cells were transfected with non-targeting (NT) or USP46 siRNAs. Graph shows mean ± SD of TOPFlash normalized to non-targeting control in the presence of Wnt. p-values compare cells incubated with NT versus USP46 siRNA in the presence of Wnt3a. Significance was analyzed by two-tailed Student’s t-test. The graph shows a representative of n = 3 biologically independent experiments. E Wnt signaling promotes the association between the USP46 complex and endogenous LRP6. HEK293 cells were transfected with USP46 complex components and treated with Wnt3a as indicated, FLAG-UAF1 (*) and FLAG-WDR20 (**) immunoprecipitated (IP) with anti-FLAG conjugated beads, and co-immunoprecipitated LRP6 detected by immunoblotting. WCL whole cell lysates. F The USP46 complex increases cell-surface levels of LRP6. HEK293 cells were transfected with USP46 complex components and treated with Wnt3a, as indicated. Cells were then surface biotinylated, lysates subjected to neutravidin-pulldown, and immunoblotted for endogenous LRP6 and insulin (IR, control) receptors. WCL whole cell lysates. Tubulin and GAPDH are loading controls. All immunoblots are representative of at least three independent experiments. Source data are provided as a Source data file. |
|
|
Fig. 4: The USP46 complex associates with large complexes independent of LRP6 signalosomes in the presence of Wnt. A Wnt signaling induces the formation of high molecular weight USP46 complexes as assessed by size exclusion chromatography. HEK293 cells were treated in the absence or presence of Wnt3a, lysates prepared, and high-speed (100,000 × g) supernatants passed over a Superdex 200 FPLC column. Fractions obtained were subjected to TCA precipitation followed by immunoblotting. B The USP46 complex does not co-fractionate with high molecular weight LRP6 aggregates (signalosomes) on sucrose gradient centrifugation. HEK293 cells were incubated in the absence or presence of Wnt3a, Triton X-100 lysates were collected, and sucrose density gradient (15–40%) sedimentation was performed. Fractions were precipitated with chloroform-methanol extraction and analyzed by immunoblotting. The predicted kDa is based on the elution profile of a set of protein standards. Immunoblots show a representative of three independent experiments. Source data are provided as a Source data file. |
|
|
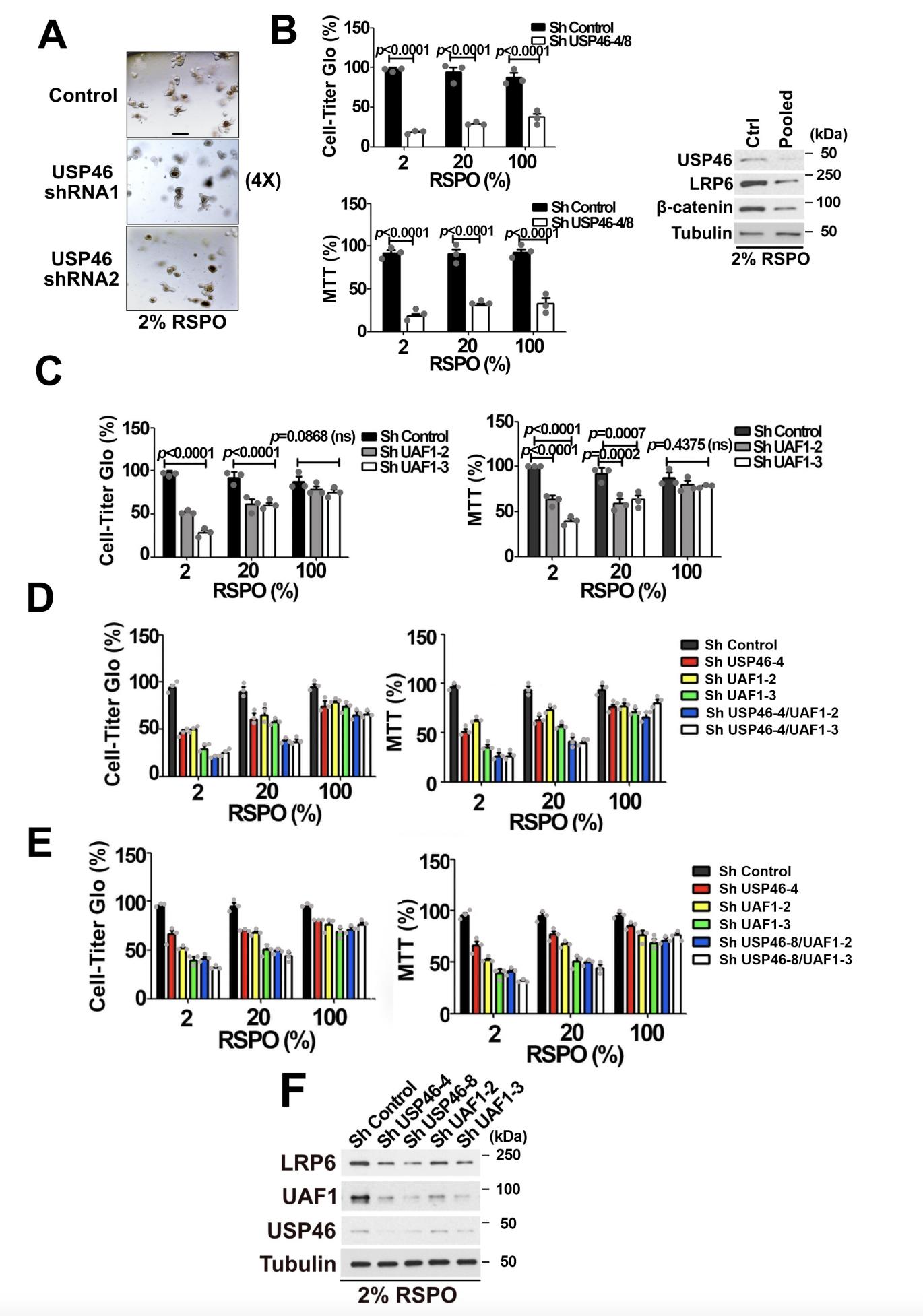
Fig. 5: The USP46 complex deubiquitinates LRP6 and opposes the action of the Wnt receptor E3 ligase, RNF43. A, B The catalytic activity of USP46 is required for its regulation of LRP6 levels. Cells expressing the wild-type or mutant USP46 complexes were incubated in the absence or presence of Wnt3a, and immunoblotting was performed. A Overexpression of the USP46 complex containing the catalytically dead USP46C44S (Tri46C44S) does not increase LRP6 levels. B Overexpression of the USP46 complex containing the USP46 binding mutant, FLAG-UAF1S170Y, does not increase LRP6 levels. GAPDH is loading control. C–E His-ubiquitylation assays. HEK293 cells were transfected as indicated, lysed under denaturing conditions, and His-Ub (hexahistidine-tagged ubiquitin) modified proteins isolated by nickel affinity purification. LRP6 and FLAG-tagged proteins were detected by immunoblotting with anti-LRP6 and anti-Flag antibodies, respectively. C Overexpression of FLAG-RNF43 promotes endogenous ubiquitylation of LRP6, which is opposed by overexpression of the USP46 complex. D Overexpression of FLAG-RNF43 in LF203 cells similarly promotes LRP6-FLAG ubiquitylation, which is opposed by overexpression of the USP46 complex. E Knockdown of USP46 enhances LRP6-FLAG ubiquitination. WCL = whole cell lysates. F The sensitivity of intestinal organoids to USP46 depletion is RSPO-dependent. Exogenous RSPO is essential for culturing intestinal organoids in vitro. Intestinal organoids infected with a control lentivirus or two independent lentiviruses expressing USP46 shRNAs were grown with decreasing RSPO conditioned media (CM). Viability was assessed by Cell-Titer Glo. p ≥ 0.05 is not significant (ns). Significance was analyzed by one-way ANOVA followed by Tukey’s multiple comparisons test. Graphs show mean ± SD (n = 3 independent experiments). GAPDH is loading control. All immunoblots are representative of at least three independent experiments. Source data are provided as a Source data file. |
|
|
Fig. 6: Model of USP46 complex regulation of LRP6 in the Wnt pathway. A The USP46 complex catalyzes the deubiquitylation of LPR6, opposing the activities of RNF34 and ZNFR3 (and potentially other E3 ligases) to maintain low homeostatic levels of LRP6. B Upon Wnt ligand binding to Frizzled and LPR6, the USP46 complex is recruited to and deubiquitylates LPR6, allowing LRP6 to be assembled into the Wnt signalosome. |
|
|
Supplementary Figure 1. USP46 promotes Wnt signaling upstream of the b-catenin degradation complex. (A) Quantitative real-time RT-PCR of endogenous Wnt target genes and Lrp6 in HEK293 treated with USP46 siRNAs or non-targeting (NT) control. Graphs show a ratio relative to Gusb (control). Results (mean ±SD) of three independent real-time RT-PCR reactions are shown. p-values compared Wnt3a-treated NT to non-Wnt treated NT and Wnt3a-treated USP46 siRNA. p≥0.05 is not significant (ns). Significance was analyzed by one-way ANOVA followed up with Tukey’s multiple comparisons test. (B) Knockdown of UAF1 decreased levels of USP46. HEK293 cells were transfected with non-targeting (NT) or pooled UAF1 siRNAs, and immunoblotting for USP46 and UAF1 was performed. (C) Knockout of USP46, WDR20, and UAF1 by CRISPR-Cas9 editing decreased b-catenin and LRP6 levels. HEK293T cells stably expressing Cas9 were transfected with tracrRNA and crRNAs targeting individual components of the USP46 complex. Cells were treated with or without Wnt3a (10ng/ml), and lysates were collected for immunoblotting on the indicated days. Graphs and immunoblots are representative of at least three independent experiments. Source data are provided as a Source Data file. |
|
|
Supplementary Figure 2. CRISPRi of USP46 complex in zebrafish induces a cyclopic phenotype. (A) Representative images are shown on top. Scale bar = 200 mm. (B) The percentage of cyclopic embryos is graphed with absolute numbers indicated on the top of each bar. Graphs show mean ± SEM. p-values compare guide RNA plus dCas9-injected embryos versus WT. Significance was assessed using 2-sided Fisher’s exact test. n = 3 independent pools of embryos. Comparisons between Wildtype (WT) versus dCas9, WT versus guide RNA alone, and dCas9 versus guide RNA alone were not statistically significant. Source data are provided as a Source Data file. |
|
|
Supplementary Figure 3. CRISPRi of USP46 complex in zebrafish result in a reduction of Wnt target gene transcripts. (A) mRNAs were isolated from injected single embryos, and Lef1, CyclinD1, and c-Myc levels were quantified by RTPCR. (B) qRT-PCR confirms significant reductions in mRNA levels of USP46 components in their respective guide RNA plus dCas9-injected embryos. Two primer sets were used for each gene. Gene expression is graphed as a ratio to b-actin control. p-values compare guide RNA-injected versus guide RNA plus dCas9-injected embryos. Graphs show mean ± SEM. Significance was analyzed by two-tailed Student’s t-test. Comparisons between Wildtype (WT) control versus dCas9, WT versus guide RNA alone, and dCas9 versus guide RNA alone were not statistically significant. Source data are provided as a Source Data file. |
|
|
Supplementary Figure 4. The USP46 Complex act upstream of the b-catenin destruction complex. (A) Activation of Wnt signaling by GSK3 inhibition is not potentiated by the USP46 complex. HEK293 STF cells were transfected with the USP46 complex and treated with CHIR99021 (2 mM). Graphs show mean ±SD of TOPFlash normalized to CHIR99021 control. p-value compares CHIR99021-treated cells with USP46 complex-transfected cells. ns compares CHIR99021-treated cells transfected with vector control or the USP46 complex. (B) The AXIN stabilizer, XAV939, inhibits Wnt signaling stimulated by the USP46 complex but not by a non-degradable form of b-catenin (DNb-catenin). Cells were transfected as indicated and treated with or without XAV939 (1 mM) overnight. Graphs show mean ±SD of TOPFlash normalized to USP46 complex-transfected control. p-value compares USP46 complextransfected cells minus or plus treatment with XAV939. ns compare DN-b-catenin-transfected cells minus or plus treatment with XAV939. Significance was analyzed by one-way ANOVA followed by Tukey’s multiple comparisons test. Graphs show representatives of n = 3 independent experiments performed in triplicates. p≥0.05 is not significant (ns). (C) Knockdown of USP46 in the colorectal cancer cell line, DLD1, results in decreased LRP6 levels. DLD1 cells were transfected with non-targeting (NT) or pooled USP46 siRNAs. Immunoblots are representative of at least three independent experiments. Source data are provided as a Source Data file. |
|
|
Supplementary Figure 5. The USP46 complex co-precipitates with cell surface LRP6. (A) Endogenous LRP6 co-immunoprecipitates with FLAG-tagged WDR20 or UAF1. HEK293 cells were transfected as indicated and treated with Wnt3a (10ng/ml) overnight. Cells were lysed, proteins immunoprecipitated with antiFLAG conjugated beads, and immunoblotting was performed. (B-D) Generation of the LF203 HEK293 cell line by CRISPR-Cas9 knock-in of a FLAG epitope into the endogenous LRP6 receptor shows normal Wnt activation. (B) Genomic sequencing confirms the correct in-frame insertion of the FLAG tag into endogenous LRP6. (C) Activation of Wnt signaling in LF203 cells by Wnt3a. Cells were transfected with plasmids encoding TOPFlash and Renilla Luciferase control reporters and treated with Wnt3a (10 ng/ml) overnight. Firefly and Renilla luciferase activities were assessed by the Dual-Glo Luciferase Assay. Graph shows mean ±SD of TOPFlash normalized to no Wnt3a control. p-value compares non-treated and Wnt3a-treated cells. Significance was analyzed by two-tailed Student’s t-test. (D) LRP6-FLAG is activated by Wnt3a in LF203 cells. LF203 cells were treated overnight with or without Wnt3a, lysed, and subjected to immunoprecipitation with anti-FLAG conjugated beads. Samples were analyzed by immunoblotting for total LRP6 and p-LRP6 (Ser1490), which detects the activated receptor. (E-F) The USP46 complex is pulled down in a cell surface biotinylation assay. Cells transfected with the USP46 complex and treated overnight with Wnt3a were subjected to surface biotinylation, lysis, avidin-pulldown, and immunoblotting. (E) The USP46 complex co-precipitates with LRP6-FLAG in LF203 cells and (F) LRP6 in HEK293 cells. GAPDH and Tubulin are loading control. Graph and immunoblots are representative of at least three independent experiments. Source data are provided as a Source Data file. |
|
|
Supplementary Figure 6. The deubiquitylase activity of the USP46 complex is required for its regulation of the Wnt pathway. (A-C) HEK293 STF cells were transfected and treated with recombinant Wnt3a (10 ng/ml) for 24 hr as indicated. Lysates were then prepared for TOPFlash and immunoblotting. (A) Overexpression of catalytically dead USP46C44S fails to potentiate Wnt signaling as assessed by Wnt reporter assay. p-values compare USP46 complex (Tri46) and USP46C44S complex (Tri46C44S) transfected cells in the presence of Wnt3a. (B) Titration of increasing amounts of catalytically dead USP46C44S fails to potentiate Wnt signaling as assessed by Wnt reporter assay. p-values compare 1) cells transfected with vector with cells transfected with the lowest amount of USP46 and 2) cells transfected with the lowest amount of USP46 and cells transfected with the highest amount of USP46C44S. ns compares vectortransfected cells with the highest amount of USP46C44S complex-transfected cells. p≥0.05 is not significant (ns). (C) The USP46/UAF1S170Y/WDR20 (Tri46S170Y) complex exhibits reduced activity. p-values compare 1) Wnt3a-treated cells transfected with wild-type UAF1 USP46 complex (Tri46) or catalytically dead UAF1S170Y USP46 complex (Tri46S170Y) and 2) Wnt3a-treated cells transfected with vector or Tri46 complex. All graphs show mean ±SD of TOPFlash normalized to vector transfected, Wnt3a-treated control. Significance was analyzed by one-way ANOVA followed by Tukey’s multiple comparisons test. (D-F) His-ubiquitylation assays. LF203 cells were transfected as indicated, lysed under denaturing conditions, and His-Ub modified proteins isolated by nickel affinity purification. LRP6 and FLAG-tagged proteins were detected by immunoblotting with anti-LRP6 and anti-Flag antibodies, respectively. WCL = whole cell lysates. (D) Overexpression of ZNRF3 in LF203 cells promotes LRP6 ubiquitylation, which is opposed by overexpression of the USP46 complex. (E) Detection of ubiquitylated LRP6 with the Hisubiquitylation assay is specific to cells transfected with His-Ub. PCNDA is transfection control. (F) Treatment with Bafilomycin A blocks LRP6 turnover upon USP46 knockdown. Cells were transfected as indicated and treated with DMSO or Bafilomycin A (10 nM) overnight prior to the His-ubiquitylation assay. Graphs show representatives of n = 3 independent experiments performed in triplicates. Immunoblots are representative of at least three independent experiments. Source data are provided as a Source Data file. |
|
|
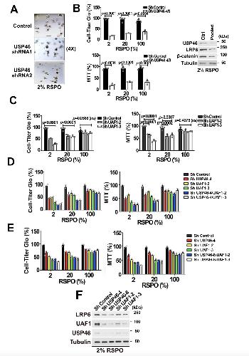
Supplementary Figure 7. The viability of wild-type intestinal organoids is dependent on USP46 and UAF1. (A-F) Knockdown of USP46 and/or UAF1 decreases wild-type intestinal organoid viability. Organoids were infected with control lentivirus or independent lentiviruses targeting USP46 and/or UAF1. (A) Representative images of intestinal organoids treated with USP46 shRNA 1 or 2 and grown in the presence of 2% RSPO-CM. Scale bar = 200 mM. (B) Intestinal organoids infected with a control lentivirus or pooled lentiviruses expressing USP46 shRNAs were grown with an increasing RSPO-conditioned media (CM). Viability was assessed by both Cell-Titer Glo and MTT assays. Graph shows mean ±SD of Cell-Titer Glo and MTT assay, respectively. p-values compare control-treated with pooled USP46 shRNAs. (Right) Immunoblot shows decreased USP46, LRP6, and b-catenin in wildtype organoids with pooled USP46 shRNA treatment. (C) The sensitivity of intestinal organoids to UAF1 depletion is RSPO-dependent. Intestinal organoids infected with a control lentivirus or two independent lentiviruses expressing UAF1 shRNAs were grown with a decreasing RSPO-conditioned media (CM). Viability was assessed by Cell-Titer Glo (top) and MTT assay (bottom). Graph shows mean ±SD of Cell-Titer Glo and MTT assay, respectively. p-values compare control treatment with UAF1 shRNA 1 or 2 treatment. (D-F) Intestinal organoids infected with a control lentivirus or independent lentiviruses targeting USP46 and/or UAF1 were grown with a decreasing RSPO CM. (D-E) Depletion of USP46 and UAF1 results in a greater decrease in cell viability upon reduction of RSPO CM. Viability was assessed by Cell-Titer Glo (left) and MTT assay (right). Graph shows mean ±SD of Cell-Titer Glo and MTT assay, respectively. (D) p-values compare to Sh Controls using Cell-Titer Glo are as follows: <0.0001 for all conditions at 2% RSPO-CM; 0.0002 (Sh USP46-4), 0.0018 (Sh UAF1-2), <0.0001 (Sh UAF1-3), <0.0001 (sh USP46-4/UAF1-2), and <0.0001 (sh USP46-4/UAF1-3) at 20% RSPO-CM; 0.0139 (Sh USP46-4), 0.0756 (ns) (Sh UAF1-2), 0.0120 (Sh UAF1-3), 0.0001 (sh USP46-4/UAF1-2), and 0.0002 (sh USP46-4/UAF1-3) at 100% RSPO-CM. p-values compare to Sh Controls using MMT are as follows: <0.0001 for all conditions at 2% RSPO-CM; <0.0001 (Sh USP46-4), 0.0029 (Sh UAF1-2), <0.0001 (Sh UAF1-3), <0.0001 (sh USP46-4/UAF1-2), and <0.0001 (sh USP46-4/UAF1-3) at 20% RSPO-CM; 0.0128 (Sh USP46-4), 0.0183 (Sh UAF1-2), 0.0009 (Sh UAF1-3), <0.0001 (sh USP46-4/UAF1-2), and 0.0801 (ns) (sh USP46-4/UAF1-3) at 100% RSPO-CM. (E) p-values compare to Sh Controls using Cell-Titer Glo are as follows: <0.0001 for all conditions at 2% RSPO-CM; <0.0001 for all conditions at 20% RSPO-CM; 0.0056 (Sh USP46-8), 0.0002 (Sh UAF1-2), <0.0001 (Sh UAF1-3), <0.0001 (sh USP46-8/UAF1-2), and 0.0002 (sh USP46-8/UAF1-3) at 100% RSPO-CM. p-values compare to Sh Controls using MMT are as follows: <0.0001 for all conditions at 2% RSPO-CM; 0.0020 (Sh USP46-8), <0.0001 (Sh UAF1-2), <0.0001 (Sh UAF1-3), <0.0001 (sh USP46-8/UAF1-2), and <0.0001 (sh USP46-8/UAF1-3) at 20% RSPOCM; 0.2338 (ns) (Sh USP46-8), 0.0013 (Sh UAF1-2), <0.0001 (Sh UAF1-3), <0.0001 (sh USP46-8/UAF1-2), and 0.0013 (sh USP46-8/UAF1-3) at 100% RSPO-CM. p-value > 0.05 is not significant (ns). Significance for all graphs were analyzed by one-way ANOVA followed by Tukey’s multiple comparisons test. All graphs are representative of n = 3 independent experiments performed in triplicates. (F) Immunoblot confirms depletion of USP46 and UAF1 in organoids treated with shRNA lentiviruses. Furthermore, knockdown of USP46 and UAF1 destabilizes UAF1 and USP46, respectively. Immunoblots are representative of three independent experiments. Source data are provided as a Source Data file. |
|
|
Supplementary Figure 8. Membranous USP46 and UAF1 are concentrated in the crypts, while WDR20 is uniform in the intestine. (A-C) Multiplex immunofluorescence of USP46, UAF1, and WDR20 FFPE human tissue blocks of human small intestine and colon. (A) USP46 immunostaining increases in intensity toward the base of the intestinal crypts. (B) UAF1 is present in the epithelium of intestinal crypts. (C) WDR20 is uniformly expressed in the human small intestine and colon. Hoescht stains the nucleus. n=3 independent experiments. Source data are provided as a Source Data file. |
|
|
Supplementary Figure 9. USP46 expression is upregulated in cancer and associated with a poorer prognosis. (A) Altered USP46 expression in cancer is associated with decreased overall survival. The median overall survival of patients with USP46 alterations was 45.14 months (N=178) compared to 79.46 months (N=10,623) for the unaltered group across tumor types. (B) High USP46 mRNA expression levels in the TCGA correlate with decreased overall survival in invasive breast cancer (p-value < 0.02). Decreased survival was also observed for liver hepatocellular carcinoma (p-value < 0.02) and sarcoma (p-value < 0.05). (C) Gene amplification of USP46 is commonly observed in human cancers. Altered group: fusions, deletions, amplifications, and mutations. CNA, copy number alteration. |
|
|
Supplementary Figure 10. Elevated USP46 complex levels are associated with increased Wnt activity in glioblastoma. (A) USP46 positively correlates with the expression of UAF1 and WDR20 in glioblastoma (TCGA-GBM Agilent platform). Correlation analysis between indicated genes (Top, USP46, and WDR20 and Bottom, USP46, and UAF1) was performed using the TCGA-GBM mRNA expression data from the Agilent-4502A platform (http://gliovis.bioinfo.cnio.es/). Pearson correlation coefficient and p-value were calculated and indicated in each panel. (B) mRNA expression levels of Wnt target genes, Nkd1 (p-value = 0.0057) and Axin2 (p-value = 0.0010), in the USP46-high/UAF1-high/WDR20-high group (triple-high) and the USP46-low/UAF1-low/WDR20-low group (triplelow) groups. (C) USP46 is required for the stabilization of LRP6 in glioblastoma cell lines. siRNA knockdown of USP46 decreased steady-state levels of LRP6 in A172 and U87 glioblastoma cell lines. LRP6 levels were quantified and normalized to the NT control. Graph shows mean ± SEM of three independent replicates. p-values (two-tailed Student’s t-test) versus NT control. Immunoblots are representative of three independent experiments. Source data are provided as a Source Data file |
References [+] :
Basham,
A ZNRF3-dependent Wnt/β-catenin signaling gradient is required for adrenal homeostasis.
2019, Pubmed
Basham, A ZNRF3-dependent Wnt/β-catenin signaling gradient is required for adrenal homeostasis. 2019, Pubmed
Bilic, Wnt induces LRP6 signalosomes and promotes dishevelled-dependent LRP6 phosphorylation. 2007, Pubmed
Billmann, Widespread Rewiring of Genetic Networks upon Cancer Signaling Pathway Activation. 2018, Pubmed
Chandrashekar, UALCAN: A Portal for Facilitating Tumor Subgroup Gene Expression and Survival Analyses. 2017, Pubmed
Clevers, Wnt/β-catenin signaling and disease. 2012, Pubmed
Cline, Effects of a novel glycogen synthase kinase-3 inhibitor on insulin-stimulated glucose metabolism in Zucker diabetic fatty (fa/fa) rats. 2002, Pubmed
Cohen, GSK3 inhibitors: development and therapeutic potential. 2004, Pubmed
Dahlberg, The WD40-repeat proteins WDR-20 and WDR-48 bind and activate the deubiquitinating enzyme USP-46 to promote the abundance of the glutamate receptor GLR-1 in the ventral nerve cord of Caenorhabditis elegans. 2014, Pubmed
Faesen, The differential modulation of USP activity by internal regulatory domains, interactors and eight ubiquitin chain types. 2011, Pubmed
Giannakis, RNF43 is frequently mutated in colorectal and endometrial cancers. 2014, Pubmed
Giebel, USP42 protects ZNRF3/RNF43 from R-spondin-dependent clearance and inhibits Wnt signalling. 2021, Pubmed
Hanson, XIAP monoubiquitylates Groucho/TLE to promote canonical Wnt signaling. 2012, Pubmed , Xenbase
Hao, ZNRF3 promotes Wnt receptor turnover in an R-spondin-sensitive manner. 2012, Pubmed , Xenbase
Heasman, Patterning the early Xenopus embryo. 2006, Pubmed , Xenbase
Hodul, The WD40-repeat protein WDR-48 promotes the stability of the deubiquitinating enzyme USP-46 by inhibiting its ubiquitination and degradation. 2020, Pubmed
Hodul, Function of the Deubiquitinating Enzyme USP46 in the Nervous System and Its Regulation by WD40-Repeat Proteins. 2017, Pubmed
Huang, Tankyrase inhibition stabilizes axin and antagonizes Wnt signalling. 2009, Pubmed
Huo, The deubiquitinating enzyme USP46 regulates AMPA receptor ubiquitination and trafficking. 2015, Pubmed
Jiang, Dishevelled promotes Wnt receptor degradation through recruitment of ZNRF3/RNF43 E3 ubiquitin ligases. 2015, Pubmed
Kee, WDR20 regulates activity of the USP12 x UAF1 deubiquitinating enzyme complex. 2010, Pubmed
Kiran, The Deubiquitinase USP46 Is Essential for Proliferation and Tumor Growth of HPV-Transformed Cancers. 2018, Pubmed
Koo, Tumour suppressor RNF43 is a stem-cell E3 ligase that induces endocytosis of Wnt receptors. 2012, Pubmed
Lebensohn, Comparative genetic screens in human cells reveal new regulatory mechanisms in WNT signaling. 2016, Pubmed
Li, Allosteric Activation of Ubiquitin-Specific Proteases by β-Propeller Proteins UAF1 and WDR20. 2016, Pubmed
Li, Differential abundance of CK1α provides selectivity for pharmacological CK1α activators to target WNT-dependent tumors. 2017, Pubmed , Xenbase
Liu, Control of beta-catenin phosphorylation/degradation by a dual-kinase mechanism. 2002, Pubmed , Xenbase
Liu, beta-Trcp couples beta-catenin phosphorylation-degradation and regulates Xenopus axis formation. 1999, Pubmed , Xenbase
MacDonald, Frizzled and LRP5/6 receptors for Wnt/β-catenin signaling. 2012, Pubmed
Madan, USP6 oncogene promotes Wnt signaling by deubiquitylating Frizzleds. 2016, Pubmed
Madrzak, Ubiquitination of the Dishevelled DIX domain blocks its head-to-tail polymerization. 2015, Pubmed
McCord, Targeting WNT Signaling for Multifaceted Glioblastoma Therapy. 2017, Pubmed
McMahon, Ectopic expression of the proto-oncogene int-1 in Xenopus embryos leads to duplication of the embryonic axis. 1989, Pubmed , Xenbase
Merenda, Wnt Signaling in 3D: Recent Advances in the Applications of Intestinal Organoids. 2020, Pubmed
Mukai, Balanced ubiquitylation and deubiquitylation of Frizzled regulate cellular responsiveness to Wg/Wnt. 2010, Pubmed
Neitzel, Developmental regulation of Wnt signaling by Nagk and the UDP-GlcNAc salvage pathway. 2019, Pubmed , Xenbase
Peng, Xenopus laevis: Practical uses in cell and molecular biology. Solutions and protocols. 1991, Pubmed , Xenbase
Perrody, Ubiquitin-dependent folding of the Wnt signaling coreceptor LRP6. 2016, Pubmed
Ring, Selective glycogen synthase kinase 3 inhibitors potentiate insulin activation of glucose transport and utilization in vitro and in vivo. 2003, Pubmed
Saito-Diaz, APC Inhibits Ligand-Independent Wnt Signaling by the Clathrin Endocytic Pathway. 2018, Pubmed
Saito-Diaz, The way Wnt works: components and mechanism. 2013, Pubmed
Sato, Single Lgr5 stem cells build crypt-villus structures in vitro without a mesenchymal niche. 2009, Pubmed
Sato, Paneth cells constitute the niche for Lgr5 stem cells in intestinal crypts. 2011, Pubmed
Seshagiri, Recurrent R-spondin fusions in colon cancer. 2012, Pubmed
Sokol, Injected Wnt RNA induces a complete body axis in Xenopus embryos. 1991, Pubmed , Xenbase
Spencer, The USP46 deubiquitylase complex increases Wingless/Wnt signaling strength by stabilizing Arrow/LRP6. 2023, Pubmed
Tang, GEPIA: a web server for cancer and normal gene expression profiling and interactive analyses. 2017, Pubmed
Thorpe, nemo-like kinase is an essential co-activator of Wnt signaling during early zebrafish development. 2004, Pubmed
Weinstein, The Cancer Genome Atlas Pan-Cancer analysis project. 2013, Pubmed
Xu, Vascular development in the retina and inner ear: control by Norrin and Frizzled-4, a high-affinity ligand-receptor pair. 2004, Pubmed
Yin, Structural Insights into WD-Repeat 48 Activation of Ubiquitin-Specific Protease 46. 2015, Pubmed
Zhu, Structural insights into the activation of USP46 by WDR48 and WDR20. 2019, Pubmed
