XB-ART-60319
Science
2023 Sep 22;3816664:eadi3448. doi: 10.1126/science.adi3448.
Show Gene links
Show Anatomy links
In silico protein interaction screening uncovers DONSON's role in replication initiation.
Lim Y, Tamayo-Orrego L, Schmid E, Tarnauskaite Z, Kochenova OV, Gruar R, Muramatsu S, Lynch L, Schlie AV, Carroll PL, Chistol G, Reijns MAM, Kanemaki MT, Jackson AP, Walter JC.
???displayArticle.abstract???
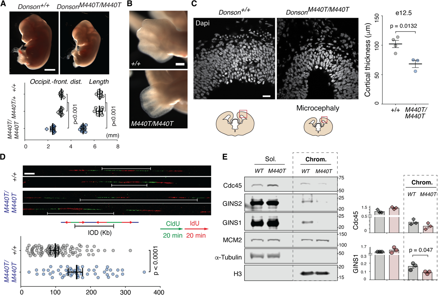
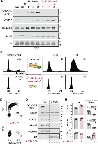
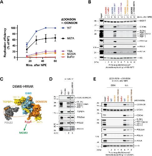
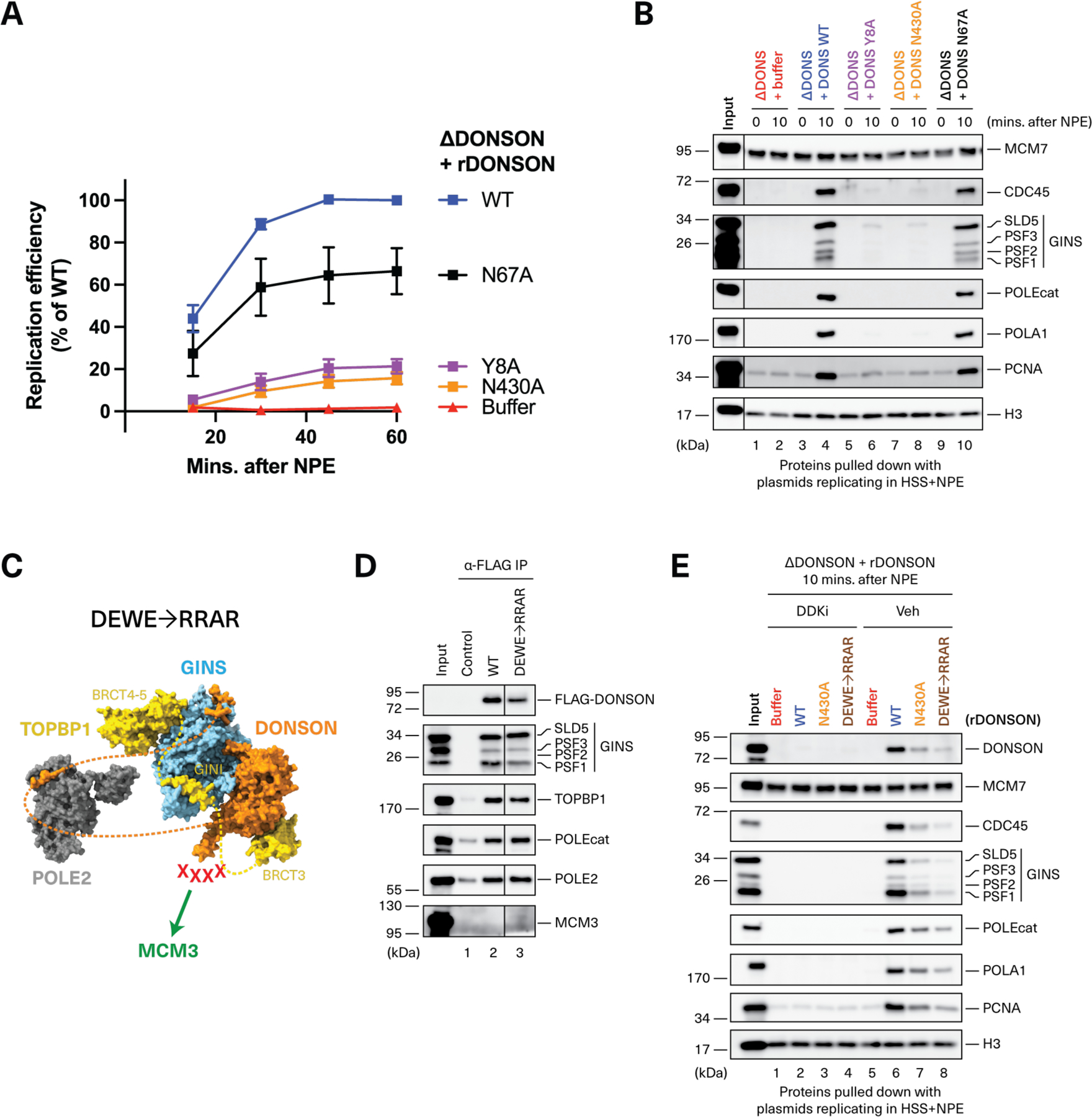
CDC45-MCM2-7-GINS (CMG) helicase assembly is the central event in eukaryotic replication initiation. In yeast, a multi-subunit "pre-loading complex" (pre-LC) accompanies GINS to chromatin-bound MCM2-7, leading to CMG formation. Here, we report that DONSON, a metazoan protein mutated in microcephalic primordial dwarfism, is required for CMG assembly in vertebrates. Using AlphaFold to screen for protein-protein interactions followed by experimental validation, we show that DONSON scaffolds a vertebrate pre-LC containing GINS, TOPBP1, and DNA pol ε. Our evidence suggests that DONSON docks the pre-LC onto MCM2-7, delivering GINS to its binding site in CMG. A patient-derived DONSON mutation compromises CMG assembly and recapitulates microcephalic dwarfism in mice. These results unify our understanding of eukaryotic replication initiation, implicate defective CMG assembly in microcephalic dwarfism, and illustrate how in silico protein-protein interaction screening accelerates mechanistic discovery.
???displayArticle.pubmedLink??? 37590370
???displayArticle.pmcLink??? PMC10801813
???displayArticle.link??? Science
???displayArticle.grants??? [+]
Howard Hughes Medical Institute , R01 HL098316 NHLBI NIH HHS , R35 GM147060 NIGMS NIH HHS , T32 GM007276 NIGMS NIH HHS , MC_UU_00035/10 Medical Research Council
Genes referenced: cdc45 mcm2 topbp1
???attribute.lit??? ???displayArticles.show???
References [+] :
Bandura,
humpty dumpty is required for developmental DNA amplification and cell proliferation in Drosophila.
2005, Pubmed
Bandura, humpty dumpty is required for developmental DNA amplification and cell proliferation in Drosophila. 2005, Pubmed
Bellelli, Spotlight on the Replisome: Aetiology of DNA Replication-Associated Genetic Diseases. 2021, Pubmed
Bicknell, Mutations in ORC1, encoding the largest subunit of the origin recognition complex, cause microcephalic primordial dwarfism resembling Meier-Gorlin syndrome. 2011, Pubmed
Bieniossek, Automated unrestricted multigene recombineering for multiprotein complex production. 2009, Pubmed
Boos, Regulation of DNA replication through Sld3-Dpb11 interaction is conserved from yeast to humans. 2011, Pubmed
Boos, Identification of a heteromeric complex that promotes DNA replication origin firing in human cells. 2013, Pubmed
Bryant, Improved prediction of protein-protein interactions using AlphaFold2. 2022, Pubmed
Budzowska, Regulation of the Rev1-pol ζ complex during bypass of a DNA interstrand cross-link. 2015, Pubmed , Xenbase
Costa, The Initiation of Eukaryotic DNA Replication. 2022, Pubmed
Day, Phosphorylation-dependent assembly of DNA damage response systems and the central roles of TOPBP1. 2021, Pubmed
De Jesús-Kim, DDK regulates replication initiation by controlling the multiplicity of Cdc45-GINS binding to Mcm2-7. 2021, Pubmed
de Munnik, Meier-Gorlin syndrome. 2015, Pubmed
Douglas, The mechanism of eukaryotic CMG helicase activation. 2018, Pubmed
Emsley, Features and development of Coot. 2010, Pubmed
Evrony, Integrated genome and transcriptome sequencing identifies a noncoding mutation in the genome replication factor DONSON as the cause of microcephaly-micromelia syndrome. 2017, Pubmed
Forment, A flow cytometry-based method to simplify the analysis and quantification of protein association to chromatin in mammalian cells. 2015, Pubmed
Gallo, Analysis of Replicating Yeast Chromosomes by DNA Combing. 2016, Pubmed
Hashimoto, Xenopus Cut5 is essential for a CDK-dependent process in the initiation of DNA replication. 2003, Pubmed , Xenbase
Hashimoto, Novel role of DONSON in CMG helicase assembly during vertebrate DNA replication initiation. 2023, Pubmed , Xenbase
Ilves, Activation of the MCM2-7 helicase by association with Cdc45 and GINS proteins. 2010, Pubmed
Javanmoghadam-Kamrani, Synchronization of the cell cycle using lovastatin. 2008, Pubmed
Jenkyn-Bedford, A conserved mechanism for regulating replisome disassembly in eukaryotes. 2021, Pubmed
Jones, How Pol α-primase is targeted to replisomes to prime eukaryotic DNA replication. 2023, Pubmed
Jumper, Highly accurate protein structure prediction with AlphaFold. 2021, Pubmed
Karaca, Biallelic and De Novo Variants in DONSON Reveal a Clinical Spectrum of Cell Cycle-opathies with Microcephaly, Dwarfism and Skeletal Abnormalities. 2019, Pubmed
Kingsley, DONSON facilitates Cdc45 and GINS chromatin association and is essential for DNA replication initiation. 2023, Pubmed , Xenbase
Klingseisen, Mechanisms and pathways of growth failure in primordial dwarfism. 2011, Pubmed
Knapp, Linked-read genome sequencing identifies biallelic pathogenic variants in DONSON as a novel cause of Meier-Gorlin syndrome. 2020, Pubmed
Kochaniak, Proliferating cell nuclear antigen uses two distinct modes to move along DNA. 2009, Pubmed , Xenbase
Kumagai, Treslin collaborates with TopBP1 in triggering the initiation of DNA replication. 2010, Pubmed , Xenbase
Kumagai, MTBP, the partner of Treslin, contains a novel DNA-binding domain that is essential for proper initiation of DNA replication. 2017, Pubmed , Xenbase
Lewis, Mechanism of replication origin melting nucleated by CMG helicase assembly. 2022, Pubmed
Li, The human pre-replication complex is an open complex. 2023, Pubmed
Mailand, CDKs promote DNA replication origin licensing in human cells by protecting Cdc6 from APC/C-dependent proteolysis. 2005, Pubmed
Matsuno, The N-terminal noncatalytic region of Xenopus RecQ4 is required for chromatin binding of DNA polymerase alpha in the initiation of DNA replication. 2006, Pubmed , Xenbase
Maya-Mendoza, High speed of fork progression induces DNA replication stress and genomic instability. 2018, Pubmed
Mimura, Xenopus Cdc45-dependent loading of DNA polymerase alpha onto chromatin under the control of S-phase Cdk. 1998, Pubmed , Xenbase
Mirdita, ColabFold: making protein folding accessible to all. 2022, Pubmed
Moiseeva, ATR kinase inhibition induces unscheduled origin firing through a Cdc7-dependent association between GINS and And-1. 2017, Pubmed
Muramatsu, CDK-dependent complex formation between replication proteins Dpb11, Sld2, Pol (epsilon}, and GINS in budding yeast. 2010, Pubmed
Nielsen-Dandoroff, The expanding genetic and clinical landscape associated with Meier-Gorlin syndrome. 2023, Pubmed
Parry, PRIM1 deficiency causes a distinctive primordial dwarfism syndrome. 2020, Pubmed
Petermann, Chk1 promotes replication fork progression by controlling replication initiation. 2010, Pubmed
Polyak, p27Kip1, a cyclin-Cdk inhibitor, links transforming growth factor-beta and contact inhibition to cell cycle arrest. 1994, Pubmed
Prokhorova, DNA replication of mitotic chromatin in Xenopus egg extracts. 2003, Pubmed , Xenbase
Rempel, Maternal Xenopus Cdk2-cyclin E complexes function during meiotic and early embryonic cell cycles that lack a G1 phase. 1995, Pubmed , Xenbase
Reynolds, Mutations in DONSON disrupt replication fork stability and cause microcephalic dwarfism. 2017, Pubmed
Saito, MCMBP promotes the assembly of the MCM2-7 hetero-hexamer to ensure robust DNA replication in human cells. 2022, Pubmed
Saito, Targeted Protein Depletion Using the Auxin-Inducible Degron 2 (AID2) System. 2021, Pubmed
Sanchez-Pulido, Homology explains the functional similarities of Treslin/Ticrr and Sld3. 2010, Pubmed
Sangrithi, Initiation of DNA replication requires the RECQL4 protein mutated in Rothmund-Thomson syndrome. 2005, Pubmed , Xenbase
Sansam, A vertebrate gene, ticrr, is an essential checkpoint and replication regulator. 2010, Pubmed
Sparks, The CMG Helicase Bypasses DNA-Protein Cross-Links to Facilitate Their Repair. 2019, Pubmed , Xenbase
Sparks, Extracts for Analysis of DNA Replication in a Nucleus-Free System. 2019, Pubmed
Steinegger, MMseqs2 enables sensitive protein sequence searching for the analysis of massive data sets. 2017, Pubmed
Szklarczyk, The STRING database in 2023: protein-protein association networks and functional enrichment analyses for any sequenced genome of interest. 2023, Pubmed
Tanaka, CDK-dependent phosphorylation of Sld2 and Sld3 initiates DNA replication in budding yeast. 2007, Pubmed
Tanaka, Efficient initiation of DNA replication in eukaryotes requires Dpb11/TopBP1-GINS interaction. 2013, Pubmed , Xenbase
Toyoshima, p27, a novel inhibitor of G1 cyclin-Cdk protein kinase activity, is related to p21. 1994, Pubmed
Van, Continued primer synthesis at stalled replication forks contributes to checkpoint activation. 2010, Pubmed , Xenbase
Van Hatten, The Xenopus Xmus101 protein is required for the recruitment of Cdc45 to origins of DNA replication. 2002, Pubmed , Xenbase
Vipat, The non-catalytic role of DNA polymerase epsilon in replication initiation in human cells. 2022, Pubmed
Waga, DNA polymerase epsilon is required for coordinated and efficient chromosomal DNA replication in Xenopus egg extracts. 2001, Pubmed , Xenbase
Walter, Regulated chromosomal DNA replication in the absence of a nucleus. 1998, Pubmed , Xenbase
Walter, Initiation of eukaryotic DNA replication: origin unwinding and sequential chromatin association of Cdc45, RPA, and DNA polymerase alpha. 2000, Pubmed , Xenbase
Wu, TRAIP is a master regulator of DNA interstrand crosslink repair. 2019, Pubmed , Xenbase
Wühr, Deep proteomics of the Xenopus laevis egg using an mRNA-derived reference database. 2014, Pubmed , Xenbase
Xia, DNSN-1 recruits GINS for CMG helicase assembly during DNA replication initiation in Caenorhabditis elegans. 2023, Pubmed
Yeeles, Regulated eukaryotic DNA replication origin firing with purified proteins. 2015, Pubmed
Yesbolatova, The auxin-inducible degron 2 technology provides sharp degradation control in yeast, mammalian cells, and mice. 2020, Pubmed
Zegerman, Phosphorylation of Sld2 and Sld3 by cyclin-dependent kinases promotes DNA replication in budding yeast. 2007, Pubmed
Zhang, DONSON and FANCM associate with different replisomes distinguished by replication timing and chromatin domain. 2020, Pubmed
