Click here to close Hello! We notice that you are using Internet Explorer, which is not supported by Xenbase and may cause the site to display incorrectly. We suggest using a current version of Chrome, FireFox, or Safari.
XB-ART-60309
Environ Int 2023 Oct 01;180:108211. doi: 10.1016/j.envint.2023.108211.
Show Gene links Show Anatomy links

Deleterious functional consequences of perfluoroalkyl substances accumulation into the myelin sheath.

Butruille L, Jubin P, Martin E, Aigrot MS, Lhomme M, Fini JB, Demeneix B, Stankoff B, Lubetzki C, Zalc B, Remaud S.


???displayArticle.abstract???
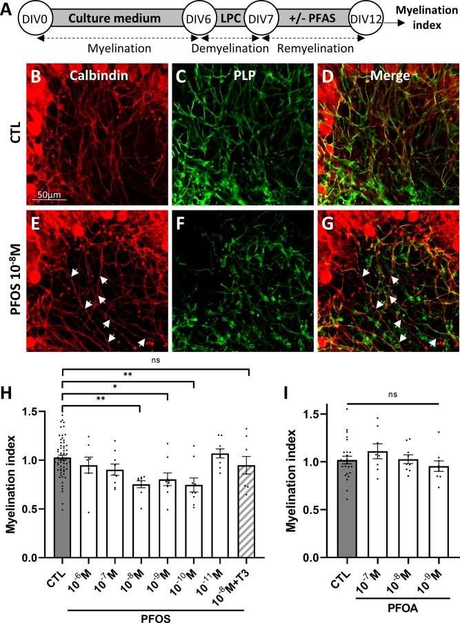
Exposure to persistent organic pollutants during the perinatal period is of particular concern because of the potential increased risk of neurological disorders in adulthood. Here we questioned whether exposure to perfluorooctanoic acid (PFOA) and perfluorooctane sulfonate (PFOS) could alter myelin formation and regeneration. First, we show that PFOS, and to a lesser extent PFOA, accumulated into the myelin sheath of postnatal day 21 (p21) mice, whose mothers were exposed to either PFOA or PFOS (20 mg/L) via drinking water during late gestation and lactation, suggesting that accumulation of PFOS into the myelin could interfere with myelin formation and function. In fact, PFOS, but not PFOA, disrupted the generation of oligodendrocytes, the myelin-forming cells of the central nervous system, derived from neural stem cells localised in the subventricular zone of p21 exposed animals. Then, cerebellar slices were transiently demyelinated using lysophosphatidylcholine and remyelination was quantified in the presence of either PFOA or PFOS. Only PFOS impaired remyelination, a deleterious effect rescued by adding thyroid hormone (TH). Similarly to our observation in the mouse, we also showed that PFOS altered remyelination in Xenopus laevis using the Tg(Mbp:GFP-ntr) model of conditional demyelination and measuring, then, the number of oligodendrocytes. The functional consequences of PFOS-impaired remyelination were shown by its effects using a battery of behavioural tests. In sum, our data demonstrate that perinatal PFOS exposure disrupts oligodendrogenesis and myelin function through modulation of TH action. PFOS exposure may exacerbate genetic and environmental susceptibilities underlying myelin disorders, the most frequent being multiple sclerosis.

???displayArticle.pubmedLink??? 37751662
???displayArticle.link??? Environ Int


Species referenced: Xenopus laevis
Genes referenced: calb1 olig2 pcsk7 pfas
GO keywords: regulation of myelination [+]
Lines/Strains:
???displayArticle.disOnts??? multiple sclerosis
???displayArticle.omims??? MULTIPLE SCLEROSIS, SUSCEPTIBILITY TO; MS
Phenotypes: Xla.Tg(Mbp:GFP-ntr) + metronidazole (PFOS)(Fig. 4. D) [+]

???attribute.lit??? ???displayArticles.show???