XB-ART-60305
Front Cell Dev Biol
2023 Jan 01;11:1271178. doi: 10.3389/fcell.2023.1271178.
Show Gene links
Show Anatomy links
ADAM11 a novel regulator of Wnt and BMP4 signaling in neural crest and cancer.
Pandey A, Cousin H, Horr B, Alfandari D.
???displayArticle.abstract???
Introduction: Cranial neural crest (CNC) cells are induced at the border of the neural plate by a combination of FGF, Wnt, and BMP4 signaling. CNC then migrate ventrally and invade ventral structures where they contribute to craniofacial development. Methods: We used loss and gain of function experiments to determine phenotypes associated with the perturbation of Adam11 expression in Xenopus Laevis. Mass spectrometry to identify partners of Adam11 and changes in protein expression in CNC lacking Adam11. We used mouse B16 melanoma to test the function of Adam11 in cancer cells, and published database analysis to study the expression of ADAM11 in human tumors. Results: Here we show that a non-proteolytic ADAM, Adam11, originally identified as a putative tumor suppressor binds to proteins of the Wnt and BMP4 signaling pathway. Mechanistic studies concerning these non-proteolytic ADAM lack almost entirely. We show that Adam11 positively regulates BMP4 signaling while negatively regulating β-catenin activity. In vivo, we show that Adam11 influences the timing of neural tube closure and the proliferation and migration of CNC. Using both human tumor data and mouse B16 melanoma cells, we further show that ADAM11 levels similarly correlate with Wnt or BMP4 activation levels. Discussion: We propose that ADAM11 preserves naïve cells by maintaining low Sox3 and Snail/Slug levels through stimulation of BMP4 and repression of Wnt signaling, while loss of ADAM11 results in increased Wnt signaling, increased proliferation and early epithelium to mesenchyme transition.
???displayArticle.pubmedLink??? 37766964
???displayArticle.pmcLink??? PMC10520719
???displayArticle.link??? Front Cell Dev Biol
???displayArticle.grants??? [+]
R01 DE016289 NIDCR NIH HHS, R24 OD021485 NIH HHS
Species referenced: Xenopus laevis
Genes referenced: adam11 bmp4 bmpr1a ccnd1 clstn2 ctnnb1 fn1 fzd6 fzd7 hsp90ab1 itk lrp2 lrp5 lrp6 myc rpn1 smad1 snai2 sox2 sox3 sox8 sox9 vim
GO keywords: neural tube closure [+]
???displayArticle.antibodies??? Adam11 Ab1 Cdh2 Ab3 Ctnnb1 Ab 11 Myc Ab3 Rpn1 Ab1 Smad1/5 Ab1 Sox3 Ab3
???displayArticle.morpholinos??? adam11 MO1 adam11 MO2
???displayArticle.disOnts??? cancer [+]
Phenotypes: Xla Wt + adam11 + animal cap explant + dissociation(Fig. 8. A. B) [+]
Xla Wt + adam11 MO(Fig. 1 D, F)
Xla Wt + adam11 MO(Fig. 1 D, F)
Xla Wt + adam11 MO(Fig. 8. D, E)
Xla Wt + adam11 MO + cnc explant + fibronectin(Fig. 4. A-E)
Xla Wt + adam11 MO + cnc explant + fibronectin(Fig. 7 B, C)
Xla Wt + adam11 MO + cranial neural crest transplant(Fig. 2. D c1r2)
Xla Wt + adam11 MO + cranial neural crest transplant(Fig. 5 E, F)
Xla Wt + adam11 MO + MbC(Fig. 2. A, B)
Xla wt + adam11 MO + MbC + CMV reporter(Fig. 5. B, C)
Xla Wt + adam11 MO (unilateral)(Fig. 3 A, F)
Xla Wt + adam11 MO (unilateral)(Fig. 3. B, F)
Xla Wt + adam11 MO (unilateral)(Fig. 3. C, F)
Xla Wt + adam11 MO (unilateral)(Fig. 3. D, F)
Xla Wt + adam11 MO (unilateral)(Fig. 3. E, F)
Xla Wt + adam11 MO(Fig. 1 D, F)
Xla Wt + adam11 MO(Fig. 8. D, E)
Xla Wt + adam11 MO + cnc explant + fibronectin(Fig. 4. A-E)
Xla Wt + adam11 MO + cnc explant + fibronectin(Fig. 7 B, C)
Xla Wt + adam11 MO + cranial neural crest transplant(Fig. 2. D c1r2)
Xla Wt + adam11 MO + cranial neural crest transplant(Fig. 5 E, F)
Xla Wt + adam11 MO + MbC(Fig. 2. A, B)
Xla wt + adam11 MO + MbC + CMV reporter(Fig. 5. B, C)
Xla Wt + adam11 MO (unilateral)(Fig. 3 A, F)
Xla Wt + adam11 MO (unilateral)(Fig. 3. B, F)
Xla Wt + adam11 MO (unilateral)(Fig. 3. C, F)
Xla Wt + adam11 MO (unilateral)(Fig. 3. D, F)
Xla Wt + adam11 MO (unilateral)(Fig. 3. E, F)
???attribute.lit??? ???displayArticles.show???
|
|
FIGURE 1. Adam11 Knock Down. (A) Morpholino design. Coding sequences for Adam11.L and S with the translation start (ATG) bolded matching the translation-blocking morpholino (MO11). (B) Capillary Western blot with a monoclonal antibody (mAb) to Adam11 (DA3C5) using membrane extract from 10 embryos at stage 2 and 22. Knockdown efficiency of a translation-blocking MO for Adam11 (MO11) was tested on either non-injected control embryos or embryos injected at the one-cell stage with 12.5 ng of MO11. (C) Quantitative representation of the capillary western bot from (B) using ribophorin 1 (Rpn1) to normalize. (D) Representative photograph of neurula stage embryos (Dorsal view). Anterior is up. Embryos were injected at the one-cell stage with either the translational blocking MO11 or Splicing blocking MO11spl. Embryos injected with MO11 were rescued using 12.5 pg of ADAM11_R rescue mRNA, lacking the morpholino binding sequence. (E) The histogram represents RT-qPCR from embryos injected with Adam11.L splice-blocking morpholino. The oligonucleotides are designed to only amplify the spliced mRNA. (F) Histogram representing statistical analysis of the phenotype represented in (D). Each dot represents one biological replicate, the total number of embryos analyzed for each condition is given (n). (G) Western blot of Adam11.L-flag. Adam11.L mRNA (1 ng) was injected at the one-cell stage either alone or with MO11 (12.5 ng). Adam11.L_R rescue lacking the 5untranslated sequence is translated even in the presence of MO11. Asterisks represent the statistical significance (ANOVA) at p < 0.0001 (****). |
|
|
FIGURE 2. Adam11 Knock down affects cranial neural crest cell migration. (A) Fluorescent tracking of CNC migration. Lineage tracer (MbC; Membrane Cherry) was injected at the 8-cell-stage in one dorsal animal blastomere, either alone (control) or with the morpholino to Adam11 (1.56 ng) or both MO11 and the Adam11L_R rescue mRNA (125 pg). The presence or absence of fluorescent neural crest on the lateral and ventral side of the embryo is scored only in embryos with proper targeting (Dorsal anterior quadrant). (B) Statistical analysis of the targeted injection. The percentage of embryos with fluorescent CNC in the migration pathway is represented (Y-axis) normalized to embryos injected with Membrane Cherry alone (100%). Individual dots, squares and triangles represent each biological replicates (4). Asterisks represent the p-value for ANOVA< 0.05. (C) Schematic diagram of CNC grafting experiment. (D). Representative photographs of embryo grafted with fluorescent CNC explant at stage 18 and scored at stage 24 for both control and MO11 injected embryos. (E) Statistical analysis of the grafting experiment (n is the number of grafted embryos). The histogram represents the number of branchial arches (BA) segments scored at stage 24. Each dot or triangle represents one embryo from five biological replicates (** = p < 0.01). (F) Representative example of Cranial neural crest cell explants on fibronectin. Photographs were taken during the initial phase of collective cell migration (5 h). (G) Statistical analysis of cellular migration showing the number of single cells per explant, the instantaneous velocity and the persistence of cell migration. Single cells were scored at 5 h. Each dot represents one explant. The instantaneous velocity was measured for 110 single cells over (30 min). The persistence of migration was measured on the same cells by dividing the distance from the start and end position by the distance traveled. At least 3 biological replicates for each experiment. Students t-test was applied (**=p < 0.01, *=p < 0.05). |
|
|
FIGURE 3. Adam11 KD affects neural and neural crest cell markers at neurula stage. Dorsal views of representative in situ Hybridization with neural crest (AC) and Neural markers (D). The injected side is to the right, and the anterior is toward the top. (E) Immunodetection of the neural marker Sox3 with the same orientation as above. Colored lines in (D,E) highlight the increased size of the neural plate on the injected side. (F) Histogram depicting phenotype of the above-mentioned markers. Black represents a decrease, yellow no change and, cyan an increase of the marker in the injected side compared to the control side. The number of embryos analyzed in each condition is indicated (n). |
|
|
FIGURE 4. Adam11 KD increases -catenin activity in the CNC. (A,B) confocal imaging of CNC explants 1 hour after dissection. CNC explants were dissected at stage 17 and placed on fibronectin-coated glass coverslip. Explants were stained for -catenin (A, yellow), Cyclin-D1 (B, white), and nuclei (DAPI, cyan). Membrane cherry (MbC, magenta) was injected with MO11 to identify the cells with KD of Adam11. (C) Histogram representing the percentage of -catenin positive nuclei. (D) Histogram representing the number of nuclei per area. (E) Histogram depicting the overall relative intensity of CyclinD1 immunofluorescence between control CNC explants and Adam11 knockdown explants. Students t-test was done for statistical analysis (*=p < 0.05, **=p < 0.01). |
|
|
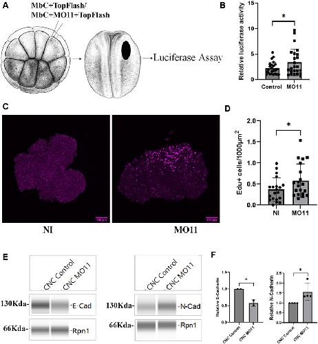
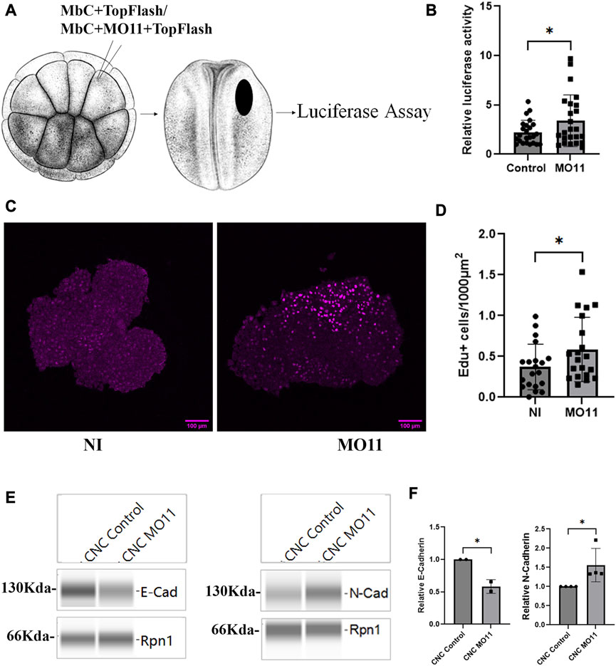
FIGURE 5. Adam11 KD leads to increase -catenin transcriptional activity, higher proliferation and increased N-cadherin expression. (A) Graphical representation of the luciferase experiment in embryos. 16-cell stage embryos were injected with a lineage tracer and 10 pg of the top flash reporter plasmid together with 2 pg of the CMV renilla plasmid in one dorsal animal blastomere. Embryos with lineage tracer present in the dorsal anterior quadrant (Black oval) at the neurula stage were selected and extracted individually for dual luciferase reporter assay. (B) Top flash luciferase reporter activity. Each point represents one embryo from four biological replicates. Control embryos (dots) were compared to embryos injected with MO11 (Square, t-test, *=p < 0.05). (C) Confocal imaging of Edu (magenta) labeled CNC explants 3 h after dissection. Embryos were incubated with Edu at stage 15 for 2 h, and CNC were dissected at stage 17. CNC were allowed to migrate on FN for 3 h prior to fixing. (D) Histogram showing the relative number of Edu-positive cells per area. Numbers were normalized to the size of each explant. Dots represent each explant from three biological replicates. (E) Capillary Western blot of E-cadherin and N-cadherin from CNC explants dissected at stage 17. (F) Quantitative representation of the capillary Western blot showing E-cadherin and N-cadherin protein levels normalized to Rpn1. Students t-test was performed for data represented in (B,D,F) (*=p < 0.05). |
|
|
FIGURE 6. Adam11 binds to proteins of the BMP4 and Wnt signaling pathways. (A) Schematic representation of the Lc/Ms/Ms experiment. Both human Hek293T cells and embryos were used to produce Adam11.L-Flag. Hek293T cells were transfected while embryos were injected at the 8-cell stage in a dorsal animal blastomere to target CNC with Adam11.L-flag mRNA or an irrelevant flag-tagged protein (RFP-Flag). The embryos were grown until stage 22 sorted and extracted. The Flag-tagged proteins were immunoprecipitated and subjected to protein digestion and LC/MS/MS. (B) Proteins identified in either Xenopus embryos (348) or Hek293T cells (224) with at least two unique peptides that were absent in the negative controls were compared. (C) BMP4 binding to Adam11.L (HA-A11) was confirmed by co-immunoprecipitation in Hek293T cells. HA-Adam11.L was co-transfected with BMP4-Flag. Immunoprecipitation (IP first line) was performed using an anti-Flag antibody, and Western blot (Blot) was performed with anti-HA antibody. Total extracts blotted with HA (line 2) and with Flag (Line 3) are provided. (D) Endogenous human BMPR1A binding to Xenopus Adam11.L was confirmed by co-IP in Hek293T cells. HA-Adam11 (HA-A11) or empty CS2 vector were transfected. Immunoprecipitation (IP line 1) was performed using an anti-BMPR1A antibody, and Western blot (Blot) was performed with anti-HA. Total extracts were blotted with anti-BMPR1A (Line 2) and anti-HA (Line 3) antibodies. (E) Frizzled7 (Fz7) binding to Adam11 was confirmed by co-IP in Hek293T cells. Adam11-Flag (A11-Flag) was co-transfected with Frizzled7-myc (Fz7-myc). Immunoprecipitation was performed using an anti-Flag antibody (line 1 and 2), and Western blot was performed with anti-myc (Line 1) and anti-Flag (Line 2). Total extracts were blotted with the anti-myc (line 3) antibody. |
|
|
FIGURE 7. Adam11 KD increases Hsp90ab1 expression. (A) Venn diagram of proteins with a minimum of two peptides statistically downregulated (40) or upregulated (80) in CNC explants from Adam11 KD (MO11) compared to non-injected (NI) control CNC. (B) Relative fluorescence intensity of Hsp90ab1 in CNC explants shown in (C). The dots represent the average intensity for each explant from three biological replicates. (C) Confocal imaging of CNC explants 1 hour after dissection. CNC explants were dissected at stage 17 and placed on a fibronectin-coated glass coverslip. Explants were stained for Hsp90ab1 (yellow) and DAPI (Cyan). Students t-test was performed for statistical analysis (****=p < 0.0001). |
|
|
FIGURE 8. Adam11 increases BMP4 signaling. (A,B) Representative capillary Western blot. Animal caps from control embryos or embryos injected with Adam11 mRNA (1 ng) were dissected at stage 9, dissociated in CMF for 2 h and reassociated, and grown in Danilchick media until sibling embryos reached stage 20. Proteins were then extracted and analyzed by capillary Western blot using antibodies to ribophorin1 (rpn1) as a loading control and either Sox3 to detect neural induction (A) or phospho-smad1/5 antibody to measure BMP4 signaling activity (B). (C) Histogram representing the relative luciferase activity between control and Adam11 KD. Embryos were injected at the 8-cell stage with 1.5 ng of MO11, 20 pg of pGL2-15xGCCCG-lux BMP reporter, and 4 pg of CMV renilla (*=p< 0.05). (D) Representative photograph of neurula stage embryos (Dorsal view anterior up). Embryos were injected at the one-cell stage with either MO11 or MO11 and 12.5 pg of BMP4 mRNA. (E) Histogram representing statistical analysis of the phenotype represented in (D). Asterisk represents the statistical significance at p < 0.05 (*). |
|
|
FIGURE 9. ADAM11 expression in cancer and cancer metastasis. (A) Tnm plot analysis of ADAM11 expression levels between normal tissue samples and tumors pan-cancer from human patients. Tumor types with significant changes in ADAM11 expression are indicated with an asterisk. (B) Tnm plot analysis of ADAM11 and CYCLIND1 expression between multiple normal (403) and tumor (1,097) breast invasive carcinoma patient samples. (p = 10−54 and p = 2.29 10−76 respectively). (C) Tnm plot analysis of ADAM11 (p = 5.94 10−56), SOX3 (p = 4.29 10−49), SMAD1 (p = 5.8 10−52), and SMAD5 (p = 8.55 10−5) expression between Neuroblastoma (149) and normal (190) patient samples. Mann-Whitney test was performed for the p-values indicated in the legend. The Y-axis for figure (B), (C) represents normalized counts for the gene mentioned. |
|
|
FIGURE 10. ADAM11 expression in Melanoma. (A) Tnm plot analysis of ADAM11 (p = 9.43 10−4) and CYCLIND1 (p = 51.02 10−25), expression between multiple normal (474) and (103) skin cutaneous melanoma tumor patient samples (Y-axis represents normalized counts for the gene mentioned). (B) RT-qPCR analysis of mouse B-16 melanoma cells transfected with either empty plasmid control or shRNA to mouse Adam11 (A11sh). Cells were harvested for mRNA and processed for RT-qPCR. Adam11 levels between the samples was normalized to Beta-actin. (C) Histogram showing the relative number of cells present 48 h post-transfection in control and shA11 wells. (D) FUCCI cell cycle reporter. Cells transfected with the FUCCI reporter fluoresce in Green during the S, G2, and M phase, in Red during G1 and Yellow (both red and green) during the G1/S transition. (E) Histogram depicting the relative number of cells in each phase of the cell cycle following silencing of mouse Adam11 (A11sh). The relative number of cells in each phase was set to one for the control. Cell numbers were obtained by FACS analysis (50,000 cells counted per experiment, three independent experiments, **=p < 0.01). As expected, given the regulation of CyclinD1, significantly fewer cells were found in the G1 to S transition and more cells in S, G2, and M. (F) Capillary Western blot of B-16 melanoma cells transfected with either empty plasmid control or Adam11sh (A11sh) plasmid, probed with β-catenin and Gapdh antibodies. (G) RT-qPCR analysis of B-16 melanoma cells transfected with either empty plasmid control or A11sh plasmid. Cyclind1, E-cadherin, N-cadherin, Vimentin, and Snail levels between the samples was normalized to Beta-Actin. The fold change calculated using the ΔΔCT is indicated. Error bars represent the standard deviation (* means p < 0.05). |
|
|
FIGURE 11. Model of Adam11 function. Adam11 binds to BMP4 and Frizzled on the plasma membrane to increase BMP4 and decrease Wnt/β-catenin signaling. The result of the increased BMP4 signaling is the inhibition of the neural markers Sox2 and Sox3. The result of the decrease in β-catenin activity is a reduction in CyclinD1 and Slug/Snail2, leading to less cell proliferation and delayed EMT. Loss of Adam11 in CNC leads to an increase in Hsp90ab1 that is known to stabilize Lrp5/6 proteins, thus increasing the Wnt receptor signal and β-catenin translocation to the nucleus. Given the interaction of Adam11 with Fzd and Lrp, it is likely that the increase in Hsp90ab1 is a feedback loop reinforcing the pathway rather than the initial trigger of β-catenin activation. Adapted from “Signaling Pathways Underlying EMT and EndMT: Emerging Roles in Age-related Macular Degeneration (AMD)”, by BioRender.com (2022). Retrieved from https://app.biorender.com/biorender-templates. |
References [+] :
Abbruzzese,
ADAM13 cleavage of cadherin-11 promotes CNC migration independently of the homophilic binding site.
2016, Pubmed,
Xenbase
Abbruzzese, ADAM13 cleavage of cadherin-11 promotes CNC migration independently of the homophilic binding site. 2016, Pubmed , Xenbase
Abbruzzese, The Wnt receptor Frizzled-4 modulates ADAM13 metalloprotease activity. 2015, Pubmed , Xenbase
Alfandari, Integrin alpha5beta1 supports the migration of Xenopus cranial neural crest on fibronectin. 2003, Pubmed , Xenbase
Alfandari, Xenopus ADAM 13 is a metalloprotease required for cranial neural crest-cell migration. 2001, Pubmed , Xenbase
Alfandari, Mechanism of Xenopus cranial neural crest cell migration. 2010, Pubmed , Xenbase
Alfandari, ADAM function in embryogenesis. 2009, Pubmed
Alkobtawi, BMP signaling is enhanced intracellularly by FHL3 controlling WNT-dependent spatiotemporal emergence of the neural crest. 2021, Pubmed , Xenbase
Anderson, An FGF3-BMP Signaling Axis Regulates Caudal Neural Tube Closure, Neural Crest Specification and Anterior-Posterior Axis Extension. 2016, Pubmed
Araki, E/N-cadherin switch mediates cancer progression via TGF-β-induced epithelial-to-mesenchymal transition in extrahepatic cholangiocarcinoma. 2011, Pubmed
Baarsma, β-Catenin signaling is required for TGF-β1-induced extracellular matrix production by airway smooth muscle cells. 2011, Pubmed
Bartha, TNMplot.com: A Web Tool for the Comparison of Gene Expression in Normal, Tumor and Metastatic Tissues. 2021, Pubmed
Bastidas, Identification of neural crest competence territory: role of Wnt signaling. 2004, Pubmed , Xenbase
Cai, Neural crest-specific and general expression of distinct metalloprotease-disintegrins in early Xenopus laevis development. 1998, Pubmed , Xenbase
Chaffer, EMT, cell plasticity and metastasis. 2016, Pubmed
Chuang, Evaluation of anti-Wnt/β-catenin signaling agents by pGL4-TOP transfected stable cells with a luciferase reporter system. 2010, Pubmed
Cooper, Hsp90α/β associates with the GSK3β/axin1/phospho-β-catenin complex in the human MCF-7 epithelial breast cancer model. 2011, Pubmed
Cousin, Translocation of the cytoplasmic domain of ADAM13 to the nucleus is essential for Calpain8-a expression and cranial neural crest cell migration. 2011, Pubmed , Xenbase
Cousin, ADAM13 function is required in the 3 dimensional context of the embryo during cranial neural crest cell migration in Xenopus laevis. 2012, Pubmed , Xenbase
Cousin, Cranial Neural Crest Explants. 2018, Pubmed , Xenbase
Cousin, Cadherins function during the collective cell migration of Xenopus Cranial Neural Crest cells: revisiting the role of E-cadherin. 2017, Pubmed , Xenbase
Cousin, Cranial Neural Crest Transplants. 2018, Pubmed , Xenbase
de Crozé, Reiterative AP2a activity controls sequential steps in the neural crest gene regulatory network. 2011, Pubmed , Xenbase
Diez-Roux, A high-resolution anatomical atlas of the transcriptome in the mouse embryo. 2011, Pubmed
Dijksterhuis, Systematic mapping of WNT-FZD protein interactions reveals functional selectivity by distinct WNT-FZD pairs. 2015, Pubmed
Emi, A novel metalloprotease/disintegrin-like gene at 17q21.3 is somatically rearranged in two primary breast cancers. 1993, Pubmed
Esteve, SFRPs act as negative modulators of ADAM10 to regulate retinal neurogenesis. 2011, Pubmed
Fortriede, Xenbase: deep integration of GEO & SRA RNA-seq and ChIP-seq data in a model organism database. 2020, Pubmed , Xenbase
Garnett, BMP, Wnt and FGF signals are integrated through evolutionarily conserved enhancers to achieve robust expression of Pax3 and Zic genes at the zebrafish neural plate border. 2012, Pubmed
Goto, The planar cell polarity gene strabismus regulates convergence and extension and neural fold closure in Xenopus. 2002, Pubmed , Xenbase
Haas, ΔN-Tp63 Mediates Wnt/β-Catenin-Induced Inhibition of Differentiation in Basal Stem Cells of Mucociliary Epithelia. 2019, Pubmed , Xenbase
Harland, In situ hybridization: an improved whole-mount method for Xenopus embryos. 1991, Pubmed , Xenbase
Horr, Production and characterization of monoclonal antibodies to Xenopus proteins. 2023, Pubmed , Xenbase
Hsia, Functions of 'A disintegrin and metalloproteases (ADAMs)' in the mammalian nervous system. 2019, Pubmed
Huang, E-cadherin is required for cranial neural crest migration in Xenopus laevis. 2016, Pubmed , Xenbase
Kafri, Quantifying β-catenin subcellular dynamics and cyclin D1 mRNA transcription during Wnt signaling in single living cells. 2016, Pubmed
Keller, Empirical statistical model to estimate the accuracy of peptide identifications made by MS/MS and database search. 2002, Pubmed
Khedgikar, Dual control of pcdh8l/PCNS expression and function in Xenopus laevis neural crest cells by adam13/33 via the transcription factors tfap2α and arid3a. 2017, Pubmed , Xenbase
Klein, Active metalloproteases of the A Disintegrin and Metalloprotease (ADAM) family: biological function and structure. 2011, Pubmed
Koehler, Loss of Xenopus cadherin-11 leads to increased Wnt/β-catenin signaling and up-regulation of target genes c-myc and cyclin D1 in neural crest. 2013, Pubmed , Xenbase
Kole, Selective Loss of Presynaptic Potassium Channel Clusters at the Cerebellar Basket Cell Terminal Pinceau in Adam11 Mutants Reveals Their Role in Ephaptic Control of Purkinje Cell Firing. 2015, Pubmed
Livak, Analysis of relative gene expression data using real-time quantitative PCR and the 2(-Delta Delta C(T)) Method. 2001, Pubmed
Maj, Controlled levels of canonical Wnt signaling are required for neural crest migration. 2016, Pubmed , Xenbase
McCusker, Extracellular cleavage of cadherin-11 by ADAM metalloproteases is essential for Xenopus cranial neural crest cell migration. 2009, Pubmed , Xenbase
Medina-Cuadra, Xenopus, an emerging model for studying pathologies of the neural crest. 2021, Pubmed , Xenbase
Moody, Fates of the blastomeres of the 32-cell-stage Xenopus embryo. 1987, Pubmed , Xenbase
Nesvizhskii, A statistical model for identifying proteins by tandem mass spectrometry. 2003, Pubmed
Neuner, Xenopus ADAM19 is involved in neural, neural crest and muscle development. 2009, Pubmed , Xenbase
Poste, In vitro selection of murine B16 melanoma variants with enhanced tissue-invasive properties. 1980, Pubmed
Reiss, The "a disintegrin and metalloprotease" (ADAM) family of sheddases: physiological and cellular functions. 2009, Pubmed
Rybnikova, Developmental regulation and neuronal expression of the cellular disintegrin ADAM11 gene in mouse nervous system. 2002, Pubmed
Sagane, LGI1 and LGI4 bind to ADAM22, ADAM23 and ADAM11. 2008, Pubmed
Sakaue-Sawano, Visualizing spatiotemporal dynamics of multicellular cell-cycle progressions with fucci technology. 2014, Pubmed
Scarpa, Cadherin Switch during EMT in Neural Crest Cells Leads to Contact Inhibition of Locomotion via Repolarization of Forces. 2015, Pubmed , Xenbase
Schindelin, Fiji: an open-source platform for biological-image analysis. 2012, Pubmed
Session, Genome evolution in the allotetraploid frog Xenopus laevis. 2016, Pubmed , Xenbase
Shibue, EMT, CSCs, and drug resistance: the mechanistic link and clinical implications. 2017, Pubmed
Sive, Dissociation and Reaggregation of Xenopus laevis Animal Caps. 2007, Pubmed , Xenbase
Stacey, Cyclin D1 serves as a cell cycle regulatory switch in actively proliferating cells. 2003, Pubmed
Steventon, Differential requirements of BMP and Wnt signalling during gastrulation and neurulation define two steps in neural crest induction. 2009, Pubmed , Xenbase
Takahashi, Altered nociceptive response in ADAM11-deficient mice. 2006, Pubmed
Takahashi, Deficits in spatial learning and motor coordination in ADAM11-deficient mice. 2006, Pubmed
Vermeiren, Vertebrate Sensory Ganglia: Common and Divergent Features of the Transcriptional Programs Generating Their Functional Specialization. 2020, Pubmed
Wallingford, Neural tube closure requires Dishevelled-dependent convergent extension of the midline. 2002, Pubmed , Xenbase
Wang, Hsp90ab1 stabilizes LRP5 to promote epithelial-mesenchymal transition via activating of AKT and Wnt/β-catenin signaling pathways in gastric cancer progression. 2019, Pubmed
Wang, Multiple non-catalytic ADAMs are novel integrin α4 ligands. 2018, Pubmed
Weinstein, Neural induction in Xenopus laevis: evidence for the default model. 1997, Pubmed , Xenbase
Wilson, Emerging Mechanisms by which EMT Programs Control Stemness. 2020, Pubmed
Xu, A dominant negative bone morphogenetic protein 4 receptor causes neuralization in Xenopus ectoderm. 1995, Pubmed , Xenbase
Yook, Wnt-dependent regulation of the E-cadherin repressor snail. 2005, Pubmed , Xenbase
Zhao, β-catenin regulates Pax3 and Cdx2 for caudal neural tube closure and elongation. 2014, Pubmed
