XB-ART-60279
Front Physiol
2023 Jan 01;14:1155976. doi: 10.3389/fphys.2023.1155976.
Show Gene links
Show Anatomy links
Inactivation influences the extent of inhibition of voltage-gated Ca+2 channels by Gem-implications for channelopathies.
Allam S, Levenson-Palmer R, Chia Chang Z, Kaur S, Cernuda B, Raman A, Booth A, Dobbins S, Suppa G, Yang J, Buraei Z.
???displayArticle.abstract???
Voltage-gated Ca2+ channels (VGCC) directly control muscle contraction and neurotransmitter release, and slower processes such as cell differentiation, migration, and death. They are potently inhibited by RGK GTP-ases (Rem, Rem2, Rad, and Gem/Kir), which decrease Ca2+ channel membrane expression, as well as directly inhibit membrane-resident channels. The mechanisms of membrane-resident channel inhibition are difficult to study because RGK-overexpression causes complete or near complete channel inhibition. Using titrated levels of Gem expression in Xenopus oocytes to inhibit WT P/Q-type calcium channels by ∼50%, we show that inhibition is dependent on channel inactivation. Interestingly, fast-inactivating channels, including Familial Hemiplegic Migraine mutants, are more potently inhibited than WT channels, while slow-inactivating channels, such as those expressed with the Cavβ2a auxiliary subunit, are spared. We found similar results in L-type channels, and, remarkably, Timothy Syndrome mutant channels were insensitive to Gem inhibition. Further results suggest that RGKs slow channel recovery from inactivation and further implicate RGKs as likely modulating factors in channelopathies.
???displayArticle.pubmedLink??? 37654674
???displayArticle.pmcLink??? PMC10466392
???displayArticle.link??? Front Physiol
???displayArticle.grants??? [+]
Species referenced: Xenopus laevis
Genes referenced: gem rem2
GO keywords: voltage-gated calcium channel activity [+]
???displayArticle.disOnts??? Timothy syndrome [+]
???attribute.lit??? ???displayArticles.show???
|
|
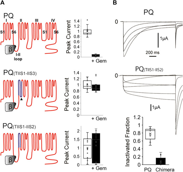
FIGURE 1. A chimeric P/Q-T channel insensitive to Gem has slow inactivation. (A) WT P/Q channels (top) were expressed in Xenopus oocytes with the β3 and α2δ subunits in the presence or absence of Gem and currents were recorded using two-electrode voltage clamp. Gem inhibits P/Q channels (top bar graph). Gem inhibition can be abolished when the IIS1-IIS3 region (dark blue topology in middle panel) is replaced with its counterpart in the Gem insensitive T-channels, which confirms a previous study (Fan et al., 2010). Interestingly, restoring the native 8 amino acid cytosolic PQ-channel region back to this chimera, which gives rise to the PQ(TIIS1-IIS2) chimera in the bottom panel, still yields Gem-insensitive channels (see methods for chimeric amino acids). (B) 1,500 ms long voltage pulses reveal that the PQ(TIIS1-IIS2) channel chimera is slowly inactivating compared to WT channels. Bar graph shows whisker plots of fold inactivation calculated by comparing peak current at 0 mV to leftover current at the end of the 1.5 s pulse. ** indicates p < 0.01. |
|
|
FIGURE 2. Different mutations in PQ channels that alter inactivation also alter sensitivity to Gem. (A) Various mutant channels (red dot indicates mutation site) with differing inactivation kinetics (see Supplementary Figure S1) were expressed in Xenopus oocytes and their currents during 0.5 s voltage steps recorded. The vertical bar to the left of the currents indicates 10 µA. Currents were recorded in the presence or absence of Gem but shown here are those in the presence or absence of HA-Gem. In this set of experiments the amount of HA-tagged Gem RNA injected into the oocytes was adjusted to a level that gives ∼50% inhibition in WT P/Q-channels (top bar gaph) so both increases and a decreases in Gem potency can be observed in the mutants. Ten Oocytes were collected after recording for each of the experimental groups in the westerns in (B) which show similar amounts for HA-Gem expression for all conditions. See Methods for HA-Gem quantification. |
|
|
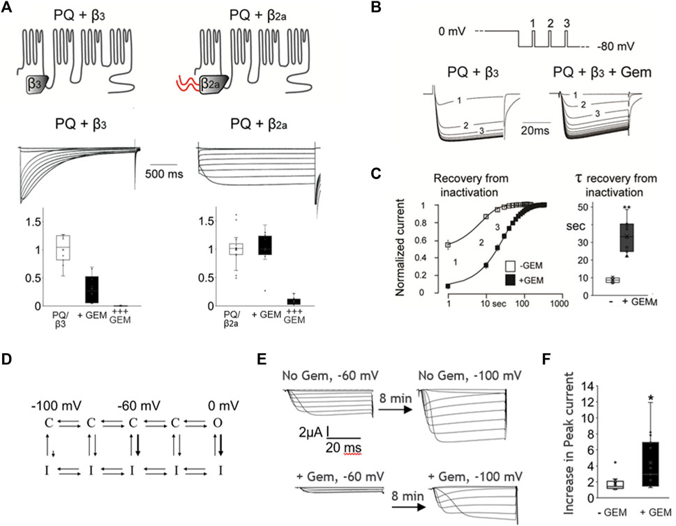
FIGURE 3. Coexpression of the Cavβ2a subunit can abolish Gem inhibition of P/Q-channels and Gem delays channel recovery from inactivation. (A) Co-expression of P/Q channels with the β2a subunit, which slows inactivation, abolishes inhibition by Gem (“+Gem” indicates the addition of 0.03 ng/cell of Gem cRNA). Inhibition can be restored using larger amounts of injected Gem cRNA (“+++” bar graphs are for cells with with 0.3 ng of Gem cRNA/cell). (B) Recovery from inactivation was studied using minute long pulses to 0 mV followed by recovery from inactivation at a holding potential of −80 mV. During recovery, short test pulses to 0 mV were given every 10 s (top panel) and currents recorded in the presence or absence of Gem (lower panel). (C) The average time course of recovery from inactivation (note log scale); currents were normalized to post-recovery levels. Smooth lines show an exponential fit to the average time course of recovery (τ = 8.6 s without Gem and 34.3 s with Gem). Bar graphs show standard whisker plots for the time constants, which were significantly different, p < 0.01. (D) A diagram based on Bähring and Covarrubias (2011) helping visualize transitions between closed (C), open (O), and inactivated (I) states. See text. (E) Cells without Gem (upper current panels) or with Gem cRNA (lower current panels), alongside cRNAs for the PQ channel (Cav2.1) pore-forming subunit cRNA, β3, and α2δ subunits were held at −60 mV for 8 min, their currents recorded (left side currents), then switched to a holding potential of −100 mV for 8–10 min, and their currents recorded again (right side currents). The increase in current size was expressed in (F) as a fold increase in current in −100 mV compared to −60 mV. |
|
|
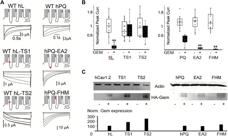
FIGURE 4. Human disease mutations dramatically alter sensitivity to Gem inhibition. (A) WT and the indicated disease mutants of human PQ and L-channels were coexpressed with β3 and α2δ subunits. Red dots indicate mutations sites. (B) T. S. mutants show dramatic resistance to Gem inhibition, while PQ channel mutants exhibit increased inhibition. White whisker plots are normalized peak currents from cells without HA-Gem, while black bars reflect fold reduction in peak currents from cells co-expresing HA-Gem. Differences in average current amplitudes were statistically significant at the p < 0.01 level, as indicated by the “**”. Similar results with untagged Gem are in Supplementary Figure S4. (C) Westerns show HA-Gem levels in cell lysates (pooled from 8 oocytes for each condition), and were quantified using ImageJ. N ≥ 8 for each sample. |
References [+] :
Bähring,
Mechanisms of closed-state inactivation in voltage-gated ion channels.
2011, Pubmed
Bähring, Mechanisms of closed-state inactivation in voltage-gated ion channels. 2011, Pubmed
Bannister, Rem inhibits skeletal muscle EC coupling by reducing the number of functional L-type Ca2+ channels. 2008, Pubmed
Barrett, The Timothy syndrome mutation differentially affects voltage- and calcium-dependent inactivation of CaV1.2 L-type calcium channels. 2008, Pubmed
Béguin, Nuclear sequestration of beta-subunits by Rad and Rem is controlled by 14-3-3 and calmodulin and reveals a novel mechanism for Ca2+ channel regulation. 2006, Pubmed
Béguin, Roles of 14-3-3 and calmodulin binding in subcellular localization and function of the small G-protein Rem2. 2005, Pubmed
Béguin, Regulation of Ca2+ channel expression at the cell surface by the small G-protein kir/Gem. 2001, Pubmed , Xenbase
Bidaud, Voltage-gated calcium channels in genetic diseases. 2006, Pubmed
Bourinet, Calcium-permeable ion channels in pain signaling. 2014, Pubmed
Buraei, Inhibition of Voltage-Gated Calcium Channels by RGK Proteins. 2015, Pubmed
Buraei, The ß subunit of voltage-gated Ca2+ channels. 2010, Pubmed
Cain, Voltage-gated calcium channels and disease. 2011, Pubmed
Cantí, Evidence for two concentration-dependent processes for beta-subunit effects on alpha1B calcium channels. 2001, Pubmed , Xenbase
Cantí, Identification of residues in the N terminus of alpha1B critical for inhibition of the voltage-dependent calcium channel by Gbeta gamma. 1999, Pubmed , Xenbase
Catterall, Inherited neuronal ion channelopathies: new windows on complex neurological diseases. 2008, Pubmed
Chang, Rad GTPase deficiency leads to cardiac hypertrophy. 2007, Pubmed
Chen, Expression of Rem2, an RGK family small GTPase, reduces N-type calcium current without affecting channel surface density. 2005, Pubmed
Chen, Structural basis of the alpha1-beta subunit interaction of voltage-gated Ca2+ channels. 2004, Pubmed
Cheng, Restoration of normal L-type Ca2+ channel function during Timothy syndrome by ablation of an anchoring protein. 2011, Pubmed
Choi, Familial hemiplegic migraine with prolonged coma and cerebellar atrophy: CACNA1A T666M mutation in a Korean family. 2012, Pubmed
Cricchi, Early-onset progressive ataxia associated with the first CACNA1A mutation identified within the I-II loop. 2007, Pubmed
Despang, Autism-associated mutations in the CaVβ2 calcium-channel subunit increase Ba2+-currents and lead to differential modulation by the RGK-protein Gem. 2020, Pubmed
Dixon, L-type Ca2+ channel function during Timothy syndrome. 2012, Pubmed
Doering, The Ca(v)1.4 calcium channel: more than meets the eye. 2007, Pubmed
Erxleben, Cyclosporin and Timothy syndrome increase mode 2 gating of CaV1.2 calcium channels through aberrant phosphorylation of S6 helices. 2006, Pubmed
Fan, Direct inhibition of P/Q-type voltage-gated Ca2+ channels by Gem does not require a direct Gem/Cavbeta interaction. 2010, Pubmed , Xenbase
Fan, Molecular determinants of Gem protein inhibition of P/Q-type Ca2+ channels. 2012, Pubmed , Xenbase
Finlin, Regulation of voltage-gated calcium channel activity by the Rem and Rad GTPases. 2003, Pubmed
Finlin, Regulation of L-type Ca2+ channel activity and insulin secretion by the Rem2 GTPase. 2005, Pubmed
Flynn, Molecular determinants of Rem2 regulation of N-type calcium channels. 2008, Pubmed
Freilinger, Expansion of the phenotypic spectrum of the CACNA1A T666M mutation: a family with familial hemiplegic migraine type 1, cerebellar atrophy and mental retardation. 2008, Pubmed
Fröhler, Exome sequencing helped the fine diagnosis of two siblings afflicted with atypical Timothy syndrome (TS2). 2014, Pubmed
Garza-López, Familial hemiplegic migraine type 1 mutations W1684R and V1696I alter G protein-mediated regulation of Ca(V)2.1 voltage-gated calcium channels. 2012, Pubmed
Ghiretti, Molecular mechanisms of activity-dependent changes in dendritic morphology: role of RGK proteins. 2014, Pubmed
Ghiretti, The GTPase Rem2 regulates synapse development and dendritic morphology. 2011, Pubmed
Gunton, Mice deficient in GEM GTPase show abnormal glucose homeostasis due to defects in beta-cell calcium handling. 2012, Pubmed
Hans, Functional consequences of mutations in the human alpha1A calcium channel subunit linked to familial hemiplegic migraine. 1999, Pubmed
Hurley, Voltage-gated calcium channels and Parkinson's disease. 2012, Pubmed
Karner, Cognitive functions, emotional behavior, and quality of life in familial hemiplegic migraine. 2010, Pubmed
Kors, Expanding the phenotypic spectrum of the CACNA1A gene T666M mutation: a description of 5 families with familial hemiplegic migraine. 2003, Pubmed
Kraus, Familial hemiplegic migraine mutations change alpha1A Ca2+ channel kinetics. 1998, Pubmed , Xenbase
Krey, Timothy syndrome is associated with activity-dependent dendritic retraction in rodent and human neurons. 2013, Pubmed
Li, Familial Hemiplegic Migraine With Progressive Cerebellar Ataxia Caused by a p.Thr666Met CACNA1A Gene Mutation in a Chinese Family. 2019, Pubmed
Manning, Rad GTPase deletion increases L-type calcium channel current leading to increased cardiac contraction. 2013, Pubmed
Matsuo, A light-induced small G-protein gem limits the circadian clock phase-shift magnitude by inhibiting voltage-dependent calcium channels. 2022, Pubmed
Meza, Molecular mechanisms and physiological relevance of RGK proteins in the heart. 2018, Pubmed
Miranda, Into the spotlight: RGK proteins in skeletal muscle. 2021, Pubmed
Murata, Creation of a genetic calcium channel blocker by targeted gem gene transfer in the heart. 2004, Pubmed
Ohmura, Sporadic hemiplegic migraine presenting as acute encephalopathy. 2012, Pubmed
Olcese, The amino terminus of a calcium channel beta subunit sets rates of channel inactivation independently of the subunit's effect on activation. 1994, Pubmed , Xenbase
Patil, Preferential closed-state inactivation of neuronal calcium channels. 1998, Pubmed
Saegusa, Suppression of inflammatory and neuropathic pain symptoms in mice lacking the N-type Ca2+ channel. 2001, Pubmed
Scamps, Nerve injury induces a Gem-GTPase-dependent downregulation of P/Q-type Ca2+ channels contributing to neurite plasticity in dorsal root ganglion neurons. 2015, Pubmed
Serra, A mutation in the first intracellular loop of CACNA1A prevents P/Q channel modulation by SNARE proteins and lowers exocytosis. 2010, Pubmed
Serra, The hemiplegic migraine-associated Y1245C mutation in CACNA1A results in a gain of channel function due to its effect on the voltage sensor and G-protein-mediated inhibition. 2009, Pubmed
Seu, Dose-dependent and isoform-specific modulation of Ca2+ channels by RGK GTPases. 2006, Pubmed , Xenbase
Sheng, Two mechanistically distinct effects of dihydropyridine nifedipine on CaV1.2 L-type Ca²⁺ channels revealed by Timothy syndrome mutation. 2012, Pubmed
Splawski, Severe arrhythmia disorder caused by cardiac L-type calcium channel mutations. 2005, Pubmed , Xenbase
Splawski, Ca(V)1.2 calcium channel dysfunction causes a multisystem disorder including arrhythmia and autism. 2004, Pubmed , Xenbase
Stotz, Fast inactivation of voltage-dependent calcium channels. A hinged-lid mechanism? 2000, Pubmed
Tan, The gene expression fingerprint of human heart failure. 2002, Pubmed
Tao, Effects of familial hemiplegic migraine type 1 mutation T666M on voltage-gated calcium channel activities in trigeminal ganglion neurons. 2012, Pubmed
Thiel, Proarrhythmic defects in Timothy syndrome require calmodulin kinase II. 2008, Pubmed
Van Petegem, Structure of a complex between a voltage-gated calcium channel beta-subunit and an alpha-subunit domain. 2004, Pubmed
Wang, Rad as a novel regulator of excitation-contraction coupling and beta-adrenergic signaling in heart. 2010, Pubmed
Wang, Rem2-targeted shRNAs reduce frequency of miniature excitatory postsynaptic currents without altering voltage-gated Ca²⁺ currents. 2011, Pubmed
Wang, Increased expression of Gem after rat sciatic nerve injury. 2013, Pubmed
Xu, Upregulation of Gem relates to retinal ganglion cells apoptosis after optic nerve crush in adult rats. 2014, Pubmed
Xu, Molecular mechanisms, and selective pharmacological rescue, of Rem-inhibited CaV1.2 channels in heart. 2010, Pubmed
Yabe, Downbeat positioning nystagmus is a common clinical feature despite variable phenotypes in an FHM1 family. 2008, Pubmed
Yada, Dominant negative suppression of Rad leads to QT prolongation and causes ventricular arrhythmias via modulation of L-type Ca2+ channels in the heart. 2007, Pubmed
Yamakawa, Suppression of Rad leads to arrhythmogenesis via PKA-mediated phosphorylation of ryanodine receptor activity in the heart. 2014, Pubmed
Yang, Distinct RGK GTPases differentially use α1- and auxiliary β-binding-dependent mechanisms to inhibit CaV1.2/CaV2.2 channels. 2012, Pubmed
Yang, Genetically encoded molecules for inducibly inactivating CaV channels. 2007, Pubmed
Yang, Rem, a member of the RGK GTPases, inhibits recombinant CaV1.2 channels using multiple mechanisms that require distinct conformations of the GTPase. 2010, Pubmed
Yasuda, Overexpressed Ca(v)beta3 inhibits N-type (Cav2.2) calcium channel currents through a hyperpolarizing shift of ultra-slow and closed-state inactivation. 2004, Pubmed , Xenbase
Zhang, Molecular determinants of voltage-dependent inactivation in calcium channels. 1994, Pubmed , Xenbase
