XB-ART-60263
Nat Commun
2022 May 05;131:2484. doi: 10.1038/s41467-022-30210-0.
Show Gene links
Show Anatomy links
Developmental mRNA m5C landscape and regulatory innovations of massive m5C modification of maternal mRNAs in animals.
Liu J, Huang T, Chen W, Ding C, Zhao T, Zhao X, Cai B, Zhang Y, Li S, Zhang L, Xue M, He X, Ge W, Zhou C, Xu Y, Zhang R.
???displayArticle.abstract???
m5C is one of the longest-known RNA modifications, however, its developmental dynamics, functions, and evolution in mRNAs remain largely unknown. Here, we generate quantitative mRNA m5C maps at different stages of development in 6 vertebrate and invertebrate species and find convergent and unexpected massive methylation of maternal mRNAs mediated by NSUN2 and NSUN6. Using Drosophila as a model, we reveal that embryos lacking maternal mRNA m5C undergo cell cycle delays and fail to timely initiate maternal-to-zygotic transition, implying the functional importance of maternal mRNA m5C. From invertebrates to the lineage leading to humans, two waves of m5C regulatory innovations are observed: higher animals gain cis-directed NSUN2-mediated m5C sites at the 5' end of the mRNAs, accompanied by the emergence of more structured 5'UTR regions; humans gain thousands of trans-directed NSUN6-mediated m5C sites enriched in genes regulating the mitotic cell cycle. Collectively, our studies highlight the existence and regulatory innovations of a mechanism of early embryonic development and provide key resources for elucidating the role of mRNA m5C in biology and disease.
???displayArticle.pubmedLink??? 35513466
???displayArticle.pmcLink??? PMC9072368
???displayArticle.link??? Nat Commun
Species referenced: Xenopus tropicalis Xenopus laevis
Genes referenced: adm mtnr1al
GO keywords: mitotic cell cycle [+]
???displayArticle.gses??? GSE127777: NCBI
GSE127778:
NCBI
???attribute.lit??? ???displayArticles.show???
|
|
Fig. 1: Maternal mRNAs are methylated to an unprecedented extent in both vertebrate and invertebrate species by NSUN2 and NSUN6. a Phylogenic tree (left) and sampled developmental stages of the species in this study (right). The mammals separated from frogs, zebrafish, and D. mel about 352, 435, and 797 mya, respectively34. The divergence between humans and mice is estimated to be 90 mya and the divergence of the two frog species is estimated to be 57 mya34. Stages in which mRNAs were largely transcribed from the maternal genome are underlined. For humans and mice: GV germinal vesicle, MII Metaphase II, TE trophectoderm, hESC human embryonic stem cell, 1-cell 1-cell embryo. For zebrafish: hpf, hours post-fertilization. For D. mel: em embryo, L larva, hr hour. Zebrafish embryo images were adapted from Webb et al., 2006;63 adult zebrafish images were adapted from Kimmel et al.,1995;64 fly ovary image was adapted from AVILéS et al., 2018;65 other fly sample images were adapted from Wolpert et al., 201566. b The number and methylation level of m5C sites, the percentage of transcribed genes with m5C sites, and the density of m5C sites in the samples we profiled. The density was defined as the number of m5C sites per thousand Cs that are covered by at least 20 reads. The mouse muscle sample that has the highest m5C level in adult tissues29 was selected to represent the zygotic mRNA m5C pattern. AdM, adult male; H1, hESC H1 line. Boxplots: 25th to 75th percentiles (boxes), medians (horizonal lines), and 1.5 times of the interquartile range (whiskers). The number of data points are provided in Source Data. Numbers of biological replicates are provided in Supplementary Fig. 1. c Genic locations of maternal m5C sites in each species. The number of m5C sites and the percentages of Type I and Type II sites are indicated. d The distribution of maternal m5C sites along the transcripts in different species. In this analysis, each m5C site was binned and the m5C density of each bin was calculated (Methods). Bin numbers were based on average lengths among transcripts in different species. Bin numbers (5'UTR:CDS:3'UTR): humans, 10:50:40; mice, 10:60:50; X. tropicalis, 10:60:40; X. laevis, 10:60:30; zebrafish, 10:80:30; D. mel, 10:60:20. Source data are provided as a Source Data file. |
|
|
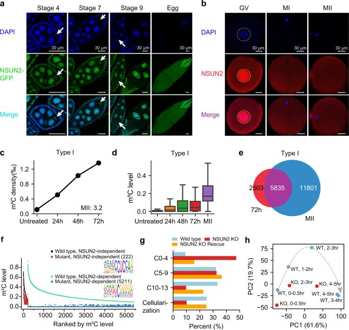
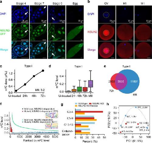
Fig. 2: The deposition of mRNA m5C in oocytes and the in vivo functions of NSUN2 in early embryogenesis. a Representative images of egg chambers at different stages for D. mel expressing a GFP-NSUN2 fusion protein under the control of its native promoter. DNA was stained with DAPI (blue). Arrows indicate the germ cell that will become the oocyte. The localization of NSUN2 was consistent in all samples of each stage (n = 12, 14, 17, 20). Scale bars, 30 μm. b Representative images of human GV/MI/MII oocytes stained with anti-NSUN2 antibody. 11 GV, 14 MI, and 14 MII oocytes were stained, and the NSUN2 localization was consistent in all oocytes examined. Scale bars, 30 μm. c, d The densities (c) and levels (d) of Type I m5C sites in HeLa cells treated with nocodazole for 0, 24, 48, and 72 h (1 sample per time point). In panel d, a union of sites with levels ≥10% in at least one sample was used for analysis (n = 5039). The density of mRNA m5C sites in MII oocytes is indicated in c. Boxplots: 25th to 75th percentiles (boxes), medians (horizonal lines), and 1.5 times of the interquartile range (whiskers). e Overlaps of Type I mRNA m5C sites between HeLa cells treated with nocodazole for 72 h and MII oocytes. f Comparison of m5C methylation levels in the ovaries between wild-type flies and NSUN2 knockout flies. Type I and Type II m5C sites were shown separately. g Quantification of the percentage of 0–2 h embryos that were in different stages of embryogenesis. Embryos were grouped into four stages: within four cleavage cycles, 5–9 cycles, 10-13 cycles, cellularization (as shown in Supplementary Fig. 9c). The first independent experiment on mutant #1 line was shown. The numbers of flies used are provided in Source Data. h PCA showing the first two PCs, which together explain 82.6% of the variance in the transcriptome data. The amount of variance explained by each PC is indicated on each axis. Wild-type and maternal NSUN2 knockout embryos are colored blue and red, respectively. Source data are provided as a Source Data file. |
|
|
Fig. 3: Cis-regulatory innovation leads to the gain of 5' end Type I sites in higher animals. a Venn diagram showing the overlaps of Type I sites identified in wild-type HeLa cells and NSUN2 knockout HeLa cells expressing human, mouse, and zebrafish NSUN2 individually. Only sites that are covered by at least 20 reads in all samples were analyzed. The number of Type I sites overlapped with HeLa or human NSUN2 against the total number of Type I sites methylated by mouse or zebrafish NSUN2 was shown in parentheses. b The distribution of Type I m5C sites in NSUN2 knockout HeLa cells expressing human, mouse, and zebrafish NSUN2 individually. The density was first calculated as in Fig. 1d and then normalized to the bin with the highest density. c The relationship between maternal m5C density and GC content of the transcriptome. In this analysis, each maternal m5C site was binned as in Fig. 1d and the m5C density and GC content of each bin was calculated and plotted. Type I and Type II sites were calculated separately and Pearson correlation coefficient of determination is indicated. d Metagenomic analysis of GC contents in different species. With the investigation of more representative vertebrate species, we found that the 5' end high GC content was obtained in the common ancestor of birds and mammals. Source data are provided as a Source Data file. |
|
|
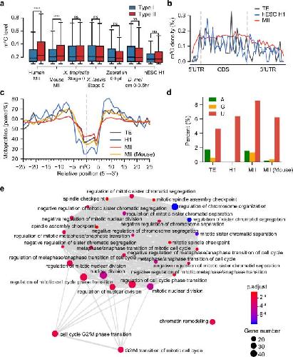
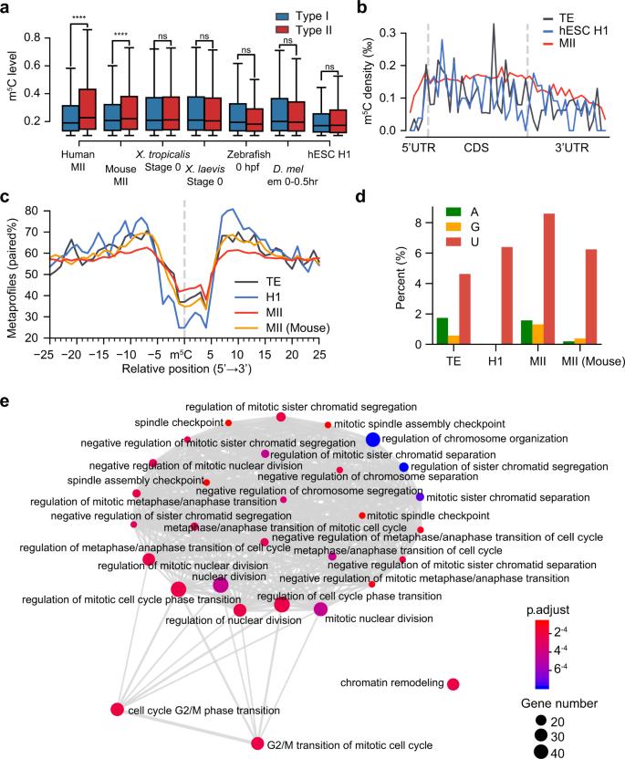
Fig. 4: Trans-regulatory innovation leads to the gain of thousands of human-specific Type II sites. a Comparison of the levels of Type I and Type II sites in selected samples that represent maternal mRNA methylation status in different species and in hESC H1 that represents human zygotic mRNA methylation status. Note that in mouse oocyte samples, only 3.9% of the sites were Type II sites. Boxplots: 25th to 75th percentiles (boxes), medians (horizonal lines), and 1.5 times of the interquartile range (whiskers). The P-values were calculated using one-sided Student’s t-test. ****p < 0.0001; ns, not significant. From left to right: Type I sites: 26625, 19652, 15994, 14554, 4557, 4907, 312; Type II sites: 8388, 1042, 2530, 1679, 138, 482, 125; P-values: 2.61e-151, 0.184, 1.18e-6, 0.527, 0.931, 0.93, 0.914. b The distribution of Type II m5C sites in human MII oocytes, hESC H1, and human TE. The density was first calculated as in Fig. 1d and then normalized to the bin with the highest density. c The metaprofiles of the secondary structure of Type II m5C sites and flanking regions in human MII oocytes, hESC H1, human TE, and mouse MII oocytes. d Base composition at position +3 of the core motif for Type II sites in human MII oocytes, hESC H1, human TE, and mouse MII oocytes. e Enrichment map plot (see Methods) for genes that were only regulated by NSUN6 in human MII oocytes. The top 30 terms were shown. Source data are provided as a Source Data file. |
|
|
Fig. 5: Sequence- and structure- dependent evolution of mRNA m5C. a Pairwise comparison showing the numbers and percentages of conserved m5C sites between vertebrate species. The lengths of lines are proportional to the divergence times between species. The numbers and percentages of all m5C sites (black), Type I m5C sites (blue), and Type II m5C sites (red) were shown separately. Samples used: humans and mice, MII oocytes; frogs, stage 0; zebrafish, 0 hpf; fly, 0–0.5 h embryos. Conserved methylation sites, m5C sites with a level ≥10 % in one species and with a level >5% in another species. Only conserved Cs covered by at least ten reads in both species were considered. b The metaprofiles of the secondary structure for conserved and non-conserved Type I and Type II m5C sites between humans and mice. Conserved, m5C sites that were methylated in both species. Human-specific or mouse-specific, m5C sites that were Cs at the DNA level in both species but only methylated in humans or mice. Samples used: human and mouse MII oocytes. c GLM coefficients of sequence and structural factors for the gain or loss of Type I sites between humans and mice (see Methods). Coefficients of the bases were shown in characters and coefficients of the structures were shown in bars. d Base substitution rates in the motif and flanking regions of conserved and non-conserved Type II sites between humans and mice. e GLM coefficients of structural features for the gain or loss of Type II sites between humans and mice. Bars on the positive Y-axis indicate that the paired status of that base is a positive factor for methylation. f The relationship between the numbers of Gs in the motifs of five Type I substrates and their m5C levels. All 256 types of motifs were tested. For each motif, the base-pairing status was maintained by the introduction of compensatory mutation. Sub, substrates. Boxplots: 25th to 75th percentiles (boxes), median (horizonal line), and 1.5 times of the interquartile range (whiskers). Numbers of data points are provided in Source Data. g The relationship between point mutations in the stems of 5 Type I substrates and their m5C levels. The position of each mutation in 5 Type I substrates was shown in Supplementary Fig. 13e. Source data are provided as a Source Data file. |
References [+] :
Abbasi-Moheb,
Mutations in NSUN2 cause autosomal-recessive intellectual disability.
2012, Pubmed
Abbasi-Moheb, Mutations in NSUN2 cause autosomal-recessive intellectual disability. 2012, Pubmed
Amort, Distinct 5-methylcytosine profiles in poly(A) RNA from mouse embryonic stem cells and brain. 2017, Pubmed
Avilés-Pagán, Activating embryonic development in Drosophila. 2018, Pubmed
Bailey, MEME SUITE: tools for motif discovery and searching. 2009, Pubmed
Blanco, Stem cell function and stress response are controlled by protein synthesis. 2016, Pubmed
Blanco, Role of RNA methyltransferases in tissue renewal and pathology. 2014, Pubmed
Boccaletto, MODOMICS: a database of RNA modification pathways. 2021 update. 2022, Pubmed
Bolger, Trimmomatic: a flexible trimmer for Illumina sequence data. 2014, Pubmed
Boroviak, Single cell transcriptome analysis of human, marmoset and mouse embryos reveals common and divergent features of preimplantation development. 2018, Pubmed
Brower, Biochemical studies of mammalian oogenesis: synthesis and stability of various classes of RNA during growth of the mouse oocyte in vitro. 1981, Pubmed
Chen, 5-methylcytosine promotes pathogenesis of bladder cancer through stabilizing mRNAs. 2019, Pubmed
Cotney, The evolution of lineage-specific regulatory activities in the human embryonic limb. 2013, Pubmed
Courtney, Epitranscriptomic Addition of m5C to HIV-1 Transcripts Regulates Viral Gene Expression. 2019, Pubmed
Crooks, WebLogo: a sequence logo generator. 2004, Pubmed
Eisenberg, A-to-I RNA editing - immune protector and transcriptome diversifier. 2018, Pubmed
Fang, CIGAR-seq, a CRISPR/Cas-based method for unbiased screening of novel mRNA modification regulators. 2020, Pubmed
Gilbert, Messenger RNA modifications: Form, distribution, and function. 2016, Pubmed
Grozhik, Distinguishing RNA modifications from noise in epitranscriptome maps. 2018, Pubmed
Han, Prometaphase arrest-dependent phosphorylation of Bcl-2 and Bim reduces the association of Bcl-2 with Bak or Bim, provoking Bak activation and mitochondrial apoptosis in nocodazole-treated Jurkat T cells. 2014, Pubmed
Hedges, TimeTree: a public knowledge-base of divergence times among organisms. 2006, Pubmed
Huang, Genome-wide identification of mRNA 5-methylcytosine in mammals. 2019, Pubmed
Jahn, Stability of RNA synthesized by the mouse oocyte during its major growth phase. 1976, Pubmed
Jukam, Zygotic Genome Activation in Vertebrates. 2017, Pubmed
Kalinka, The evolution of early animal embryos: conservation or divergence? 2012, Pubmed
Kim, HISAT: a fast spliced aligner with low memory requirements. 2015, Pubmed
Kim, TopHat2: accurate alignment of transcriptomes in the presence of insertions, deletions and gene fusions. 2013, Pubmed
Kimmel, Stages of embryonic development of the zebrafish. 1995, Pubmed , Xenbase
Langmead, Fast gapped-read alignment with Bowtie 2. 2012, Pubmed
Legrand, Statistically robust methylation calling for whole-transcriptome bisulfite sequencing reveals distinct methylation patterns for mouse RNAs. 2017, Pubmed
Leppek, Functional 5' UTR mRNA structures in eukaryotic translation regulation and how to find them. 2018, Pubmed
Li, Deciphering the functions and regulation of brain-enriched A-to-I RNA editing. 2013, Pubmed
Li, The pivotal regulatory landscape of RNA modifications. 2014, Pubmed
Liscovitch-Brauer, Trade-off between Transcriptome Plasticity and Genome Evolution in Cephalopods. 2017, Pubmed
Liu, Sequence- and structure-selective mRNA m5C methylation by NSUN6 in animals. 2021, Pubmed
Lorenz, ViennaRNA Package 2.0. 2011, Pubmed
Luo, NSun2 Deficiency Protects Endothelium From Inflammation via mRNA Methylation of ICAM-1. 2016, Pubmed
Mikkelsen, Comparative epigenomic analysis of murine and human adipogenesis. 2010, Pubmed
Motorin, 5-methylcytosine in RNA: detection, enzymatic formation and biological functions. 2010, Pubmed
Reilly, Evolutionary genomics. Evolutionary changes in promoter and enhancer activity during human corticogenesis. 2015, Pubmed
Ren, Enhanced specificity and efficiency of the CRISPR/Cas9 system with optimized sgRNA parameters in Drosophila. 2014, Pubmed
Roundtree, Dynamic RNA Modifications in Gene Expression Regulation. 2017, Pubmed
Sallés, Coordinate initiation of Drosophila development by regulated polyadenylation of maternal messenger RNAs. 1994, Pubmed
Sas-Chen, Dynamic RNA acetylation revealed by quantitative cross-evolutionary mapping. 2020, Pubmed
Schaefer, RNA methylation by Dnmt2 protects transfer RNAs against stress-induced cleavage. 2010, Pubmed
Schosserer, Methylation of ribosomal RNA by NSUN5 is a conserved mechanism modulating organismal lifespan. 2015, Pubmed
Schumann, Multiple links between 5-methylcytosine content of mRNA and translation. 2020, Pubmed
Selmi, Sequence- and structure-specific cytosine-5 mRNA methylation by NSUN6. 2021, Pubmed
Sharma, Yeast Nop2 and Rcm1 methylate C2870 and C2278 of the 25S rRNA, respectively. 2013, Pubmed
Shen, Tet2 promotes pathogen infection-induced myelopoiesis through mRNA oxidation. 2018, Pubmed
Squires, Widespread occurrence of 5-methylcytosine in human coding and non-coding RNA. 2012, Pubmed
Subtelny, Poly(A)-tail profiling reveals an embryonic switch in translational control. 2014, Pubmed , Xenbase
Sun, Maternal Ybx1 safeguards zebrafish oocyte maturation and maternal-to-zygotic transition by repressing global translation. 2018, Pubmed
Suresh, YBX1 at the crossroads of non-coding transcriptome, exosomal, and cytoplasmic granular signaling. 2018, Pubmed
Tan, Dynamic landscape and regulation of RNA editing in mammals. 2017, Pubmed
Trapnell, Differential gene and transcript expression analysis of RNA-seq experiments with TopHat and Cufflinks. 2012, Pubmed
Trixl, Getting a hold on cytosine methylation in mRNA. 2019, Pubmed
Webb, Ca2+ signaling and early embryonic patterning during the blastula and gastrula periods of zebrafish and Xenopus development. 2006, Pubmed , Xenbase
Winata, The translational regulation of maternal mRNAs in time and space. 2018, Pubmed
Wong, Evolution of Methyltransferase-Like (METTL) Proteins in Metazoa: A Complex Gene Family Involved in Epitranscriptomic Regulation and Other Epigenetic Processes. 2021, Pubmed
Xuan, RMBase v2.0: deciphering the map of RNA modifications from epitranscriptome sequencing data. 2018, Pubmed
Yang, RNA 5-Methylcytosine Facilitates the Maternal-to-Zygotic Transition by Preventing Maternal mRNA Decay. 2019, Pubmed
Yang, 5-methylcytosine promotes mRNA export - NSUN2 as the methyltransferase and ALYREF as an m5C reader. 2017, Pubmed
Zhang, Dynamic landscape and evolution of m6A methylation in human. 2020, Pubmed
