XB-ART-60220
Development
2023 Sep 01;15017:. doi: 10.1242/dev.201612.
Show Gene links
Show Anatomy links
Bidirectional multiciliated cell extrusion is controlled by Notch-driven basal extrusion and Piezo1-driven apical extrusion.
???displayArticle.abstract???
Xenopus embryos are covered with a complex epithelium containing numerous multiciliated cells (MCCs). During late-stage development, there is a dramatic remodeling of the epithelium that involves the complete loss of MCCs. Cell extrusion is a well-characterized process for driving cell loss while maintaining epithelial barrier function. Normal cell extrusion is typically unidirectional, whereas bidirectional extrusion is often associated with disease (e.g. cancer). We describe two distinct mechanisms for MCC extrusion, a basal extrusion driven by Notch signaling and an apical extrusion driven by Piezo1. Early in the process there is a strong bias towards basal extrusion, but as development continues there is a shift towards apical extrusion. Importantly, response to the Notch signal is age dependent and governed by the maintenance of the MCC transcriptional program such that extension of this program is protective against cell loss. In contrast, later apical extrusion is regulated by Piezo1, such that premature activation of Piezo1 leads to early extrusion while blocking Piezo1 leads to MCC maintenance. Distinct mechanisms for MCC loss underlie the importance of their removal during epithelial remodeling.
???displayArticle.pubmedLink??? 37602491
???displayArticle.pmcLink??? PMC10482390
???displayArticle.link??? Development
???displayArticle.grants??? [+]
F32 GM119322 NIGMS NIH HHS , R01 GM089970 NIGMS NIH HHS , T32 AR060710 NIAMS NIH HHS , R01 GM113922 NIGMS NIH HHS
Species referenced: Xenopus laevis
Genes referenced: ccl20 mcc mcidas notch1 piezo1 tub
GO keywords: Notch signaling pathway [+]
???displayArticle.antibodies??? Tuba4b Ab4
???attribute.lit??? ???displayArticles.show???
|
|
Fig. 1. The loss of cilia-driven fluid flow accompanies the loss of multiciliated cells. (A) Quantification of cilia-driven fluid flow, as measured by fluorescent bead displacement across the surface of the epithelium showing that flow peaks at 4 dpf and is essentially lost by 9 dpf, n=8 animals per time point (data are mean±s.d.). (B) Quantification of MCC number using both the transgenic line TgTub-memRFP driving MCC-specific expression of membrane RFP and antibody staining of acetylated tubulin, n>3 embryos per time point. Box and whiskers plot represents 25th-75th percentiles (boxes), minimum and maximum values (whiskers), with the line representing the median. (C) Representative images of the progression of MCC loss in embryos between ST38 and ST48, showing acetylated Tub (white), TgTub-memRFP (magenta), phalloidin (purple) and DAPI (blue). Scale bars: 500 µm. |
|
|
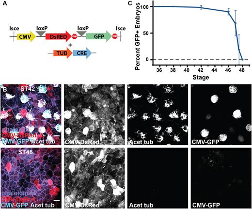
Fig. 2. Lineage tracing of MCC fate. (A) Experimental design showing lineage-tracing constructs of the CMV DsRed loxP GFP cassette together with the Tub-driven CRE. (B) Lineage-tracing experiment showing the conversion of DsRed to GFP in ST42 MCCs upon expression of CRE specifically in MCCs under control of the Tub promoter, and the loss of MCC-specific CMV expression of GFP despite the maintenance of broad CMV-driven DsRed expression at ST48. (C) Developmental quantification of embryos containing GFP-positive cells in lineage-tracing experiments, n=102 transgenic animals over five independent experiments (data are mean±s.d.). Scale bars: 20 µm. |
|
|
Fig. 3. MCCs are extruded both basally and apically. (A) Representative frames from a time-lapse movie of TgTub-memRFP embryos injected with LifeACT-GFP showing a MCC undergoing basal extrusion with the RFP-positive cell remnants remaining visible for at least 400 min. Lower panels represents a side projection (see Movie 2). (B) Representative frames from a time-lapse movie showing a MCC undergoing apical extrusion. Lower panel represents a side projection (see Movie 3). (C) Representative example of RFP-positive MCC remnants in fixed tissue stained with phalloidin. Lower panel represents a side projection of boxed area. Scale bars: 10 µm. (D) Quantification of the rate of apical and basal extrusion events using long-term light-sheet imaging between ST42 and ST46 (P=0.04), and between ST46 and ST48 (n.s.), n=132 extrusion events from five ST42-ST46 embryos, and 69 events from six embryos post ST46-ST48. (E) Percentage of extrusion events that are basal between ST42 and ST46, and ST46 and ST48 (P=0.01). Box and whiskers plots represent 25th-75th percentiles (boxes), minimum and maximum values (whiskers), with the line representing the median (see Movie 4). |
|
|
Fig. 4. Skin transplants display age-dependent loss of MCCs. (A) Experimental design showing the transplantation of ST11 donor skin of Xla.Tg(CMV:eGFP-OMP25)Wtnbe onto ST28 host skin of a CMV:memb-RFP-injected embryo. (B) Representative image of an area containing both host tissue (red, ST48) and donor tissue (green, ST47) stained for acetylated tubulin (white). Scale bar: 50 µm. (C) Quantification of MCC number in host versus donor tissue, n=7 transplants, P=0.02. Box and whiskers plot represents 25th-75th percentiles (boxes), minimum and maximum values (whiskers), with the line representing the median. |
|
|
Fig. 5. Deciliation of MCCs reboots the transcriptional program and extends MCC lifespan. (A-C) Representative whole-tail images of TgTub-memRFP (magenta) embryos stained with acetylated tubulin (white) and phalloidin (purple), showing MCCs in ST48 control embryo (A), as well as ST48 embryos deciliated at ST28 (B) and ST46 (C). (A′-C′) Zoom in of outlined areas in A-C showing acetylated tubulin (top; white) and TgTub-memRFP (bottom; white). Scale bars: 500 μm (A-C); 100 μm (A′-C′). (D) Quantification of MCC number at ST48 in control (n≥10 embryos) and embryos that were deciliated at ST28 (n≥10 embryos, P=0.014) or ST46 (n=6 embryos, P=0.001). Box and whiskers plot represents 25th-75th percentiles (boxes), minimum and maximum values (whiskers), with the line representing the median (see Fig. S4). |
|
|
Fig. 6. Maintenance of MCC fate protects against MCC loss. (A,B) Whole-tail images of control and Tub-MCIDAS transgenic embryos with TgTub-memRFP (red), acetylated tubulin (white) and phalloidin (purple). Scale bars: 500 µm. (C) Quantification of MCC number in control and Tub-MCIDAS embryos at ST48, n≥12 embryos, P=0.007. Box and whiskers plot represents 25th-75th percentiles (boxes), minimum and maximum values (whiskers), with the line representing the median (see Fig. S5). |
|
|
Fig. 7. Piezo1 mechanosensation regulates MCC apical extrusion. (A-B) Representative images of DMSO-treated (A) and 100 µM Yoda-treated (B) embryos with TgTub-mem-RFP (magenta), acetylated tub (white) and phalloidin (purple). Scale bars: 500 µm. (C) Quantification of MCCs (scored with acetylated Tub) in embryos treated with DMSO and 100 µM Yoda, n≥7 embryos, P=4.2E-5. (D) Quantification of RFP-positive clusters reflecting apoptotic MCCs in embryos treated with DMSO and 100 µM Yoda, n≥7 embryos, P=0.68. (E,F) Representative images of DMSO-treated (E) and 2 µM GsMTX-treated (F) embryos with TgTub-memRFP (magenta), acetylated tub (white) and phalloidin (purple). Scale bars: 500 µm. (G) Quantification of MCCs (scored with acetylated Tub) in embryos treated with DMSO and 2 µM GsMTX, n≥5 embryos, P=0.02. (H) Quantification of RFP-positive vesicles reflecting apoptotic MCCs in embryos treated with DMSO and 2 µM GsMTX, n≥5 embryos, P=0.05. Box and whiskers plots represent 25th-75th percentiles (boxes), minimum and maximum values (whiskers), with the line representing the median. |
|
|
Fig. S1. Basal extrusion of apoptotic cells. (A-D) ST47 TgTub-memRFP embryo showing MCCs and RFP + MCC remnants (magenta (A), white (C)) stained with anti- acetylated tubulin (green (A), white (B)) to mark cilia and anti- Cleaved Caspase 3 (cyan (A), white (D)) to mark apoptotic cells. Scale is 50 m. |
|
|
Fig. S2. MCC apical and basal extrusion and RFP vesicle maintenance. (A-C) Representative examples from long-term light-sheet movies showing maintenance of RFP posit ve vesicles (arrows) after basal extrusion for 13.5 Hrs (A), 16.6 Hrs (B) and 18.3 Hrs (C.also see Movie 52) when the cells/embryo eventually moved out of frame (out of frame depicted via dotted line). (D) Light-sheet imaging showing MCC disappearance during apical extrusion (arrow) and RFP cluster formation during basal extrusion (arrowhead;see Movie 54). Scale is 50µm. |
|
|
Fig. S3. Mesodermal Notchis required for MCCloss. (A) Day 15 ST50 animal cap that still maintains a large number of MCCs. (B) Day 30 ST55 animal cap from a TgTub-memRFP embryo that shows the presence of multiple MCCs but also the loss of cilia and MCC maintenance in some RFP positive cells. (C) Comparison of MCCs in caps from WT embryos and embryos injected with Tub-NICO.(D) Quantification of MCCs in caps with and without TubNICO (n > 3 caps; p = 4.SE-8). Scale bar is 20µm. |
|
|
Fig. S4. Multiciliated cell deciliation. (A-E) Representative images of a embryos stained with phalloidin (magenta) and acetylated tubulin (green). (A-B) Representative images of a con- trol embryo at ST38 (A) and a ST38 embryo directly after deciliation (B). (C-E) Representative images of a controlembryo at ST42 (C), a ST42 embryo that was deciliated at ST38 (D), and an embryo that was deciliated at ST38 but that was also treated with cycloheximide (E). Scale is 20µm. |
|
|
Fig. S5. Tub promoter activity is downstream of MCIDAS. (A-B) ST36 embryo mosaically injected with the MCC-inducing factor MCIDAS, showing broad expression of the TgTub-memRFP (magenta) in ectopic MCCs labeled with acetylated tubulin (green) with phalloidin staining (purple) (A) and the same image showing only the ectopic TgTub driven mem-RFP (B). Scale is 50µm. |
References [+] :
Andrade,
Apoptotic regulation of epithelial cellular extrusion.
2011, Pubmed
Andrade, Apoptotic regulation of epithelial cellular extrusion. 2011, Pubmed
Angerilli, The Xenopus animal cap transcriptome: building a mucociliary epithelium. 2018, Pubmed , Xenbase
Ariizumi, In Vitro Induction of Xenopus Embryonic Organs Using Animal Cap Cells. 2017, Pubmed , Xenbase
Ariizumi, Concentration-dependent inducing activity of activin A. 1991, Pubmed , Xenbase
Atieh, Pulsatile contractions promote apoptotic cell extrusion in epithelial tissues. 2021, Pubmed
Bae, The mechanosensitive ion channel Piezo1 is inhibited by the peptide GsMTx4. 2011, Pubmed
Boon, MCIDAS mutations result in a mucociliary clearance disorder with reduced generation of multiple motile cilia. 2014, Pubmed , Xenbase
Botello-Smith, A mechanism for the activation of the mechanosensitive Piezo1 channel by the small molecule Yoda1. 2019, Pubmed
Briggs, The dynamics of gene expression in vertebrate embryogenesis at single-cell resolution. 2018, Pubmed , Xenbase
Chung, RFX2 is broadly required for ciliogenesis during vertebrate development. 2012, Pubmed , Xenbase
Chung, Coordinated genomic control of ciliogenesis and cell movement by RFX2. 2014, Pubmed , Xenbase
Collins, Tubulin acetylation promotes penetrative capacity of cells undergoing radial intercalation. 2021, Pubmed , Xenbase
Collins, Building a ciliated epithelium: Transcriptional regulation and radial intercalation of multiciliated cells. 2021, Pubmed , Xenbase
Deblandre, A two-step mechanism generates the spacing pattern of the ciliated cells in the skin of Xenopus embryos. 1999, Pubmed , Xenbase
Eisenhoffer, Crowding induces live cell extrusion to maintain homeostatic cell numbers in epithelia. 2012, Pubmed
Eisenhoffer, Bringing balance by force: live cell extrusion controls epithelial cell numbers. 2013, Pubmed
Ellis, Distinct modes of cell competition shape mammalian tissue morphogenesis. 2019, Pubmed
Fadul, The forces and fates of extruding cells. 2018, Pubmed
Fadul, KRas-transformed epithelia cells invade and partially dedifferentiate by basal cell extrusion. 2021, Pubmed
Franco, Cellular crowding influences extrusion and proliferation to facilitate epithelial tissue repair. 2019, Pubmed
Fukui, Long-term culture of Xenopus presumptive ectoderm in a nutrient-supplemented culture medium. 2003, Pubmed , Xenbase
Gu, Epithelial cell extrusion requires the sphingosine-1-phosphate receptor 2 pathway. 2011, Pubmed
Gu, Defective apical extrusion signaling contributes to aggressive tumor hallmarks. 2015, Pubmed
Gudipaty, Unconventional Ways to Live and Die: Cell Death and Survival in Development, Homeostasis, and Disease. 2018, Pubmed
Gudipaty, Epithelial cell extrusion: Pathways and pathologies. 2017, Pubmed
Gudipaty, Mechanical stretch triggers rapid epithelial cell division through Piezo1. 2017, Pubmed
Ishibashi, A simple method of transgenesis using I-SceI meganuclease in Xenopus. 2012, Pubmed , Xenbase
Jones, Development of the ectoderm in Xenopus: tissue specification and the role of cell association and division. 1986, Pubmed , Xenbase
Kessel, The origin, distribution and disappearance of surface cilia during embryonic development of Rana pipiens as revealed by scanning electron microscopy. 1974, Pubmed
Kim, Multicilin and activated E2f4 induce multiciliated cell differentiation in primary fibroblasts. 2018, Pubmed
Kulkarni, Mechanical stretch scales centriole number to apical area via Piezo1 in multiciliated cells. 2021, Pubmed , Xenbase
Lacroix, Probing the gating mechanism of the mechanosensitive channel Piezo1 with the small molecule Yoda1. 2018, Pubmed
Lafkas, Therapeutic antibodies reveal Notch control of transdifferentiation in the adult lung. 2015, Pubmed
Levayer, Tissue Crowding Induces Caspase-Dependent Competition for Space. 2016, Pubmed
Lewis, Transcriptional regulation of multiciliated cell differentiation. 2021, Pubmed
Liu, Notch signaling controls the differentiation of transporting epithelia and multiciliated cells in the zebrafish pronephros. 2007, Pubmed
Ma, Multicilin drives centriole biogenesis via E2f proteins. 2014, Pubmed , Xenbase
Marcet, Control of vertebrate multiciliogenesis by miR-449 through direct repression of the Delta/Notch pathway. 2011, Pubmed , Xenbase
Mitchell, Early mechanical selection of cell extrusion and extrusion signaling in cancer. 2021, Pubmed
Mitchell, The PCP pathway instructs the planar orientation of ciliated cells in the Xenopus larval skin. 2009, Pubmed , Xenbase
Mitchell, A positive feedback mechanism governs the polarity and motion of motile cilia. 2007, Pubmed , Xenbase
Miyamoto, Functional role for Piezo1 in stretch-evoked Ca²⁺ influx and ATP release in urothelial cell cultures. 2014, Pubmed
Monier, Apico-basal forces exerted by apoptotic cells drive epithelium folding. 2015, Pubmed
Nanavati, Symmetry Breaking and Epithelial Cell Extrusion. 2020, Pubmed
Ogino, Resources and transgenesis techniques for functional genomics in Xenopus. 2009, Pubmed , Xenbase
Ohsawa, Cell Extrusion: A Stress-Responsive Force for Good or Evil in Epithelial Homeostasis. 2018, Pubmed
Pan, I-SceI meganuclease-mediated transgenesis in Xenopus. 2006, Pubmed , Xenbase
Peyronnet, Piezo1-dependent stretch-activated channels are inhibited by Polycystin-2 in renal tubular epithelial cells. 2013, Pubmed
Quigley, Rfx2 Stabilizes Foxj1 Binding at Chromatin Loops to Enable Multiciliated Cell Gene Expression. 2017, Pubmed , Xenbase
Rankin, Improved cre reporter transgenic Xenopus. 2009, Pubmed , Xenbase
Rock, Notch-dependent differentiation of adult airway basal stem cells. 2011, Pubmed
Rosenblatt, An epithelial cell destined for apoptosis signals its neighbors to extrude it by an actin- and myosin-dependent mechanism. 2001, Pubmed
Ryffel, Tagging muscle cell lineages in development and tail regeneration using Cre recombinase in transgenic Xenopus. 2003, Pubmed , Xenbase
Schindelin, Fiji: an open-source platform for biological-image analysis. 2012, Pubmed
Silva, Ccdc11 is a novel centriolar satellite protein essential for ciliogenesis and establishment of left-right asymmetry. 2016, Pubmed , Xenbase
Sive, Microinjection of Xenopus embryos. 2010, Pubmed , Xenbase
Sive, Animal Cap Isolation from Xenopus laevis. 2007, Pubmed , Xenbase
Sive, Xenopus laevis In Vitro Fertilization and Natural Mating Methods. 2007, Pubmed , Xenbase
Slattum, Autophagy in oncogenic K-Ras promotes basal extrusion of epithelial cells by degrading S1P. 2014, Pubmed
Smith, Lateral-line neuromast development in Ambystoma mexicanum and a comparison with Rana pipiens. 1988, Pubmed
Smith, Development of the mechanoreceptive lateral-line system in the axolotl: placode specification, guidance of migration, and the origin of neuromast polarity. 1990, Pubmed
Sokol, Pre-existent pattern in Xenopus animal pole cells revealed by induction with activin. 1991, Pubmed , Xenbase
Song, miR-34/449 miRNAs are required for motile ciliogenesis by repressing cp110. 2014, Pubmed , Xenbase
Stewart, Formation and Function of Mammalian Epithelia: Roles for Mechanosensitive PIEZO1 Ion Channels. 2019, Pubmed
Stubbs, Radial intercalation of ciliated cells during Xenopus skin development. 2006, Pubmed , Xenbase
Stubbs, Multicilin promotes centriole assembly and ciliogenesis during multiciliate cell differentiation. 2012, Pubmed , Xenbase
Syeda, Chemical activation of the mechanotransduction channel Piezo1. 2015, Pubmed
Taguchi, Analysis of localization and reorganization of germ plasm in Xenopus transgenic line with fluorescence-labeled mitochondria. 2012, Pubmed , Xenbase
Tasca, Notch signaling induces either apoptosis or cell fate change in multiciliated cells during mucociliary tissue remodeling. 2021, Pubmed , Xenbase
Terré, GEMC1 is a critical regulator of multiciliated cell differentiation. 2016, Pubmed
Thermes, I-SceI meganuclease mediates highly efficient transgenesis in fish. 2002, Pubmed
Villars, Collective effects in epithelial cell death and cell extrusion. 2022, Pubmed
Vladar, It's a family act: the geminin triplets take center stage in motile ciliogenesis. 2016, Pubmed
Walentek, Signaling Control of Mucociliary Epithelia: Stem Cells, Cell Fates, and the Plasticity of Cell Identity in Development and Disease. 2022, Pubmed , Xenbase
Walentek, What we can learn from a tadpole about ciliopathies and airway diseases: Using systems biology in Xenopus to study cilia and mucociliary epithelia. 2017, Pubmed , Xenbase
Walentek, microRNAs and cilia. An ancient connection. 2014, Pubmed , Xenbase
Weber, Mesoderm and endoderm differentiation in animal cap explants: identification of the HNF4-binding site as an activin A responsive element in the Xenopus HNF1alpha promoter. 1996, Pubmed , Xenbase
Werdien, FLP and Cre recombinase function in Xenopus embryos. 2001, Pubmed , Xenbase
Werner, Using Xenopus skin to study cilia development and function. 2013, Pubmed , Xenbase
Zahn, Normal Table of Xenopus development: a new graphical resource. 2022, Pubmed , Xenbase
Zomer, In Vivo imaging reveals extracellular vesicle-mediated phenocopying of metastatic behavior. 2015, Pubmed
