|
Figure 1
External view and histological analysis of X. tropicalis tumors. (a,b) External view of NH-III-4 and NH-V-1 tumor individuals. Arrowheads indicate the tumors. (a’,b’) Enlarged view of the tumors. Scale bar indicates 2 mm (a’,b’). (c) Histological analysis of normal tissue, stained by HE. Skin is composed of the epidermis (E) and dermis, which is subdivided into the dense regular connective tissue (C.T.) (arrow), dense irregular C.T. (arrow) and loose C.T. (L). Arrowheads indicate the pigment. The pigment adjacent to the epidermis is commonly referred to as the chromatophore. GG, granular gland; MG, mucous gland. (d,e) Histological analysis of tumors of NH-III-4 (d) and NH-V-1 (e). Arrowheads in (d,e) indicate the pigment. Scale bar indicates 100 μm (c–e). |
|
Figure 2
Hierarchical clustering of all analyzed tumors in Xenopus and DEGs of TT-body1-3 vs TI-leg1-3. (a) Hierarchical clustering of 12 analyzed samples. Difference of the expression patten among the samples was indicated with a tree diagram. (b) Schematic diagram of extraction of differentially expressed genes (DEGs) in Xenopus, which we analyzed in this study. (c,d) Schematic diagram of DEGs extraction (TT-body1-3 vs TI-leg1-3) (c) and the MA plot (d). Green dots indicate DEGs with statistical significance (FDR < 0.05) in (d). (e,f) Schematic diagram of DEGs extraction (NI-body1-3 vs NI-leg1-3) (e), and the MA plot (f). Orange dots indicate DEGs with statistical significance (FDR < 0.05) in (f). (g) Venn diagram showing DEG3. DEG3 is DEG1—DEG1 ∩ DEG2. |
|
Figure 3
GO analysis of up- or down-regulated genes of DEG4. GO analysis of upregulated genes (a) or downregulated genes (b). Bar plots represents number of genes involved in each term. Adjusted p-value was represented by color scale, and the statistically significance level decreased from red (higher significance) to blue (lower significance). |
|
Figure 4
DEGs of TT-body1-3 vs NI-body1-3. (a,b) Schematic diagram of DEGs extraction (TT-body1-3 vs NI-body1-3) (a) and the MA plot (b). (c,d) Schematic diagram of DEGs extraction (TI-leg1-3 vs NI-leg1-3) (c) and the MA plot (d). Red (b) and pink (d) dots indicate DEGs with statistical significance (FDR < 0.05). (e) Venn diagram showing DEG7. DEG7 is DEG5—DEG5 ∩ DEG6. |
|
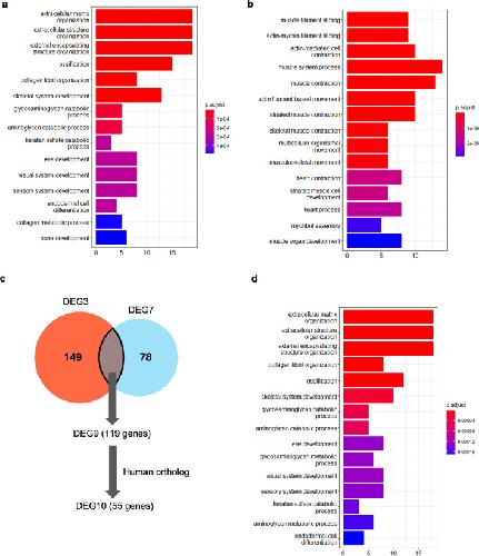
Figure 5
GO analysis of DEG8 and DEG10 genes. GO analysis of upregulated genes (a) or downregulated genes (b) of DEG8. Bar plots represents number of genes involved in each term. Adjusted p-value was represented by color scale, and the statistically significance level decreased from red (higher significance) to blue (lower significance). (c) Venn diagram showing DEG9, which is common genes of DEG3 and DEG7. (d) GO analysis of upregulated genes of DEG10. |
|
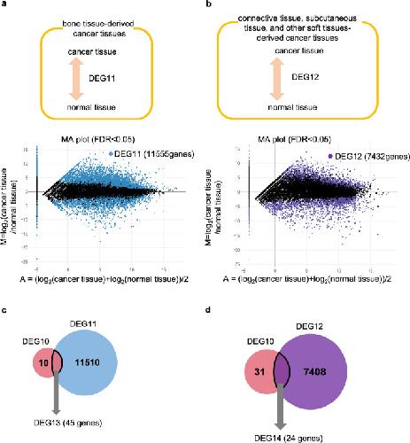
Figure 6
MA plot comparing gene expression pattern of cancer tissues with that of normal tissues in human. (a,b) MA plot of cancer tissue vs normal tissue derived from bone tissue (a) and connective tissues, subcutaneous tissue, and other soft tissues (b) in human. Blue (a) and purple (b) dots indicate DEGs with statistical significance (FDR < 0.05). (c,d) Venn diagram of the extraction of DEG13 (c) and DEG14 (d). |
|
Figure 7
GO analysis of DEG11 and DEG12 genes. (a,b) GO analysis of upregulated genes (a) or downregulated genes (b) of DEG11. (c,d) GO analysis of upregulated genes (a) or downregulated genes (b) of DEG12. Bar plots represents number of genes involved in each term. Adjusted p-value was represented by color scale, and the statistically significance level decreased from red (higher significance) to blue (lower significance). |
|
Figure 8
Reactome Pathway Analysis of genes of DEG10. Bar plots represents number of DEGs involved in each term. Adjusted p-value was represented by color scale, and the statistically significance level decreased from red (higher significance) to blue (lower significance).
|
|
Figure 1. External view and histological analysis of X. tropicalis tumors. (a,b) External view of NH-III-4 and NH-V-1 tumor individuals. Arrowheads indicate the tumors. (a’,b’) Enlarged view of the tumors. Scale bar indicates 2 mm (a’,b’). (c) Histological analysis of normal tissue, stained by HE. Skin is composed of the epidermis (E) and dermis, which is subdivided into the dense regular connective tissue (C.T.) (arrow), dense irregular C.T. (arrow) and loose C.T. (L). Arrowheads indicate the pigment. The pigment adjacent to the epidermis is commonly referred to as the chromatophore. GG, granular gland; MG, mucous gland. (d,e) Histological analysis of tumors of NH-III-4 (d) and NH-V-1 (e). Arrowheads in (d,e) indicate the pigment. Scale bar indicates 100 μm (c–e). |
|
Figure 2. Hierarchical clustering of all analyzed tumors in Xenopus and DEGs of TT-body1-3 vs TI-leg1-3. (a) Hierarchical clustering of 12 analyzed samples. Difference of the expression patten among the samples was indicated with a tree diagram. (b) Schematic diagram of extraction of differentially expressed genes (DEGs) in Xenopus, which we analyzed in this study. (c,d) Schematic diagram of DEGs extraction (TT-body1-3 vs TI-leg1-3) (c) and the MA plot (d). Green dots indicate DEGs with statistical significance (FDR < 0.05) in (d). (e,f) Schematic diagram of DEGs extraction (NI-body1-3 vs NI-leg1-3) (e), and the MA plot (f). Orange dots indicate DEGs with statistical significance (FDR < 0.05) in (f). (g) Venn diagram showing DEG3. DEG3 is DEG1—DEG1 ∩ DEG2. |
|
Figure 3. GO analysis of up- or down-regulated genes of DEG4. GO analysis of upregulated genes (a) or downregulated genes (b). Bar plots represents number of genes involved in each term. Adjusted p-value was represented by color scale, and the statistically significance level decreased from red (higher significance) to blue (lower significance). |
|
Figure 4. DEGs of TT-body1-3 vs NI-body1-3. (a,b) Schematic diagram of DEGs extraction (TT-body1-3 vs NI-body1-3) (a) and the MA plot (b). (c,d) Schematic diagram of DEGs extraction (TI-leg1-3 vs NI-leg1-3) (c) and the MA plot (d). Red (b) and pink (d) dots indicate DEGs with statistical significance (FDR < 0.05). (e) Venn diagram showing DEG7. DEG7 is DEG5—DEG5 ∩ DEG6. |
|
Figure 5. GO analysis of DEG8 and DEG10 genes. GO analysis of upregulated genes (a) or downregulated genes (b) of DEG8. Bar plots represents number of genes involved in each term. Adjusted p-value was represented by color scale, and the statistically significance level decreased from red (higher significance) to blue (lower significance). (c) Venn diagram showing DEG9, which is common genes of DEG3 and DEG7. (d) GO analysis of upregulated genes of DEG10. |
|
Figure 6. MA plot comparing gene expression pattern of cancer tissues with that of normal tissues in human. (a,b) MA plot of cancer tissue vs normal tissue derived from bone tissue (a) and connective tissues, subcutaneous tissue, and other soft tissues (b) in human. Blue (a) and purple (b) dots indicate DEGs with statistical significance (FDR < 0.05). (c,d) Venn diagram of the extraction of DEG13 (c) and DEG14 (d). |
|
Figure 7. GO analysis of DEG11 and DEG12 genes. (a,b) GO analysis of upregulated genes (a) or downregulated genes (b) of DEG11. (c,d) GO analysis of upregulated genes (a) or downregulated genes (b) of DEG12. Bar plots represents number of genes involved in each term. Adjusted p-value was represented by color scale, and the statistically significance level decreased from red (higher significance) to blue (lower significance). |
|
Figure 8. Reactome Pathway Analysis of genes of DEG10. Bar plots represents number of DEGs involved in each term. Adjusted p-value was represented by color scale, and the statistically significance level decreased from red (higher significance) to blue (lower significance). |