XB-ART-60202
PLoS Biol
2023 Aug 01;218:e3002272. doi: 10.1371/journal.pbio.3002272.
Show Gene links
Show Anatomy links
SMOC-1 interacts with both BMP and glypican to regulate BMP signaling in C. elegans.
DeGroot MS, Williams B, Chang TY, Maas Gamboa ML, Larus IM, Hong G, Fromme JC, Liu J.
???displayArticle.abstract???
Secreted modular calcium-binding proteins (SMOCs) are conserved matricellular proteins found in organisms from Caenorhabditis elegans to humans. SMOC homologs characteristically contain 1 or 2 extracellular calcium-binding (EC) domain(s) and 1 or 2 thyroglobulin type-1 (TY) domain(s). SMOC proteins in Drosophila and Xenopus have been found to interact with cell surface heparan sulfate proteoglycans (HSPGs) to exert both positive and negative influences on the conserved bone morphogenetic protein (BMP) signaling pathway. In this study, we used a combination of biochemical, structural modeling, and molecular genetic approaches to dissect the functions of the sole SMOC protein in C. elegans. We showed that CeSMOC-1 binds to the heparin sulfate proteoglycan GPC3 homolog LON-2/glypican, as well as the mature domain of the BMP2/4 homolog DBL-1. Moreover, CeSMOC-1 can simultaneously bind LON-2/glypican and DBL-1/BMP. The interaction between CeSMOC-1 and LON-2/glypican is mediated specifically by the EC domain of CeSMOC-1, while the full interaction between CeSMOC-1 and DBL-1/BMP requires full-length CeSMOC-1. We provide both in vitro biochemical and in vivo functional evidence demonstrating that CeSMOC-1 functions both negatively in a LON-2/glypican-dependent manner and positively in a DBL-1/BMP-dependent manner to regulate BMP signaling. We further showed that in silico, Drosophila and vertebrate SMOC proteins can also bind to mature BMP dimers. Our work provides a mechanistic basis for how the evolutionarily conserved SMOC proteins regulate BMP signaling.
???displayArticle.pubmedLink??? 37590248
???displayArticle.pmcLink??? PMC10464977
???displayArticle.link??? PLoS Biol
???displayArticle.grants??? [+]
P40 OD010440 NIH HHS , R35 GM130351 NIGMS NIH HHS , R35 GM136258 NIGMS NIH HHS , S10 OD017992 NIH HHS
Species referenced: Xenopus laevis
Genes referenced: bmp2 bmp4 ccs fst furin gpc1 gpc3 gpi mcf2 myc smoc1
GO keywords: BMP signaling pathway
???attribute.lit??? ???displayArticles.show???
|
|
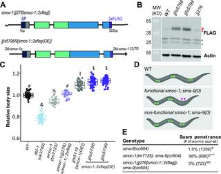
Fig 1. SMOC-1::2xFLAG is fully functional. (A) Diagrams depicting the smoc-1::2xflag endogenous locus (jj276) and a transgene with 2 kb smoc-1 promoter and 2 kb smoc-1 3′ UTR flanking the smoc-1::2xflag genomic sequence. jjIs5798 and jjIs5799 are 2 integrated multicopy array lines that overexpress smoc-1::2xflag. In this and all subsequent figures, protein domains in SMOC-1 are indicated by color: SP, signal peptide, navy; TY, thyroglobulin-like domain, green; EC, extracellular calcium binding domain, blue; 2xFLAG, purple. Exons are represented by colored bars, while introns and intergenic regions are represented by thin black lines. (B) Western blot of 50 gravid adults of each indicated genotype, probed with anti-FLAG (top) and anti-actin antibodies (bottom). Full-length SMOC-1::2xFLAG at approximately 41 KDa (marked by a red *) is detectable in strains that overexpress SMOC-1::2xFLAG (jjIs5798 and jjIs5799), but not in WT controls nor in jj276 worms that expresses endogenous SMOC-1::2xFLAG. Black *s indicate nonspecific bands detected by the anti-FLAG antibody. (C) Relative body sizes of various strains at the same developmental stage (WT set to 1.0). jjIs5119 is an integrated multicopy array line that overexpresses untagged smoc-1. Groups marked with distinct symbols are significantly different from each other (P < 0.001, in all cases when there is a significant difference), while groups with the same symbol are not. Tested using an ANOVA with a Tukey HSD. WT: N = 65. ok3749: N = 38. tm7125: N = 36. jj276: N = 31. jjIs5119: N = 42. jjIs5798: N = 72. jjIs5799: N = 68. (D) Diagrams depicting the Susm phenotype used to test smoc-1 functionality. CCs are represented with green circles, with the 2 posterior M-derived CCs marked with pink arrowheads. (E) Table showing the penetrance of the Susm phenotype of various mutant strains. The Susm penetrance refers to the percentage of animals with 1 or 2 M-derived CCs as scored using the arIs37(secreted CC::GFP) reporter (see Materials and methods). For each genotype, the Susm data from 2 independent isolates (see S6 Table) were combined and presented in the table. a The lack of M-derived CCs phenotype is not fully penetrant in sma-9(cc604) mutants. b Data from DeGroot and colleagues [12]. Statistical analysis was conducted by comparing double mutant lines with the sma-9(cc604) single mutants. ***P < 0.001; ND: no difference (unpaired two-tailed Student’s t test). Original data sets are in S1 Data. CC, coelomocyte; SMOC, secreted modular calcium-binding protein; WT, wild type. https://doi.org/10.1371/journal.pbio.3002272.g001 |
|
|
Fig 2. SMOC-1 interacts with LON-2 in worm extracts and in vitro. (A) Sequence of C. elegans LON-2 protein with peptide regions detected in the different IP/MS experiments marked. Peptides detected in the full-length SMOC-1::2xFLAG pulldown are underlined, while peptides detected in the SMOC-1(EC)::2xFLAG pulldown are in bold. Important regions of LON-2 are also highlighted, including the signal peptide (gray), RGD motif (orange), RLGR consensus putative furin protease recognition site (green), HS GAG attachment sites (aqua), and GPI linkage site (red). The 3 residues (S311, A315, and F319) in red boxes are predicted to mediate LON-2-SMOC-1 interaction and are mutated to generate the lon-2(mut) mutation described later. (B) Diagrams of the expression constructs used in the Drosophila S2 cell expression system. (C) Results of co-IP experiments testing the interaction of HA::LON-2 with different versions of SMOC-1::V5* produced in Drosophila S2 cells, including SMOC-1(Full)::V5, SMOC-1(TY)::V5, and SMOC-1(EC)::V5. IP with anti-V5 beads or anti-HA beads, IB with anti-HA or anti-V5 antibodies, as indicated. Experiments were independently repeated in triplicate, with representative results shown in this figure, and < points to faint bands that may represent glycosylated LON-2. We do not know whether posttranslational modification or cleavage causes SMOC-1 proteins to run as 2 bands when expressed in Drosophila S2 cells. Original images of western blots can be found in S1 Raw Images. co-IP, coimmunoprecipitation; EC, extracellular calcium-binding; GAG, glycosaminoglycan; HS, heparan sulfate; IB, immunoblot; IP, immunoprecipitation; SMOC, secreted modular calcium-binding protein; TY, thyroglobulin type-1. https://doi.org/10.1371/journal.pbio.3002272.g002 |
|
|
Fig 3. The EC domain of SMOC-1 is sufficient to regulate BMP signaling when overexpressed. (A) Diagrams depicting the genomic constructs expressing full-length SMOC-1::2xFLAG (pMSD35), SMOC-1(TY)::2xFLAG (pMSD44), and SMOC-1(EC)::2xFLAG (pMSD45). All plasmids contain the same 2 kb promoter and 2 kb 3′ UTR of smoc-1. SMOC-1(TY) ends at amino acid 134, while SMOC-1(EC) starts at amino acid 135, both containing the same SMOC-1 SP, and the 2xFLAG tag. (B) Western blot of 50 gravid adults of each indicated genotype, probed with anti-FLAG (top) and anti-actin antibodies (bottom). The strain overexpressing full-length SMOC-1::2xFLAG (jjIs5799) is an integrated transgenic strain, while those overexpressing SMOC-1(TY)::2xFLAG (jjEx6089 and jjEx6090) or SMOC-1(EC)::2xFLAG (jjEx6052 and jjEx6093) carry the transgenes as extra chromosomal arrays, thus the expression level appeared lower due to random loss of the array during each mitotic division. (C) Relative body sizes of strains carrying indicated versions of smoc-1 as extra chromosomal arrays in a smoc-1(tm7125) null background at the same developmental stage (WT set to 1.0). For panels C and D, gray indicates non-transgenic worms that do not express any smoc-1. Two independent transgenic lines were measured and combined for each plasmid being tested here. Statistical analysis was done by comparing transgenic strains with non-transgenic counterparts. ***P < 0.001; *P < 0.01, ND: no difference (ANOVA followed by Tukey HSD). WT: N = 23. tm7125: N = 25. Full-length smoc-1 (transgenic: N = 44; non-transgenic: N = 41). smoc-1(TY) (transgenic: N = 40; non-transgenic: N = 39). smoc-1(EC) (transgenic: N = 66; non-transgenic: N = 47). (D) Summary of the Susm penetrance of strains carrying indicated versions of smoc-1 in a smoc-1(tm7125); sma-9(cc604) background. The Susm penetrance refers to the percent of animals with 1 or 2 M-derived CCs as scored using the arIs37(secreted CC::GFP) reporter. For each genotype, 2 independent isolates were generated (as shown in the strain list), the Susm data from the 2 isolates were combined and presented here. Number of animals scored are noted on each bar. Statistical analysis was done to compare transgenic strains with non-transgenic counterparts. See panel C for color legend. ***P < 0.001 (general linear model, Wald statistic). Original data sets are in S1 Data. Original images of western blots can be found in S1 Raw Images. BMP, bone morphogenetic protein; EC, extracellular calcium-binding; SMOC, secreted modular calcium-binding protein; SP, signal peptide; TY, thyroglobulin type-1; WT, wild type. https://doi.org/10.1371/journal.pbio.3002272.g003 |
|
|
Fig 4. When expressed at the endogenous locus, neither SMOC-1(TY) nor SMOC-1(EC) is fully functional in regulating BMP signaling. (A) Diagrams depicting the full-length smoc-1, as well as truncated smoc-1(TY) and smoc-1(EC) at the endogenous locus. All of them are tagged with a 2xFLAG tag at the C-terminal end. Color keys are the same as in Fig 1A. (B) Relative body sizes of worms at the same developmental stage WT (WT set to 1.0). ***P < 0.001; ND: no difference (ANOVA followed by Tukey HSD). WT: N = 54. tm7125: N = 51. jj441: N = 51. jj411: N = 47. jj412: N = 41. (C) Table showing the penetrance of the Susm phenotype of smoc-1(TY) and smoc-1(EC) as compared to the smoc-1(0) worms. a The lack of M-derived CCs phenotype is not fully penetrant in sma-9(cc604) mutants. b Data from DeGroot and colleagues [12]. Statistical analysis was conducted by comparing double mutant lines with the sma-9(cc604) single mutants. ***P < 0.001; ND: no difference (unpaired two-tailed Student’s t test). Original data sets are in S1 Data. CC, coelomocyte; EC, extracellular calcium-binding; SMOC, secreted modular calcium-binding protein; TY, thyroglobulin type-1; WT, wild type. https://doi.org/10.1371/journal.pbio.3002272.g004 |
|
|
Fig 5. SMOC-1, but not LON-2, binds to DBL-1 when expressed in S2 cells. (A) Diagrams of LON-2 and DBL-1 expression constructs used in the Drosophila S2 cell expression system. (B) Results of co-IP experiments testing the interaction between LON-2::Myc and V5::DBL-1 prodomain::FLAG::DBL-1 mature domain. IP with anti-Myc beads, anti-V5 beads or anti-FLAG beads and IB with anti-Myc, anti-V5, or anti-FLAG antibodies, as indicated. Experiments were independently repeated in triplicate, with representative results shown in this figure, and < points to faint bands that likely represent glycosylated LON-2. (C) Diagrams of SMOC-1 and DBL-1 expression constructs used in the Drosophila S2 cell expression system. (D) Results of co-IP experiments testing the interaction between HA::DBL-1 prodomain::FLAG::DBL-1 mature domain and different versions of SMOC-1::V5*. IP with anti-V5 beads or anti-FLAG beads and IB with anti-V5 or anti-FLAG antibodies, as indicated. The source of DBL-1 in these experiments was cell media, which does not contain full-length DBL-1, but only HA-tagged prodomain and FLAG-tagged mature domain. Experiments were independently repeated in triplicate, with representative results shown in this figure. Original images of western blots can be found in S1 Raw Images. co-IP, coimmunoprecipitation; EC, extracellular calcium-binding; IB, immunoblot; IP, immunoprecipitation; SMOC, secreted modular calcium-binding protein; TY, thyroglobulin type-1. https://doi.org/10.1371/journal.pbio.3002272.g005 |
|
|
Fig 6. Structural modeling of interactions between SMOC-1 and LON-2, and between SMOC-1 and DBL-1. (A) Predicted structure of a complex formed between LON-2 and SMOC-1. The EC domain of SMOC-1 is predicted to interact with LON-2. (B) Predicted structure of a complex formed between SMOC-1 and a homodimer of the DBL-1 mature domain. Both the EC and TY domains of SMOC-1 are predicted to interact with DBL-1. (C) Multiple sequence alignment of the TY domains of SMOC-1 homologs using Clustal Omega (CLUSTAL O(1.2.4)). Red * marks the residues at the interface between SMOC-1 and DBL-1, as identified via ColabFold. Green colored boxes indicate residues (Y72, Y90, Y95, W97) mutated to generate the SMOC-1(M3) mutation. (D) Multiple sequence alignment of the EC domains of SMOC-1 homologs using Clustal Omega (CLUSTAL O(1.2.4)). Red * marks the residues at the interface between SMOC-1 and DBL-1, and blue * marks the residues at the interface between SMOC-1 and LON-2, as identified via ColabFold. In both C and D, dark shaded residues are identical, while light shaded residues are conserved, among all or most of the homologs. Blue colored boxes indicate residues (S152, S156, M160) mutated to generate the SMOC-1(M1) mutation, while red boxes indicate residues (F253, L257) mutated to generate the SMOC-1(M2) mutation. EC, extracellular calcium-binding; SMOC, secreted modular calcium-binding protein; TY, thyroglobulin type-1. https://doi.org/10.1371/journal.pbio.3002272.g006 |
|
|
Fig 7. Structural modeling of interactions between SMOC and BMP homologs from both vertebrate and invertebrate species. (A) Diagrams of SMOC proteins from C. elegans, H. sapiens, X. laevis, and D. melanogaster, showing the unique arrangement of the TY and EC domains in each SMOC protein. (B) Predicted structures of complexes formed between homologs of CeSMOC-1 and mature DBL-1 from C. elegans, H. sapiens, X. laevis, and D. melanogaster. Predictions are similar between HsSMOC1 and HsSMOC2, but only HsSMOC1 is shown here. Predictions are also similar between BMP4 and BMP2 for H. sapiens and X. laevis SMOCs, but only BMP2 is shown here. Note that each of the BMP ligands is predicted to make a similar interaction with a TY domain of its corresponding SMOC-1 homolog. The interaction with the C-terminus of the EC domain appears to be somewhat less conserved, as it is present in X. laevis and D. melanogaster predictions, but not in the H. sapiens predictions. However, H. sapiens SMOC1 appears to replace the EC domain interaction with a portion of the SMOC1 polypeptide located in between the 2 TY domains. This additional interaction involving the linker in between TY domains is also found in the prediction of the X. laevis complex. The SMOC-1 homologs from H. sapiens, X. laevis, and D. melanogaster each contain 2 TY domains, and in each prediction both domains make a similar contact with each of the 2 BMP molecules in the BMP dimer. BMP, bone morphogenetic protein; EC, extracellular calcium-binding; FS, follistatin-like; SMOC, secreted modular calcium-binding protein; TY, thyroglobulin type-1. https://doi.org/10.1371/journal.pbio.3002272.g007 |
|
|
Fig 8. Co-IP results testing the model for tripartite complex formation. (A) Predicted structure of a complex formed between LON-2, SMOC-1, and a homodimer of the DBL-1 mature domain. The membrane-anchoring region of LON-2 lies at the bottom of the panel. (B) The same structure prediction as in A, but shown from the “top.” (C) Diagrams of LON-2, SMOC-1, and DBL-1 expression constructs used in the Drosophila S2 cell expression system. (D) Results of co-IP experiments testing the interaction between LON-2::Myc and HA::DBL-1 prodomain::FLAG::DBL-1 mature domain in the presence or absence of SMOC-1::V5. IP with anti-FLAG beads, or anti-Myc beads, and IB with anti-Myc, anti-V5 or anti-FLAG antibodies, as indicated. Note that immunoprecipitation of FLAG::DBL-1mature domain with anti-FLAG beads can pull down LON-2::Myc only in the presence of SMOC-1::V5. No FLAG::DBL-1mature protein was detected when IP was performed using anti-Myc antibodies, very likely due to the low amount of FLAG::DBL-1mature protein in the co-IP experiments, as FLAG::DBL-1mature protein was not detectable in the Input lanes where approximately 1% of materials used for the co-IP experiments were loaded. Experiments were independently repeated in triplicate, with representative results shown in this figure. Original images of western blots can be found in S1 Raw Images. co-IP, coimmunoprecipitation; EC, extracellular calcium-binding; IB, immunoblot; IP, immunoprecipitation; SMOC, secreted modular calcium-binding protein; TY, thyroglobulin type-1. https://doi.org/10.1371/journal.pbio.3002272.g008 |
|
|
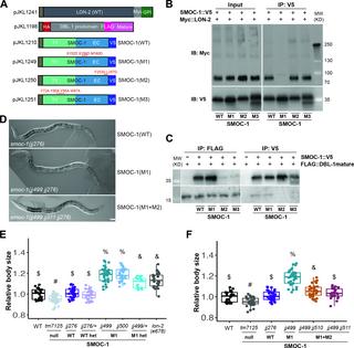
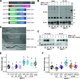
Fig 9. The in vitro and in vivo consequences of mutations in SMOC-1 that affect either LON-2 binding or DBL-1 binding. (A) Diagrams of LON-2, DBL-1, WT, and mutant SMOC-1 expression constructs used in the Drosophila S2 cell expression system. (B) Results of co-IP experiments testing the interaction between LON-2::Myc and V5-tagged WT and mutant SMOC-1 proteins. IP with anti-V5 beads and IB with anti-Myc or anti-V5 antibodies, as indicated. Experiments were independently repeated in triplicate, with representative results shown in this figure. (C) Results of co-IP experiments testing the interaction between HA::DBL-1 prodomain::FLAG::DBL-1 mature domain and V5-tagged WT and mutant SMOC-1 proteins. IP with anti-V5 beads or anti-FLAG beads and IB with anti-V5 or anti-FLAG antibodies, as indicated. The source of DBL-1 in these experiments was cell media, which does not contain full-length DBL-1, but only HA-tagged prodomain and FLAG-tagged mature domain. Experiments were independently repeated in triplicate, with representative results shown in this figure. (D) DIC images of worms endogenously expressing SMOC-1(WT) [smoc-1(jj276)], SMOC-1(M1) [smoc-1(jj499 jj276)], or SMOC-1(M1+M2) [smoc-1(jj499 jj511 jj276)], showing the long body size of SMOC-1(M1) worms, as compared to SMOC-1(WT) and SMOC-1(M1+M2) worms. Scale bar represents 50 μm. (E, F) Relative body sizes of various strains at the same developmental stage (WT set to 1.0). Groups marked with distinct symbols are significantly different from each other (P < 0.001, in all cases when there is a significant difference), while groups with the same symbol are not. The following are exceptions: the P-value between jj499 jj510 and jj276 is 0.003, while the P-value between jj499 jj510 and jj499 jj511 is 0.63. Tested using an ANOVA with a Tukey HSD. WT: N = 22. tm7125: N = 33. jj276: N = 37. jj276/+ heterozygotes: N = 29. jj499: N = 37. jj500: N = 32. jj499/+ heterozygotes: N = 19. lon-2(e678): N = 30. jj499 jj510: N = 32. jj499 jj511: N = 27. Original data sets are in S1 Data. Original images of western blots can be found in S1 Raw Images. co-IP, coimmunoprecipitation; EC, extracellular calcium-binding; IB, immunoblot; IP, immunoprecipitation; SMOC, secreted modular calcium-binding protein; WT, wild type. https://doi.org/10.1371/journal.pbio.3002272.g009 |
|
|
Fig 10. The in vitro and in vivo consequences of mutations in LON-2 that affect SMOC-1 binding. (A) Diagrams of SMOC-1, WT, and mutant LON-2 expression constructs used in the Drosophila S2 cell expression system. (B) Results of co-IP experiments testing the interaction between SMOC-1::V5 and Myc tagged WT and mutant LON-2 proteins. IP with anti-V5 beads or anti-Myc beads and IB with anti-V5 or anti-Myc antibodies, as indicated. Experiments were independently repeated in triplicate, with representative results shown in this figure. (C) DIC images of WT, lon-2(jj678) null, and lon-2(jj507) worms, showing their body sizes. Scale bar represents 50 μm. (D) Relative body sizes of worms at the same developmental stage (WT set to 1.0). ***P < 0.001; ND: no difference (ANOVA followed by Tukey HSD). WT: N = 21. e678: N = 31. jj507: N = 26. jj508: N = 27. Original data sets are in S1 Data. Original images of western blots can be found in S1 Raw Images. co-IP, coimmunoprecipitation; EC, extracellular calcium-binding; IB, immunoblot; IP, immunoprecipitation; SMOC, secreted modular calcium-binding protein; TY, thyroglobulin type-1; WT, wild type. https://doi.org/10.1371/journal.pbio.3002272.g010 |
|
|
Fig 11. Overexpression of SMOC-1 and DBL-1 has an additive effect on body size. (A) DIC images of worms of various genotypes, including lon-2(0) null, smoc-1(OE), dbl-1(OE), and smoc-1(OE); dbl-1(OE) worms. Scale bar represents 50 μm. (B) Relative body sizes of various strains at the same developmental stage (WT set to 1.0). lon-2(e678) is a null allele of lon-2. jjIs5799 is an integrated multicopy array line that overexpresses SMOC-1::2xFLAG. jjIs6448 is an integrated multicopy array line that overexpresses DBL-1. For each of the genotypes except for WT, e678 and jjIs5799, 2 independent isolates of the same genotype were measured, and data were combined for statistical analysis. Groups marked with distinct symbols are significantly different from each other (P < 0.001, in all cases when there is a significant difference), while groups with the same symbol are not. The following are exceptions: the P-value between jjIs6448 and jjIs6448; e678 is 0.55, while the P-value between jjIs5799; e678 and jjIs6448; e678 is 0.007. Tested using an ANOVA with a Tukey HSD. WT: N = 28. e678: N = 37. jjIs5799: N = 39. jjIs5799; e678: N = 34. jjIs6448: N = 29. jjIs5799; jjIs6448: N = 45. Original data sets are in S1 Data. SMOC, secreted modular calcium-binding protein; WT, wild type. https://doi.org/10.1371/journal.pbio.3002272.g011 |
|
|
Fig 12. A model for how SMOC-1 functions to regulate BMP signaling. (A) In WT animals, SMOC-1 is proposed to both negatively and positively regulate BMP signaling. For its negative role, SMOC-1 binds to LON-2/glypican and DBL-1/BMP to sequester DBL-1/BMP. In the meantime, SMOC-1 can also bind to DBL-1/BMP to promote BMP signaling. The positive and negative roles of SMOC-1 in WT animals balance each other out, leading to a WT body size. (B) In smoc-1(0) animals, both the positive and negative roles of SMOC-1 are gone, leading to a slightly small body size. (C–E) Removing LON-2 completely [as in lon-2(0)] or disrupting SMOC-1-LON-2 interaction [as in smoc-1(M1) or lon-2(mut)] eliminates the negative role of SMOC-1, leading to a long body size. (F) Weakening SMOC-1-DBL-1 interaction in the SMOC-1(M1) background [as in smoc-1(M1+M2)] significantly attenuates the positive role of SMOC-1, leading to a non-long, WT-like body size. BMP, bone morphogenetic protein; SMOC, secreted modular calcium-binding protein; WT, wild type. https://doi.org/10.1371/journal.pbio.3002272.g012 |
References [+] :
Abouzeid,
Mutations in the SPARC-related modular calcium-binding protein 1 gene, SMOC1, cause waardenburg anophthalmia syndrome.
2011, Pubmed
Abouzeid, Mutations in the SPARC-related modular calcium-binding protein 1 gene, SMOC1, cause waardenburg anophthalmia syndrome. 2011, Pubmed
Akdel, A structural biology community assessment of AlphaFold2 applications. 2022, Pubmed
Akiyama, Dally regulates Dpp morphogen gradient formation by stabilizing Dpp on the cell surface. 2008, Pubmed
Alabiad, Prognostic and clinicopathological significance of TMEFF2, SMOC-2, and SOX17 expression in endometrial carcinoma. 2021, Pubmed
Alfawaz, Recessive oligodontia linked to a homozygous loss-of-function mutation in the SMOC2 gene. 2013, Pubmed
Alkhateeb, SMOC2 gene variant and the risk of vitiligo in Jordanian Arabs. 2010, Pubmed
Arribere, Efficient marker-free recovery of custom genetic modifications with CRISPR/Cas9 in Caenorhabditis elegans. 2014, Pubmed
Beacham, The Caenorhabditis elegans ASPP homolog APE-1 is a junctional protein phosphatase 1 modulator. 2022, Pubmed
Ben-Zvi, Expansion-repression mechanism for scaling the Dpp activation gradient in Drosophila wing imaginal discs. 2011, Pubmed
Birlea, Genome-wide association study of generalized vitiligo in an isolated European founder population identifies SMOC2, in close proximity to IDDM8. 2010, Pubmed
Blanchette, Glypican Is a Modulator of Netrin-Mediated Axon Guidance. 2015, Pubmed
Bloch-Zupan, Homozygosity mapping and candidate prioritization identify mutations, missed by whole-exome sequencing, in SMOC2, causing major dental developmental defects. 2011, Pubmed
Bocock, Human proteoglycan testican-1 inhibits the lysosomal cysteine protease cathepsin L. 2003, Pubmed
Bradshaw, Diverse biological functions of the SPARC family of proteins. 2012, Pubmed
Brellier, SMOC1 is a tenascin-C interacting protein over-expressed in brain tumors. 2011, Pubmed
Cui, BMP-4 is proteolytically activated by furin and/or PC6 during vertebrate embryonic development. 1998, Pubmed , Xenbase
DeGroot, GPN-1/glypican and UNC-52/perlecan do not appear to function in BMP signaling to pattern the C. elegans postembryonic mesoderm. 2021, Pubmed
DeGroot, The Caenorhabditis elegans SMOC-1 Protein Acts Cell Nonautonomously To Promote Bone Morphogenetic Protein Signaling. 2019, Pubmed
Dickinson, Streamlined Genome Engineering with a Self-Excising Drug Selection Cassette. 2015, Pubmed
Foehr, An antagonistic role for the C. elegans Schnurri homolog SMA-9 in modulating TGFbeta signaling during mesodermal patterning. 2006, Pubmed
Fujise, Dally regulates Dpp morphogen gradient formation in the Drosophila wing. 2003, Pubmed
Gerarduzzi, Silencing SMOC2 ameliorates kidney fibrosis by inhibiting fibroblast to myofibroblast transformation. 2017, Pubmed
Granato, pha-1, a selectable marker for gene transfer in C. elegans. 1994, Pubmed
Gumienny, Glypican LON-2 is a conserved negative regulator of BMP-like signaling in Caenorhabditis elegans. 2007, Pubmed
Hamaratoglu, Dpp signaling activity requires Pentagone to scale with tissue size in the growing Drosophila wing imaginal disc. 2011, Pubmed
Hamaratoglu, Dpp/BMP signaling in flies: from molecules to biology. 2014, Pubmed
Humphreys, Computed structures of core eukaryotic protein complexes. 2021, Pubmed
Hyun, The Intestinal Stem Cell Marker SMOC2 Is an Independent Prognostic Marker Associated With Better Survival in Gastric Cancer. 2021, Pubmed
Jamshidi, A novel mutation in SMOC1 and variable phenotypic expression in two patients with Waardenburg anophthalmia syndrome. 2017, Pubmed
Jumper, Highly accurate protein structure prediction with AlphaFold. 2021, Pubmed
Katagiri, Bone Morphogenetic Proteins. 2016, Pubmed
Kirkpatrick, The function of a Drosophila glypican does not depend entirely on heparan sulfate modification. 2006, Pubmed
Klemenčič, The heparin-binding activity of secreted modular calcium-binding protein 1 (SMOC-1) modulates its cell adhesion properties. 2013, Pubmed
Liang, The Caenorhabditis elegans schnurri homolog sma-9 mediates stage- and cell type-specific responses to DBL-1 BMP-related signaling. 2003, Pubmed
Liu, Promotion of bone morphogenetic protein signaling by tetraspanins and glycosphingolipids. 2015, Pubmed
Long, A SMOC2 variant inhibits BMP signaling by competitively binding to BMPR1B and causes growth plate defects. 2021, Pubmed
Luo, Suppression of SMOC2 reduces bleomycin (BLM)-induced pulmonary fibrosis by inhibition of TGF-β1/SMADs pathway. 2018, Pubmed
Madeira, Search and sequence analysis tools services from EMBL-EBI in 2022. 2022, Pubmed
Meh, Dual concentration-dependent activity of thyroglobulin type-1 domain of testican: specific inhibitor and substrate of cathepsin L. 2005, Pubmed
Mihelic, Two decades of thyroglobulin type-1 domain research. 2007, Pubmed
Mirdita, ColabFold: making protein folding accessible to all. 2022, Pubmed
Molina, Characterization of the type-1 repeat from thyroglobulin, a cysteine-rich module found in proteins from different families. 1996, Pubmed
Norman, Pentagone internalises glypicans to fine-tune multiple signalling pathways. 2016, Pubmed
Novinec, Diversity and evolution of the thyroglobulin type-1 domain superfamily. 2006, Pubmed
Ohkawara, Action range of BMP is defined by its N-terminal basic amino acid core. 2002, Pubmed , Xenbase
Okada, SMOC1 is essential for ocular and limb development in humans and mice. 2011, Pubmed
Rainger, Loss of the BMP antagonist, SMOC-1, causes Ophthalmo-acromelic (Waardenburg Anophthalmia) syndrome in humans and mice. 2011, Pubmed , Xenbase
Ruppert, Human bone morphogenetic protein 2 contains a heparin-binding site which modifies its biological activity. 1996, Pubmed
Salazar, BMP signalling in skeletal development, disease and repair. 2016, Pubmed
Savage-Dunn, The TGF-β Family in Caenorhabditis elegans. 2017, Pubmed
Savage-Dunn, Mutagenesis and Imaging Studies of BMP Signaling Mechanisms in C. elegans. 2019, Pubmed
Schmidt, Cadherin-11, Sparc-related modular calcium binding protein-2, and Pigment epithelium-derived factor are promising non-invasive biomarkers of kidney fibrosis. 2021, Pubmed
Schultz, Regulation of extracellular matrix organization by BMP signaling in Caenorhabditis elegans. 2014, Pubmed
Sedlmeier, Extracellular regulation of BMP signaling: welcome to the matrix. 2017, Pubmed
Taneja-Bageshwar, Regulation of TGFβ superfamily signaling by two separable domains of glypican LON-2 in C. elegans. 2013, Pubmed
Taneja-Bageshwar, Two functional domains in C. elegans glypican LON-2 can independently inhibit BMP-like signaling. 2012, Pubmed
Thomas, SMOC can act as both an antagonist and an expander of BMP signaling. 2017, Pubmed , Xenbase
Thomas, Xenopus SMOC-1 Inhibits bone morphogenetic protein signaling downstream of receptor binding and is essential for postgastrulation development in Xenopus. 2009, Pubmed , Xenbase
Tian, The RGM protein DRAG-1 positively regulates a BMP-like signaling pathway in Caenorhabditis elegans. 2010, Pubmed
Ullah, A novel homozygous variant in the SMOC1 gene underlying Waardenburg anophthalmia syndrome. 2017, Pubmed
Vannahme, Characterization of SMOC-1, a novel modular calcium-binding protein in basement membranes. 2002, Pubmed
Vannahme, Characterization of SMOC-2, a modular extracellular calcium-binding protein. 2003, Pubmed
Vuilleumier, Control of Dpp morphogen signalling by a secreted feedback regulator. 2010, Pubmed
Wang, Bone Morphogenetic Protein (BMP) signaling in development and human diseases. 2014, Pubmed
Wang, Prognostic Potential of Secreted Modular Calcium-Binding Protein 1 in Low-Grade Glioma. 2021, Pubmed
Yan, Shaping morphogen gradients by proteoglycans. 2009, Pubmed
Yang, Evaluation of six sample preparation procedures for qualitative and quantitative proteomics analysis of milk fat globule membrane. 2018, Pubmed
Zakin, Extracellular regulation of BMP signaling. 2010, Pubmed
Zhu, Scaling a Dpp Morphogen Gradient through Feedback Control of Receptors and Co-receptors. 2020, Pubmed
Zougman, Suspension trapping (STrap) sample preparation method for bottom-up proteomics analysis. 2014, Pubmed
