|
FIGURE 1
The structure of X. tropicalis sox9 and design of crRNAs. (a) Schematic illustration of the X. tropicalis sox9 gene and the encoded protein containing the jawed vertebrate-specific amino-terminal domain (JAD), dimerization domain (DIM), DNA-binding high-mobility group (HMG) domain, transactivating domain in the middle of the protein (TAM), and carboxyl-terminal transactivation domain (TAC). Amino acid positions are numbered. Green and blue arrows indicate sox9-crRNA1 and sox9-crRNA2 targeting exon 1, respectively. (b) Alignment of SoxE family protein sequences (from the amino-terminus to part of the HMG domain) from X. tropicalis (Sox9), Mus musculus (Sox9), Homo sapiens (SOX9), Danio rerio (Sox9a), H. sapiens (SOX8), H. sapiens (SOX10), Petromyzon marinus (SoxE1), P. marinus (SoxE2), P. marinus (SoxE3), Eptatretus burgeri (Sox9), and Branchiostoma lanceolatum (SoxE). Amino acid sequences identical to those of X. tropicalis Sox9 are shaded in gray in the SoxE proteins of other species. The JAD, DIM, and HMG domains are boxed in cyan, orange, and light green, respectively. Magenta lines indicate amino acids encoded by target nucleotide sequences of a pair of PCR primers used to prepare amplicons for genotyping crispants. Green and blue lines indicate amino acids encoded by target nucleotide sequences of crRNA1 and crRNA2, respectively. Black triangles indicate the range of in-frame deletions identified in Category 1/2 tadpoles (Figure 5a). Accession numbers for the sequences used in the alignment: X. tropicalis (Sox9: AAT72000.1); M. musculus (Sox9: AAH23953.1); H. sapiens (Sox8: NP_055402.2, Sox9: NP_000337.1, Sox10: NP_008872.1); D. rerio (Sox9a: NP_571718.1); P. marinus (SoxE1: AAW34332.1, SoxE2: ABC58684.1, SoxE3: ABC58685.1); E. burgeri (Sox9: BAG11536.1); B. lanceolatum (SoxE: CAH1273350.1).
|
|
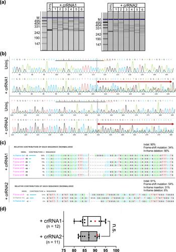
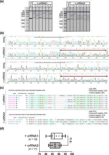
FIGURE 2
Analysis of genome editing efficiency by sox9-crRNA1 and sox9-crRNA2. (a) HMA of target genomic region amplicons prepared from tadpoles injected with sox9-crRNA1 or sox9-crRNA2. Gel images were generated from electropherograms of the amplicons. The leftmost lane indicates molecular markers. “M” at the left of the marker lane indicates the position of internal control bands for comparing mobilities of DNA fragments among samples, and numbers indicate the marker lengths (bp). Lanes labeled “Uninj.” show gel electrophoresis patterns of amplicons prepared from uninjected tadpoles, and lanes labeled from 1 to 6 show those of amplicons prepared from sox9-crRNA1- or sox9-crRNA2-injected tadpoles. (b) Representative Sanger chromatograms of the target region amplicons from uninjected tadpoles and tadpoles injected with sox9-crRNA1 or sox9-crRNA2. Horizontal black lines and red dotted lines indicate target sequences of the crRNAs and PAM sequences, respectively. Black dotted lines and red double-sided arrows indicate cleavage sites and the downstream mutated regions predicted by the ICE analysis, respectively. Note that nucleotide deletions occurred in part of the cells not only in downstream regions of the cleavage site but also in the short upstream regions, as shown in previous CRISPR/Cas9 genome editing studies (Tanouchi et al., 2022; Sieliwonczyk et al., 2023). (c) ICE analysis outputs of the Sanger chromatograms shown in (b). Insertion and deletion bases in allelic series of mutations of each tadpole injected with sox9-crRNA1 or sox9-crRNA2 are shown as “INDEL,” with “−” and “+” indicating deletion and insertion, respectively. A percentage of each mutated allele in the total alleles of an individual tadpole is shown as a “contribution.” Black dotted lines indicate the cleavage sites predicted by the ICE analysis. Nucleotides identical to those of uninjected tadpoles are shown as A, G, C, or T, and inserted nucleotides are shown as N in the alignments. The ICE analysis tool does not align sequences downstream of inserted sequences. Frame-shift, frame-shift mutation; In-frame del., in-frame deletion; In-frame ins., in-frame insertion. (d) A box-and-whisker plot showing indel percentages calculated by ICE analysis for tadpoles injected with sox9-crRNA1 or sox9-crRNA2 as dots. In each sample group, horizontal lines indicate the minimum, first quartile, median (Med.), third quartile, and maximum values, from bottom to top. The unpaired t-test indicated no significant difference (n.s.) in the indel ratios between the sox9-crRNA1- and sox9-crRNA2-injected tadpoles. Samples shown as representative cases in (b) and (c) are marked red in the graph. |
|
FIGURE 3
Expression analysis of a neural crest marker gene, a neural plate marker gene, and sox9 in sox9 crispant embryos. (a) Dorsal views of uninjected and sox9-crRNA1-injected neurula embryos (stages 15/16) hybridized with the snai2 probe. White triangles indicate expression signals of snai2 in the neural crest cells. Expression patterns were classified into “normal,” “reduced,” or “absent,” and scoring results were summarized in a bar graph. (b) Dorsal views of uninjected and sox9-crRNA1-injected neurula embryos (stages 15/16) hybridized with the sox3 probe. White double-sided arrows indicate the widths of the sox3-expressing neural plate. Expression patterns were classified into “normal” and “expanded,” and scoring results were summarized in a bar graph. (c) Dorsal views of uninjected and sox9-crRNA1-injected neurula embryos (stages 15/16) hybridized with the sox9 probe. White triangles indicate expression signals of sox9 in the neural crest cells. Expression patterns were scored and summarized in a bar graph as in (a). (d) Lateral views of uninjected and sox9-crRNA1-injected tailbud embryos (stages 34/35) hybridized with the sox9 probe. White, magenta, gray, and yellow triangles indicate pharyngeal arches, otic vesicles, eye, and brain, respectively. Expression patterns were classified into “normal” and “reduced,” and scoring results were summarized in a bar graph. In all cases, the data were statistically analyzed using the Fisher exact test (****p < .0001). The number of analyzed embryos is shown in the graph. Scale bars indicate 50 μm. Representative embryos are shown for each probe. |
|
FIGURE 4
Syndromic defects in sox9 crispant tadpoles. (a) Frontal views of an uninjected tadpole and a representative sox9-crRNA1-injected tadpole with the Category 1 (CA 1) phenotype (refer to (h) for the phenotypic classification). Magenta dotted lines delineate their mouth openings, and a magenta arrow indicates jaw deformity in the injected tadpole. (b) Ventral views of an uninjected tadpole, a representative sox9-crRNA1-injected tadpole exhibiting jaw, gill, and inner ear defects without apparent defects in other organs (Category 2 [CA 2]), and a representative tyr-crRNA-injected tadpole with the albino phenotype, along with a schematic ventral view of the craniofacial cartilages of a tadpole. The upper panels are bright-field images, with red, purple, and green triangles indicating Meckel's, ceratohyal, and branchial cartilages, respectively. Palatoquadrate cartilages are unclear in the bright-field images. The lower panels are images of Alcian blue-stained tadpoles, where blue, red, purple, and green lines delineate palatoquadrate, Meckel's, ceratohyal, and branchial cartilages, respectively, in the left side of the bodies. (c) Transverse sections of an uninjected tadpole and a representative sox9-crRNA1-injected tadpole with the CA 2 phenotype. In both image sets of the uninjected and injected tadpoles, the left panels show cross-sections through anterior to the eyes, and the right panels show cross-sections through the eyes. Lower panels are high-magnification images of the area enclosed by the squares in upper panels. Vp, velar plate. Colored triangles indicate the cartilages as in (b). Chondrocytes were stained in turquoise with Alcian blue. (d) Dorsolateral views of the inner ears of an uninjected tadpole and representative sox9-crRNA1-injected tadpoles with the CA 2 phenotype and a tyr-crRNA-injected tadpole. Blue circles indicate otoliths formed in the ear vesicles. (e) Ventral view of an uninjected tadpole and a representative sox9-crRNA1-injected tadpole exhibiting heart and gut defects in addition to the jaw, gill, and inner ear defects (Category 4 [CA 4]) and a schematic diagram of a tadpole heart. Magenta and black arrows indicate the heart and gut, respectively. Black lines delineate the heart shape in both tadpoles. Oft, outflow tract; Vt, ventricle. (f) Transverse sections through the hearts of an uninjected tadpole and a representative sox9-crRNA1-injected tadpole exhibiting heart defects in addition to the jaw, gill, and inner ear defects (Category 3 [CA 3]). Lower panels are high-magnification images of the area enclosed by the squares in upper panels. Green and black triangles indicate the branchial cartilages and the lumen of outflow tracts, respectively. Note that Alcian blue-stained chondrocytes in the branchial cartilages and cardiac jelly in the outflow tract lumen were severely reduced in the sox9-crRNA1-injected tadpole compared to the uninjected tadpole. (g) Transverse sections through the intestines of an uninjected tadpole and a representative sox9-crRNA1-injected tadpole with the CA 4 phenotype. Lower panels are high-magnification images of the area enclosed by the squares in upper panels. Black arrows indicate the intestines. The columnar epithelium facing the lumen (Lu) is visible and externally surrounded by the serosa (Se). The columnar epithelium was thickened, and the lumen was severely reduced in the sox9-crRNA1-injected tadpole compared to the uninjected tadpole. Scale bars indicate 100 μm in (a), (c), (d), (f), and (g). (h) Phenotypic classification of tadpoles injected with sox9-crRNA1 or sox9-crRNA2. The defective phenotypes observed were classified into five categories: CA 1 (jaw and gill defects only), CA 2 (jaw, gill, and inner ear defects only), CA 3 (jaw, gill, inner ear, and heart defects only), CA 4 (jaw, gill, inner ear, heart, and gut defects), and CA 5 (body bending with or without other defects). The “J/Gi,” “IE,” “H,” “Gu,” and “B” indicate jaw and gill, inner ear, heart, gut, and body bending defects, respectively; “+” and “−” indicate the presence and absence of these defects in each phenotypic category, respectively. (i) Macroscopic scoring results of phenotypes classified into normal, CA 1 to CA 5, and albino in uninjected, sox9-crRNA1-injected, sox9-crRNA2-injected, and tyr-crRNA-injected tadpoles at stages 42–45. Tadpoles exhibiting partial or complete pigment loss without any other apparent defects were scored as albinos in the group of tyr-crRNA-injected individuals. The number of analyzed embryos is shown in each graph. |
|
|
|
FIGURE S1. Representative crispant tadpoles exhibiting the Category 5 phenotype. Dorsal and ventral views of tadpoles injected with sox9-crRNA1 (upper panels), sox9-crRNA2 (middle panels), or tyr-crRNA (bottom panels). Representative cases exhibiting the Category 5 phenotype are shown. Triangles indicate bent parts of their bodies. Note that part of the Category 5 tadpoles injected with sox9-crRNA1 or sox9-crRNA2 exhibited cranial defects, whereas the Category 5 tadpoles injected with tyr-crRNA exhibited a melanin loss phenotype. |
|
FIGURE S2. Representative outputs of ICE analysis in sox9 crispants with Category 1–4 phenotype. Insertion and deletion bases in allelic series of mutations of each tadpole are shown as “INDEL” with “-” and “+,” which indicate deletion and insertion, respectively. A percentage of each mutated allele in the total alleles of an individual tadpole is shown as a “contribution.” Indel, frame-shift mutation (deletion and insertion), and in-frame deletion mutation ratios were calculated with the percentages of these alleles. Black dotted lines indicate the cleavage sites predicted by the ICE analysis. Nucleotide sequences identical to those of uninjected tadpoles and insertion sequences are indicated by “A,” “G,” “C,” or “T” and “N,” respectively, in the alignments. Blue boxes indicate the maximum in-frame deletions identified in the Category 1/2 tadpoles. The top and bottom data were used to generate amino acid sequence alignments shown in Figure 5a. |
|
FIGURE S3. Representative outputs of ICE analysis in sox9 crispants with normal morphology. Two representative data are shown with dorsal views of the tadpoles. Indel, frame-shift mutation (deletion and insertion), and in-frame deletion mutation ratios were calculated as in Figure S2. |
|
FIGURE S4. Pronephric defects in sox9 crispants. Lateral views of uninjected and sox9-crRNA1-injected tailbud embryos (stages 35/36) hybridized with atp1a1 probe, with bar graphs summarizing scoring results of its expression patterns. Magenta and yellow arrows indicate proximal and distal tubule defects, respectively. The defects detected by atp1a1 expression in the crispants were classified into “normal,” “proximal tubule (PT) defect,” and “proximal tubule (PT) and distal tubule (DT) defects” for the scoring. The data were statistically analyzed using the chi-square test (****p < .0001). |